|
Literature for OMIM 612076: HYPOURICEMIA, RENAL, 2; RHUC2
Xenbase Articles:
(
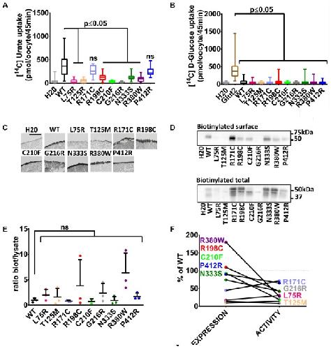
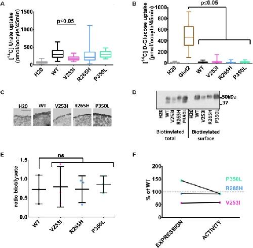
| URAT1 and GLUT9 mutations in Spanish patients with renal hypouricemia., Claverie-Martin F,Trujillo-Suarez J,Gonzalez-Acosta H,Justa Roldan ML,Stiburkova B,Ichida K,Herrero Goñi M,Carrasco Hidalgo-Barquero M,Iñigo V,Enriquez R,Cordoba-Lanus E,Aparicio C,Martín-Gomez MA,Garcia-Nieto VM, Clin Chim Acta. June 1, 2018; 481:1873-3492. |
|
Human Mutations in SLC2A9 (Glut9) Affect Transport Capacity for Urate.,
Ruiz A,Gautschi I,Schild L,Bonny O,
Front Physiol. January 1, 2018; 9:1664-042X.
|
|
Characterization of a Compound Heterozygous SLC2A9 Mutation That Causes Hypouricemia.,
Yoon J,Cachau R,David VA,Thompson M,Jung W,Jee SH,Daar IO,Winkler CA,Cho SK,
Biomedicines. September 6, 2021; 9(9):2227-9059.
|
