|
Literature for OMIM 173900: POLYCYSTIC KIDNEY DISEASE 1 WITH OR WITHOUT POLYCYSTIC LIVER DISEASE; PKD1
Xenbase Articles:
(
| The sequence and analysis of duplication-rich human chromosome 16., Fawcett JJ,Mundt MO,Munk AC,Nandkeshwar RD,Pitluck S,Pollard M,Predki P,Parson-Quintana B,Ramirez L,Rash S,Retterer J,Ricke DO,Robinson DL,Rodriguez A,Salamov A,Saunders EH,Scott D,Shough T,Stallings RL,Stalvey M,Sutherland RD,Tapia R,Tesmer JG,Thayer N,Thompson LS,Tice H,Torney DC,Tran-Gyamfi M,Tsai M,Ulanovsky LE,Ustaszewska A,Vo N,White PS,Williams AL,Wills PL,Wu JR,Wu K,Yang J,Dejong P,Bruce D,Doggett NA,Deaven L,Schmutz J,Grimwood J,Richardson P,Rokhsar DS,Eichler EE,Gilna P,Lucas SM,Myers RM,Rubin EM,Pennacchio LA,Martin J,Han C,Gordon LA,Terry A,Prabhakar S,She X,Xie G,Hellsten U,Chan YM,Altherr M,Couronne O,Aerts A,Bajorek E,Black S,Blumer H,Branscomb E,Brown NC,Bruno WJ,Buckingham JM,Callen DF,Campbell CS,Campbell ML,Campbell EW,Caoile C,Challacombe JF,Chasteen LA,Chertkov O,Chi HC,Christensen M,Clark LM,Cohn JD,Denys M,Detter JC,Dickson M,Dimitrijevic-Bussod M,Escobar J,Flowers D,Fotopulos D,Glavina T,Gomez M,Gonzales E,Goodstein D,Goodwin LA,Grady DL,Grigoriev I,Groza M,Hammon N,Hawkins T,Haydu L,Hildebrand CE,Huang W,Israni S,Jett J,Jewett PB,Kadner K,Kimball H,Kobayashi A,Krawczyk MC,Leyba T,Longmire JL,Lopez F,Lou Y,Lowry S,Ludeman T,Manohar CF,Mark GA,McMurray KL,Meincke LJ,Morgan J,Moyzis RK, Nature. December 23, 2004; 432(7020):0143-5221. |
| Twenty odd years of stretch-sensitive channels., Hamill OP, Pflugers Arch. December 1, 2006; 453(3):1432-2013. |
| K homology domains of the mouse polycystic kidney disease-related protein, Bicaudal-C (Bicc1), mediate RNA binding in vitro., Price SJ,Bouvrette DJ,Bryda EC, Nephron Exp Nephrol. January 1, 2008; 108(1):1660-2129. |
| Polycystin-2 activity is controlled by transcriptional coactivator with PDZ binding motif and PALS1-associated tight junction protein., Duning K,Weide T,Pavenstädt H,Markoff A,Meyer N,Schulze U,Kunzelmann K,Tian Y,Schlüter MA,Rosenbusch D, J Biol Chem. October 29, 2010; 285(44):1083-351X. |
| Hyperphosphorylation of polycystin-2 at a critical residue in disease reveals an essential role for polycystin-1-regulated dephosphorylation., Peters DJ,Ong AC,Streets AJ,Wessely O, Hum Mol Genet. May 15, 2013; 22(10):1460-2083. |
| The Sorting Nexin 3 Retromer Pathway Regulates the Cell Surface Localization and Activity of a Wnt-Activated Polycystin Channel Complex., Tran U,Feng S,Streets AJ,Nesin V,Nie H,Onopiuk M,Wessely O,Tsiokas L,Ong ACM, J Am Soc Nephrol. October 1, 2017; 28(10):1533-3450. |
|
Polycystin 1 loss of function is directly linked to an imbalance in G-protein signaling in the kidney.,
Zhang B,Tran U,Wessely O,
Development. March 22, 2018; 145(6):1477-9129.
|
|
Hydrophobic pore gates regulate ion permeation in polycystic kidney disease 2 and 2L1 channels.,
Cao Y,Chen XZ,Yang X,Yu Y,Cao E,Wang Z,Liu X,Hu Q,Hofmann L,Cai R,Hu R,Zheng W,Bulkley D,Tang J,Flockerzi V,
Nat Commun. June 13, 2018; 9(1):2041-1723.
|
|
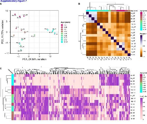
Age-associated DNA methylation changes in Xenopus frogs.,
Morselli M,Bennett R,Pellegrini M,Peshkin L,Horb M,Shaidani NI,
Epigenetics. December 1, 2023; 18(1):1559-2308.
|
