|
Literature for OMIM 168600: PARKINSON DISEASE, LATE-ONSET; PD
Xenbase Articles:
(
| The molecular mechanism of intestinal levodopa absorption and its possible implications for the treatment of Parkinson's disease., Camargo SM,Vuille-dit-Bille RN,Mariotta L,Huggel K,Singer D,Götze O,Verrey F,Ramadan T, J Pharmacol Exp Ther. October 1, 2014; 351(1):1521-0103. |
|
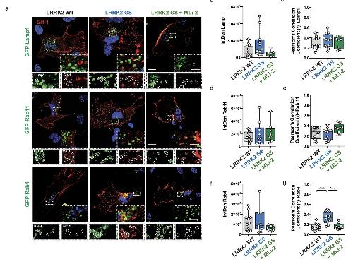
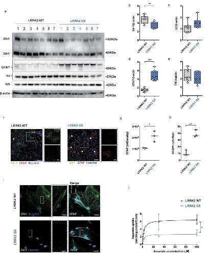
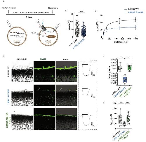
Trafficking of the glutamate transporter is impaired in LRRK2-related Parkinson's disease.,
Bonifacino T,Bonanno G,Roseti C,Bossi E,Arrigoni G,Bubacco L,Greggio E,Hilfiker S,Civiero L,Iovino L,Giusti V,Pischedda F,Giusto E,Plotegher N,Marte A,Battisti I,Di Iacovo A,Marku A,Piccoli G,Bandopadhyay R,Perego C,
Acta Neuropathol. July 21, 2022; 144(1):1432-0533.
|
|
Advancements in the use of xenopus oocytes for modelling neurological disease for novel drug discovery.,
O'Connor EC,Kambara K,Bertrand D,
Expert Opin Drug Discov. February 1, 2024; 19(2):1746-045X.
|
