|
Literature for OMIM 155600: MELANOMA, CUTANEOUS MALIGNANT, SUSCEPTIBILITY TO, 1; CMM1
Xenbase Articles:
(
|
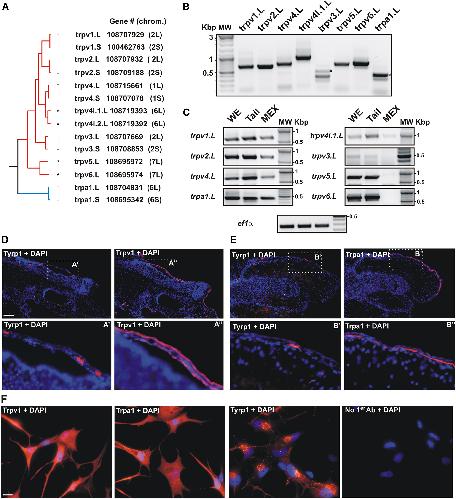
Evolutionary adaptations of TRPA1 thermosensitivity and skin thermoregulation in vertebrates.,
Bertolesi GE,Heshami N,McFarlane S,
iScience. August 19, 2025; 28(9):2589-0042.
|
