|
Literature for DOID 9884: muscular dystrophy
Xenbase Articles
(
| Dystrophin is replaced by utrophin in frog heart; implications for muscular dystrophy., Morris GE, Neuromuscul Disord. December 1, 1997; 7(8):0960-8966. |
| Modulation of skeletal muscle sodium channels by human myotonin protein kinase., Mounsey JP,Xu P,John JE,Horne LT,Gilbert J,Roses AD,Moorman JR, J Clin Invest. May 1, 1995; 95(5):1558-8238. |
|
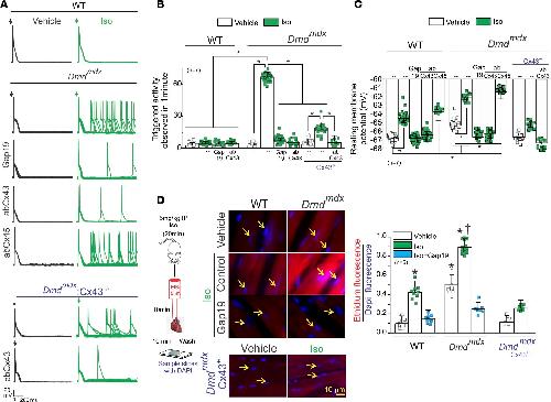
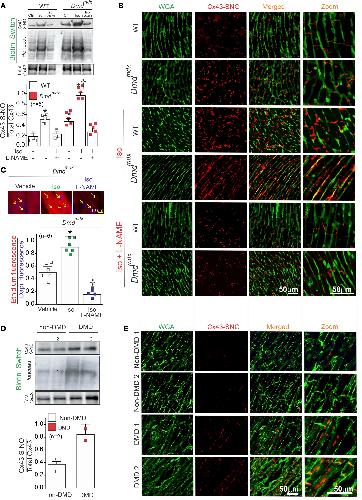
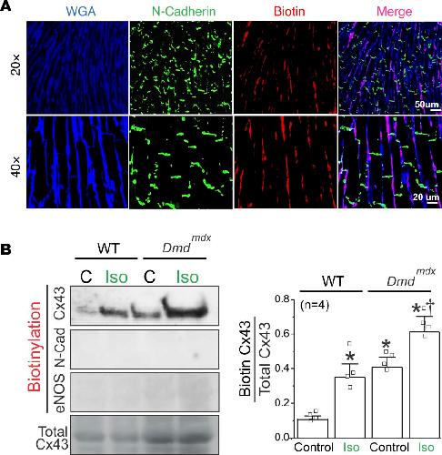
S-nitrosylation of connexin43 hemichannels elicits cardiac stress-induced arrhythmias in Duchenne muscular dystrophy mice.,
Lillo MA,Himelman E,Shirokova N,Xie LH,Fraidenraich D,Contreras JE,
JCI Insight. December 19, 2019; 4(24):2379-3708.
|
