|
Literature for DOID 9256: colorectal cancer
Xenbase Articles
(
| The colorectal cancer risk at 18q21 is caused by a novel variant altering SMAD7 expression., Pittman AM,Naranjo S,Webb E,Broderick P,Lips EH,van Wezel T,Morreau H,Sullivan K,Fielding S,Twiss P,Vijayakrishnan J,Casares F,Qureshi M,Gómez-Skarmeta JL,Houlston RS, Genome Res. June 1, 2009; 19(6):1549-5469. |
|
Derricin and derricidin inhibit Wnt/β-catenin signaling and suppress colon cancer cell growth in vitro.,
Fonseca BF,Predes D,Cerqueira DM,Reis AH,Amado NG,Cayres MC,Kuster RM,Oliveira FL,Mendes FA,Abreu JG,
PLoS One. March 16, 2015; 10(3):1932-6203.
|
|
TALEN-mediated apc mutation in Xenopus tropicalis phenocopies familial adenomatous polyposis.,
Van Nieuwenhuysen T,Naert T,Tran HT,Van Imschoot G,Geurs S,Sanders E,Creytens D,Van Roy F,Vleminckx K,
Oncoscience. May 19, 2015; 2(5):2331-4737.
|
|
Rspo2 antagonizes FGF signaling during vertebrate mesoderm formation and patterning.,
Reis AH,Sokol SY,
Development. May 27, 2020; 147(10):1477-9129.
|
|
Metalloprotease ADAM9 cleaves ephrin-B ligands and differentially regulates Wnt and mTOR signaling downstream of Akt kinase in colorectal cancer cells.,
Chandrasekera P,Perfetto M,Lu C,Zhuo M,Bahudhanapati H,Li J,Chen WC,Kulkarni P,Christian L,Liu J,Yien YY,Yu C,Wei S,
J Biol Chem. August 1, 2022; 298(8):1083-351X.
|
| TPX2 knockdown mediates p53 activation to induce autophagy and apoptosis for anti-colorectal cancer effects., Dong Y,Sheng G,Chen W, J Recept Signal Transduct Res. March 21, 2025; :1532-4281. |
|
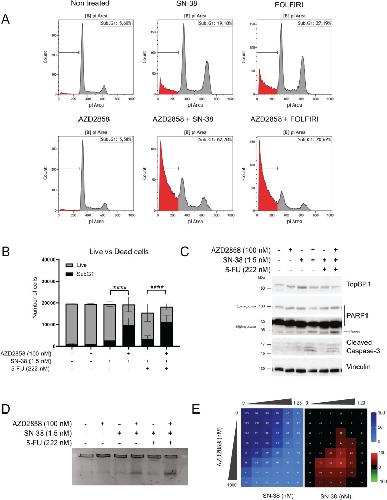
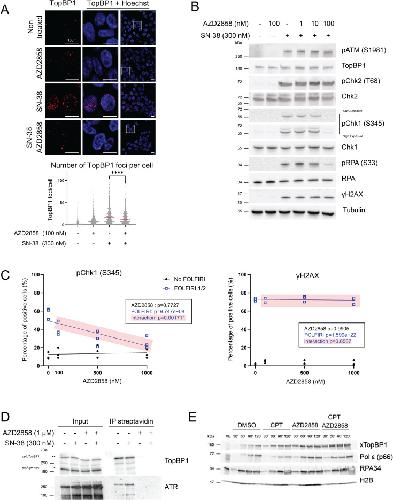
TopBP1 biomolecular condensates as a new therapeutic target in advanced-stage colorectal cancer.,
Morano L,Vezzio-Vié N,Aissanou A,Egger T,Aze A,Fiachetti S,Bordignon B,Hassen-Khodja C,Seitz H,Milazzo LA,Garambois V,Chaloin L,Bonnefoy N,Gongora C,Constantinou A,Basbous J,
Elife. October 21, 2025; 14:2050-084X.
|
