|
Literature for DOID 9119: acute myeloid leukemia
Xenbase Articles
(
|
The target of the NSD family of histone lysine methyltransferases depends on the nature of the substrate.,
Li Y,Trojer P,Xu CF,Cheung P,Kuo A,Drury WJ,Qiao Q,Neubert TA,Xu RM,Gozani O,Reinberg D,
J Biol Chem. December 4, 2009; 284(49):1083-351X.
|
|
A role for BMP-induced homeobox gene MIXL1 in acute myelogenous leukemia and identification of type I BMP receptor as a potential target for therapy.,
Raymond A,Liu B,Liang H,Wei C,Guindani M,Lu Y,Liang S,St John LS,Molldrem J,Nagarajan L,
Oncotarget. December 30, 2014; 5(24):1949-2553.
|
|
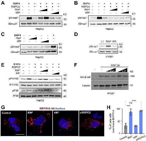
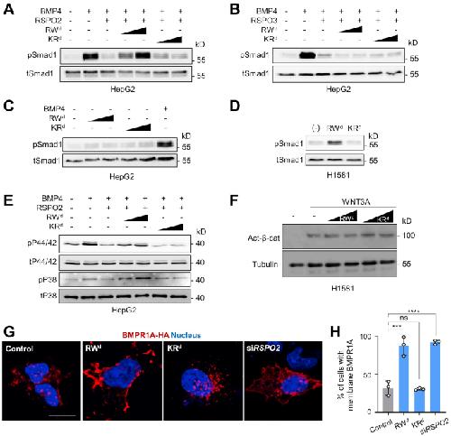
Uncoupling the BMP receptor antagonist function from the WNT agonist function of R-spondin 2 using the inhibitory peptide dendrimer RWd.,
Lee H,Lee H,Sun R,Niehrs C,
J Biol Chem. February 1, 2022; 298(2):1083-351X.
|
