|
Literature for DOID 8584: Burkitt lymphoma
Xenbase Articles
(
|
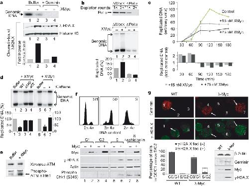
Non-transcriptional control of DNA replication by c-Myc.,
Dominguez-Sola D,Ying CY,Grandori C,Ruggiero L,Chen B,Li M,Galloway DA,Gu W,Gautier J,Dalla-Favera R,
Nature. July 26, 2007; 448(7152):0143-5221.
|
