|
Literature for DOID 5419: schizophrenia
Xenbase Articles
(
|
The Wnt-dependent signaling pathways as target in oncology drug discovery.,
Janssens N,Janicot M,Perera T,
Invest New Drugs. July 1, 2006; 24(4):0167-6997.
|
| A novel positive allosteric modulator of the alpha7 neuronal nicotinic acetylcholine receptor: in vitro and in vivo characterization., Hurst RS,Hajós M,Raggenbass M,Wall TM,Higdon NR,Lawson JA,Rutherford-Root KL,Berkenpas MB,Hoffmann WE,Piotrowski DW,Groppi VE,Allaman G,Ogier R,Bertrand S,Bertrand D,Arneric SP, J Neurosci. April 27, 2005; 25(17):1529-2401. |
| Differences in neuroanatomical sites of apoD elevation discriminate between schizophrenia and bipolar disorder., Thomas EA,Dean B,Scarr E,Copolov D,Sutcliffe JG, Mol Psychiatry. February 1, 2003; 8(2):1476-5578. |
|
Functional Impact of 14 Single Nucleotide Polymorphisms Causing Missense Mutations of Human α7 Nicotinic Receptor.,
Zhang Q,Du Y,Zhang J,Xu X,Xue F,Guo C,Huang Y,Lukas RJ,Chang Y,
PLoS One. September 4, 2015; 10(9):1932-6203.
|
|
NCBP2 modulates neurodevelopmental defects of the 3q29 deletion in Drosophila and Xenopus laevis models.,
Singh MD,Jensen M,Lasser M,Huber E,Yusuff T,Pizzo L,Lifschutz B,Desai I,Kubina A,Yennawar S,Kim S,Iyer J,Rincon-Limas DE,Lowery LA,Girirajan S,
PLoS Genet. February 13, 2020; 16(2):1553-7404.
|
| In vitro and in vivo characterization of Lu AA41178: A novel, brain penetrant, pan-selective Kv7 potassium channel opener with efficacy in preclinical models of epileptic seizures and psychiatric disorders., Grupe M,Bentzen BH,Benned-Jensen T,Nielsen V,Frederiksen K,Jensen HS,Jacobsen AM,Skibsbye L,Sams AG,Grunnet M,Rottländer M,Bastlund JF, Eur J Pharmacol. November 15, 2020; 887:1879-0712. |
|
Voltage-Dependent Dopamine Potency at D1-Like Dopamine Receptors.,
Ågren R,Sahlholm K,
Front Pharmacol. January 1, 2020; 11:1663-9812.
|
|
A System for Assessing Dual Action Modulators of Glycine Transporters and Glycine Receptors.,
Sheipouri D,Gallagher CI,Shimmon S,Rawling T,Vandenberg RJ,
Biomolecules. November 30, 2020; 10(12):2218-273X.
|
|
MiR-9 and the Midbrain-Hindbrain Boundary: A Showcase for the Limited Functional Conservation and Regulatory Complexity of MicroRNAs.,
Alwin Prem Anand A,Alvarez-Bolado G,Wizenmann A,
Front Cell Dev Biol. January 1, 2020; 8:2296-634X.
|
|
Xenopus leads the way: Frogs as a pioneering model to understand the human brain.,
Exner CRT,Willsey HR,
Genesis. February 1, 2021; 59(1-2):1526-968X.
|
|
A role for zinc transporter gene SLC39A12 in the nervous system and beyond.,
Davis DN,Strong MD,Chambers E,Hart MD,Bettaieb A,Clarke SL,Smith BJ,Stoecker BJ,Lucas EA,Lin D,Chowanadisai W,
Gene. October 5, 2021; 799:1879-0038.
|
| Discovery of Dihydropyrrolo[1,2-a]pyrazin-3(4H)-one-Based Second-Generation GluN2C- and GluN2D-Selective Positive Allosteric Modulators (PAMs) of the N-Methyl-d-Aspartate (NMDA) Receptor., Epplin MP,Mohan A,Harris LD,Zhu Z,Strong KL,Bacsa J,Le P,Menaldino DS,Traynelis SF,Liotta DC, J Med Chem. July 23, 2020; 63(14):1520-4804. |
|
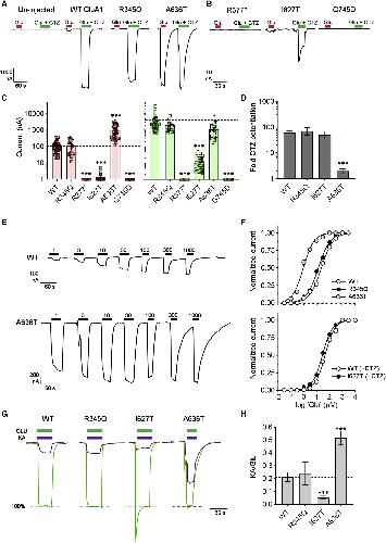
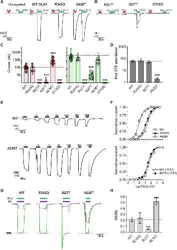
Identification and functional evaluation of GRIA1 missense and truncation variants in individuals with ID: An emerging neurodevelopmental syndrome.,
Ismail V,Zachariassen LG,Godwin A,Sahakian M,Ellard S,Stals KL,Baple E,Brown KT,Foulds N,Wheway G,Parker MO,Lyngby SM,Pedersen MG,Desir J,Bayat A,Musgaard M,Guille M,Kristensen AS,Baralle D,
Am J Hum Genet. June 7, 2022; 109(7):1537-6605.
|
|
Inactivation influences the extent of inhibition of voltage-gated Ca+2 channels by Gem-implications for channelopathies.,
Allam S,Levenson-Palmer R,Chia Chang Z,Kaur S,Cernuda B,Raman A,Booth A,Dobbins S,Suppa G,Yang J,Buraei Z,
Front Physiol. January 1, 2023; 14:1664-042X.
|
|
Zmym4 is required for early cranial gene expression and craniofacial cartilage formation.,
Jourdeuil K,Neilson KM,Cousin H,Tavares ALP,Majumdar HD,Alfandari D,Alfandari D,Moody SA,
Front Cell Dev Biol. January 1, 2023; 11:2296-634X.
|
|
Modelling human genetic disorders in Xenopus tropicalis.,
Willsey HR,Seaby EG,Godwin A,Ennis S,Guille M,Grainger RM,
Dis Model Mech. May 1, 2024; 17(5):1754-8411.
|
|
Inhibition of HCN1 currents by norquetiapine, an active metabolite of the atypical anti-psychotic drug quetiapine.,
Jean Jacques A,D'Avanzo N,
Front Pharmacol. October 7, 2024; 15:1663-9812.
|
