|
Literature for DOID 1612: breast cancer
Xenbase Articles
(
| Analysis of missense variation in human BRCA1 in the context of interspecific sequence variation., Abkevich V,Zharkikh A,Deffenbaugh AM,Frank D,Chen Y,Shattuck D,Skolnick MH,Gutin A,Tavtigian SV, J Med Genet. July 1, 2004; 41(7):1468-6244. |
|
Learning about cancer from frogs: analysis of mitotic spindles in Xenopus egg extracts.,
Cross MK,Powers MA,
Dis Model Mech. January 1, 2009; 2(11-12):1754-8411.
|
|
Epigenetic reprogramming of breast cancer cells with oocyte extracts.,
Allegrucci C,Rushton MD,Dixon JE,Sottile V,Shah M,Kumari R,Watson S,Alberio R,Johnson AD,
Mol Cancer. January 13, 2011; 10(1):1476-4598.
|
|
Identification of p62/SQSTM1 as a component of non-canonical Wnt VANGL2-JNK signalling in breast cancer.,
Puvirajesinghe TM,Bertucci F,Jain A,Scerbo P,Belotti E,Audebert S,Sebbagh M,Lopez M,Brech A,Finetti P,Charafe-Jauffret E,Chaffanet M,Castellano R,Restouin A,Marchetto S,Collette Y,Gonçalvès A,Macara I,Birnbaum D,Kodjabachian L,Johansen T,Borg JP,
Nat Commun. January 12, 2016; 7:2041-1723.
|
|
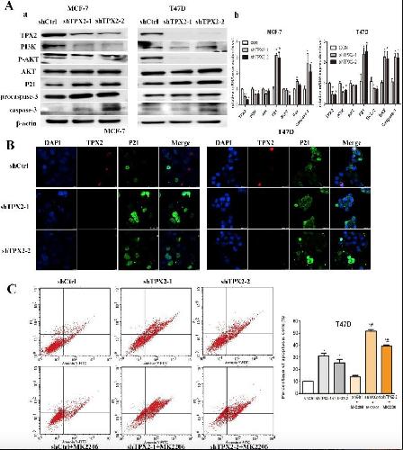
Targeting TPX2 suppresses proliferation and promotes apoptosis via repression of the PI3k/AKT/P21 signaling pathway and activation of p53 pathway in breast cancer.,
Chen M,Zhang H,Zhang G,Zhong A,Ma Q,Kai J,Tong Y,Xie S,Wang Y,Zheng H,Guo L,Lu R,
Biochem Biophys Res Commun. December 9, 2018; 507(1-4):1090-2104.
|
|
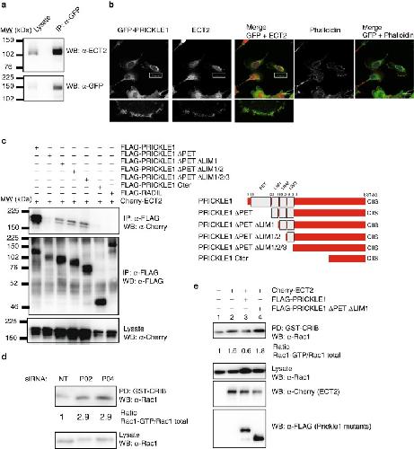
ECT2 associated to PRICKLE1 are poor-prognosis markers in triple-negative breast cancer.,
Daulat AM,Finetti P,Revinski D,Silveira Wagner M,Camoin L,Audebert S,Birnbaum D,Kodjabachian L,Borg JP,Bertucci F,
Br J Cancer. April 1, 2019; 120(9):0007-0920.
|
|
Identification of Drivers of Aneuploidy in Breast Tumors.,
Pfister K,Pipka JL,Chiang C,Liu Y,Clark RA,Keller R,Skoglund P,Guertin MJ,Hall IM,Stukenberg PT,
Cell Rep. May 29, 2018; 23(9):2211-1247.
|
| Use of Xenopus laevis cell-free extracts to study BRCA2 role in chromosome alignment., El Dika M, DNA Repair (Amst). April 1, 2021; 100:1568-7856. |
|
BRCA1-BARD1 regulates transcription through BRD4 in Xenopus nucleoplasmic extract.,
Barrows JK,Fullbright G,Long DT,
Nucleic Acids Res. April 6, 2021; 49(6):1362-4962.
|
|
High nuclear TPX2 expression correlates with TP53 mutation and poor clinical behavior in a large breast cancer cohort, but is not an independent predictor of chromosomal instability.,
Matson DR,Denu RA,Zasadil LM,Burkard ME,Weaver BA,Flynn C,Stukenberg PT,
BMC Cancer. February 23, 2021; 21(1):1471-2407.
|
| Novel insights into voltage-gated ion channels: Translational breakthroughs in medical oncology., Sakellakis M,Yoon SM,Reet J,Chalkias A, Channels (Austin). December 1, 2024; 18(1):1933-6969. |
|
Sister chromatid exchanges induced by perturbed replication can form independently of BRCA1, BRCA2 and RAD51.,
Heijink AM,Stok C,Porubsky D,Manolika EM,de Kanter JK,Kok YP,Everts M,de Boer HR,Audrey A,Bakker FJ,Wierenga E,Tijsterman M,Guryev V,Spierings DCJ,Knipscheer P,van Boxtel R,Ray Chaudhuri A,Lansdorp PM,van Vugt MATM,
Nat Commun. November 7, 2022; 13(1):2041-1723.
|
