Click here to close Hello! We notice that you are using Internet Explorer, which is not supported by Xenbase and may cause the site to display incorrectly. We suggest using a current version of Chrome, FireFox, or Safari.
Summary Literature (6)
Literature for DOID 1596: depressive disorder


Xenbase Articles :
( Denotes literature images)
Doxepin and imipramine but not fluoxetine reduce the activity of the rat glutamate transporter EAAT3 expressed in Xenopus oocytes., Park HJ,Baik HJ,Kim DY,Lee GY,Woo JH,Zuo Z,Chung RK, BMC Anesthesiol. August 8, 2015; 15:1471-2253.
Using Xenopus to understand human disease and developmental disorders., Sater AK,Moody SA, Genesis. January 1, 2017; 55(1-2):1526-968X.
Antidepressant, anticonvulsant and antinociceptive effects of 3'-methoxy-6-methylflavone and 3'-hydroxy-6-methylflavone may involve GABAergic mechanisms., Karim N,Khan I,Ahmad N,Umar MN,Gavande N, Pharmacol Rep. October 1, 2017; 69(5):1734-1140.
In vitro and in vivo characterization of Lu AA41178: A novel, brain penetrant, pan-selective Kv7 potassium channel opener with efficacy in preclinical models of epileptic seizures and psychiatric disorders., Grupe M,Bentzen BH,Benned-Jensen T,Nielsen V,Frederiksen K,Jensen HS,Jacobsen AM,Skibsbye L,Sams AG,Grunnet M,Rottländer M,Bastlund JF, Eur J Pharmacol. November 15, 2020; 887:1879-0712.
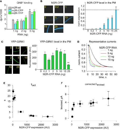
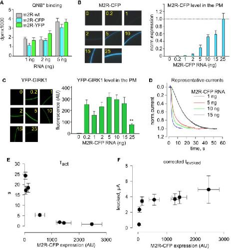
A Collision Coupling Model Governs the Activation of Neuronal GIRK1/2 Channels by Muscarinic-2 Receptors., Berlin S,Artzy E,Handklo-Jamal R,Kahanovitch U,Parnas H,Dascal N,Yakubovich D, Front Pharmacol. January 1, 2020; 11:1663-9812.
Physical basis for distinct basal and mechanically gated activity of the human K+ channel TRAAK., Rietmeijer RA,Sorum B,Li B,Brohawn SG, Neuron. September 15, 2021; 109(18):0896-6273.