|
Literature for DOID 1287: cardiovascular system disease
Xenbase Articles
(
| WNK kinases and the control of blood pressure., Cope G,Golbang A,O'Shaughnessy KM, Pharmacol Ther. May 1, 2005; 106(2):0163-7258. |
| Severe arrhythmia disorder caused by cardiac L-type calcium channel mutations., Splawski I,Timothy KW,Decher N,Kumar P,Sachse FB,Beggs AH,Sanguinetti MC,Keating MT, Proc Natl Acad Sci U S A. June 7, 2005; 102(23):1091-6490. |
| Polymorphic ventricular tachycardia and KCNJ2 mutations., Chun TU,Epstein MR,Dick M,Andelfinger G,Ballester L,Vanoye CG,George AL,Benson DW, Heart Rhythm. July 1, 2004; 1(2):1547-5271. |
| The influence of extracellular acidosis on the effect of IKr blockers., Lin C,Ke X,Cvetanovic I,Ranade V,Somberg J, J Cardiovasc Pharmacol Ther. March 1, 2005; 10(1):1074-2484. |
| A structural basis for the acute effects of HIV protease inhibitors on GLUT4 intrinsic activity., Hertel J,Struthers H,Horj CB,Hruz PW, J Biol Chem. December 31, 2004; 279(53):1083-351X. |
| Molecular mechanisms of vertebrate left-right development., Ramsdell AF,Yost HJ, Trends Genet. November 1, 1998; 14(11):0168-9525. |
|
Molecular Regulation of α3β4 Nicotinic Acetylcholine Receptors by Lupeol in Cardiovascular System.,
Eom S,Kim C,Yeom HD,Lee J,Lee J,Lee S,Baek YB,Na J,Park SI,Kim GY,Lee CM,Lee CM,Lee CM,Lee JH,Lee JH,
Int J Mol Sci. June 18, 2020; 21(12):1422-0067.
|
|
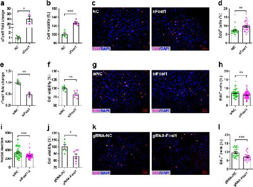
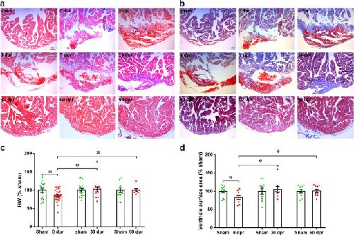
Fosl1 is vital to heart regeneration upon apex resection in adult Xenopus tropicalis.,
Wu HY,Zhou YM,Liao ZQ,Zhong JW,Liu YB,Zhao H,Liang CQ,Huang RJ,Park KS,Feng SS,Zheng L,Cai DQ,Qi XF,
NPJ Regen Med. June 29, 2021; 6(1):2057-3995.
|
| Multiscale and recursive unmixing of spatiotemporal rhythms for live-cell and intravital cardiac microscopy., Ling Z,Liu W,Yoon K,Hou J,Forghani P,Hua X,Yoon H,Bagheri M,Dasi LP,Mandracchia B,Xu C,Nie S,Jia S, Nat Cardiovasc Res. May 7, 2025; :2731-0590. |
