|
Literature for DOID 0050888: syndromic intellectual disability
Xenbase Articles
(
|
De novo and inherited mutations in the X-linked gene CLCN4 are associated with syndromic intellectual disability and behavior and seizure disorders in males and females.,
Palmer EE,Stuhlmann T,Weinert S,Haan E,Van Esch H,Holvoet M,Boyle J,Leffler M,Raynaud M,Moraine C,van Bokhoven H,Kleefstra T,Kahrizi K,Najmabadi H,Ropers HH,Delgado MR,Sirsi D,Golla S,Sommer A,Pietryga MP,Chung WK,Wynn J,Rohena L,Bernardo E,Hamlin D,Faux BM,Grange DK,Manwaring L,Tolmie J,Joss S,Cobben JM,Duijkers FAM,Goehringer JM,Challman TD,Hennig F,Fischer U,Grimme A,Suckow V,Musante L,Nicholl J,Shaw M,Lodh SP,Niu Z,Rosenfeld JA,Stankiewicz P,Jentsch TJ,Gecz J,Field M,Kalscheuer VM,
Mol Psychiatry. February 1, 2018; 23(2):1476-5578.
|
|
De novo mutations in FBRSL1 cause a novel recognizable malformation and intellectual disability syndrome.,
Ufartes R,Berger H,Till K,Salinas G,Sturm M,Altmüller J,Nürnberg P,Thiele H,Funke R,Apeshiotis N,Langen H,Wollnik B,Borchers A,Pauli S,
Hum Genet. November 1, 2020; 139(11):1432-1203.
|
|
The RNA helicase DDX3 induces neural crest by promoting AKT activity.,
Perfetto M,Xu X,Lu C,Shi Y,Shi Y,Yousaf N,Li J,Yien YY,Wei S,
Development. January 19, 2021; 148(2):1477-9129.
|
|
Biallelic variants in COPB1 cause a novel, severe intellectual disability syndrome with cataracts and variable microcephaly.,
Macken WL,Godwin A,Wheway G,Stals K,Nazlamova L,Ellard S,Alfares A,Aloraini T,AlSubaie L,Alfadhel M,Alajaji S,Wai HA,Self J,Douglas AGL,Kao AP,Guille M,Baralle D,
Genome Med. February 25, 2021; 13(1):1756-994X.
|
|
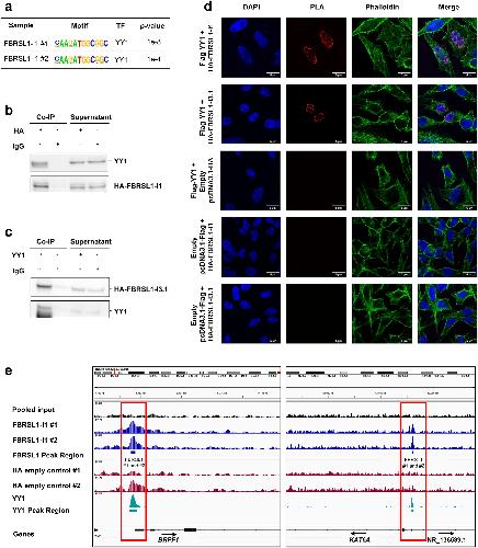
FBRSL1 regulates the expression of chromatin regulators BRPF1 and KAT6A.,
Kastens G,Berger-Santangelo H,Gerstner S,Ufartes R,Mischak M,Borchers A,Pauli S,
Hum Genet. August 14, 2025; 144(8):1432-1203.
|
