|
Literature for DOID 0050811: congenital adrenal hyperplasia
Xenbase Articles
(
|
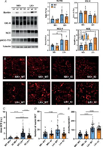
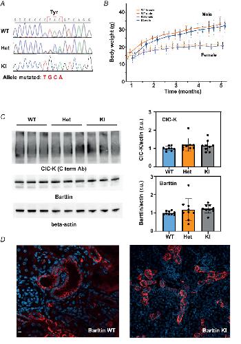
Regulation of ClC-K/barttin by endocytosis influences distal convoluted tubule hyperplasia.,
Mayayo-Vallverdú C,Gaitán-Peñas H,Armand-Ugon M,Muhaisen A,Prat E,Castellanos A,Elorza-Vidal X,de Heredia ML,Alonso-Gardón M,Pérez-Rius C,Vecino-Pérez M,Mallen A,Errasti-Murugarren E,Hueso M,Artuch R,Nunes V,Estévez R,
J Physiol. September 6, 2024; 602(17):0022-3751.
|
