|
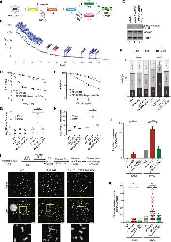
Figure 1. SCAI‐deficient cells display major hallmarks of FA gene dysfunction
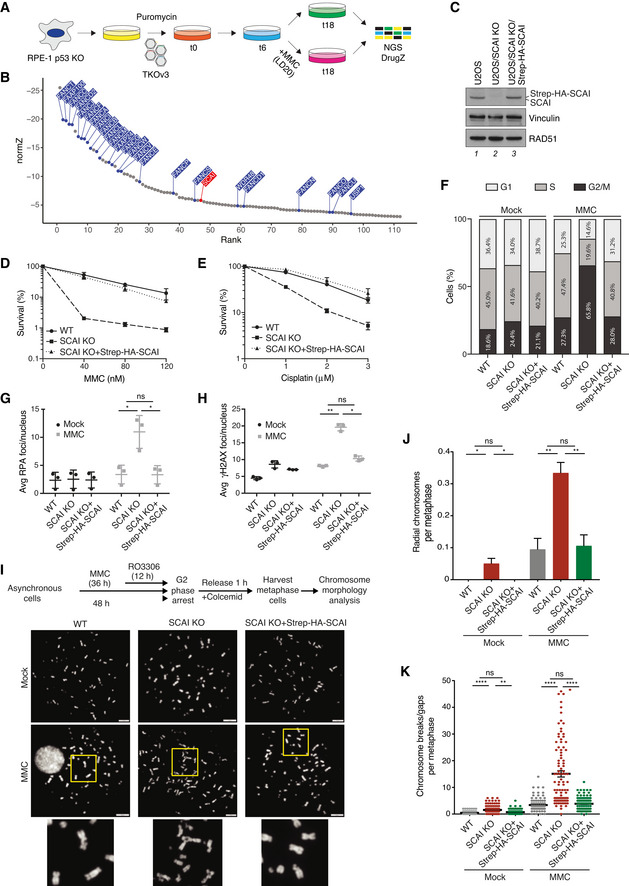
Schematic outline of genome‐scale CRISPR‐Cas9 screen for genes whose KO sensitizes human RPE‐1 cells to MMC. LD20, 20% lethal dose; NGS, next‐generation sequencing.DrugZ analysis of sgRNA depletion in CRISPR screen in (A) following low‐dose MMC treatment (n = 2 technical replicates). FA genes are highlighted in blue; SCAI is highlighted in red.Immunoblot analysis of U2OS WT, U2OS/SCAI KO, and U2OS/SCAI KO cells stably reconstituted with Strep‐HA‐SCAI (U2OS/SCAI KO/Strep‐HA‐SCAI).Clonogenic survival of U2OS WT, U2OS/SCAI KO, and U2OS/SCAI KO/Strep‐HA‐SCAI cells subjected to indicated doses of MMC for 24 h (mean ± SEM; n = 3 independent experiments).As in (D), except that cells were treated with Cisplatin for 24 h (mean ± SEM; n = 3 independent experiments).U2OS WT, U2OS/SCAI KO, and U2OS/SCAI KO/Strep‐HA‐SCAI cells were treated or not with MMC (9 nM) for 48 h, fixed, and co‐stained with PCNA antibody and DAPI. Cell cycle distribution was analyzed by quantitative image‐based cytometry (QIBC) (≥ 2,000 cells analyzed per condition). Data from a representative experiment are shown.U2OS WT, U2OS/SCAI KO, and U2OS/SCAI KO/Strep‐HA‐SCAI cells were treated or not with MMC (90 nM) for 1 h, fixed 24 h later, and co‐stained with RPA2 antibody and DAPI. RPA2 foci were quantified by QIBC (≥ 3,000 cells analyzed per condition; mean ± SD; n = 3 independent experiments; *P < 0.05; ns, not significant, two‐tailed paired t‐test).As in (G), except that cells were co‐stained with γH2AX antibody and DAPI (≥ 3,000 cells analyzed per condition; mean ± SD; n = 3 independent experiments; *P < 0.05; **P < 0.01; ns, not significant, two‐tailed paired t‐test).Experimental workflow for metaphase chromosome morphology analysis (top) and representative images of metaphase spreads from indicated cell lines treated or not with MMC (bottom). DNA was stained with DAPI. Scale bars, 10 µm.Quantification of radial chromosomes in (I) (mean ± SD; 180 cells analyzed per condition; n = 3 independent experiments; *P < 0.05; **P < 0.01, ns, not significant, two‐tailed t‐test).Quantification of chromosomal breaks/gaps in (I) (mean ± SEM; 99 metaphase cells analyzed for each condition pooled from three independent experiments; **P < 0.01; ****P < 0.0001, ns, not significant, Mann–Whitney U test).
|
|
Figure EV1. SCAI‐deficient cells display major hallmarks of FA gene dysfunction (related to Figs 1 and 2)
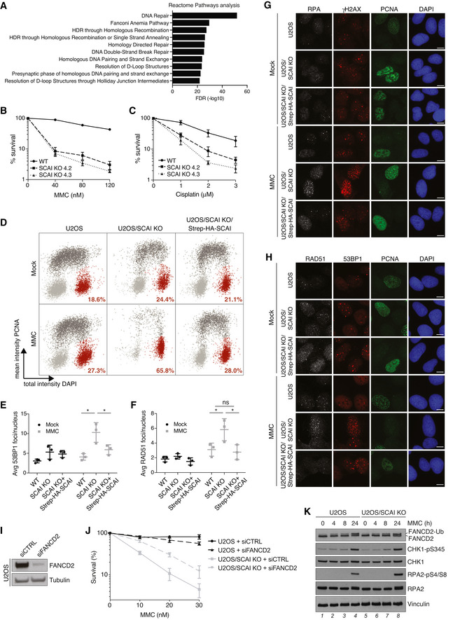
GO term analysis of significant hits (NormZ < −3) in CRISPR‐Cas9 screen in Fig 1A, using Reactome pathways from PANTHER16.0.Clonogenic survival of U2OS WT and U2OS/SCAI KO cells subjected to indicated doses of MMC for 24 h (mean ± SEM; n = 3 independent experiments).As in (B), except that cells were treated with indicated doses of cisplatin for 24 h (mean ± SEM; n = 3 independent experiments).Scatter plot showing cell cycle distribution of cells in Fig 1F. Light grey, G1 phase; dark grey, S phase; red: G2/M phase. Proportion of cells in G2/M phase is indicated.U2OS WT, U2OS/SCAI KO, and U2OS/SCAI KO/Strep‐HA‐SCAI cells were treated or not with MMC (90 nM) for 1 h, fixed 24 h later, and co‐stained with 53BP1 antibody and DAPI. 53BP1 foci were quantified by QIBC (≥ 3,000 cells analyzed per condition; mean ± SD; n = 3 independent experiments; *P < 0.05; two‐tailed paired t‐test).As in (E), except that cells were stained with RAD51 antibody (≥ 3,000 cells analyzed per condition; mean ± SD; n = 3 independent experiments; *P < 0.05; ns, not significant, two‐tailed paired t‐test).Representative images of the experiments in Fig 1G and H. Scale bar, 10 µm.Representative images of the experiments in (E) and (F). Scale bar, 10 µm.Immunoblot analysis of FANCD2 siRNA knockdown efficiency in U2OS cells.Clonogenic survival of U2OS and U2OS/SCAI KO cells transfected with non‐targeting control (CTRL) or FANCD2 siRNAs and subjected to indicated doses of MMC for 24 h (mean ± SEM; n = 3 independent experiments).Immunoblot analysis of U2OS WT and U2OS/SCAI KO cells harvested at the indicated times after exposure to MMC (0.5 µM).
|
|
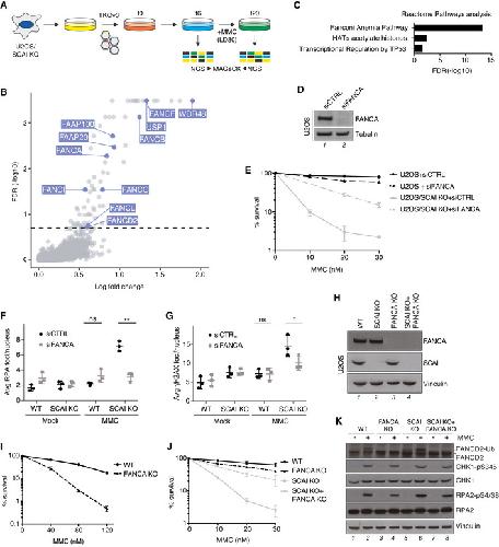
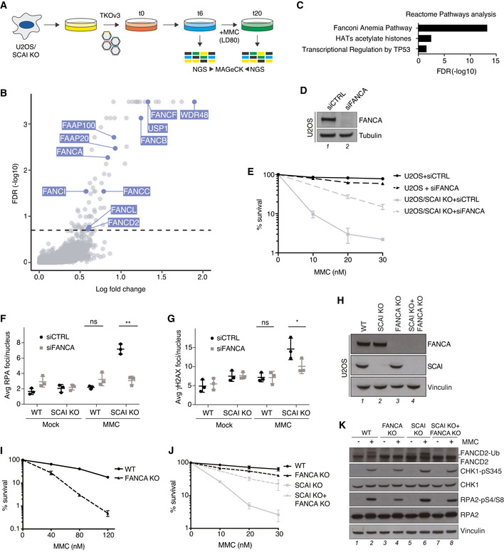
Figure 2. Preventing FA pathway activation alleviates ICL hypersensitivity of SCAI‐deficient cells
Schematic outline of genome‐scale CRISPR‐Cas9 screen for genes whose KO suppresses MMC hypersensitivity of SCAI KO cells. LD80, 80% lethal dose; NGS, next‐generation sequencing.MaGECK analysis of sgRNA enrichment in CRISPR screen in (A) following MMC treatment (n = 3 technical replicates; false discovery rate (FDR) of 0.2 indicated by dotted line). FA genes are highlighted in blue.GO term analysis of significantly enriched genes (FDR < 0.2) in CRISPR‐Cas9 screen in (A), using Reactome pathways from PANTHER16.0.Immunoblot analysis of FANCA siRNA knockdown efficiency in U2OS cells.Clonogenic survival of U2OS and U2OS/SCAI KO cells transfected with non‐targeting control (CTRL) or FANCA siRNAs and subjected to indicated doses of MMC for 24 h (mean ± SEM; n = 3 independent experiments).U2OS and U2OS/SCAI KO cells transfected with indicated siRNAs for 48 h were treated or not with MMC (90 nM) for 1 h, fixed 24 h later, and co‐stained with RPA2 antibody and DAPI. RPA2 foci were quantified by QIBC (≥ 3,000 cells analyzed per condition; mean ± SD; n = 3 independent experiments; *P < 0.05; ns, not significant, two‐tailed paired t‐test).As in (F), except that cells were stained with γH2AX antibody (≥ 3,000 cells analyzed per condition; mean ± SD; n = 3 independent experiments; **P < 0.01; ns, not significant, two‐tailed paired t‐test).Immunoblot analysis of the indicated U2OS cell lines.Clonogenic survival of U2OS and U2OS/FANCA KO cells subjected to indicated doses of MMC for 24 h (mean ± SEM; n = 3 independent experiments).Clonogenic survival of U2OS, U2OS/SCAI KO, U2OS/FANCA KO, and U2OS/FANCA+SCAI double KO (DKO) cells subjected to indicated doses of MMC for 24 h (mean ± SEM; n = 3 independent experiments).Immunoblot analysis of U2OS, U2OS/SCAI KO, U2OS/FANCA KO, and U2OS/FANCA SCAI DKO cell lines exposed or not to MMC as indicated.
|
|
Figure 3. SCAI promotes replication‐coupled ICL repair
Current model of ICLpt repair in Xenopus egg extracts (Amunugama et al, 2018).pICLpt was isolated via plasmid pull down at the indicated times after incubation in Xenopus egg extract in the presence or absence of CDC7i (100 µM) and associated proteins were analyzed by immunoblotting.pICLpt was replicated in egg extracts in the presence of [α‐32P]dATP for the indicated times, and reactions were analyzed by native agarose gel electrophoresis. The p97 inhibitor NMS‐873 (p97i; 200 μM) was supplemented to the reaction where indicated. Note that in the absence of p97 activity, CMGs are no longer unloaded from the plasmid, leading to accumulation of replication intermediate products (RI) (Fullbright et al, 2016). OC, open circular; SC, supercoiled.Samples from (C) were recovered via plasmid pull down at the indicated time points as in (B) and analyzed by immunoblotting.pICLpt was replicated in mock‐ or SCAI‐C‐depleted egg extracts, and samples collected at the indicated time points were analyzed by immunoblotting.pICLpt was replicated in mock‐ or SCAI‐depleted egg extract in the presence of [α‐32P]dATP for the indicated times, and reactions were analyzed by native agarose gel electrophoresis. ΔSCAI‐C and ΔSCAI‐N denote SCAI immunodepletion with an antibody raised against the C or N terminus of SCAI, respectively; RI, replication intermediates; OC, open circular; SC, supercoiled.Schematic of pICLpt illustrating the SapI site, which is regenerated upon replication‐coupled repair (Knipscheer et al, 2009).Quantification of SapI regeneration in mock or SCAI‐depleted extracts. Note that plasmids containing a SapI site but no ICL account for ~ 5–7% of each pICLpt preparation. Primary data are shown in Fig EV2F and G. A representative of two independent experiments is shown.Schematic of intermediates and extension products generated by AflIII digest of pICLpt.pICLpt was replicated in mock‐ or SCAI‐depleted egg extract in the presence of [α‐32P]dATP for the indicated times, and reactions were digested with AflIII and analyzed on a denaturing polyacrylamide gel. Stalling points relative to the ICL site are indicated.Schematic of intermediates and extension products generated by PsiI+XhoI double digest of pICLpt.Samples in (J) were digested with PsiI+XhoI and analyzed on a denaturing polyacrylamide gel. Stalling points relative to the ICL site are indicated.Quantification of extensions with deletions in (L) at 240 min (mean ± SEM; n = 6 independent experiments; **P < 0.01; two‐tailed paired t‐test).
|
|
Figure EV2. SCAI promotes replication‐coupled ICL repair (related to Fig 3)
A. B. C. D. E. F, G. H. I.
|
|
Figure 4. SCAI interacts with Polζ but protects against erroneous ICL repair independently of Polζ
Analysis of SCAI‐interacting proteins in Xenopus egg extracts. Volcano plot shows enrichment of proteins in both SCAI‐C and SCAI‐N immunoprecipitates (IPs) compared to an IgG control, plotted against the P‐value (n = 4 independent experiments; permutation‐based FDR < 0.01, s0
= 2).SCAI, REV7, REV1, and REV3 immunoprecipitates (IP) in NPE were immunoblotted with the indicated antibodies. Asterisks denote antibody cross‐reactivity.Whole proteome MS analysis of mock‐ versus SCAI‐depleted egg extracts. The volcano plot shows the difference in abundance of proteins between the mock reaction and SCAI‐depleted samples (with either N or C antibodies) (X‐axis), plotted against the P‐value resulting from two‐tailed Student’s t‐test (Y‐axis). Proteins significantly down‐regulated (FDR < 5%) in SCAI‐depleted extracts are highlighted in red (n = 4 biochemical replicates; FDR < 5% corresponds to a permutation‐based FDR‐adjusted q‐value of < 0.05).GFP IPs from U2OS or U2OS/GFP‐SCAI cells transfected with indicated siRNAs were immunoblotted with indicated antibodies. Note that a small fraction of REV7 is still immunoprecipitated with GFP‐SCAI in REV3 knockdown cells. This could be due to incomplete knockdown, and/or additional interactions of SCAI with the REV1‐Polζ complex that are independent of REV3.Schematic of SCAI interaction with the REV1‐Polζ complex. The SCAI‐interacting region of human REV3 and its alignment with a homologous region in human AHDC is indicated. NTD, N‐terminal domain; PCD, positively charged domain; Pol, polymerase domain; CTD, C‐terminal domain.GFP IPs from U2OS cells transfected with indicated REV3‐GFP expression constructs were immunoblotted with indicated antibodies.As in (F), except that U2OS or U2OS/GFP‐SCAI cells were transfected with FLAG‐NLS‐REV3(995–1194) expression plasmid.Mock‐, SCAI‐, REV1‐, or SCAI/REV1‐depleted egg extracts were analyzed by immunoblotting with indicated antibodies. Asterisks denote antibody cross‐reactivity.pICLpt was replicated in egg extracts immunodepleted with the indicated antibodies and processed as in Fig 3J and L.pICLpt was replicated in egg extracts immunodepleted with indicated antibodies, isolated at various times via plasmid pull down, and associated proteins were analyzed by immunoblotting.
|
|
Figure EV3. SCAI interacts with Polζ (related to Fig 4)
Heat map depicting the mean of the Z‐scored Log2 label‐free quantification LFQ intensity from four biochemical replicates of pCTRL and pDPCLeads replication in Xenopus egg extracts (data originally published in Larsen et al (2019)). Where indicated, Geminin was added to block DNA replication, and ubiquitin‐vinyl sulfone (Ub‐VS) was added to deplete the pool of free ubiquitin from the extracts.pDPCLeads was replicated in mock‐, SCAI‐C‐, and SCAI‐N‐depleted egg extracts in the presence of [α‐32P]dATP. Reactions were analyzed by native agarose gel electrophoresis. Red arrowheads indicate accumulation of open circular (OC) molecules caused by a TLS defect.Nascent leading strand and extension products generated upon FspI+AatII digest of pDPC. Double digestion generates shorter damaged and longer undamaged extension products. The CMG helicase is depicted in green and the crosslinked M.HpaII protein in grey.pDPC was replicated in mock‐ or SCAI‐depleted Xenopus egg extract in the presence of [α‐32P]dATP. Samples were digested with FspI+AatII and analyzed on a denaturing polyacrylamide gel. Stalling points relative to the DPC site are indicated. U, undamaged; D, damaged extension product.U2OS cells or derivative lines stably expressing GFP or GFP‐SCAI were subjected to GFP IP followed by immunoblotting with indicated antibodies.U2OS WT or SCAI KO cells that were transfected with REV3‐GFP where indicated were subjected to IP with IgG or SCAI antibody followed by immunoblotting.GFP IPs from U2OS cells transfected with indicated GFP‐AHDC1 expression constructs were analyzed by immunoblotting.Alignment of the SCAI‐interacting regions of human and Xenopus REV3 proteins. Asterisk indicates positions with a conserved amino acid; colon indicates conservation between amino acids with strongly similar properties; period indicates conservation between amino acids with weakly similar properties.Recombinant GST or GST‐xSCAI proteins incubated or not with Biotin‐xREV3 peptide (aa 1110–1179) were subjected to streptavidin pull down and analyzed by Coomassie staining.
|
|
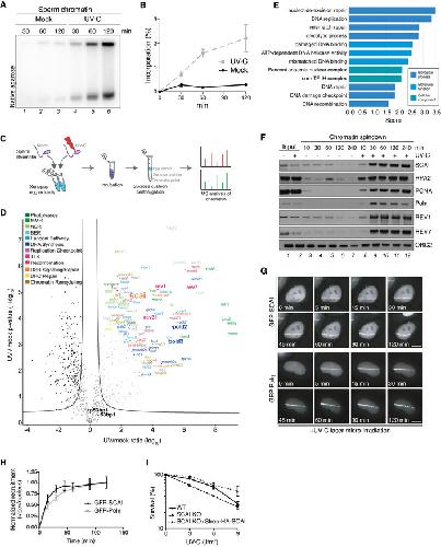
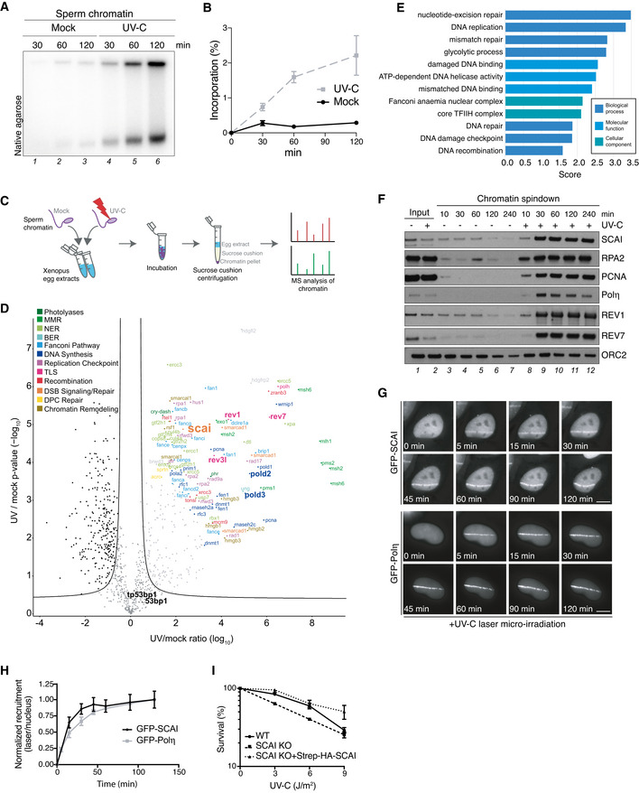
Figure EV4. SCAI is recruited to UV‐induced DNA lesions (related to Fig 4)
Sperm chromatin was left untreated or exposed to UV‐C (2,000 J/m2), incubated in HSS/NPE mix in the presence of [α‐32P]dATP and nucleotide incorporation into chromatin was analyzed at the indicated time points via native agarose gel electrophoresis.Quantification of data in (A) (mean ± SEM; n = 3 independent experiments).Schematic outline of CHROMASS workflow to analyze protein recruitment to UV‐damaged chromatin. Sperm chromatin left untreated or irradiated with UV‐C (2,000 J/m2) was incubated in Xenopus egg extract for 30 min, isolated by sucrose cushion centrifugation, and analyzed by label‐free mass spectrometry (MS).Protein recruitment to UV‐damaged chromatin compared to an undamaged control. Volcano plot shows enrichment of individual proteins (UV/mock ratio) plotted against the P‐value (n = 4 independent experiments; FDR < 0.05, s0
= 0.5).Term enrichment analysis showing GO terms corresponding to proteins significantly recruited to UV‐C‐damaged chromatin (Dataset EV5). All displayed terms were significant with P < 0.02, as determined through Fisher exact testing with Benjamini–Hochberg correction.Sperm chromatin left untreated or irradiated with UV‐C (2,000 J/m2) was isolated at the indicated time points and analyzed by immunoblotting.Representative images of GFP‐SCAI and GFP‐Polη recruitment to UV‐C laser micro‐irradiation in U2OS cells at indicated time points. Scale bar, 10 µm.U2OS cells stably expressing GFP‐SCAI or transiently transfected with GFP‐Polη were subjected to UV‐C laser micro‐irradiation. At indicated time points, GFP fluorescence intensities at damage sites over the nuclear background were quantified. Recruitment was normalized to the time point of maximal recruitment (mean ± SEM; n = 3 independent experiments; at least 30 cells analyzed per condition).Clonogenic survival of U2OS cells subjected to indicated doses of UV‐C (mean ± SEM; n = 3 independent experiments).
|
|
Figure EV5. SCAI prevents Polθ‐mediated MMEJ during ICL repair (related to Fig 5)
Whole cell extracts of U2OS and U2OS/SCAI KO cells were analyzed by immunoblotting with indicated antibodies.Mock‐, 53BP1‐, or SCAI‐C‐depleted egg extracts were analyzed by immunoblotting with indicated antibodies.pICLpt was replicated in extracts immunodepleted in mock‐, 53BP1‐, or SCAI‐C‐depleted egg extracts digested with PsiI+XhoI and resolved on a denaturing polyacrylamide gel.pICLpt was replicated in SCAI‐C‐depleted extracts that were also depleted of BRCA2, or supplemented with DNA‐PKcs inhibitor (NU7441; 100 µM) where indicated. Reaction samples were digested with PsiI+XhoI and analyzed on a denaturing polyacrylamide gel.Mock‐ or BRCA2‐depleted egg extracts were analyzed by immunoblotting with indicated antibodies.Most frequent deletion products in sequencing data in Fig 5A. In red, crosslinked guanines; highlighted in grey, deletions; underlines, microhomology regions.Schematic representation of DNA synthesis occurring across the adducted base following DNA incisions on either the top or bottom strand. The denoted nucleotide position 1,548 corresponds to the insertion 0 position when incisions occur in the bottom strand or to the −1 position when incisions occur in the top strand. Sequencing products of correct length from Fig 5A were analyzed for their nucleotide misincorporation distribution (bottom graphs). Misincorporation is based on the bottom strand read.Samples in Fig 5C were analyzed by native agarose gel electrophoresis.pICLpt was replicated in mock‐ or SCAI‐depleted extracts treated or not with Novobiocin (NVB; 150 µM) in the presence of [α‐32P]dATP, and reactions were analyzed by native agarose gel electrophoresis. RI, replication intermediates; OC, open circular; SC, supercoiled.Samples in (I) were digested with PsiI+XhoI or AflIII and analyzed on a denaturing polyacrylamide gel.Clonogenic survival of U2OS and U2OS/SCAI KO cells treated or not with Novobiocin (NVB; 50 µM) and subjected to various doses of MMC for 24 h (mean ± SEM; n = 3 independent experiments).
|
|
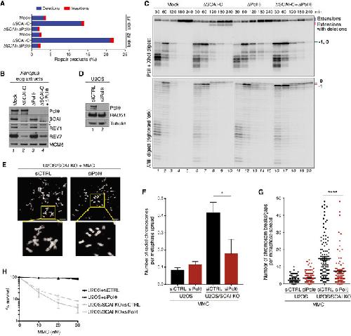
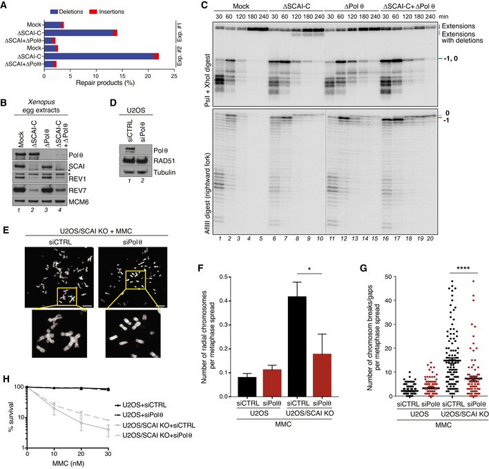
Figure 5. SCAI prevents Polθ‐mediated MMEJ during ICL repair
pICLpt was replicated in egg extracts immunodepleted with indicated antibodies. Replication samples were amplified by PCR and analyzed by next‐generation sequencing for deletions and insertions. Results from two independent experiments are shown.Immunoblot analysis of extracts immunodepleted with indicated antibodies. Asterisks denote antibody cross‐reactivity.pICLpt was replicated in extracts immunodepleted as in (B), digested with PsiI+XhoI or AflIII and resolved on a denaturing polyacrylamide gel.Immunoblot analysis of Polθ siRNA knockdown efficiency in U2OS cells.Representative images of metaphase spreads from U2OS/SCAI KO cells transfected with indicated siRNAs and processed as in Fig 1I. Scale bars, 10 µm.Quantification of radial chromosomes in (E) (mean ± SD; 1,197, 241, 155, and 90 metaphase cells analyzed per condition (left to right) pooled from three independent experiments; *P < 0.05, two‐tailed t‐test).Quantification of chromosomal breaks/gaps in (E) (mean ± SEM; 150, 150, 114, and 90 metaphase cells analyzed per condition (left to right) pooled from three independent experiments; ****P < 0.0001, Mann–Whitney U test).Clonogenic survival of U2OS and U2OS/SCAI KO cells transfected with non‐targeting control (CTRL) or Polθ siRNAs and subjected to indicated doses of MMC for 24 h (mean ± SEM; n = 3 independent experiments).
|
|
Figure 6. Model of SCAI function in ICL repair via the FA pathwaySee main text for details.
|