Click here to close
Hello! We notice that you are using Internet Explorer, which is not supported by Xenbase and may cause the site to display incorrectly.
We suggest using a current version of Chrome,
FireFox, or Safari.
Nat Commun
2022 Nov 07;131:6722. doi: 10.1038/s41467-022-34519-8.
Show Gene links
Show Anatomy links
Sister chromatid exchanges induced by perturbed replication can form independently of BRCA1, BRCA2 and RAD51.
Heijink AM
,
Stok C
,
Porubsky D
,
Manolika EM
,
de Kanter JK
,
Kok YP
,
Everts M
,
de Boer HR
,
Audrey A
,
Bakker FJ
,
Wierenga E
,
Tijsterman M
,
Guryev V
,
Spierings DCJ
,
Knipscheer P
,
van Boxtel R
,
Ray Chaudhuri A
,
Lansdorp PM
,
van Vugt MATM
.
???displayArticle.abstract???
Sister chromatid exchanges (SCEs) are products of joint DNA molecule resolution, and are considered to form through homologous recombination (HR). Indeed, SCE induction upon irradiation requires the canonical HR factors BRCA1, BRCA2 and RAD51. In contrast, replication-blocking agents, including PARP inhibitors, induce SCEs independently of BRCA1, BRCA2 and RAD51. PARP inhibitor-induced SCEs are enriched at difficult-to-replicate genomic regions, including common fragile sites (CFSs). PARP inhibitor-induced replication lesions are transmitted into mitosis, suggesting that SCEs can originate from mitotic processing of under-replicated DNA. Proteomics analysis reveals mitotic recruitment of DNA polymerase theta (POLQ) to synthetic DNA ends. POLQ inactivation results in reduced SCE numbers and severe chromosome fragmentation upon PARP inhibition in HR-deficient cells. Accordingly, analysis of CFSs in cancer genomes reveals frequent allelic deletions, flanked by signatures of POLQ-mediated repair. Combined, we show PARP inhibition generates under-replicated DNA, which is processed into SCEs during mitosis, independently of canonical HR factors.
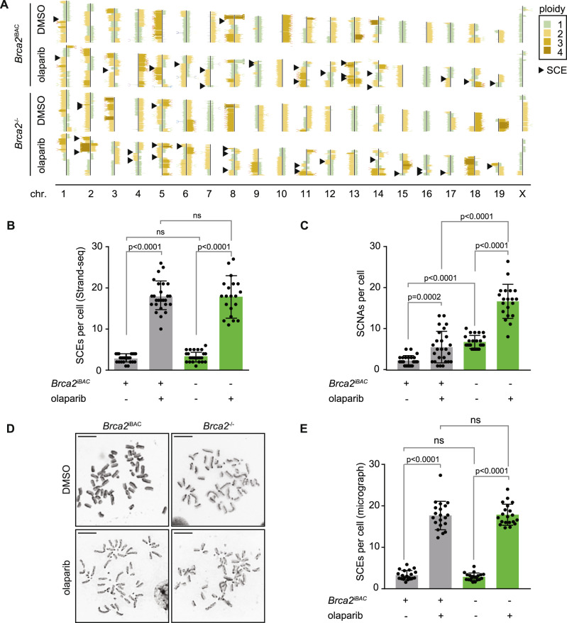
Fig. 1. Olaparib-treatment induces sister-chromatid exchanges in Brca2 wt and Brca2-mutant cancer cells.A Representative Strand-seq libraries of Brca2-/- cells or Brca2iBAC cells, treated with DMSO (top) or olaparib (bottom). Black arrowheads indicate SCEs. B, C
Brca2-/- cells or Brca2iBAC cells were treated with DMSO or olaparib. Quantification of SCEs (panel B) and CNVs (Panel C) per cell was done in n = 23 (Brca2iBAC, DMSO), n = 26 (Brca2iBAC, olaparib), n = 24 (Brca2-/-, DMSO), and n = 19 (Brca2-/-, olaparib) libraries. Means and standard deviations are indicated. D, E
Brca2-/- cells or Brca2iBAC cells were treated with DMSO or olaparib, and SCEs were quantified by microscopy analysis of n = 20 metaphase spreads per condition (D). Scale bars indicate 10 μm. Averages and standard deviation are presented (E). For panels B, C, E statistics were performed using unpaired two-tailed t-tests (ns: non-significant). Gray bars indicate HR-proficient conditions, green bars indicate HR-defective conditions. Source data are provided with this paper.
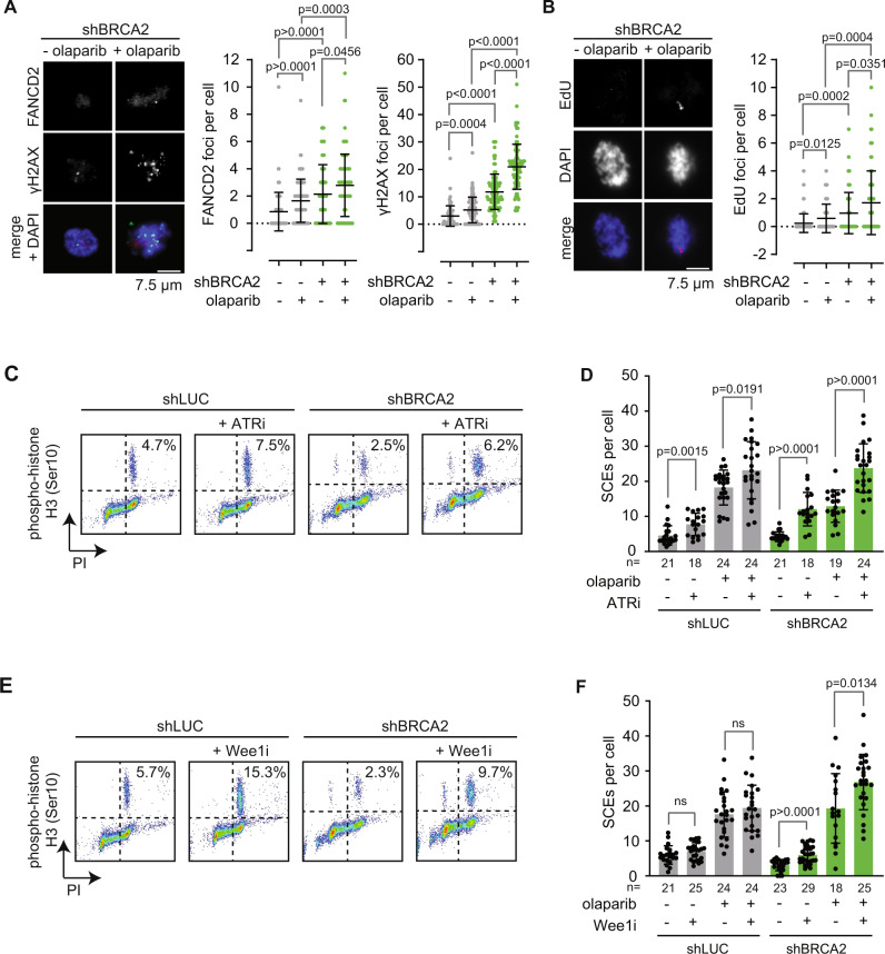
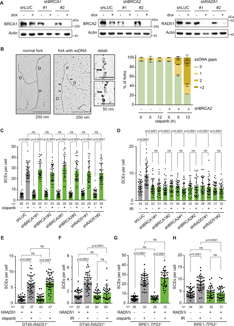
Fig. 2. HR-independent induction of SCEs upon PARP inhibitor treatment.A RPE-1-TP53-/- cells with indicated dox-inducible shRNAs were treated with doxycycline for 48 h and immunoblotted for indicated proteins. Data is representative for one biologically independent experiment (B) RPE1 TP53-/- shBRCA2 cells were pre-treated for 48 h with doxycycline (dox) and treated with olaparib for indicated time periods. Representative electron microscopy images are indicated of normal replication forks, and replication forks with ssDNA gaps. Quantification of ssDNA gaps is presented in the right panel. Averages and standard deviations of 60 replication forks per condition are shown. C, D RPE-1-TP53-/- cells with indicated dox-inducible shRNAs were treated with doxycycline for 48 h, and subsequently treated with olaparib for 48 h (C) or 2 Gy irradiation (D). SCEs were quantified by microscopy analysis of at least 25 metaphase spreads per condition from one biologically independent experiment, with exact n values indicated in the figure. Means and standard deviations are plotted. E, F DT40 RAD51-/- cells harboring a dox-repressed hRad51 transgene were treated with doxycycline for indicated time periods, and treated with olaparib (E) or irradiation (F). SCEs in macrochromosomes were quantified by microscopy analysis of at least 29 metaphase spreads per condition from one biologically independent experiment. Exact n values are indicated in the figure. Means and standard deviations are plotted. G, H RPE1-TP53-/- cells were incubated with olaparib (G) or IR (H) in the absence or presence of the RAD51 inhibitor BO2. SCEs were quantified by microscopy analysis of at least 28 metaphase spreads per condition from one biologically independent experiment. Exact n values are indicated in the figure. Means and standard deviation are plotted. Statistics in panels B, C, E, F, G, H were performed using unpaired two-tailed t-tests (ns: non-significant). Gray bars indicate HR-proficient conditions, green bars indicate HR-defective conditions. Source data are provided with this paper.
Fig. 3. HR-independent SCEs are associated with defective replication.A RPE-1-TP53-/- shBRCA2 cells were pre-treated with doxycycline (dox) and transfected with siPARP or control siRNAs. Lysates were immunoblotted for PARP1 and Actin. Data are representative for two independent experiments. B RPE-1-TP53-/- shBRCA2 cells were pre-treated with doxycycline (dox) and subsequently treated with indicated agents for 48 h or transfected with PARP1 siRNAs 48 h before harvest. SCEs were quantified by microscopy analysis of at least 21 metaphase spreads per condition from one biologically independent experiment. Exact n values are indicated in the graph. Averages and standard deviations are indicated. C, D KBM-7 cells harboring doxycycline-inducible control or BRCA2 shRNAs were pre-treated with doxycycline and subsequently treated with olaparib where indicated. SCEs were mapped using StrandSeq of n = 64 (shLUC/DMSO), n = 31 (shLUC/OLA), n = 50 (shBRCA2/DMSO), and n = 52 (shBRCA2/OLA) libraries per condition from one biologically independent experiment. Observed SCEs were mapped to CFSs. Statistical analysis was performed using one-sided permutation with 10,000 iterations (D). P values indicate deviation of the observed number of SCEs compared to the mean of all permutations. SCE mapping to the common fragile sites FRA1F and FRA4F are presented as illustrative examples (C). E, F Doxycycline pre-treated RPE-1 TP53-/- shBRCA2 cells were treated with ethynyl deoxyuridine (EdU) for the indicated time periods, and subsequently analyzed for mitotic cells by flow cytometry of phospho-histone H3 (Ser10). Percentages of mitotic cells that were EdU-positive are indicated (E). Doxycycline pre-treated RPE-1 TP53-/- shBRCA2 cells were treated with olaparib for the indicated time points, and SCEs were quantified by microscopy analysis of 30/31/29/30 metaphase spreads per condition from one biologically independent experiment (F). Means and standard deviations are plotted. Statistics in panels B and F were performed using unpaired two-tailed t-tests (ns: non-significant), and gray bars indicate HR-proficient conditions, green bars indicate HR-defective conditions. Source data are provided with this paper.
Fig. 4. SCEs originate from mitotic processing of under-replicated DNA.A RPE1 TP53-/- shBRCA2 were pre-treated with doxycycline (dox), synchronized using RO-3306 for 4 h, and subsequently treated with olaparib where indicated. γH2AX and FANCD2 foci in mitotic cells were quantified by immunofluorescence microscopy. Means and standard deviation of pooled data from three independent experiments are shown, with n = 30 mitoses per experiment. B RPE1 TP53-/- shBRCA2 were treated as for panel A. 24 h after olaparib treatment, cells were incubated for 25 min with EdU. Mitotic EdU foci were quantified in n = 30 mitoses per experiment. Means and standard deviation of pooled data from three independent experiments are shown. C, D RPE1 TP53-/- shBRCA2 cells were treated with doxycycline (dox) for 48 h, with olaparib for 24 h, with or without the ATR inhibitor VE-821 (ATRi) for 3 h. Cells were treated with colcemid for 3 h before harvesting, fixed and stained for the mitotic marker phospho-Histone-H3 (C). In parallel, SCEs were quantified by microscopy analysis of at least 18 metaphase spreads per condition. Exact n values are indicated in the figure (D). Exact n values are provided in the figure. E, F RPE1 TP53-/- shBRCA2 cells were treated with doxycycline (dox) for 48 h, with olaparib for 24 h, with or without the Wee1 inhibitor AZD-1775 (Wee1i) for 3 h. Cells were treated with colcemid for 3 h before harvesting, fixed and stained for the mitotic marker phospho-Histone-H3 (E). In parallel, SCEs were quantified by microscopy analysis of at least 18 metaphase spreads per condition. Exact n values are indicated in the figure (F). Statistics in panels A, B, D, and F were performed using two-sided Mann-Whitney tests (ns: non-significant). Gray bars indicate HR-proficient conditions, green bars indicate HR-defective conditions. Source data are provided with this paper.
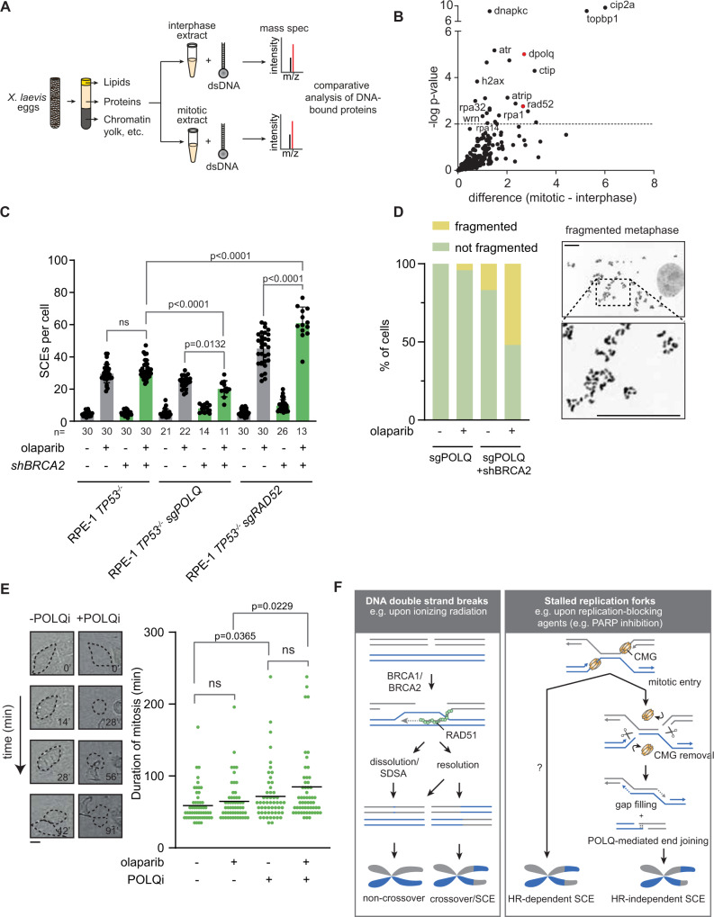
Fig. 5. SCEs originate from mitotic processing of under-replicated DNA.A, B Interphase or mitotic Xenopus egg extracts were prepared and incubated with biotin-conjugated blunt-ended DNA oligos (A). Proteins associated with DNA oligos were identified by mass spectrometry (B). P values were calculated using two-sided unpaired Student’s T tests, with equal variance and a false discovery rate of 0.01. C RPE1 TP53-/- sgPOLQ shBRCA2 or RPE1 TP53-/- sgRAD52 shBRCA2 cells were pre-treated with doxycycline (dox) and subsequently treated with olaparib where indicated. SCEs were quantified by microscopy analysis of 11–30 mitoses per condition (exact n values are indicated in the figure) from one biologically independent experiment. Means and standard deviations are indicated. D RPE1 TP53-/- sgPOLQ shBRCA2 cells were treated as for panel C, and fragmented DNA was analyzed for 50 mitoses per condition from one biologically independent experiment. Scale bars indicate 5 μm. E DIC images of RPE1 TP53-/- shBRCA2 cells were obtained every 7 minutes for 10 h. Cells were treated with olaparib and POLQi where indicated. Representative images and quantification of mitotic duration are shown for n = 54/54/54/57 cells from one biologically independent experiment. Scale bar indicates 10 μm. F Model of HR-independent SCE formation. Left panel indicates HR-dependent SCE formation after DSB repair. Right panel indicates HR-independent SCE formation by mitotic processing of under-replicated DNA. Statistics in panel C were performed using unpaired two-tailed t-tests. Statistical analysis in panel E was done using a two-sided Mann–Whitney test (ns: non-significant). Gray bars indicate HR-proficient conditions, green bars indicate HR-defective conditions. Source data are provided with this paper.
Fig. 6. Analysis of genomic deletions at common fragile sites.A Whole-genome sequence (WGS) data of n = 507 breast cancers of the International Cancer Genome Consortium (ICGC) were analyzed, of which n = 96 of which were HRD. HRD status was assessed using the CHORD algorithm. B, C Allelic deletions from 507 breast cancers mapping to common fragile sites were plotted in panel B. Allelic deletions mapping to common fragile sites and having microhomology (MH) (larger or equal to 2 bp) at the breakpoints were plotted in panel C. Box plots depict the mean (center line), 25th and 75th percentiles (box boundaries), and the largest values no more than 1.5* the interquartile range (whiskers). Statistical analysis was done using an FDR-corrected two-sided Wilcox test. D Analysis of deletions within CFS with or without MH as a percentage of total deletions in 507 breast cancers were plotted.