|
Graphical Abstract
|
|
Figure 1. RFWD3 is essential for TLS across peptide adducts
(A) Heatmap depicting the mean of the Z score, log2, label-free quantification (LFQ) intensity from four biochemical replicates of pCTRL and pDPCLeads (originally published in Larsen et al., 2019). Red arrow indicates RFWD3. Geminin was added to block DNA replication. Ubiquitin-vinyl sulfone (UbVS) was added to deplete the pool of free ubiquitin.
(B) Replication intermediates generated during replication of pMH (Duxin et al., 2014).
(C) pMH was replicated in egg extracts in the presence of [α-32P]dATP in mock- or RFWD3-depleted extracts. Reaction samples were analyzed by native agarose gel electrophoresis. RI, replication intermediate; OC, open circular; SC, supercoiled. Red arrowheads indicate OC molecules. Lower graph: quantification of replication efficiencies from three independent experiments. Error bars represent the standard error of the mean (SEM). To deplete RFWD3, the RFWD3-N antibody was used in all experiments unless otherwise indicated.
(D) Nascent leading strand and extension products generated upon FspI and AatII digest of pMH. Double digestion generates shorter damaged and longer undamaged extension products, which can be resolved on a denaturing polyacrylamide gel (see E, top panel). The CMG helicase is depicted in green, and the crosslinked M.HpaII is depicted in gray.
(E) Samples from (C) were digested with FspI and AatII (upper panel) or AatII (lower panel) and separated on a denaturing polyacrylamide gel. Location of the stalling points in relation to the DPC is indicated on the right of the gel.
(F) Generation of pMHPK.
(G) pMHPK was replicated in mock- or RFWD3-depleted extracts and analyzed as in (C).
(H) Samples from (G) were analyzed as in (E).
(I) pMHPK-Lead or pMHPK-Lag were replicated in egg extracts in the presence of LacI. Samples were digested with FspI and AatII (upper panel) or either AatII (pMHPK-Lead, lower panel) or BssHII (pMHPK-Lag, lower panel) and analyzed as in (E).
|
|
Figure 2. Replication of pMH is a two-step mutagenic process
(A) pMH was replicated in mock-, Polη-, REV1-, or Polη- and REV1-depleted extracts. Samples were analyzed as in Figure 1C.
(B) Samples from (A) were digested and analyzed as in Figure 1E. U, undamaged strand; D, damaged strand.
(C) pMH was replicated in mock-, Polη-, RFWD3-, or Polη- and RFWD3-depleted extracts. Samples were analyzed as in Figure 1E.
(D) Quantification of mutation frequencies measured after replication of pCTRL or pMH. Replication samples were amplified by PCR and analyzed by next-generation sequencing (see STAR methods). The 0 position corresponds to the location of the protein adduct. One of three independent experiments is shown.
(E) Distribution of nucleotide misincorporation from the data generated in (D).
(F) pMH was replicated in either mock- or Polη-depleted extracts, and samples were amplified and analyzed as in (D). One of three independent experiments is shown.
(G) Distribution of nucleotide misincorporation from the data generated in (F).
|
|
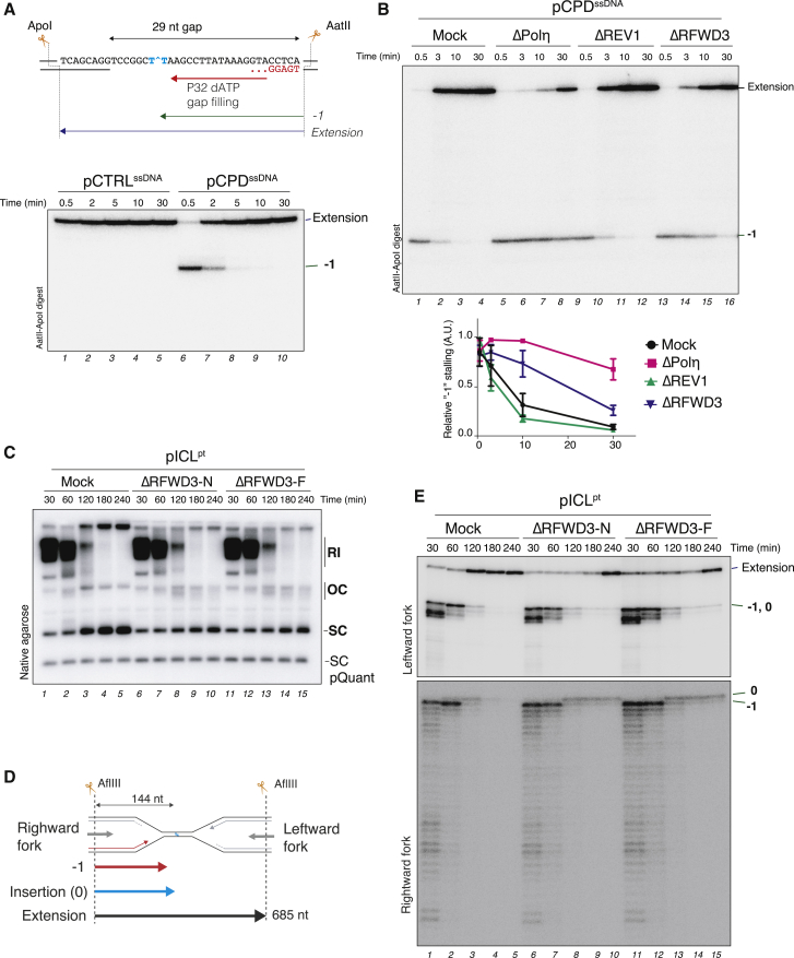
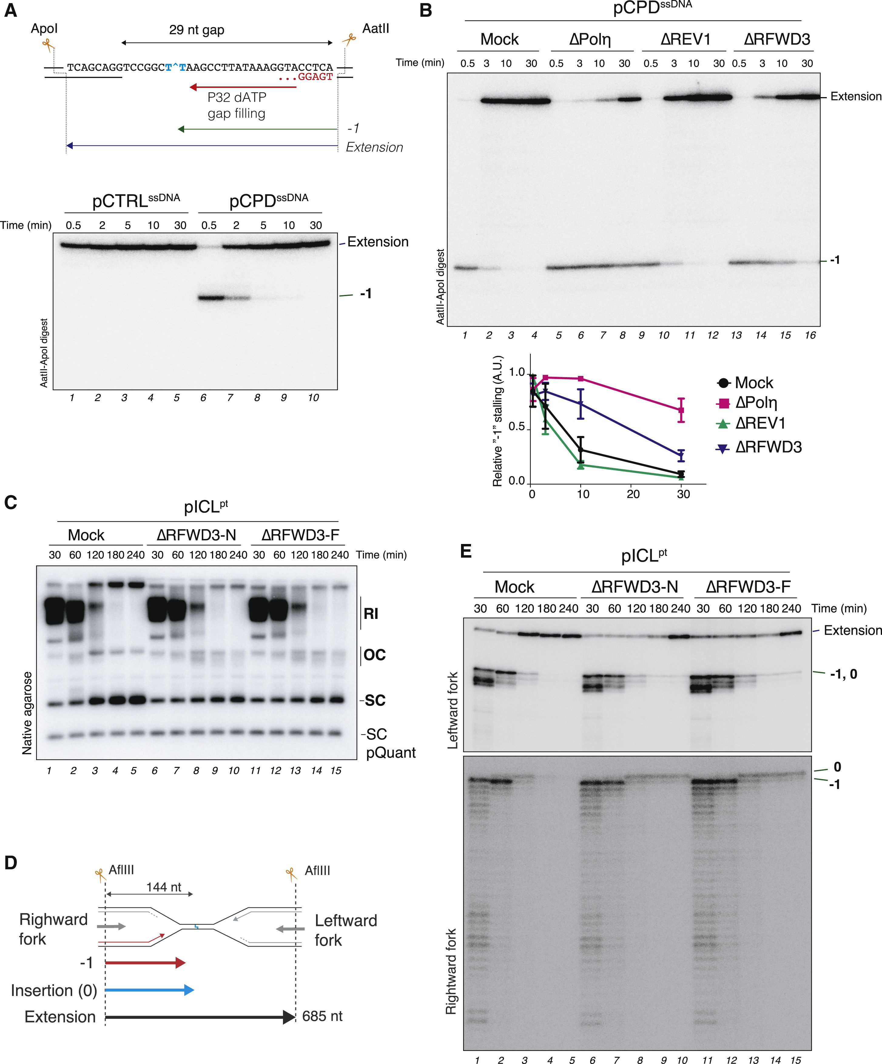
Figure 3. RFWD3 is essential for DNA synthesis across different polymerase-stalling DNA lesions
(A) pCTRLssDNA or pCPDssDNA were incubated in non-licensing egg extracts in the presence of [α-32P]dATP. Samples were analyzed on a denaturing polyacrylamide gel following AatII-ApoI digest. Top scheme: extension products generated by AatII-ApoI digest.
(B) pCPDssDNA was incubated in mock-, Polη-, REV1-, or RFWD3-depleted non-licensing extracts. Samples were analyzed as in (A). Quantification of the relative intensity of the −1 product for three independent experiments is shown in the lower panel. Intensity of the −1 product was quantified for each lane and normalized to the maximum value. Error bars represent SEM.
(C) pICLpt was replicated in mock- or RFWD3-depleted extracts (with either the RFWD3-N or the RFWD3-F antibody), in the presence of pQuant. Reaction samples were analyzed by native agarose gel electrophoresis.
(D) Intermediates generated by AflIII digest on pICLpt.
(E) Samples from (C) were digested with AflIII and analyzed on a denaturing polyacrylamide gel.
|
|
Figure 4. RFWD3 regulates PCNA ubiquitylation
(A) pMHLeads was replicated in mock- or RFWD3-depleted extracts and analyzed as in Figure 1C (upper panel) or blotted with the indicated antibodies (bottom three panels). Asterisks indicate unspecific bands.
(B) pMH or pMHPK were replicated in the presence or absence of ubiquitin E1 inhibitor. Reaction samples were digested and analyzed as in Figure 1E.
(C) Sperm chromatin was either untreated or treated with 20 J/m2 UV-C and then replicated in egg extracts. A CDC7 inhibitor was added to block origin firing and DNA replication. Proteins associated with isolated chromatin were blotted with the indicated antibodies. Red dots correspond to PCNA ubiquitylation (likely mono-, di-, and tri-ubiquitin). The black dot corresponds to mono-sumoylated PCNA (see Figure S4K for bands assignment).
(D) Sperm chromatin was either untreated or treated with 20 J/m2 UV-C and then replicated in mock- or RFWD3-depleted extracts. Chromatin was isolated, and the proteins associated were blotted with the indicated antibodies. The percentage of ubiquitylated PCNA over unmodified PCNA is indicated underneath the PCNA blot.
(E) pCTRL or pMHLeads were replicated in egg extracts and analyzed as in Figure 1C.
(F) Reactions from (E) were subjected to plasmid pull-down, and samples were blotted with the indicated antibodies.
(G) pMHLeads was replicated in mock-, RFWD3-, or REV1-depleted extracts. Reactions were processed as in (F). The percentage of ubiquitylated PCNA over unmodified PCNA is indicated.
|
|
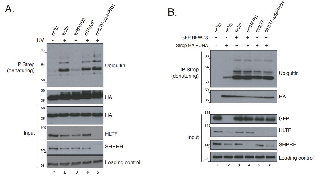
Figure 5. RFWD3 ubiquitin ligase activity regulates PCNA ubiquitylation in human cells
(A) U2OS cells or U2OS cells expressing Strep-HA-PCNA were transfected with siCtrl or 4 different siRNAs against RFWD3 and either left untreated or treated with UV (30 J/m2). PCNA was recovered under denaturing conditions via Strep-Tactin pull-down and analyzed by immunoblotting with the indicated antibodies.
(B) U2OS cells or U2OS/FRT GFP-RFWD3 WT or catalytic inactive (C315A) cells were treated with the indicated siRNAs, transfected with either empty vector (EV) or Strep-HA-PCNA plasmids, and treated with doxycycline to induce expression of RFWD3. UV treatment and protein pull-down were performed as in (A).
(C) U2OS cells were transfected with the indicated plasmids and then subjected to Strep-Tactin pull-down as in (A).
(D) U2OS/FRT GFP-RFWD3 WT cells were treated with doxycycline and transfected with EV or Strep-HA-PCNA 24 h before lysis in denaturing buffer. Lysates were subjected to Strep-Tactin pull-down in denaturing conditions, washed, and incubated with USP2 (ubiquitin protease) and/or UPL1 (SUMO protease), as indicated.
(E) U2OS cells or U2OS/FRT GFP-RFWD3 WT cells were transfected with either control (siCtrl) or RAD18 siRNAs. After 48 h, cells were transfected with either EV or Strep-HA-PCNA plasmids and treated with doxycycline to induce the expression RFWD3 WT. Then, cells were treated with UV for 4 h and processed for Strep-Tactin pull-down as described in (A). The asterisk denotes a non-specific band.
|
|
Figure 6. RFWD3 regulates ubiquitin levels and protein recruitment to UV damaged chromatin
(A) MS analysis of protein recruitment to UV-treated sperm chromatin in mock- or REV1-depleted extracts. The volcano plot shows the difference in abundance of proteins between the two sample conditions (x axis), plotted against the p value resulting from two-tailed Student’s t testing (y axis). Proteins significantly down- or upregulated (false discovery rate [FDR] < 5%) in REV1-depleted reactions are represented in red or blue, respectively. n = 4 biochemical replicates. FDR < 5% corresponds to permutation-based, FDR-adjusted q < 0.05. Different isoforms of the same protein can be detected (e.g., REV1).
(B) Same experiment as in (A) but comparing mock- to RFWD3-depleted extracts. Small red dots, 1% < FDR < 5%; large red dots, FDR < 1%.
(C) STRING network of proteins highly significantly upregulated (FDR < 1%) on UV-treated sperm chromatin compared with mock-treated chromatin and highly significantly downregulated (FDR < 1%) on UV-treated sperm chromatin with RFWD3 depletion compared with mock depletion.
(D) An independent experiment was analyzed by immunoblot using the indicated antibodies.
(E) Average PCNA and PCNA K164-ubiquitin abundance on sperm chromatin identified by tandem mass spectrometry (MS/MS), quantified in a label-free manner, and plotted as a ratio over untreated control. n = 4 biochemical replicates. Error bars represent SEM. ∗∗p < 0.01, via two-tailed Student’s t testing.
(F) Quantification of ubiquitin linkages on sperm chromatin directly identified by MS/MS via diglycine-modified lysine residues in the corresponding peptide sequences and quantified in a label-free manner. n = 4 biochemical replicates. Error bars represent SEM. ∗p < 0.05, ∗∗p < 0.01, via two-tailed Student’s t testing.
|
|
Figure 7. RFWD3 simulates ubiquitylation of proteins on ssDNA
(A) Fpg bacterial glycosylase was crosslinked to either double-stranded (pFpg) or single-stranded DNA (pFpgssDNA) and added to SPRTN-depleted non-licensing egg extracts. DPC pull-down under stringent conditions was performed at the indicated time points, and samples were blotted against crosslinked Fpg. Slow mobility bands represent ubiquitylated Fpg species (see B).
(B) pFpgssDNA was incubated in SPRTN-depleted non-licensing extracts, and ubiquitin E1 inhibitor was added where indicated. Plasmids were recovered, and samples were blotted against Fpg as in (A).
(C) pFpgssDNA was incubated in mock- or RFWD3-depleted non-licensing extracts (also depleted of SPRTN) for the indicated time points and samples processed as in (A).
(D) Generation of an AP site on ssDNA (pAPssDNA) to induce HMCES crosslinking.
(E) pAPssDNA was incubated in SPRTN-depleted non-licensing extracts, and ubiquitin E1 inhibitor was added where indicated. Plasmids were recovered, and proteins were blotted against HMCES. The black dot indicates sumoylated HMCES (see F).
(F) pAPssDNA was incubated in mock- or RFWD3-depleted non-licensing extracts (depleted of SPRTN), and ubiquitin E1 inhibitor or SUMO E1 inhibitor was added where indicated. Plasmids were recovered and analyzed as in (D).
(G) Model illustrating the role of RFWD3 in gap-filling DNA synthesis (see Discussion).
|
|
Figure S1. RFWD3 is essential for TLS across peptide adducts. Related to Figure 1. (A) Left
panel, schematic of Xenopus laevis RFWD3 protein indicating the residues used to generate
RFWD3-N and RFWD3-F antibodies. Right panel, mock- and RFWD3-N or RFWD3-F depleted
extracts were blotted with the indicated antibodies. Asterisk indicates a non-specific band. (B) pMH
was replicated in mock- or RFWD3-F depleted extracts. Samples were digested and analyzed as in
Figure 1E. (C) Whole proteome MS analysis of mock- versus RFWD3-depleted egg extracts. The
volcano plot shows the difference in abundance of proteins between the mock reaction and RFWD3-
depleted samples (with either N or F antibodies) (x-axis), plotted against the p-value resulting from
two-tailed Student’s t-testing (y-axis). Proteins significantly down-regulated (FDR<5%) in RFWD3-
depleted extracts are represented in red. n=4 biochemical replicates, FDR<5% corresponds to a
permutation-based FDR-adjusted q-value of <0.05. (D) Extracts depleted with either RFWD3-N or
RFWD3-N were compared to a mock depletion dilution series and blotted with the indicated
antibodies. Note that none of the blotted proteins appear as significantly depleted. (E) A plasmid
containing a site-specific Fpg crosslink (depicted in the left scheme) was replicated in mock- or
RFWD3-depleted extracts and analyzed as in Figure 1C (top panel) or digested and analyzed as in
Figure 1E alongside a sequencing ladder (lower panels). Red arrowheads indicate the accumulation
of open circular molecules observed in the absence of RFWD3. (F) pMHssDNA or pMHssDNA-PK were
incubated in mock- or RFWD3-depleted non-licensing extracts in the presence of [a-32P]dATP.
Samples were digested with PvuII and NdeI and analyzed on a denaturing polyacrylamide gel. The
upper scheme depicts the extension products generated by PvuII and NdeI digest.
|
|
Figure S1. RFWD3 is essential for TLS across peptide adducts. Related to Figure 1. (A) Left
panel, schematic of Xenopus laevis RFWD3 protein indicating the residues used to generate
RFWD3-N and RFWD3-F antibodies. Right panel, mock- and RFWD3-N or RFWD3-F depleted
extracts were blotted with the indicated antibodies. Asterisk indicates a non-specific band. (B) pMH
was replicated in mock- or RFWD3-F depleted extracts. Samples were digested and analyzed as in
Figure 1E. (C) Whole proteome MS analysis of mock- versus RFWD3-depleted egg extracts. The
volcano plot shows the difference in abundance of proteins between the mock reaction and RFWD3-
depleted samples (with either N or F antibodies) (x-axis), plotted against the p-value resulting from
two-tailed Student’s t-testing (y-axis). Proteins significantly down-regulated (FDR<5%) in RFWD3-
depleted extracts are represented in red. n=4 biochemical replicates, FDR<5% corresponds to a
permutation-based FDR-adjusted q-value of <0.05. (D) Extracts depleted with either RFWD3-N or
RFWD3-N were compared to a mock depletion dilution series and blotted with the indicated
antibodies. Note that none of the blotted proteins appear as significantly depleted. (E) A plasmid
containing a site-specific Fpg crosslink (depicted in the left scheme) was replicated in mock- or
RFWD3-depleted extracts and analyzed as in Figure 1C (top panel) or digested and analyzed as in
Figure 1E alongside a sequencing ladder (lower panels). Red arrowheads indicate the accumulation
of open circular molecules observed in the absence of RFWD3. (F) pMHssDNA or pMHssDNA-PK were
incubated in mock- or RFWD3-depleted non-licensing extracts in the presence of [a-32P]dATP.
Samples were digested with PvuII and NdeI and analyzed on a denaturing polyacrylamide gel. The
upper scheme depicts the extension products generated by PvuII and NdeI digest.
|
|
Figure S1. RFWD3 is essential for TLS across peptide adducts. Related to Figure 1. (A) Left
panel, schematic of Xenopus laevis RFWD3 protein indicating the residues used to generate
RFWD3-N and RFWD3-F antibodies. Right panel, mock- and RFWD3-N or RFWD3-F depleted
extracts were blotted with the indicated antibodies. Asterisk indicates a non-specific band. (B) pMH
was replicated in mock- or RFWD3-F depleted extracts. Samples were digested and analyzed as in
Figure 1E. (C) Whole proteome MS analysis of mock- versus RFWD3-depleted egg extracts. The
volcano plot shows the difference in abundance of proteins between the mock reaction and RFWD3-
depleted samples (with either N or F antibodies) (x-axis), plotted against the p-value resulting from
two-tailed Student’s t-testing (y-axis). Proteins significantly down-regulated (FDR<5%) in RFWD3-
depleted extracts are represented in red. n=4 biochemical replicates, FDR<5% corresponds to a
permutation-based FDR-adjusted q-value of <0.05. (D) Extracts depleted with either RFWD3-N or
RFWD3-N were compared to a mock depletion dilution series and blotted with the indicated
antibodies. Note that none of the blotted proteins appear as significantly depleted. (E) A plasmid
containing a site-specific Fpg crosslink (depicted in the left scheme) was replicated in mock- or
RFWD3-depleted extracts and analyzed as in Figure 1C (top panel) or digested and analyzed as in
Figure 1E alongside a sequencing ladder (lower panels). Red arrowheads indicate the accumulation
of open circular molecules observed in the absence of RFWD3. (F) pMHssDNA or pMHssDNA-PK were
incubated in mock- or RFWD3-depleted non-licensing extracts in the presence of [a-32P]dATP.
Samples were digested with PvuII and NdeI and analyzed on a denaturing polyacrylamide gel. The
upper scheme depicts the extension products generated by PvuII and NdeI digest.
|
|
Figure S1. RFWD3 is essential for TLS across peptide adducts. Related to Figure 1. (A) Left
panel, schematic of Xenopus laevis RFWD3 protein indicating the residues used to generate
RFWD3-N and RFWD3-F antibodies. Right panel, mock- and RFWD3-N or RFWD3-F depleted
extracts were blotted with the indicated antibodies. Asterisk indicates a non-specific band. (B) pMH
was replicated in mock- or RFWD3-F depleted extracts. Samples were digested and analyzed as in
Figure 1E. (C) Whole proteome MS analysis of mock- versus RFWD3-depleted egg extracts. The
volcano plot shows the difference in abundance of proteins between the mock reaction and RFWD3-
depleted samples (with either N or F antibodies) (x-axis), plotted against the p-value resulting from
two-tailed Student’s t-testing (y-axis). Proteins significantly down-regulated (FDR<5%) in RFWD3-
depleted extracts are represented in red. n=4 biochemical replicates, FDR<5% corresponds to a
permutation-based FDR-adjusted q-value of <0.05. (D) Extracts depleted with either RFWD3-N or
RFWD3-N were compared to a mock depletion dilution series and blotted with the indicated
antibodies. Note that none of the blotted proteins appear as significantly depleted. (E) A plasmid
containing a site-specific Fpg crosslink (depicted in the left scheme) was replicated in mock- or
RFWD3-depleted extracts and analyzed as in Figure 1C (top panel) or digested and analyzed as in
Figure 1E alongside a sequencing ladder (lower panels). Red arrowheads indicate the accumulation
of open circular molecules observed in the absence of RFWD3. (F) pMHssDNA or pMHssDNA-PK were
incubated in mock- or RFWD3-depleted non-licensing extracts in the presence of [a-32P]dATP.
Samples were digested with PvuII and NdeI and analyzed on a denaturing polyacrylamide gel. The
upper scheme depicts the extension products generated by PvuII and NdeI digest.
|
|
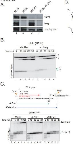
Figure S2. Replication of pFPG requires TLS. Related to Figure 2. (A) Mock-, Polh-, REV1- or
Polh and REV1-depleted extracts were blotted with the indicated antibodies. (B) pMH was replicated
in Polh-depleted extracts supplemented with buffer or recombinant Polh. Samples were
digested and analyzed as in Figure 1E. (C) pMHssDNA was incubated in mock-, Polh- or REV1-
depleted non-licensing extracts. Samples were digested and analyzed as in Figure S1E. (D) Scheme
comparing the different crosslinking chemistries between M.HpaII and Fpg. (E) pFpg was replicated
in mock-, Polh- or REV1-depleted extracts and analyzed as in Figure 1C. (F) Samples from (E) were
digested and analyzed as in Figure 1E. Note that the different requirements of TLS polymerases to
bypass Fpg and M.HpaII adducts are likely dictated by their different crosslinking chemistry. (G)
Quantification of mutation frequencies measured after replication of pFpg in mock- or Polh-depleted egg extracts. Replication samples were amplified by PCR and analyzed by next generation
sequencing (see Materials and Methods). The 0 position corresponds to the location of the protein
adduct, which is linked to an abasic site. Note that the mutation frequencies across the Fpg crosslink
are 10 times higher than for HpaII crosslink. This is because Fpg is crosslinked to an abasic site,
which carries no base information. (H) Distribution of nucleotide misincorporation from the data
generated in (G). Misincorporation is based on the assumption that a G was originally paired to C.
In cells, G can be oxidized to 8-oxoguanine and converted to an abasic site via Ogg1 or Fpg. During
this process, the glycosylase can become irreversibly crosslinked to the open ring abasic site
intermediate.
|
|
Figure S2. Replication of pFPG requires TLS. Related to Figure 2. (A) Mock-, Polh-, REV1- or
Polh and REV1-depleted extracts were blotted with the indicated antibodies. (B) pMH was replicated
in Polh-depleted extracts supplemented with buffer or recombinant Polh. Samples were
digested and analyzed as in Figure 1E. (C) pMHssDNA was incubated in mock-, Polh- or REV1-
depleted non-licensing extracts. Samples were digested and analyzed as in Figure S1E. (D) Scheme
comparing the different crosslinking chemistries between M.HpaII and Fpg. (E) pFpg was replicated
in mock-, Polh- or REV1-depleted extracts and analyzed as in Figure 1C. (F) Samples from (E) were
digested and analyzed as in Figure 1E. Note that the different requirements of TLS polymerases to
bypass Fpg and M.HpaII adducts are likely dictated by their different crosslinking chemistry. (G)
Quantification of mutation frequencies measured after replication of pFpg in mock- or Polh-depleted egg extracts. Replication samples were amplified by PCR and analyzed by next generation
sequencing (see Materials and Methods). The 0 position corresponds to the location of the protein
adduct, which is linked to an abasic site. Note that the mutation frequencies across the Fpg crosslink
are 10 times higher than for HpaII crosslink. This is because Fpg is crosslinked to an abasic site,
which carries no base information. (H) Distribution of nucleotide misincorporation from the data
generated in (G). Misincorporation is based on the assumption that a G was originally paired to C.
In cells, G can be oxidized to 8-oxoguanine and converted to an abasic site via Ogg1 or Fpg. During
this process, the glycosylase can become irreversibly crosslinked to the open ring abasic site
intermediate.
|
|
Figure S3, RFWD3 is essential for TLS during pICL repair. Related to Figure 3. (A) Simplified
model of pICLPt repair in egg extracts. (B) pICLpt was replicated in mock-, REV1- or RFWD3-depleted
extracts and reaction samples were blotted with the indicated antibodies. The % of ubiquitylated
FANCD2 in each lane was calculated as the fraction of the intensities of the ubiquitylated band
divided by the sum of the ubiquitylated and non-ubiquitylated bands. (C) Scheme depicting the
products generated upon HincII and SapI digest in the pICL repair assay. (D-E) pICLpt was replicated
in mock- or RFWD3-depleted extracts (with either RFWD3-N or RFWD3-F). Samples were isolated
and digested with either HincII alone (D) or with HincII and SapI (E), and analyzed by agarose gel
electrophoresis. pQuant is used as a recovery control. The percentage of repair of the ICL was
quantified and plotted in the lower graph.
|
|
Figure S3, RFWD3 is essential for TLS during pICL repair. Related to Figure 3. (A) Simplified
model of pICLPt repair in egg extracts. (B) pICLpt was replicated in mock-, REV1- or RFWD3-depleted
extracts and reaction samples were blotted with the indicated antibodies. The % of ubiquitylated
FANCD2 in each lane was calculated as the fraction of the intensities of the ubiquitylated band
divided by the sum of the ubiquitylated and non-ubiquitylated bands. (C) Scheme depicting the
products generated upon HincII and SapI digest in the pICL repair assay. (D-E) pICLpt was replicated
in mock- or RFWD3-depleted extracts (with either RFWD3-N or RFWD3-F). Samples were isolated
and digested with either HincII alone (D) or with HincII and SapI (E), and analyzed by agarose gel
electrophoresis. pQuant is used as a recovery control. The percentage of repair of the ICL was
quantified and plotted in the lower graph.
|
|
Figure S4. RFWD3 regulates PCNA ubiquitylation. Related to Figure 4. (A) pICLPt was replicated
in mock- or RFWD3-depleted extracts and the reaction samples were blotted against the indicated
antibodies. Note that ubiquitylation of FANCD2 and phosphorylation of CHK1 occur with normal
kinetics in the absence of RFWD3. (B) pMHPK and pICLpt were replicated in the presence or absence
of a p97 inhibitor (NMS873) and analyzed as in Figure 1C. Note that upon p97 inhibition, CMG
unloading is severely inhibited during replication-coupled repair of pICLpt and replication
intermediates are stabilized (Fullbright et al., 2016). (C) pMHPK samples from (B) were digested and
analyzed as in Figure 1E. (D) pMHssDNA, which triggers the damage-dependent destruction of CDT1,
was incubated in non-licensing extracts in the presence or absence of ubiquitin E1 inhibitor
(MLN7243), and total extracts were blotted with the indicated antibodies at the indicated time point.
PSA3 was used as loading control. Note that MLN7243 inhibits the ubiquitin dependent destruction
of CDT1. (E) pMH or pMHPK were replicated in egg extracts in the presence or absence of ubiquitin
E1 inhibitor (MLN7243) to block de novo ubiquitylation. Samples were analyzed by agarose gel electrophoresis as in Figure 1C. Red arrows indicate persisting OC molecules. (F) pMH was
replicated in extracts in the presence of 1 mg/mL of the indicated ubiquitin mutant. Radiolabeled
samples were digested and analyzed as in Figure 1E. (G) Mock- or UBC13-depleted extracts were
blotted with the indicated antibody. Asterisk indicates an unspecific band. (H-I) pMH was replicated
in Mock- or UBC13-depleted extracts in the presence of radiolabeled [a-32P]dATP and reaction
products were resolved on an agarose gel (H) or digested and resolved on a denaturing
polyacrylamide gel (I). Red arrowheads indicate persistent OC molecules in the UBC13-depleted
reaction. (J) Sperm chromatin was either untreated or treated with 2000 J/m2 of UV-C and then
incubated in non-licensing mock-, UBC13- or RFWD3-depleted extracts for 30 min. Chromatin was
recovered via chromatin spindown and samples were blotted with the indicated antibodies. Note that
UBC13 depletion specifically abrogates PCNA poly-ubiquitylation. (K) Sperm chromatin was either
untreated or treated with 2000 J/m2 of UV-C and then incubated in non-licensing extracts in the
presence of ubiquitin E1 inhibitor (MLN7243) or 1 mg/mL of the indicated ubiquitin mutants. Samples
were blotted with the indicated antibodies. Red dots indicate PCNA ubquitylated species, black dot
indicates SUMOylated PCNA. (L) Sperm chromatin was either untreated or treated with 20 J/m2 of
UV-C and then replicated in mock- or RFWD3-depleted extracts. Branched and branch-free DNA
molecules are indicated according to (Hashimoto et al., 2010). (M) pCTRL was replicated in either
mock or RFWD3-depleted extracts. Reactions were subjected to plasmid pull-down and samples
were blotted with the indicated antibodies. Red dots correspond to PCNA ubiquitylation. Black dot
corresponds to mono-SUMOylated PCNA. (N) pMHLeads was replicated in mock- or RFWD3-depleted
extracts. Radiolabeled samples were analyzed as in Figure 1C. Red arrowheads indicate persistent
OC molecules.
|
|
Figure S4. RFWD3 regulates PCNA ubiquitylation. Related to Figure 4. (A) pICLPt was replicated
in mock- or RFWD3-depleted extracts and the reaction samples were blotted against the indicated
antibodies. Note that ubiquitylation of FANCD2 and phosphorylation of CHK1 occur with normal
kinetics in the absence of RFWD3. (B) pMHPK and pICLpt were replicated in the presence or absence
of a p97 inhibitor (NMS873) and analyzed as in Figure 1C. Note that upon p97 inhibition, CMG
unloading is severely inhibited during replication-coupled repair of pICLpt and replication
intermediates are stabilized (Fullbright et al., 2016). (C) pMHPK samples from (B) were digested and
analyzed as in Figure 1E. (D) pMHssDNA, which triggers the damage-dependent destruction of CDT1,
was incubated in non-licensing extracts in the presence or absence of ubiquitin E1 inhibitor
(MLN7243), and total extracts were blotted with the indicated antibodies at the indicated time point.
PSA3 was used as loading control. Note that MLN7243 inhibits the ubiquitin dependent destruction
of CDT1. (E) pMH or pMHPK were replicated in egg extracts in the presence or absence of ubiquitin
E1 inhibitor (MLN7243) to block de novo ubiquitylation. Samples were analyzed by agarose gel electrophoresis as in Figure 1C. Red arrows indicate persisting OC molecules. (F) pMH was
replicated in extracts in the presence of 1 mg/mL of the indicated ubiquitin mutant. Radiolabeled
samples were digested and analyzed as in Figure 1E. (G) Mock- or UBC13-depleted extracts were
blotted with the indicated antibody. Asterisk indicates an unspecific band. (H-I) pMH was replicated
in Mock- or UBC13-depleted extracts in the presence of radiolabeled [a-32P]dATP and reaction
products were resolved on an agarose gel (H) or digested and resolved on a denaturing
polyacrylamide gel (I). Red arrowheads indicate persistent OC molecules in the UBC13-depleted
reaction. (J) Sperm chromatin was either untreated or treated with 2000 J/m2 of UV-C and then
incubated in non-licensing mock-, UBC13- or RFWD3-depleted extracts for 30 min. Chromatin was
recovered via chromatin spindown and samples were blotted with the indicated antibodies. Note that
UBC13 depletion specifically abrogates PCNA poly-ubiquitylation. (K) Sperm chromatin was either
untreated or treated with 2000 J/m2 of UV-C and then incubated in non-licensing extracts in the
presence of ubiquitin E1 inhibitor (MLN7243) or 1 mg/mL of the indicated ubiquitin mutants. Samples
were blotted with the indicated antibodies. Red dots indicate PCNA ubquitylated species, black dot
indicates SUMOylated PCNA. (L) Sperm chromatin was either untreated or treated with 20 J/m2 of
UV-C and then replicated in mock- or RFWD3-depleted extracts. Branched and branch-free DNA
molecules are indicated according to (Hashimoto et al., 2010). (M) pCTRL was replicated in either
mock or RFWD3-depleted extracts. Reactions were subjected to plasmid pull-down and samples
were blotted with the indicated antibodies. Red dots correspond to PCNA ubiquitylation. Black dot
corresponds to mono-SUMOylated PCNA. (N) pMHLeads was replicated in mock- or RFWD3-depleted
extracts. Radiolabeled samples were analyzed as in Figure 1C. Red arrowheads indicate persistent
OC molecules.
|
|
Figure S5. Contribution of E3 ubiquitin ligases to PCNA ubiquitylation in human cells. Related
to Figure 5. (A) UO2S cells expressing Strep-HA-PCNA transfected with the indicated siRNAs were
treated with UV light and PCNA was recovered via pull-down under denaturing conditions as in
Figure 5A. (B) U2OS or U2OS cells expressing Strep-HA-PCNA were transfected with RFWD3 and
the indicated siRNAs. Proteins were recovered and analyzed as in Figure 5A.
|
|
Figure S6. RFWD3 does not regulate SUMO levels on UV damaged chromatin. Related to
Figure 6. (A) MS analysis of protein recruitment to UV-treated sperm chromatin compared to
untreated sperm chromatin in egg extracts. The volcano plot shows the difference in abundance of
proteins between the two sample conditions (x-axis), plotted against the p-value resulting from twotailed Student’s t-testing (y-axis). Proteins significantly down- or up-regulated (FDR<5%) upon UV treatment are represented in red or blue, respectively. n=4 biochemical replicates, FDR<5%
corresponds to a permutation-based FDR adjusted q-value of <0.05. Note that different isoforms of
the same protein can sometimes be detected. Proteins in dark blue or red were also significantly
affected by depletion of RFWD3 (shown in Figure 6B). (B) Mock-, REV1- or RFWD3-depleted
extracts were blotted with the indicated antibodies. Note that depletion of REV1 leads to substantial
co-depletion of REV7 but not Polk. (C) Quantification of SUMO1, SUMO2 and SUMO3 on sperm
chromatin, directly identified by MS/MS, and quantified in a label-free manner. Control, mockdepleted extracts incubated with undamaged chromatin; UV, mock-depleted extracts incubated with
UV-treated chromatin; RFWD3Δ-UV, RFWD3-depleted extracts incubated with UV-treated
chromatin; REV1Δ-UV, REV1-depleted extracts incubated with UV-treated chromatin. n=4
biochemical replicates, error bars represent SEM. * p<0.05, via two-tailed Student’s t-testing.
|
|
Figure S7. RFWD3 ubiquitylates proteins on ssDNA. Related to Figure 7. (A) pFpg or pFpgssDNA
were incubated in non-licensing extracts depleted of SPRTN and plasmid pull-down was performed
at the indicated time points. Samples were blotted with the indicated antibodies. (B) pFpgssDNA was
incubated in non-licensing SPRTN-depleted extracts and DPC pull-down was performed at the
indicated time points as in Figure 7A. At each time point the pull-down samples were split and either
untreated or treated with the indicated specific deubiquitylating enzymes (Boston Biochem) before
western blot analysis. Otubain1, cleaves lysine K48-linked ubiquitin chains, while AMSH cleaves
lysine K63-linked ubiquitin chains. (C) pMHssDNA was incubated in mock- or RFWD3-depleted nonlicensing extracts (also depleted of SPRTN) and reaction samples processed as in Figure 7A. (D-E)
Cross-complementation of RFWD3 depletion (RFWD3-F antibody) with RFWD3 protein eluted from
immunoprecipitated egg extracts using RFWD3-N antibody. (D) schematic of the experimental setup
and western blot showing the level of RFWD3 in the extract in the different indicated conditions. (E)
pFpgssDNA was incubated in mock- or RFWD3-depleted (RFWD3-F antibody) non-licensing extract
and supplemented with peptide eluates of IgG- or RFWD3-immunoprecipitated egg extracts.
Reaction samples were processed as in (A). Asterisk denotes non-specific bands.
|
|
Figure S7. RFWD3 ubiquitylates proteins on ssDNA. Related to Figure 7. (A) pFpg or pFpgssDNA
were incubated in non-licensing extracts depleted of SPRTN and plasmid pull-down was performed
at the indicated time points. Samples were blotted with the indicated antibodies. (B) pFpgssDNA was
incubated in non-licensing SPRTN-depleted extracts and DPC pull-down was performed at the
indicated time points as in Figure 7A. At each time point the pull-down samples were split and either
untreated or treated with the indicated specific deubiquitylating enzymes (Boston Biochem) before
western blot analysis. Otubain1, cleaves lysine K48-linked ubiquitin chains, while AMSH cleaves
lysine K63-linked ubiquitin chains. (C) pMHssDNA was incubated in mock- or RFWD3-depleted nonlicensing extracts (also depleted of SPRTN) and reaction samples processed as in Figure 7A. (D-E)
Cross-complementation of RFWD3 depletion (RFWD3-F antibody) with RFWD3 protein eluted from
immunoprecipitated egg extracts using RFWD3-N antibody. (D) schematic of the experimental setup
and western blot showing the level of RFWD3 in the extract in the different indicated conditions. (E)
pFpgssDNA was incubated in mock- or RFWD3-depleted (RFWD3-F antibody) non-licensing extract
and supplemented with peptide eluates of IgG- or RFWD3-immunoprecipitated egg extracts.
Reaction samples were processed as in (A). Asterisk denotes non-specific bands.
|
|
|
|
Figure 1. RFWD3 is essential for TLS across peptide adducts(A) Heatmap depicting the mean of the Z score, log2, label-free quantification (LFQ) intensity from four biochemical replicates of pCTRL and pDPCLeads (originally published in Larsen et al., 2019). Red arrow indicates RFWD3. Geminin was added to block DNA replication. Ubiquitin-vinyl sulfone (UbVS) was added to deplete the pool of free ubiquitin.(B) Replication intermediates generated during replication of pMH (Duxin et al., 2014).(C) pMH was replicated in egg extracts in the presence of [α-32P]dATP in mock- or RFWD3-depleted extracts. Reaction samples were analyzed by native agarose gel electrophoresis. RI, replication intermediate; OC, open circular; SC, supercoiled. Red arrowheads indicate OC molecules. Lower graph: quantification of replication efficiencies from three independent experiments. Error bars represent the standard error of the mean (SEM). To deplete RFWD3, the RFWD3-N antibody was used in all experiments unless otherwise indicated.(D) Nascent leading strand and extension products generated upon FspI and AatII digest of pMH. Double digestion generates shorter damaged and longer undamaged extension products, which can be resolved on a denaturing polyacrylamide gel (see E, top panel). The CMG helicase is depicted in green, and the crosslinked M.HpaII is depicted in gray.(E) Samples from (C) were digested with FspI and AatII (upper panel) or AatII (lower panel) and separated on a denaturing polyacrylamide gel. Location of the stalling points in relation to the DPC is indicated on the right of the gel.(F) Generation of pMHPK.(G) pMHPK was replicated in mock- or RFWD3-depleted extracts and analyzed as in (C).(H) Samples from (G) were analyzed as in (E).(I) pMHPK-Lead or pMHPK-Lag were replicated in egg extracts in the presence of LacI. Samples were digested with FspI and AatII (upper panel) or either AatII (pMHPK-Lead, lower panel) or BssHII (pMHPK-Lag, lower panel) and analyzed as in (E).
|
|
Figure 2. Replication of pMH is a two-step mutagenic process(A) pMH was replicated in mock-, Polη-, REV1-, or Polη- and REV1-depleted extracts. Samples were analyzed as in Figure 1C.(B) Samples from (A) were digested and analyzed as in Figure 1E. U, undamaged strand; D, damaged strand.(C) pMH was replicated in mock-, Polη-, RFWD3-, or Polη- and RFWD3-depleted extracts. Samples were analyzed as in Figure 1E.(D) Quantification of mutation frequencies measured after replication of pCTRL or pMH. Replication samples were amplified by PCR and analyzed by next-generation sequencing (see STAR methods). The 0 position corresponds to the location of the protein adduct. One of three independent experiments is shown.(E) Distribution of nucleotide misincorporation from the data generated in (D).(F) pMH was replicated in either mock- or Polη-depleted extracts, and samples were amplified and analyzed as in (D). One of three independent experiments is shown.(G) Distribution of nucleotide misincorporation from the data generated in (F).
|
|
Figure 3. RFWD3 is essential for DNA synthesis across different polymerase-stalling DNA lesions(A) pCTRLssDNA or pCPDssDNA were incubated in non-licensing egg extracts in the presence of [α-32P]dATP. Samples were analyzed on a denaturing polyacrylamide gel following AatII-ApoI digest. Top scheme: extension products generated by AatII-ApoI digest.(B) pCPDssDNA was incubated in mock-, Polη-, REV1-, or RFWD3-depleted non-licensing extracts. Samples were analyzed as in (A). Quantification of the relative intensity of the −1 product for three independent experiments is shown in the lower panel. Intensity of the −1 product was quantified for each lane and normalized to the maximum value. Error bars represent SEM.(C) pICLpt was replicated in mock- or RFWD3-depleted extracts (with either the RFWD3-N or the RFWD3-F antibody), in the presence of pQuant. Reaction samples were analyzed by native agarose gel electrophoresis.(D) Intermediates generated by AflIII digest on pICLpt.(E) Samples from (C) were digested with AflIII and analyzed on a denaturing polyacrylamide gel.
|
|
Figure 4. RFWD3 regulates PCNA ubiquitylation(A) pMHLeads was replicated in mock- or RFWD3-depleted extracts and analyzed as in Figure 1C (upper panel) or blotted with the indicated antibodies (bottom three panels). Asterisks indicate unspecific bands.(B) pMH or pMHPK were replicated in the presence or absence of ubiquitin E1 inhibitor. Reaction samples were digested and analyzed as in Figure 1E.(C) Sperm chromatin was either untreated or treated with 20 J/m2 UV-C and then replicated in egg extracts. A CDC7 inhibitor was added to block origin firing and DNA replication. Proteins associated with isolated chromatin were blotted with the indicated antibodies. Red dots correspond to PCNA ubiquitylation (likely mono-, di-, and tri-ubiquitin). The black dot corresponds to mono-sumoylated PCNA (see Figure S4K for bands assignment).(D) Sperm chromatin was either untreated or treated with 20 J/m2 UV-C and then replicated in mock- or RFWD3-depleted extracts. Chromatin was isolated, and the proteins associated were blotted with the indicated antibodies. The percentage of ubiquitylated PCNA over unmodified PCNA is indicated underneath the PCNA blot.(E) pCTRL or pMHLeads were replicated in egg extracts and analyzed as in Figure 1C.(F) Reactions from (E) were subjected to plasmid pull-down, and samples were blotted with the indicated antibodies.(G) pMHLeads was replicated in mock-, RFWD3-, or REV1-depleted extracts. Reactions were processed as in (F). The percentage of ubiquitylated PCNA over unmodified PCNA is indicated.
|
|
Figure 5. RFWD3 ubiquitin ligase activity regulates PCNA ubiquitylation in human cells(A) U2OS cells or U2OS cells expressing Strep-HA-PCNA were transfected with siCtrl or 4 different siRNAs against RFWD3 and either left untreated or treated with UV (30 J/m2). PCNA was recovered under denaturing conditions via Strep-Tactin pull-down and analyzed by immunoblotting with the indicated antibodies.(B) U2OS cells or U2OS/FRT GFP-RFWD3 WT or catalytic inactive (C315A) cells were treated with the indicated siRNAs, transfected with either empty vector (EV) or Strep-HA-PCNA plasmids, and treated with doxycycline to induce expression of RFWD3. UV treatment and protein pull-down were performed as in (A).(C) U2OS cells were transfected with the indicated plasmids and then subjected to Strep-Tactin pull-down as in (A).(D) U2OS/FRT GFP-RFWD3 WT cells were treated with doxycycline and transfected with EV or Strep-HA-PCNA 24 h before lysis in denaturing buffer. Lysates were subjected to Strep-Tactin pull-down in denaturing conditions, washed, and incubated with USP2 (ubiquitin protease) and/or UPL1 (SUMO protease), as indicated.(E) U2OS cells or U2OS/FRT GFP-RFWD3 WT cells were transfected with either control (siCtrl) or RAD18 siRNAs. After 48 h, cells were transfected with either EV or Strep-HA-PCNA plasmids and treated with doxycycline to induce the expression RFWD3 WT. Then, cells were treated with UV for 4 h and processed for Strep-Tactin pull-down as described in (A). The asterisk denotes a non-specific band.
|
|
Figure 6. RFWD3 regulates ubiquitin levels and protein recruitment to UV damaged chromatin(A) MS analysis of protein recruitment to UV-treated sperm chromatin in mock- or REV1-depleted extracts. The volcano plot shows the difference in abundance of proteins between the two sample conditions (x axis), plotted against the p value resulting from two-tailed Student’s t testing (y axis). Proteins significantly down- or upregulated (false discovery rate [FDR] < 5%) in REV1-depleted reactions are represented in red or blue, respectively. n = 4 biochemical replicates. FDR < 5% corresponds to permutation-based, FDR-adjusted q < 0.05. Different isoforms of the same protein can be detected (e.g., REV1).(B) Same experiment as in (A) but comparing mock- to RFWD3-depleted extracts. Small red dots, 1% < FDR < 5%; large red dots, FDR < 1%.(C) STRING network of proteins highly significantly upregulated (FDR < 1%) on UV-treated sperm chromatin compared with mock-treated chromatin and highly significantly downregulated (FDR < 1%) on UV-treated sperm chromatin with RFWD3 depletion compared with mock depletion.(D) An independent experiment was analyzed by immunoblot using the indicated antibodies.(E) Average PCNA and PCNA K164-ubiquitin abundance on sperm chromatin identified by tandem mass spectrometry (MS/MS), quantified in a label-free manner, and plotted as a ratio over untreated control. n = 4 biochemical replicates. Error bars represent SEM. ∗∗p < 0.01, via two-tailed Student’s t testing.(F) Quantification of ubiquitin linkages on sperm chromatin directly identified by MS/MS via diglycine-modified lysine residues in the corresponding peptide sequences and quantified in a label-free manner. n = 4 biochemical replicates. Error bars represent SEM. ∗p < 0.05, ∗∗p < 0.01, via two-tailed Student’s t testing.
|
|
Figure 7. RFWD3 simulates ubiquitylation of proteins on ssDNA(A) Fpg bacterial glycosylase was crosslinked to either double-stranded (pFpg) or single-stranded DNA (pFpgssDNA) and added to SPRTN-depleted non-licensing egg extracts. DPC pull-down under stringent conditions was performed at the indicated time points, and samples were blotted against crosslinked Fpg. Slow mobility bands represent ubiquitylated Fpg species (see B).(B) pFpgssDNA was incubated in SPRTN-depleted non-licensing extracts, and ubiquitin E1 inhibitor was added where indicated. Plasmids were recovered, and samples were blotted against Fpg as in (A).(C) pFpgssDNA was incubated in mock- or RFWD3-depleted non-licensing extracts (also depleted of SPRTN) for the indicated time points and samples processed as in (A).(D) Generation of an AP site on ssDNA (pAPssDNA) to induce HMCES crosslinking.(E) pAPssDNA was incubated in SPRTN-depleted non-licensing extracts, and ubiquitin E1 inhibitor was added where indicated. Plasmids were recovered, and proteins were blotted against HMCES. The black dot indicates sumoylated HMCES (see F).(F) pAPssDNA was incubated in mock- or RFWD3-depleted non-licensing extracts (depleted of SPRTN), and ubiquitin E1 inhibitor or SUMO E1 inhibitor was added where indicated. Plasmids were recovered and analyzed as in (D).(G) Model illustrating the role of RFWD3 in gap-filling DNA synthesis (see Discussion).
|