|
Graphical Abstract.
|
|
Figure 1. Cell-free Trim-Away in Xenopus egg extracts
(A) Domain architectures of full-length (FL) TRIM21 and a minimal TRIM21 construct (TRIM21R-R-PS). R, RING domain; B, B-box domain; CC, coiled-coil domain; PS, PRYSPRY domain; Fc, antibody fragment.
(B) Simplified schematic of the current Trim-Away model. The target protein of interest (red) is bound by an antibody (yellow), which in turn is recognized by TRIM21 (shades of blue). Subsequent TRIM21 activation results in sequential mono- and polyubiquitination of its N terminus with K63-linked polyubiquitin, which requires the E2 ubiquitin-conjugating enzymes UBE2W and UBE2N/UBE2V2, respectively. The polyubiquitin chain on TRIM21 has been proposed to promote the proteasomal degradation of all three components.
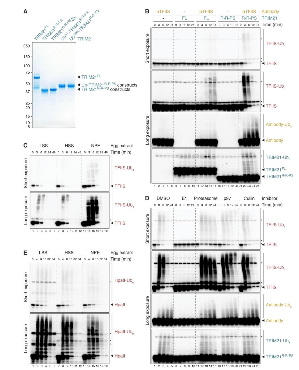
(C) Trim-Away of endogenous TFIIS in Xenopus egg extract (high-speed supernatant [HSS]) comparing recombinant human TRIM21FL and TRIM21R-R-PS (final concentrations of 1 μM).
(D) Trim-Away of TFIIS in HSS using TRIM21R-R-PS in the presence of inhibitors targeting E1 enzyme (MLN7243), the proteasome (MG-262), p97 (NMS-873), or the NEDD8-activating enzyme to inhibit Cullin-RING E3 ligases (MLN4924).
(E) Endogenous TFIIS was targeted by TRIM21R-R-PS in three types of Xenopus egg extract: low-speed supernatant (LSS), HSS, and nucleoplasmic extract (NPE). Note that TFIIS is more abundant in NPE than in LSS and HSS.
(F) Egg extracts were supplemented with 250 nM recombinant HpaII, a bacterial DNA methyltransferase, to compare Trim-Away efficiencies using TRIM21R-R-PS in LSS, HSS, and NPE at a constant target protein concentration.
(G) The specificity of cell-free Trim-Away was assessed by using a panel of polyclonal antibodies targeting various endogenous or exogenous (HpaII, supplemented to 250 nM) substrates in an endpoint assay. All antibodies were raised against entire proteins or protein domains. UFD1 is a constitutive binding partner of the targeted protein NPL4. p97 was visualized because several tested Trim-Away substrates (i.e., FAF1, UBXN7, and NPL4) are p97 interactors.
(H) Endogenous TRAIP was targeted by TRIM21R-R-PS in NPE comparing two polyclonal peptide antibodies: one raised against the C terminus (TRAIP-C) and one against an internal fragment (TRAIP-I).
The samples of experiments in (C)–(F) were treated at indicated times with inhibitors targeting E1 and the proteasome as well as the non-specific deubiquitinase USP2 for 30 min prior to western blot analysis. Untreated samples of identical assays are shown in Figure S1.
|
|
Figure 2. Rescue of protein function after cell-free Trim-Away
(A) Schematic of PNKP function during non-homologous end joining (NHEJ) and experimental setup. Unphosphorylated linear DNA requires PNKP-dependent 5′-hydroxyl phosphorylation (red dot) prior to ligation, forming open-circular (OC) and supercoiled (SC) DNA products.
(B) NHEJ assay of radiolabeled linear DNA incubated for indicated times with HSS after Trim-Away. Samples were resolved on a native agarose gel and visualized by autoradiography.
(C) Western blot analysis of HSS treated with TRIM21R-R-PS (final concentration of 375 nM) and PNKP antibody (187.5 nM) for 2 h. In lane 12, recombinant PNKP was supplemented (50 nM) after Trim-Away to rescue the PNKP depletion.
(D) Schematic of DNA interstrand cross-link (ICL) repair and experimental setup. DNA replication (nascent DNA strands are shown in red) of a plasmid containing a single ICL results in the formation of so-called “figure 8” intermediates. The E3 ubiquitin ligase TRAIP is required for ICL repair, which can be followed by the generation of OC and SC DNA products.
(E) Western blot analysis of NPE incubated with TRIM21R-R-PS (500 nM) and two TRAIP peptide antibodies (TRAIP-I and TRAIP-C, 125 nM each) for 2 h. Trim-Away in HSS was performed analogously. After treatment, NPE was supplemented with recombinant TRAIP expressed in wheat germ extract (lane 12) to rescue ICL processing.
(F) ICL-containing plasmids were replicated in the presence of [α-32P]dATP for indicated times, resolved on a native agarose gel, and visualized by autoradiography.
|
|
Figure 3. Target proteins are directly ubiquitinated prior to degradation
(A and B) The fate of target proteins during cell-free Trim-Away prior to proteasomal degradation was assessed in HSS using TRIM21R-R-PS. Comparison of the same endogenous and exogenous substrates targeted in Figure 1G. Samples were stopped at indicated times and resolved by SDS-PAGE and western blot analysis. Note that UFD1 is a constitutive binding partner of the targeted protein NPL4. Unmodified proteins of interest are highlighted (arrow). We assume that any bands already present at the start of the reaction are non-specific (asterisk). Longer exposures of the same western blots are shown in Figure S2.
|
|
Figure 4. Direct polyubiquitination of target proteins is essential for their destruction
(A) Schematic of experimental setup. To prevent direct target ubiquitination, proteins were chemically methylated in vitro prior to Trim-Away in egg extract. Methylation (black circle) modifies both lysine residues and the N terminus.
(B and C) Trim-Away of recombinant LacI variants (final concentration of 250 nM) by TRIM21R-R-PS (B) or TRIM21FL (C) in HSS. IgG degradation fragments are highlighted.
(D) Schematic of experimental setup. As an alternative means of inhibiting ubiquitination, all lysines (black squares) in target proteins were mutated to arginine (ΔK). Note that lysine-less mutants contain intact N termini.
(E and F) Trim-Away of recombinant PEX5 variants (final concentration of 500 nM) by TRIM21R-R-PS (E) or TRIM21FL (F) in HSS. To deplete endogenous PEX5, TRIM21 and antibody were added to egg extract for 15 min (E) or 30 min (F) prior to the addition of recombinant X. laevis PEX5 to start cell-free Trim-Away at 0 min. Note that Trim-Away with TRIM21FL required an extended time course for efficient PEX5 degradation.
See also Figure S3.
|
|
Figure 5. Direct target polyubiquitination is sufficient for Trim-Away
(A) Schematic of experimental setup. To prevent direct ubiquitination of TRIM21 or antibody, reductive methylation (black circle) was performed in vitro prior to Trim-Away in egg extract. Note that this procedure inhibits ubiquitination of both the N terminus and lysine residues.
(B and C) Cell-free Trim-Away of recombinant unmethylated HpaII (final concentration of 250 nM) by HpaII antibody and TRIM21R-R-PS (B) or TRIM21FL (C). The methylation state of HpaII antibody and TRIM21 variant is indicated. Trim-Away with TRIM21FL required an extended time course for efficient HpaII degradation. Note that methylation of TRIM21FL resulted in an even stronger non-specific band (asterisks), which is already present at the beginning of the Trim-Away reaction.
See also Figure S4.
|
|
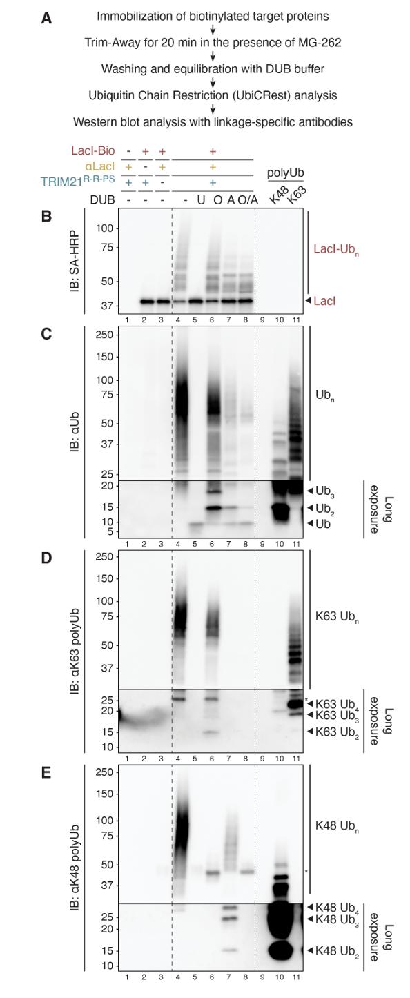
Figure 6. Complex heterotypic K48/K63 ubiquitin chains are assembled on Trim-Away targets
Ubiquitin chain restriction (UbiCRest) analysis of biotinylated HpaII after cell-free Trim-Away (see experimental setup in Figure S5A). The target protein was immobilized on streptavidin-coupled magnetic beads prior to Trim-Away in HSS containing proteasome inhibitor (MG-262). After Trim-Away for 20 min, the beads were washed and subjected to deubiquitinase (DUB) treatment, comparing non-specific USP2, K48 linkage-specific OTUB1∗, K63-specific AMSH∗, or both OTUB1∗ and AMSH∗. Digested samples were analyzed by SDS-PAGE and western blotting, visualizing biotinylated HpaII (A), total ubiquitin (B), K63-linked ubiquitin chains (C), or K48-linked ubiquitin chains (D). In lanes 10 and 11, K48- and K63-linked ubiquitin chains assembled in vitro were separated alongside to confirm the specificities of ubiquitin antibodies and for comparing released polyubiquitin species after DUB treatment. The low-molecular-weight sections in (B)–(D) were exposed longer than the high-molecular-weight regions to support the identification of unattached ubiquitin species. Asterisks correspond to cross-reacting bands.
See also Figure S5.
|
|
Figure 7. TRIM21 is ubiquitinated on lysine residues during cell-free Trim-Away
(A) Schematic comparing potential TRIM21 ubiquitination sites (pink): N terminus (left panel) and/or lysine residues (right panel).
(B) Cell-free Trim-Away assay targeting endogenous TFIIS in HSS. Comparison of the following TRIM21R-R-PS constructs: (1) wild-type (WT), which can be modified on both the N terminus and on lysines; (2) methylated TRIM21 (meWT), which cannot be ubiquitinated on any primary amine; (3) lysine-less TRIM21 (ΔK) containing a ubiquitinatable N terminus; and (4) a ubiquitin (K63R)-TRIM21 fusion protein (UbK63R-WT), which can be ubiquitinated on lysines only. See Figure S6 for additional schematics.
(C) Reconstitution of antibody-dependent target ubiquitination by TRIM21. Recombinant TFIIS was incubated with ATP, ubiquitin, E1, indicated E2 enzymes, and TRIM21R-R-PS in the absence or presence of TFIIS antibody.
(D) Proposed Trim-Away model. Upon TRIM21 recruitment to antibody-bound targets, E3 ligase activation leads to direct polyubiquitination of all components on lysines. Substrate modification with heterotypic K48/K63-mixed or -branched polyubiquitin chains mediates its proteasomal degradation.
See also Figures S6 and S7.
|
|
Figure S1. Cellfree TrimAway in Xenopus egg extracts , r elated to Figure 1. (A) Coomassie staining of purified recombinant human TRIM21 variants used in this study. (B) Trim-Away of endogenous TFIIS in HSS (high-speed supernatant) comparing TRIM21FL and TRIM21R-R-PS. (C) Endogenous TFIIS was targeted by TRIM21R-R-PS in three extract types: LSS (low-speed supernatant), HSS (high speed supernatant), and NPE (nucleoplasmic extract). Note that TFIIS is more abundant in NPE than in other extracts. (D) Trim-Away of TFIIS in HSS in the presence of inhibitors targeting E1 enzyme (MLN7243), the proteasome (MGp97 (NMS-873), or the NEDD8 activating enzyme to inhibit Cullin-RING E3 ligases (MLN4924). 262), (E) Egg extracts were supplemented with 250 nM recombinant HpaII to compare TrimTRIM21R-R-PS in LSS, HSS, and NPE at a constant target protein concentration. Samples in panels B-E were stopped at indicated times and directly analyzed by SDSAway efficiencies using PAGE and western blotting. In contrast, samples of corresponding experiments shown in Figures 1C1F were treated with E1 and proteasome inhibitors as well as the non-specific deubiquitinase USP2 at indicated times for 30 min prior to SDSanalysis. This treatment collapsed all ubiquitin chains and preserved the remaining TrimPAGE and western blot Away components for better assessment of degradation efficiencies. Unmodified proteins of interest are highlighted by an arrow. We assume that any bands already present at the start of the reaction are nonspecific (asterisk).
|
|
Figure S2. All three components are directly ubiquitinated during cell-free Trim-Away, related to Figure 3. (A and B) The fate of target proteins during cell-free Trim-Away prior to proteasomal degradation was assessed in HSS. Comparison of the same panel of endogenous and exogenous substrates targeted in Figure 1G. Samples were taken at indicated times and subjected to SDS-PAGE and western blot analysis. Note that UFD1 is a constitutive binding partner of the targeted protein NPL4. Shorter exposures of the same western blots, except for antibody and TRIM21, are shown in Figure 3.
|
|
Figure S3. Direct polyubiquitination of target (A) Coomassie staining of recombi protein s is essential for their destruction , r elated to Figure 4. nant HpaII and LacI proteins before and after reductive methylation. Note that successful methylation results in a slight gel shift. (B and C) Trim-Away of recombinant unmethylated or methylated HpaII (final concentration of 250 nM) by TRIM21R-R(B) or TRIM21FL (C) in HSS. (D and E) Trim-Away of recombinant TFIIS variants (final concentration of 200 nM) by TRIM21R-R-PS (D) or TRIM21FL PS (E) in HSS. Endogenous TFIIS was immunodepleted from egg extract prior to the addition of recombinant X. laevis Note that TrimAway with TRIM21FL TFIIS. required an extended time course for efficient HpaII (C) and TFIIS (E) degradation.
|
|
Figure S4. Direct target polyubiquitination is sufficient for Trim(A) Away , r elated to Figure 5. Coomassie staining of TFIIS and HpaII antibodies (left panel) and TRIM21 variants (right panel) before and after reductive methylation. Note that successful methylation results in a slight gel shift. (B and C) Cell-free Trim-Away of endogenous TFIIS by TFIIS antibody and TRIM21R-R-PS (B) or TRIM21FL methylation state of TFIIS antibody and TRIM21 is indicated. Trim-Away with TRIM21FL required an extend (C). The ed time course for efficient TFIIS degradation. Note that methylation of TRIM21FL resulted in an even stronger non(asterisks), which is already present at the beginning of the TrimAway reaction. specific band
|
|
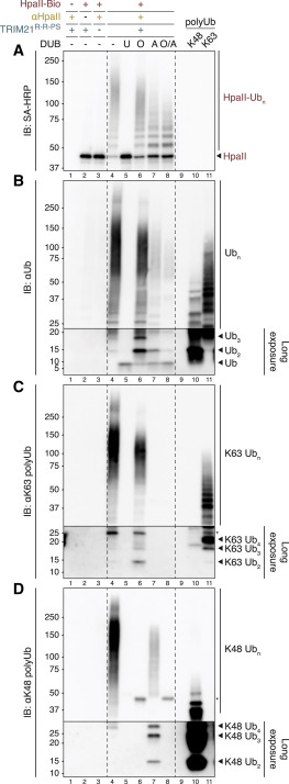
Figure S5. Complex heterotypic K48/K63 ubiquitin chains are assembled on Trim-Away targets , related to Figure 6. (A) Experimental strategy for the characterization of substrate ubiquitin chain architecture by Ubiquitin Chain Restriction (UbiCRest) analysis and linkage specific ubiquitin antibodies. (B–E) Analysis of antibody- and TRIM21-- mediated polyubiquitination of immobilized biotinylated LacI. After TrimAway in HSS containing proteasome inhibitor (MG-262), the streptavidincoupled magnetic beads were washed and treated with the following deubiquitinases (DUBs): non-specific U SP2, K48 linkage-specific OTUB1*, K63-specific A MSH*, or both OTUB1* and A MSH*. Treated samples were analyzed by SDSPAGE and western blotting, visualizing biotinylated LacI (B), total ubiquitin (C), K63-linked ubiquitin chains (D), or K48linked chains (E). In lanes 10 and 11, recombinant K48- and K63linked ubiquitin chains were loaded to confirm the specificities of ubiquitin antibodies and for comparing released polyubiquitin species after DUB treatment. The low-molecular weight sections in panels CE were exposed longer than the highmolecular weight regions to support the identification of free ubiquitin species. Asterisks correspond to crossreacting bands.
|
|
Figure S6. TRIM21 is ubiquitinated on lysine residues during cellfree TrimAway , r elated to Figure 7. (A) Construct schematic and potential ubiquitination sites of i) TRIM21R-R-PS wild-type, ii) methylated TRIM21R-R-PS iii) lysine-less TRIM21R-R-PS (∆K), and iv) a ubiquitin (K63R)-TRIM21R-R-PS fusion protein. (B) Schematic models of the TRIM21R-R-PS , constructs in (A) after ubiquitination on lysines. These schematics are consistent with the TRIM21 ubiquitination pattern observed in cell-free TrimAway (Figure 7B, bottom panel), suggesting that TRIM21 is ubiquitinated on lysines rather than its N-terminus. Available Nand lysine to arginine mutations (black square) are highlighted. termini (N), methylated sites (black circle),and lysine to arginine mutations (black square) are highlighted.
|
|
Figure S7. In vitro validation of TRIM21 variants and reconstitution of antibody dependent target ubiquitinationby TRIM21, related to Figure 7. (A) In vitro autoubiquitination assay comparing wild-type (WT), lysine-less (∆K), and methylated TRIM21R-R-PS containing UBE2N/UBE2V1 without or with UBE2W. As expected, NWT and ∆K constructs, but not methylated TRIM21. in reactions terminal TRIM21 ubiquitination was observed for (B) TRIM21 autoubiquitination assay comparing TRIM21R-R-PS WT and constructs featur ing ubiquitin (WT or K63R) fused to the TRIM21 N-terminus. In the presence of UBE2N/UBE2V1, only UbWT-TRIM21R-R-PS was modified, but not TRIM21R-R-PS WT, which requires prior N-terminal monoubiquitination by UBE2W. The fact that UbK63R-TRIM21R-R-PS was not modified by UBE2N/UBE2V1 confirms that the only ubiquitination site was absent. Importantly, both Nterminal ubiquitin fusion proteins were not monoubiquitinated in the presence of UBE2W, as expected.24–26 UbK63R-TRIM21R-RPS is therefore a variant with a blocked Nterminus (i.e. UBE2W and UBE2N/UBE2V1 cannot modify this construct), while all remaining lysines are available for ubiquitination. (C) In vitro ubiquitination reactions with TRIM21R-R-PS comparing UBE2N/UBE2V1 and U presence of UBE2W. TRIM21 autoubiqui BE2D2 in the absence or tination (top panel) and free ubiquitin chain formation (bottom panel) are shown. UBE2N/UBE2V1 inefficiently assembled unattached K63linked chains in the absence of an E3 ligase. TRIM21 strongly enhanced this activity independently of UBE2W. TRIM21 autoubiquitination by UBE2N/UBE2V1 required UBE2Wmediated Nterminal monoubiquitination, as seen in (A) and (B). While UBE2D2 alone did not assemble free ubiquitin chains, TRIM21 addition promoted efficient ubiquitin chain formation. Interestingly, TRIM21R-R-PS ubiquitinated itself to some extent when UBE2D2 was present. Addition of UBE2W did not enhance this modification, but instead all unmodified TRIM21 shifted up to a monoubiquitinated species. This data indicates that UBE2D2mediated TRIM21 ubiquitination occurs on lysines, and is therefore independent of UBE2W activity. (D) Reconstitution of antibodydependent target ubiquitination by TRIM21. Recombinant TFIIS was incubated with ATP, ubiquitin, E1, indicated E2 enzymes, and TRIM21FL in the absence or presence of TFIIS antibody. (E) UbiCRest analysis of polyubiquitin chains assembled with TRIM21FL and UBE2D2. In vitro reactions were treated with the following deubiquitinases (DUBs): non-specific USP2, K48 linkage-specific OTUB1*, or K63-specific A MSH*. Treated samples were analyzed by SDS-PAGE and western blotting, visualizing total ubiquitin (left panel), K48ubiquitin chains (middle panel), or K63-linked ubiquitin chains (right panel). linked (F and G) UbiCRest analysis of LacI (F) or TFIIS (G) after antibody-dependent in vitro ubiquitination by TRIM21FL UBE2D2. Both target proteins were modified with K48- and K63and linked ubiquitin chains, closely resembling the polyubiquitination pattern of su bstrates during cellfree TrimAway (Figures 6A and S5B).
|