XB-ART-59202
Elife
2022 Jul 15;11. doi: 10.7554/eLife.75741.
Show Gene links
Show Anatomy links
A non-transcriptional function of Yap regulates the DNA replication program in Xenopus laevis.
Meléndez García R
,
Haccard O
,
Chesneau A
,
Narassimprakash H
,
Roger J
,
Perron M
,
Marheineke K
,
Bronchain O
.
???displayArticle.abstract???
In multicellular eukaryotic organisms, the initiation of DNA replication occurs asynchronously throughout S-phase according to a regulated replication timing program. Here, using Xenopus egg extracts, we showed that Yap (Yes-associated protein 1), a downstream effector of the Hippo signalling pathway, is required for the control of DNA replication dynamics. We found that Yap is recruited to chromatin at the start of DNA replication and identified Rif1, a major regulator of the DNA replication timing program, as a novel Yap binding protein. Furthermore, we show that either Yap or Rif1 depletion accelerates DNA replication dynamics by increasing the number of activated replication origins. In Xenopus embryos, using a Trim-Away approach during cleavage stages devoid of transcription, we found that either Yap or Rif1 depletion triggers an acceleration of cell divisions, suggesting a shorter S-phase by alterations of the replication program. Finally, our data show that Rif1 knockdown leads to defects in the partitioning of early versus late replication foci in retinal stem cells, as we previously showed for Yap. Altogether, our findings unveil a non-transcriptional role for Yap in regulating replication dynamics. We propose that Yap and Rif1 function as brakes to control the DNA replication program in early embryos and post-embryonic stem cells.
???displayArticle.pubmedLink??? 35838349
???displayArticle.pmcLink??? PMC9328763
???displayArticle.link??? Elife
???displayArticle.grants??? [+]
NA Association pour la Recherche sur le Cancer, NA Retina France, NA Fondation Valentin Haüy, NA UNADEV, 439641 Conacyt
Species referenced: Xenopus laevis
Genes referenced: gmnn lss rif1 trim21 yap1
GO keywords: DNA replication [+]
???displayArticle.antibodies??? FLAG Ab2 H3f3a Ab33 Rif1 Ab1 Tuba4a Ab3 Yap1 Ab5
???displayArticle.morpholinos??? rif1 MO1 yap1 MO7
???attribute.lit??? ???displayArticles.show???
|
|
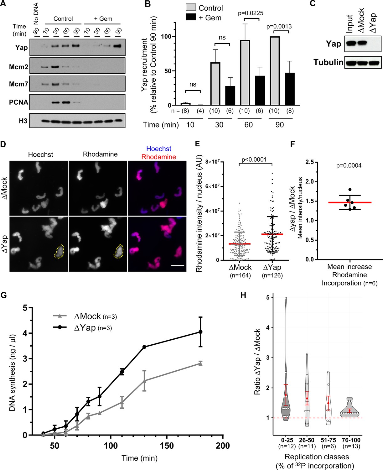
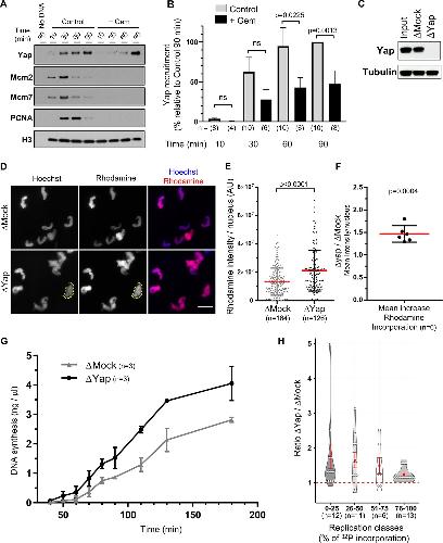
Figure 1. Yap is recruited to chromatin during DNA replication and the absence of Yap accelerates DNA synthesis in Xenopus egg extracts. (A) Sperm nuclei were incubated in Xenopus egg extracts in the absence (Control) or presence of geminin (+Gem). Chromatin was isolated for immunoblotting at indicated times points before and during DNA replication. (B) Quantification of chromatin-bound Yap: percentage of optical densities of the Yap bands relative to that in the control condition at 90 min in isolated chromatin fractions. The number, n, of analysed fractions per time point during DNA replication is indicated for each bar. Statistical differences according to Mann-Whitney test (p-values indicated; ns, not significant). Data is reported as mean ± SEM. (C) Western blot showing the efficiency of Yap protein depletion in Xenopus egg extracts. Extracts were immunodepleted with either a rabbit anti-Yap antibody (ÎYap) or a rabbit IgG as a control (ÎMock). Tubulin was used as a loading control. (D) Mock- or Yap-depleted extracts were supplemented with sperm nuclei and incubated with rhodamine-dUTP for 60 min. Sperm nuclei were localized by Hoechst fluorescence to define regions of interest (as exemplified for one nucleus with yellow dotted circle). Scale bar = 20 μm. (E) Rhodamine-dUTP incorporation was quantified as fluorescence intensity per nucleus (arbitrary units (AU); scatter blot with mean and SD; Mann-Whitney Test, two-tailed; p-value indicated). (F) Mean increase of fluorescence per nucleus after Yap depletion versus Mock depletion from six independent experiments (scatter blot with mean with SD; one sample t-test, two-tailed, p-value indicated). (G) Mock- or Yap-depleted extracts were supplemented with sperm nuclei and [α32P]dCTP for different times, DNA was purified, counted for [32P] incorporation and absolute DNA synthesis was calculated as ng of synthetized DNA per µg of total DNA. Means ± SEM from three independent experiments are shown. (H) Violin plot showing ÎYap/ÎMock ratio of incorporation from eight independent nascent DNA strands experiments. The percentage of incorporation was fractionated in four intervals to distinguish early (0â25%), mid (25â50%), late (51â75%), and very late (76â100%) phases of the replication process. The red dashed line highlights a ÎYap/ÎMock ratio of 1 that indicates no difference in the level of DNA synthesis between the two conditions, with the red dot indicating the mean and the red error bar the SEM; Wilcoxon signed ranked test, p-values: p=0.002 (0â25%, n=12), p=0.014 (26â50%, n=11), p=0.16 (51â75%, n=6), p=0.0002 (76â100%, n=13). |
|
|
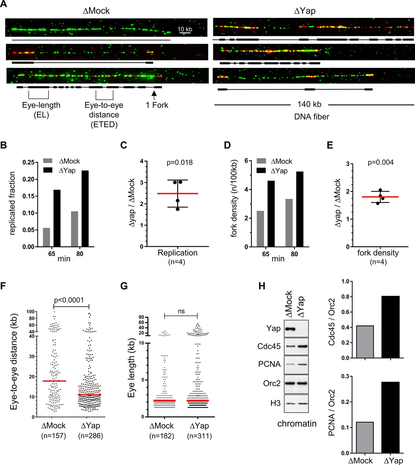
Figure 2. Egg extracts lacking Yap exhibit more active replication origins. Sperm nuclei were incubated in egg extracts in the presence of biotin-dUTP and DNA combing was performed. (A) Three representative combed DNA fibers from one combing experiment (replicate 1) after 55 min biotin-dUTP incubation in either Mock- or Yap-depleted extracts (green: whole DNA labelling; red: biotin labelled replication eyes). (B) Replicated fraction of one combing experiment (replicate 2) at two time points (min). (C) Scatter plots of ÎYap/ÎMock ratios of replicated fractions of both combing experiments at 2 time points, with mean and standard deviation, p value from one-sample t-test compared to theoretical mean 1. (D) Fork density (number of forks/100 kb) of one combing experiment (replicate 2) at two time points (min). (E) Scatter plots of ÎYap/ÎMock ratios of fork densities of both combing experiments at 2 time points, with mean and standard deviation, p value from one-sample t-test compared to theoretical mean 1. (F) Eye-to-eye distance (ETED) distributions of one combing experiment (replicate 2) at 80 min after Mock- or Yap-depletion, scatter dot plots with median (red bar), Mann-Whitney test. (G) The eye length (EL) distributions of one combing experiment (replicate 2) at 65 min after Mock- or Yap- depletion, scatter dot plots with median (red bar), Mann-Whitney test; ns, non-significant. (H) Left panel: western blot of chromatin bound proteins after Mock- or Yap-depletion at early S-phase with indicated antibodies. Right panel: quantification of Cdc45/Orc2 and PCNA/Orc2 ratios. |
|
|
Figure 3. Rif1 interacts with Yap. (A) Chord plot representation related to GO annotations belonging to biological processes of proteins enriched by at least threefold in Yap versus control co-immunoprecipitations performed in S-phase egg extracts. Note that Yap and Rif1 are both functionally associated with stem cell population maintenance (light green). (B) Anti-Yap (IP Yap), anti-Rif1 (IP Rif1), or control (IP Mock) antibodies coupled to Sepharose beads were incubated in S-phase egg extracts; immunoprecipitates were subjected to gel electrophoresis and western blotted using the indicated antibodies. -, unloaded lane. (C) Extracts from HEK293T cells transfected with the indicated tagged constructs were immunoprecipitated using anti-Flag antibodies. The input and immunoprecipitates were subjected to gel electrophoresis and western blotted using the indicated antibodies. |
|
|
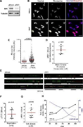
Figure 4. Rif1 depletion increases global fork density in egg extracts. (A) Western blot of egg extracts after Mock- or Rif1-depletion using the indicated antibodies. Tubulin is used as a loading control. (B) Mock- or Rif1-depleted extracts were incubated with sperm nuclei and rhodamine-dUTP. Replicating sperm nuclei were localized by Hoechst fluorescence (as exemplified for one nucleus with yellow dotted circle). Scale bar = 20 μm. (C) Rhodamine-dUTP incorporation was quantified as fluorescence intensity per nucleus (AU for arbitrary units), scatter plot with Mean ± SD (Mann-Whitney test, two-tailed, p-value indicated). (D) Mean increase of fluorescence/nucleus after Yap-depletion versus Mock-depletion from six independent experiments, scatter plot with mean ± SD, one-sample t-test (two tailed), p-value indicated. (E) Sperm nuclei were incubated in egg extracts in the presence of biotin-dUTP and DNA combing was performed. Three representative combed DNA fibers replicated in either the Mock- or Rif1-depleted extracts from one combing experiment (replicate 1) at 75 min (green: whole DNA labelling; red: biotin-labelled replication eyes). (F, G) Replicated fractions (F) and fork density (number of forks/100 kb) (G) from two independent experiments at several time periods of biotin-dUTP incorporation, Scatter plots of ÎRif1/ÎMock ratios with mean and standard deviation, p values from one-sample t-test compared to theoretical mean 1. (H) Fork density and fork density ratios of one combing experiment (replicate 1) at different time points (min). |
|
|
Figure 5. Yap and Rif1 depletions accelerate cell cycles in early Xenopus embryos. (A) Time course analysis of Yap expression throughout development by western blot. Tubulin is used as a loading control. (B) Diagram of the experimental procedure used in (C). (C) Evaluation of the number of cells per Xenopus embryo, at stage 7, following Yap expression perturbations. The number of cells per embryo within a defined area (black boxes on the right pictures) was quantified (top panel). Data are shown as individual value plots with error bars (mean ± SEM) in red; Mann-Whitney test; p-values indicated; ns, not significant. X. laevis embryos were microinjected at the one-cell stage as shown in the table to obtain four different levels of Yap expression: unaffected situation (control), gain of function (GOF), loss of function (Yap-depleted) and a restored expression (rescue). Yap levels of expression were monitored by western blot (bottom panel, tubulin is used as a loading control). Representative images of injected embryos are shown on the right. Scale bar = 500 μm. Trim-Control = pre-immune serum + TRIM21; Trim-Yap = anti Yap antibody + TRIM21, Control-MO = control morpholino (MO), yap-MO = morpholino targeting yap mRNA, Control mRNA = GFP mRNA, yap-mRNA = mRNA encoding yap that is non-targetable by the yap-MO. (D) Evaluation of the number of cells in Xenopus embryos at stage 7 within a defined area (black boxes on the bottom pictures) following Yap or Rif1 depletions. The number of cells per embryo was quantified as in (C). Protein depletion efficiencies were assessed by western blot (middle panel). Representative images of injected embryos are shown at the bottom. Scale bar = 500 μm. |
|
|
Figure 6. The rif1-MO-induced small eye phenotype is rescued by co-injection with rif1 mRNA. (A) Western blot analysis showing the levels of Rif1 proteins in tadpoles at stage 41 following microinjection at one-cell stage as indicated in the table of either Control-MO or rif1-MO together with GFP-mRNA (Control-mRNA) or rif1-mRNA. Tubulin is used as a loading control. (B) Lateral views and dissected eyes of stage 41 tadpoles following one-cell stage microinjection of MO and mRNA as indicated. (C) Quantification of dissected eye areas. The rif1-MO-induced small eye phenotype is rescued by co-injection of rif1 mRNA. Of note a suboptimal dose of rif1 mRNA was used for the rescue experiment so that it does not alone generate any eye phenotype. The number of analysed tadpoles is indicated for each condition. Data are shown as individual value plots with error bars (mean ± SEM in red; Mann-Whitney test, p-values indicated). Scale bar = 500 μm for tadpoles and 50 μm for dissected eyes. |
|
|
Figure 7. rif1 loss of function affects DNA replication timing in retinal stem/early progenitor cells. (A) One-cell stage embryos were microinjected with either the control-MO (Control), yap-MO or rif1-MO and analysed for EdU-labelling (1 hr-pulse) at stage 41. Quantifications of EdU+ cell number in the retinal stem cells (RSC) and early progenitors (P1) regions (see diagram shown in Figure 6A). The number of analysed retinas is indicated for each condition. Data are shown as individual value plots with error bars (mean ± SEM in red; Mann-Whitney test; p-values indicated; ns, non-significant). (B) Schematic representation of the replication foci observed during S-phase progression as inferred from EdU labelling. Orange stars indicate typical early S replication patterns (homogeneous staining) while red stars indicate mid/late S replication ones (punctuated staining). (C) Retinal sections from stage 41 Xenopus tadpoles treated as described in (A). The region enlarged on the right panels is delineated with red dashed lined boxes. The outlines of the CMZ are highlighted by dotted white lines in the enlargements. Nuclei are counterstained with Hoechst. Scale bar = 50 μm. (D) Quantifications of the ratio of (mid + late)/early-like foci patterns in the retinal stem cells (RSC) and early progenitors (P1) regions. The number of analysed retinas is indicated for each condition. Data are shown as individual value plots with error bars (mean ± SEM in red; Mann-Whitney test; p-values indicated; ns, non-significant). |
|
|
Figure 8. Diagram illustrating Yap function in the control of DNA replication dynamics. We found that Yap and Rif1 can interact (A) and are co-expressed in Xenopus early embryos as well as in retinal stem (RSC)/progenitor cells (P1) (B). (C) We found that yap and rif1 knockdowns in retinal stem/progenitor cells similarly alter the proper repartition of early and late-like patterns of replication foci (this study and Cabochette et al., 2015). (D) We propose a model where Yap and Rif1 would ensure the proper orchestration of the RT program during early development. The schematic representation of the replication program was adapted from Gaboriaud J and Wu PJ (Gaboriaud and Wu, 2019). Based on our assays in vitro in egg extracts and in vivo in early embryos, we propose that following Yap depletion (bottom panel), the number of firing origins is increased, and S-phase length is reduced compared to a wild-type situation (top panel). |
|
|
Figure 1âfigure supplement 1. Yap protein concentration in Xenopus egg extracts. (A) Western blot showing different amounts of recombinant Yap (rYap) used to estimate endogenous Yap in egg extracts (LSS for low-speed supernatant). (B, C) The optical densities (OD) of the protein bands from (A) were used to plot a standard curve and to calculate Yap amount in the LSS. |
|
|
Figure 1âfigure supplement 2. Yap depletion increases nascent strand synthesis in egg extracts. (A) Immunodepleted extracts with either a rabbit anti-Yap antibody (ÎYap) or a rabbit IgG as a control (ÎMock) were supplemented with sperm nuclei and incubated with [α32P]dCTP for the indicated times in order to label nascent DNA increasing in length during replication. Nascent DNA strands synthesized were analysed using alkaline gel electrophoresis. (B) The level of radioactivity incorporation was quantified for each lane and plotted as raw intensity values (arbitrary units (AU)). |
|
|
Figure 1-figure supplement 3. Yap depletion does not affect entry into S-phase. (A) Nascent DNA strands synthesized during early S-phase were analysed at the indicated times by alkaline gel electrophoresis, as described in Figure 1âfigure supplement 2A. (B) The amount of radioactivity incorporation was quantified for each lane and plotted as raw intensity values. Very similar incorporation is observed at the earliest time points (15â20 min) before getting higher in Yap-depleted (ÎYap) compared to control-depleted extracts (ÎMock) (25â30 min). (C) Grey scale profile (ImageJ) of lanes at 20 and 25 min, showing that size distribution of nascent strands is nearly identical in both conditions, and therefore entry in S-phase is unchanged after Yap depletion. |
|
|
Figure 5âfigure supplement 1. Yap knockdown using the Trim-Away strategy is effective at very early stages of development. (A) Western blot performed on whole protein extracts from a pool of 8 embryos injected with either control morpholinos (-) or yap morpholinos (yap-MO, +), and/or pre-immune serum +TRIM21 (-) or anti-Yap antibodies + TRIM21 (Trim-Yap, +). Embryos were injected at the one-cell stage, then harvested at different times during development as indicated. The mid-blastula transition (MBT, blue arrow) as well as the time at which Yap depletion becomes observable (red arrows) are indicated. Green arrows indicate that Trim-Away and morpholino combined are more effective. Ratios of optical densities (OD) from Yap bands normalized to OD of tubulin bands are shown on the top panel. (B, C) Embryos injected as in Figure 5C were allowed to develop until the neurula stage. The levels of Yap protein at this stage were monitored by western blot (B). Pictures of the resulting embryos are shown for each condition (C). Scale bar = 1 mm. |
|
|
Figure 6âfigure supplement 1. Validation of the specificity of YAP and Rif1 antibodies. Retinal sections from stage 41 Xenopus tadpoles microinjected at the one-cell stage with either control-MO, yap-MO or rif1-MO as indicated and immunostained for either Yap or Rif1. The staining area was determined for at least 9 sections (each section from different retinas) per condition (AU: arbitrary unit). Data are shown as individual value plots with error bars (mean ± SEM in red, Mann-Whitney test; p values indicated). Scale bar = 50 μm. |
|
|
Figure 6âfigure supplement 2. The rif1-MO-induced small eye phenotype is rescued by co-injection with rif1 mRNA. (A) Western blot analysis showing the levels of Rif1 proteins in tadpoles at stage 41 following microinjection at one-cell stage as indicated in the table of either Control-MO or rif1-MO together with GFP-mRNA (Control-mRNA) or rif1-mRNA. Tubulin is used as a loading control. (B) Lateral views and dissected eyes of stage 41 tadpoles following one-cell stage microinjection of MO and mRNA as indicated. (C) Quantification of dissected eye areas. The rif1-MO-induced small eye phenotype is rescued by co-injection of rif1 mRNA. Of note a suboptimal dose of rif1 mRNA was used for the rescue experiment so that it does not alone generate any eye phenotype. The number of analysed tadpoles is indicated for each condition. Data are shown as individual value plots with error bars (mean ± SEM in red; Mann-Whitney test, p-values indicated). Scale bar = 500 μm for tadpoles and 50 μm for dissected eyes. |
|
|
Figure 1—figure supplement 3. Yap depletion does not affect entry into S-phase.(A) Nascent DNA strands synthesized during early S-phase were analysed at the indicated times by alkaline gel electrophoresis, as described in Figure 1—figure supplement 2A. (B) The amount of radioactivity incorporation was quantified for each lane and plotted as raw intensity values. Very similar incorporation is observed at the earliest time points (15–20 min) before getting higher in Yap-depleted (ΔYap) compared to control-depleted extracts (ΔMock) (25–30 min). (C) Grey scale profile (ImageJ) of lanes at 20 and 25 min, showing that size distribution of nascent strands is nearly identical in both conditions, and therefore entry in S-phase is unchanged after Yap depletion. Figure 1—figure supplement 3—source data 1. Related to Figure 1—figure supplement 3. |
|
|
Author response image 1. Rif1 depletion (A) or Yap depletion (B) does not inhibit Yap or Rif1 recruitment, respectively, onto chromatin in egg extracts. |
External Resources: Proteomic dataset PXD029345 on PRIDE
References [+] :
Alver,
Reversal of DDK-Mediated MCM Phosphorylation by Rif1-PP1 Regulates Replication Initiation and Replisome Stability Independently of ATR/Chk1.
2017, Pubmed,
Xenbase
Alver, Reversal of DDK-Mediated MCM Phosphorylation by Rif1-PP1 Regulates Replication Initiation and Replisome Stability Independently of ATR/Chk1. 2017, Pubmed , Xenbase
Armstrong, Rif1 Functions in a Tissue-Specific Manner To Control Replication Timing Through Its PP1-Binding Motif. 2020, Pubmed
Bell, Helicase loading at chromosomal origins of replication. 2013, Pubmed
Berezney, Heterogeneity of eukaryotic replicons, replicon clusters, and replication foci. 2000, Pubmed
Blow, Initiation of DNA replication in nuclei and purified DNA by a cell-free extract of Xenopus eggs. 1986, Pubmed , Xenbase
Blow, Replication origins in Xenopus egg extract Are 5-15 kilobases apart and are activated in clusters that fire at different times. 2001, Pubmed , Xenbase
Blow, Xenopus cell-free extracts and their contribution to the study of DNA replication and other complex biological processes. 2016, Pubmed , Xenbase
Cabochette, YAP controls retinal stem cell DNA replication timing and genomic stability. 2015, Pubmed , Xenbase
Cai, Phase separation of YAP reorganizes genome topology for long-term YAP target gene expression. 2019, Pubmed
Ciardo, Organization of DNA Replication Origin Firing in Xenopus Egg Extracts: The Role of Intra-S Checkpoint. 2021, Pubmed , Xenbase
Ciardo, Polo-like kinase 1 (Plk1) regulates DNA replication origin firing and interacts with Rif1 in Xenopus. 2021, Pubmed , Xenbase
Clift, A Method for the Acute and Rapid Degradation of Endogenous Proteins. 2017, Pubmed
Clift, Acute and rapid degradation of endogenous proteins by Trim-Away. 2018, Pubmed
Cornacchia, Mouse Rif1 is a key regulator of the replication-timing programme in mammalian cells. 2012, Pubmed
Davé, Protein phosphatase 1 recruitment by Rif1 regulates DNA replication origin firing by counteracting DDK activity. 2014, Pubmed
Dileep, Large-Scale Chromatin Structure-Function Relationships during the Cell Cycle and Development: Insights from Replication Timing. 2015, Pubmed
Foti, Nuclear Architecture Organized by Rif1 Underpins the Replication-Timing Program. 2016, Pubmed
Fragkos, DNA replication origin activation in space and time. 2015, Pubmed
Gaboriaud, Insights into the Link between the Organization of DNA Replication and the Mutational Landscape. 2019, Pubmed
Gaggioli, DNA topoisomerase IIα controls replication origin cluster licensing and firing time in Xenopus egg extracts. 2013, Pubmed , Xenbase
Gavet, Progressive activation of CyclinB1-Cdk1 coordinates entry to mitosis. 2010, Pubmed
Gillespie, Preparation and use of Xenopus egg extracts to study DNA replication and chromatin associated proteins. 2012, Pubmed , Xenbase
Gnan, Nuclear organisation and replication timing are coupled through RIF1-PP1 interaction. 2021, Pubmed
Hayano, Rif1 is a global regulator of timing of replication origin firing in fission yeast. 2012, Pubmed
Herrick, Replication fork density increases during DNA synthesis in X. laevis egg extracts. 2000, Pubmed , Xenbase
Hiraga, Rif1 controls DNA replication by directing Protein Phosphatase 1 to reverse Cdc7-mediated phosphorylation of the MCM complex. 2014, Pubmed
Hiratani, Replication timing as an epigenetic mark. 2009, Pubmed
Hiratani, Genome-wide dynamics of replication timing revealed by in vitro models of mouse embryogenesis. 2010, Pubmed
Huang, The Hippo signaling pathway coordinately regulates cell proliferation and apoptosis by inactivating Yorkie, the Drosophila Homolog of YAP. 2005, Pubmed
Hyrien, Transition in specification of embryonic metazoan DNA replication origins. 1995, Pubmed , Xenbase
Jackson, Early events in DNA replication require cyclin E and are blocked by p21CIP1. 1995, Pubmed , Xenbase
Koberna, Electron microscopy of DNA replication in 3-D: evidence for similar-sized replication foci throughout S-phase. 2005, Pubmed
Kumar, Role for Rif1 in the checkpoint response to damaged DNA in Xenopus egg extracts. 2012, Pubmed , Xenbase
Kumar, RIF1: a novel regulatory factor for DNA replication and DNA damage response signaling. 2014, Pubmed
Labit, DNA replication timing is deterministic at the level of chromosomal domains but stochastic at the level of replicons in Xenopus egg extracts. 2008, Pubmed , Xenbase
Lian, The role of YAP transcription coactivator in regulating stem cell self-renewal and differentiation. 2010, Pubmed
Livak, Analysis of relative gene expression data using real-time quantitative PCR and the 2(-Delta Delta C(T)) Method. 2001, Pubmed
Machida, Right place, right time, and only once: replication initiation in metazoans. 2005, Pubmed
Marchal, Control of DNA replication timing in the 3D genome. 2019, Pubmed
Marheineke, Aphidicolin triggers a block to replication origin firing in Xenopus egg extracts. 2001, Pubmed , Xenbase
Marheineke, Control of replication origin density and firing time in Xenopus egg extracts: role of a caffeine-sensitive, ATR-dependent checkpoint. 2004, Pubmed , Xenbase
Marheineke, Use of DNA combing to study DNA replication in Xenopus and human cell-free systems. 2009, Pubmed , Xenbase
Matthews, A highly efficient, cell-free translation/translocation system prepared from Xenopus eggs. 1991, Pubmed , Xenbase
McGarry, Geminin, an inhibitor of DNA replication, is degraded during mitosis. 1998, Pubmed , Xenbase
Newport, A major developmental transition in early Xenopus embryos: II. Control of the onset of transcription. 1982, Pubmed , Xenbase
Parker, A new class of disordered elements controls DNA replication through initiator self-assembly. 2019, Pubmed
Pefani, RASSF1A-LATS1 signalling stabilizes replication forks by restricting CDK2-mediated phosphorylation of BRCA2. 2014, Pubmed
Perron, The genetic sequence of retinal development in the ciliary margin of the Xenopus eye. 1998, Pubmed , Xenbase
Prioleau, DNA replication origins-where do we begin? 2016, Pubmed
Ramos, The Hippo signaling pathway and stem cell biology. 2012, Pubmed
Räschle, Mechanism of replication-coupled DNA interstrand crosslink repair. 2008, Pubmed , Xenbase
Rippe, Liquid-Liquid Phase Separation in Chromatin. 2022, Pubmed
Ryba, Evolutionarily conserved replication timing profiles predict long-range chromatin interactions and distinguish closely related cell types. 2010, Pubmed
Sajgo, Molecular codes for cell type specification in Brn3 retinal ganglion cells. 2017, Pubmed
Sasaki, Specification of regions of DNA replication initiation during embryogenesis in the 65-kilobase DNApolalpha-dE2F locus of Drosophila melanogaster. 1999, Pubmed
Schindelin, Fiji: an open-source platform for biological-image analysis. 2012, Pubmed
Siefert, DNA replication timing during development anticipates transcriptional programs and parallels enhancer activation. 2017, Pubmed
Sive, Xenopus laevis In Vitro Fertilization and Natural Mating Methods. 2007, Pubmed , Xenbase
Tada, Repression of origin assembly in metaphase depends on inhibition of RLF-B/Cdt1 by geminin. 2001, Pubmed , Xenbase
Totaro, YAP/TAZ upstream signals and downstream responses. 2018, Pubmed
Toyoshima, p27, a novel inhibitor of G1 cyclin-Cdk protein kinase activity, is related to p21. 1994, Pubmed
van Dierendonck, Subdivision of S-phase by analysis of nuclear 5-bromodeoxyuridine staining patterns. 1989, Pubmed
Wang, PP1A-mediated dephosphorylation positively regulates YAP2 activity. 2011, Pubmed
Wang, Chromatin assembly and transcriptional cross-talk in Xenopus laevis oocyte and egg extracts. 2016, Pubmed , Xenbase
Weir, Trim-Away mediated knock down uncovers a new function for Lbh during gastrulation of Xenopus laevis. 2021, Pubmed , Xenbase
Wolffe, Replication timing and Xenopus 5S RNA gene transcription in vitro. 1993, Pubmed , Xenbase
Yamazaki, Rif1 regulates the replication timing domains on the human genome. 2012, Pubmed
Yamazaki, Replication timing regulation of eukaryotic replicons: Rif1 as a global regulator of replication timing. 2013, Pubmed
Zanconato, Genome-wide association between YAP/TAZ/TEAD and AP-1 at enhancers drives oncogenic growth. 2015, Pubmed
Zhao, TEAD mediates YAP-dependent gene induction and growth control. 2008, Pubmed
Zhao, The Hippo-YAP pathway in organ size control and tumorigenesis: an updated version. 2010, Pubmed
