XB-ART-56790
Nat Commun
2020 Mar 12;111:1345. doi: 10.1038/s41467-020-15180-5.
Show Gene links
Show Anatomy links
SSRP1-mediated histone H1 eviction promotes replication origin assembly and accelerated development.
Falbo L
,
Raspelli E
,
Romeo F
,
Fiorani S
,
Pezzimenti F
,
Casagrande F
,
Costa I
,
Parazzoli D
,
Costanzo V
.
???displayArticle.abstract???
In several metazoans, the number of active replication origins in embryonic nuclei is higher than in somatic ones, ensuring rapid genome duplication during synchronous embryonic cell divisions. High replication origin density can be restored by somatic nuclear reprogramming. However, mechanisms underlying high replication origin density formation coupled to rapid cell cycles are poorly understood. Here, using Xenopus laevis, we show that SSRP1 stimulates replication origin assembly on somatic chromatin by promoting eviction of histone H1 through its N-terminal domain. Histone H1 removal derepresses ORC and MCM chromatin binding, allowing efficient replication origin assembly. SSRP1 protein decays at mid-blastula transition (MBT) when asynchronous somatic cell cycles start. Increasing levels of SSRP1 delay MBT and, surprisingly, accelerate post-MBT cell cycle speed and embryo development. These findings identify a major epigenetic mechanism regulating DNA replication and directly linking replication origin assembly, cell cycle duration and embryo development in vertebrates.
???displayArticle.pubmedLink??? 32165637
???displayArticle.pmcLink??? PMC7067836
???displayArticle.link??? Nat Commun
???displayArticle.grants??? [+]
Cancer Research UK
Species referenced: Xenopus laevis
Genes referenced: ctrl h2bc21 mcm7 mmut myc orc1 ssrp1
GO keywords: cell cycle
???attribute.lit??? ???displayArticles.show???
|
|
Fig. 1. Isolation of SSRP1 as somatic nuclei replication stimulating factor.a Graph showing DNA replication kinetics of sperm (8000 n/μl) or somatic nuclei (SN) (4000 n/μl). DNA was directly incubated in interphase egg extract (Interphase) or exposed for 30âmin to CSF-arrested mitotic extract, which was then driven into interphase by 0.4âmM CaCl2 addition (Mitosisâ+âInterphase). DNA synthesis was quantified by measuring the percentage of α-32P-dCTP incorporation relative to the input DNA for each condition. Each point represents the mean valueâ±âstandard error of the mean (SEM). nâ=â3 independent experiments; pâ<â0.0001 when comparing mean values for all points; Two-way anova. b Graph showing DNA replication of the indicated amounts of sperm and SN directly incubated in interphase egg extract for 120âmin. DNA synthesis was quantified as in (a). Bars represent meanâ±âSEM. nâ=â3 independent experiments; **pâ<â0.01, ***pâ<â0.001 or ns when comparing mean values for the indicated samples; unpaired t test. c Schematic representation of Xenopus egg extract fractionation. Extract was precipitated by centrifugation following incubation with increasing amount of polyethylene glycol (PEG). Either pellet (P) or supernatant (S) fractions collected at different PEG concentrations were assayed for their ability to stimulate replication when incubated with SN then transferred to interphase extracts in the presence of radiolabelled nucleotide. d Graph showing α-32P-dCTP incorporation (counts per minute, cpms) in SN pre-incubated with the indicated PEG fractions for 30âmin and then transferred to interphase egg extract for 120âmin. e Graph showing α-32P-dCTP incorporation in somatic nuclei pre-incubated with the fractions eluted from the column as described in (c) loaded with the active PEG fraction (9%P) and then transferred to interphase egg extract for 120âmin. |
|
|
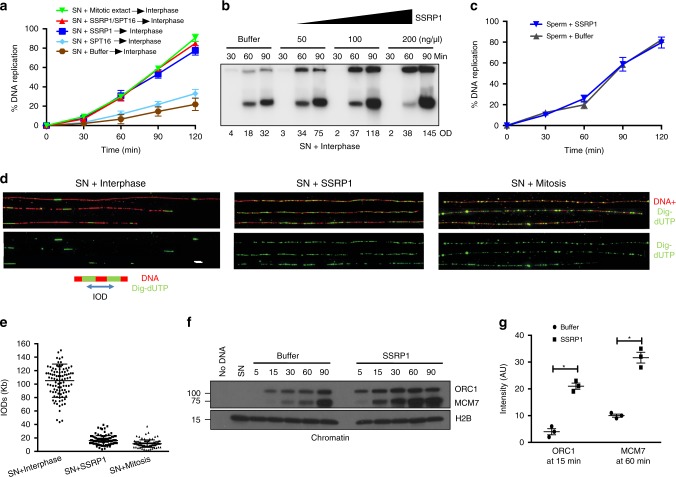
Fig. 2. SSRP1-dependent stimulation of replication origin assembly.a Graph showing replication time course of SN (4000 n/μl) replication. SN were pre-incubated for 30âmin with buffer, 200âng/μl recombinant SSRP1, SPT16 or both, as indicated, and transferred to interphase extracts (Interphase) or pre-incubated in CSF-arrested mitotic egg extract for 30âmin (Mitotic) then driven into interphase by CaCl2 addition. Each point represents the meanâ±âSEM. nâ=â3 independent experiments; pâ<â0.0001 when comparing mean values for all samples; Two-way anova. b Representative autoradiography of a DNA replication time course assay in interphase egg extract showing α-32P-dCTP incorporation in SN. Optical density (OD) for each lane is indicated. c Graph showing replication time course of sperm nuclei (8000 n/μl) treated as indicated. Each point represents meanâ±âSEM. nâ=â3 independent experiments; pâ=âns when comparing mean values for all samples; Two-way anova. d DNA fiber assay showing digoxigenin-dUTP (dig-dUTP) incorporation in SN incubated directly in interphase egg extract together with buffer (left), pre-incubated with 200âng/μl recombinant SSRP1 (center) or pre-incubated for 30âmin in CSF-arrested mitotic egg extract then driven into interphase by CaCl2 addition (right). DNA fibers are in red. Dig-dUTP labeled tracts are in green. Barâ=â10âKb. e Graphs showing IODs indicated in Kb for each sample. The center-to-center distances between adjacent Dig-dUTP tracks were measured and plotted analyzing 50 fibers pooled from three independent experiments; IODs and mean valuesâ±âSEM are shown; nâ=â100 individual IODs; pâ<â0.0001; Two-way anova. f Chromatin binding showing somatic nuclei incubated in interphase extract in the presence of buffer or recombinant SSRP1. Chromatin was isolated at the indicated times after addition to egg extract and blotted using the indicated antibodies. No DNA indicates absence of nuclei. SN indicates somatic nuclei alone. Image shows typical result. g Graph showing relative quantification of signal intensity of ORC1 and MCM7 proteins loaded on chromatin at the indicated times normalized to histone H2B. Bars represent mean intensityâ±âSEM. nâ=â3 independent experiments; pâ<â0.0005 when comparing mean values for ORC1 and MCM7; t-test. |
|
|
Fig. 3. SSRP1 counteracts histone H1-dependent inhibition of origin assembly.a Western blot (WB) of the indicated proteins bound to chromatin isolated from SN incubated with mitotic or interphase extracts for the indicated times. b WB of the indicated proteins bound to chromatin isolated from SN pre-incubated with 200âng/μl recombinant SSRP1 or control buffer and transferred to interphase extracts for the indicated times. SSRP1 input is 10% of the total. c WB of chromatin isolated from interphase egg extracts supplemented with sperm nuclei pre-incubated with buffer (â) or purified histone H1 (+) at a final concentration of 2âμM for 30âminâin the presence of 200âng/μl recombinant SSRP1 or control buffer and probed with the indicated antibodies. d Representative autoradiography of replication time course assay. Sperm nuclei were pre-incubated for 30âmin with 200âng/μl recombinant SSRP1, 2âμM histone H1, or both and then transferred to interphase extracts. Samples were taken at the indicated times after nuclei and α-32P-dCTP addition to egg extracts. OD for each lane is indicated. Images in all figures show a typical result of experiments repeated at least three times. |
|
|
Fig. 4. SSRP1 interaction with histone H1 through its N terminal domain.a WB of Flag pull-down performed with recombinant human SPT16, Flag-SSRP1 and purified histone H1 using the indicated antibodies. b Schematic representation of Flag-SSRP1 mutated recombinant proteins used. Structural domains of wild-type SSRP1 protein are marked in color: N-terminal domain, NTD (Yellow); intrinsically disordered domain, IDD (green); C-terminal domain, CID (orange); Middle domain, MD (blue); HMG-box (red) and positively charged domains (black). Numbers indicate amino acid residues. PH indicates pleckstrin homology domain. *Indicates mutated residue. c) WB of in vitro pull-downs using the anti-Flag antibodies bound to agarose beads incubated with the indicated combinations of recombinant wild-type and mutant proteins. The mutated Flag-SSRP1 proteins used for the pull-downs are indicated under each panel. The inputs are shown in the panel below (Input). |
|
|
Fig. 5. SSRP1 N-Terminal domain dependent stimulation of DNA replication through histone H1 chromatin eviction.a Representative autoradiography of a DNA replication assay showing α-32P-dCTP incorporation for 120âmin in SN pre-incubated with 200âng/μl recombinant SSRP1 or equimolar amounts of its mutated versions, as indicated. b Graph indicating fold change in somatic DNA replication efficiency relative to buffer considered as 1. SN were pre-incubated with 200âng/μl recombinant SSRP1 or equimolar amounts of its mutated versions as indicated. Bars represent meanâ±âSEM. nâ=â3 independent experiments; pâ<â0.005 when comparing all values. Two-way anova. c WB of chromatin isolated at 60âmin after addition to interphase egg extracts of SN pre-incubated with 200âng/μl recombinant SSRP1 or equimolar amounts of its mutant versions and probed with the indicated antibodies. d WB of chromatin isolated at the indicate times from interphase egg extracts supplemented with SN pre-incubated with Flag-âNTD or control buffer. e WB of chromatin isolated from interphase egg extracts incubated for 60âmin with SN exposed to Flag-NTD or control buffer in the presence or absence of purified histone H1. f WB of chromatin isolated at the indicate times from interphase egg extracts incubated with somatic nuclei exposed to Flag-NTD or control buffer. |
|
|
Fig. 6. SSRP1 induced delay of MBT onset.a Time lapse video frames taken from movie S1 at the indicated times from the 4th cleavage (set as time zero) of embryos injected at the one-cell stage. Top row: control buffer (CTRL) injected embryos; Bottom row: embryos injected with Myc-SSRP1 mRNA. Size barâ=â500âμm. b Graph showing the number of synchronous divisions-only of 24 embryos injected with Myc-SSRP1 mRNA or buffer and monitored up to 450âmin from fertilization. Only cleavages after the 10th are shown to simplify graph layout. Each dot represents one embryo. Bars show meanâ±âSEM. c WB using the indicated antibodies of whole embryos injected with Myc-SSRP1 mRNA or buffer and taken at the indicated stages. Stage 8 was sampled every 30âmin. d Images taken as in (a) from time-lapse movie S2. Embryos injected with control buffer or Myc-âNTD mRNA. Size barâ=â500âμm. e Graph showing the number of synchronous divisions monitored as in (b) of embryos injected with buffer or Myc-âNTD mRNA. f WB of whole embryos injected with Myc-âNTD mRNA or buffer and taken as in (c). g Images taken as in (a) from time-lapse movie S3 of embryos injected with control buffer or NTD mRNA. Size barâ=â500âμm. h Graph showing the number of synchronous divisions monitored as in (b) of embryos injected with control buffer or Myc-NTD mRNA. i WB of whole embryos injected with control buffer or Myc-NTD mRNA taken as in (c). |
|
|
Fig. 7. SSRP1 induced development acceleration through cell cycle shortening.a Representative images of control buffer (CTRL) and Myc-SSRP1 (SSRP1) injected Xenopus laevis embryos at 24 and 48âhours pf. Size barâ=â1000âµm. b Graph showing lengths of CTRL and SSRP1- injected embryos measured 24 and 48âh pf. Each point represents one embryo. Bars show meanâ±âSEM; ****pâ<â0.0001; nsâ=ânot significant; nâ=â120 embryos; unpaired two-tailed t test. c Graph showing average length of cell cycle post-MBT per embryo measured for 30 cells starting at the 12th cell division using four embryos for each indicated condition. Cell cycle duration times between two sequential divisions were manually annotated from movies; nâ=â120 cell cycles; *pâ<â0.01; unpaired two-tailed t-test. d Representative images of CTRL and Myc-âNTDâinjected embryos at 24 and 48âh post-fertilization. Size barâ=â1000âµm. e Graph showing length of CTRL and Myc-âNTD mRNA injected embryos measured 24 and 48âh pf. Each point represents one animal. Bars show meanâ±âSEM; nâ=â100 embryos; **pâ<â0.01; unpaired two-tailed t test. f Graph showing average duration of cell cycle post-MBT measured as in (c); nâ=â120 cells; *pâ<â0.01; unpaired two-tailed t test. g Representative images of CTRL and NTD- injected embryos 24 and 48âh pf. All images are at identical scale. Size barâ=â1000âμm. h Graph showing length of CTRL and NTD mRNA injected embryos measured 24 and 48âh pf. Each point represents one embryo. Bars show meanâ±âSEM; nâ=â70 embryos; ****pâ<â0.0001; unpaired two-tailed t test. i Graph showing average duration of cell cycle post-MBT measured as in (c); nâ=â120 cell cycles; *pâ<â0.01; unpaired two-tailed t test. For graphs in (c), (f), (i), box height represents the 25th to 75th percentiles and the centerline represents the median. The whiskers extend to the farthest data point. |
|
|
Fig. 8. Proposed model.In vitro SSRP1 suppresses histone H1 chromatin association and histone H1-mediated inhibition of DNA replication origins assembly. In vivo SSRP1 levels decrease around MBT when somatic forms of histone H1 start to be expressed. Overexpression of SSRP1 delays MBT onset. Persistent expression of SSRP1 in post-MBT embryos promotes faster somatic cell cycles and accelerated development. See text for more details. |
External Resources: Proteomic dataset PXD017383 on PRIDE
References [+] :
Achar,
Coordinating Replication with Transcription.
2017, Pubmed
Achar, Coordinating Replication with Transcription. 2017, Pubmed
Amodeo, Histone titration against the genome sets the DNA-to-cytoplasm threshold for the Xenopus midblastula transition. 2015, Pubmed , Xenbase
Arion, cdc2 is a component of the M phase-specific histone H1 kinase: evidence for identity with MPF. 1988, Pubmed , Xenbase
Aze, Centromeric DNA replication reconstitution reveals DNA loops and ATR checkpoint suppression. 2016, Pubmed , Xenbase
Chen, Transcription shapes DNA replication initiation and termination in human cells. 2019, Pubmed
Chong, Characterization of the Xenopus replication licensing system. 1997, Pubmed , Xenbase
Collart, Chk1 Inhibition of the Replication Factor Drf1 Guarantees Cell-Cycle Elongation at the Xenopus laevis Mid-blastula Transition. 2017, Pubmed , Xenbase
Collart, Titration of four replication factors is essential for the Xenopus laevis midblastula transition. 2013, Pubmed , Xenbase
Costanzo, Mre11 protein complex prevents double-strand break accumulation during chromosomal DNA replication. 2001, Pubmed , Xenbase
Cox, Quantitative, high-resolution proteomics for data-driven systems biology. 2011, Pubmed
Flickinger, Somatic H1 histone accumulation and germ layer determination in amphibian embryos. 2006, Pubmed
Ganier, Synergic reprogramming of mammalian cells by combined exposure to mitotic Xenopus egg extracts and transcription factors. 2011, Pubmed , Xenbase
Garcia, Facilitates chromatin transcription complex is an "accelerator" of tumor transformation and potential marker and target of aggressive cancers. 2013, Pubmed
Gillespie, Preparation and use of Xenopus egg extracts to study DNA replication and chromatin associated proteins. 2012, Pubmed , Xenbase
Gomez-Mestre, Mechanisms and consequences of developmental acceleration in tadpoles responding to pond drying. 2013, Pubmed
Gurdon, From nuclear transfer to nuclear reprogramming: the reversal of cell differentiation. 2006, Pubmed , Xenbase
Hergeth, The H1 linker histones: multifunctional proteins beyond the nucleosomal core particle. 2015, Pubmed
Herrera-Moyano, The yeast and human FACT chromatin-reorganizing complexes solve R-loop-mediated transcription-replication conflicts. 2014, Pubmed
Hyrien, Transition in specification of embryonic metazoan DNA replication origins. 1995, Pubmed , Xenbase
Kanemori, Beta-TrCP recognizes a previously undescribed nonphosphorylated destruction motif in Cdc25A and Cdc25B phosphatases. 2005, Pubmed , Xenbase
Kikyo, Active remodeling of somatic nuclei in egg cytoplasm by the nucleosomal ATPase ISWI. 2000, Pubmed , Xenbase
Kolinjivadi, Smarcal1-Mediated Fork Reversal Triggers Mre11-Dependent Degradation of Nascent DNA in the Absence of Brca2 and Stable Rad51 Nucleofilaments. 2017, Pubmed , Xenbase
Laskey, Chromosome replication in early development of Xenopus laevis. 1985, Pubmed , Xenbase
Lemaitre, Mitotic remodeling of the replicon and chromosome structure. 2005, Pubmed , Xenbase
Lu, Histone H1 reduces the frequency of initiation in Xenopus egg extract by limiting the assembly of prereplication complexes on sperm chromatin. 1998, Pubmed , Xenbase
Marcianò, Structure-specific recognition protein-1 (SSRP1) is an elongated homodimer that binds histones. 2018, Pubmed
Murray, Cell cycle extracts. 1991, Pubmed
Newport, A major developmental transition in early Xenopus embryos: I. characterization and timing of cellular changes at the midblastula stage. 1982, Pubmed , Xenbase
Pellegrini, New Insights into the Mechanism of DNA Duplication by the Eukaryotic Replisome. 2016, Pubmed
Platel, Genome wide decrease of DNA replication eye density at the midblastula transition of Xenopus laevis. 2019, Pubmed , Xenbase
Prendergast, The CENP-T/-W complex is a binding partner of the histone chaperone FACT. 2016, Pubmed
Sannino, Xenopus laevis as Model System to Study DNA Damage Response and Replication Fork Stability. 2017, Pubmed , Xenbase
Scaffidi, Histone H1 alterations in cancer. 2016, Pubmed
Shechter, ATR and ATM regulate the timing of DNA replication origin firing. 2004, Pubmed , Xenbase
Shimuta, Chk1 is activated transiently and targets Cdc25A for degradation at the Xenopus midblastula transition. 2002, Pubmed , Xenbase
Shintomi, Reconstitution of mitotic chromatids with a minimum set of purified factors. 2015, Pubmed , Xenbase
Stanojcic, In Xenopus egg extracts, DNA replication initiates preferentially at or near asymmetric AT sequences. 2008, Pubmed , Xenbase
Steinbach, Somatic linker histones cause loss of mesodermal competence in Xenopus. 1997, Pubmed , Xenbase
Sugimoto, Molecular Mechanism for Chromatin Regulation During MCM Loading in Mammalian Cells. 2017, Pubmed
Sun, Quantitative proteomics of Xenopus laevis embryos: expression kinetics of nearly 4000 proteins during early development. 2014, Pubmed , Xenbase
Swank, Four distinct cyclin-dependent kinases phosphorylate histone H1 at all of its growth-related phosphorylation sites. 1997, Pubmed
Torres, The linker histone H1.0 generates epigenetic and functional intratumor heterogeneity. 2016, Pubmed
Ura, Differential association of HMG1 and linker histones B4 and H1 with dinucleosomal DNA: structural transitions and transcriptional repression. 1996, Pubmed , Xenbase
Walter, Initiation of eukaryotic DNA replication: origin unwinding and sequential chromatin association of Cdc45, RPA, and DNA polymerase alpha. 2000, Pubmed , Xenbase
White, A quantitative investigation of linker histone interactions with nucleosomes and chromatin. 2016, Pubmed
Winkler, The histone chaperone FACT: structural insights and mechanisms for nucleosome reorganization. 2011, Pubmed
Wühr, Deep proteomics of the Xenopus laevis egg using an mRNA-derived reference database. 2014, Pubmed , Xenbase
Zhang, Crystal Structure of Human SSRP1 Middle Domain Reveals a Role in DNA Binding. 2015, Pubmed
