XB-ART-56617
J Clin Invest
2020 Feb 03;1302:813-826. doi: 10.1172/JCI129308.
Show Gene links
Show Anatomy links
Disrupted ER membrane protein complex-mediated topogenesis drives congenital neural crest defects.
Marquez J
,
Criscione J
,
Charney RM
,
Prasad MS
,
Hwang WY
,
Mis EK
,
García-Castro MI
,
Khokha MK
.
???displayArticle.abstract???
Multipass membrane proteins have a myriad of functions, including transduction of cell-cell signals, ion transport, and photoreception. Insertion of these proteins into the membrane depends on the endoplasmic reticulum (ER) membrane protein complex (EMC). Recently, birth defects have been observed in patients with variants in the gene encoding a member of this complex, EMC1. Patient phenotypes include congenital heart disease, craniofacial malformations, and neurodevelopmental disease. However, a molecular connection between EMC1 and these birth defects is lacking. Using Xenopus, we identified defects in neural crest cells (NCCs) upon emc1 depletion. We then used unbiased proteomics and discovered a critical role for emc1 in WNT signaling. Consistent with this, readouts of WNT signaling and Frizzled (Fzd) levels were reduced in emc1-depleted embryos, while NCC defects could be rescued with β-catenin. Interestingly, other transmembrane proteins were mislocalized upon emc1 depletion, providing insight into additional patient phenotypes. To translate our findings back to humans, we found that EMC1 was necessary for human NCC development in vitro. Finally, we tested patient variants in our Xenopus model and found the majority to be loss-of-function alleles. Our findings define molecular mechanisms whereby EMC1 dysfunction causes disease phenotypes through dysfunctional multipass membrane protein topogenesis.
???displayArticle.pubmedLink??? 31904590
???displayArticle.pmcLink??? PMC6994125
???displayArticle.link??? J Clin Invest
???displayArticle.grants??? [+]
F32 DE027862 NIDCR NIH HHS, R01 DE017914 NIDCR NIH HHS, UL1 TR001863 NCATS NIH HHS , T32 GM007205 NIGMS NIH HHS , T32 GM007223 NIGMS NIH HHS , R01 HD081379 NICHD NIH HHS
Species referenced: Xenopus
Genes referenced: chrd ctnnb1 foxd3 fzd2 fzd7 nup85 pax7 slc12a3 snai2 sox10 sox9 xbp1
GO keywords: neural crest cell development
???displayArticle.morpholinos??? emc1 MO1
???displayArticle.disOnts??? retinitis pigmentosa [+]
???attribute.lit??? ???displayArticles.show???
|
|
Graphical Abstract |
|
|
Figure 1. 1-cellâstage embryos were injected with either standard control MO or emc1 MO and phenotypically assessed at stage 45. (A) Representative images and measurements of 3 replicates of stage 45 control MO (n = 19) and emc1 MO (n = 21) embryo outflow tract morphology imaged with OCT imaging (dotted yellow line indicates measured diameter). Scale bar: 100 μm. (B) Representative images and percentages of 3 replicates of stage 45 control MO (n = 62) and emc1 MO (n = 55) embryo craniofacial cartilage stained with Alcian blue. Scale bar: 250 μm. (C) Immunoblot of pooled (n = 20) Emc1 protein in control and emc1 knockout/knockdown embryos. (D) Immunoblot of pooled (n = 20) Emc1 protein in emc1 knockdown and EMC1 rescued emc1 knockdown embryos. ****P < 0.0001, ***P < 0.0005 by (A) Studentâs t test or (B) Fisherâs exact test. Bars indicate mean and SD. |
|
|
Figure 2. Embryos were injected into 1 cell at the 2-cell stage with emc1 MO followed by interrogation of neural crest markers via WISH. (A) WISH for markers of NCC cell lineage revealed that expression of earlier markers (pax3, snai2, and sox9) was present at expected developmental stages (stages 16 and 20 shown) but displayed abnormal distribution; the later marker sox10 was almost entirely lost (n = 45 per marker per stage done in 3 replicates; injected halves of embryos indicated by asterisks). Scale bar: 500 μm. (B) Schematic of the experimental setup, in which injection of MO into 1 cell of a 2-cell embryo allowed for 1 side of the embryo to develop under the effects of the MO injection; the other half served as an internal control for developmental phenotypes. (C) Markers showed abnormal distribution at later stages (stage 24 shown), suggesting mispatterning of the embryonic rostrum (n = 45 per marker per stage done in 3 replicates). Scale bar: 500 μm. |
|
|
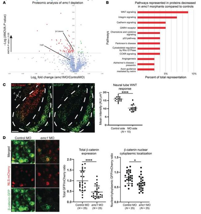
Figure 3. One-cellâstage embryos were injected with either standard control MO or emc1 MO, and LFQMS was carried out on stage 24 embryos. (A) Plot of mean protein levels from 3 biological replicates of 20 pooled emc1 morphants compared with control morphants as determined via LFQMS (statistically significantly increased proteins are shown in green, statistically significantly decreased proteins are shown in red, Fzd2 is shown as a black dot since it was only identified by one unique peptide sequence as opposed to the other proteins in the graph). (B) Plot of gene ontology terms for statistically significantly decreased proteins with human homologs displays enrichment for a subset of signaling pathways. (C) Representative image and quantitation of WNT signaling visualized in a transgenic Xenopus WNT reporter line as a comparison between mean fluorescence of emc1 MO-injected versus uninjected sides of the neural tube (white dotted line shows outline of neural tube and division between injected and uninjected sides). P, posterior; A, anterior; R, right; L, left. Scale bar: 100 μm. (D) Representative image and quantitation of β-catenin subcellular localization visualized in Xenopus neural tubes as a comparison between emc1 MO-injected versus control MO-injected embryos normalized to NLS-mCherry localization. Statistically significant protein changes assessed via ANOVA (A) with red and green points indicating P < 0.05. Scale bar: 10 μm. ****P < 0.0001, *P < 0.05 by Studentâs paired t test (C) and Studentâs t test (D). Bars indicate mean and SD. |
|
|
Figure 4. (A) Immunofluorescence antibody labeling of EMC1 revealed a decrease in its expression after EMC1 siRNA treatment as compared with control siRNA treatments. Multipass membrane proteins (RHODOPSIN, nAChR, FZD2, FZD7) were abnormally localized (n = 10 high power fields per marker per condition done in 3 replicates). Scale bar: 20 μm. (B) Sample traces and measurement of control morphant (n = 30) and emc1 morphant (n = 30) tadpole movement over 10 seconds after stimulation (different colors differentiate distinct tadpoles) over 3 replicates. (C) Labeling of nAChR in the proximal tail of emc1-depleted stage 45 tadpoles showed sparse and less intense expression as compared with control counterparts. Scale bar: 50 μm. (D) Splicing assay for xbp1 in pooled (n = 30 per condition) stage 24 Xenopus embryos displayed increased splicing with emc1 MO depletion compared with control embryos repeated in 4 biological replicates. Tunicamycin treatment acted as positive control. (E) Immunoblotting for Fzd7 showed similar levels of Fzd7 in pooled (n = 30 per stage per condition) emc1 morphants as compared with control morphants at stage 14, but a marked decrease in levels at stage 24. ***P < 0.0005 by Studentâs t test. Bars indicate mean and SD. |
|
|
Figure 5. Expression of sox10 in control MO-injected embryos raised in media containing DMSO showed stereotyped expression of this marker at stage 20; loss of sox10 expression in stage 20 embryos was observed after injection with emc1 MO. sox10 expression was partially rescued by injection of NLS-fused β-catenin mRNA or the small molecular GSK3β inhibitor CHIR 99021. Three replicates of 15 embryos were analyzed for each condition. Scale bar: 500 μm. |
|
|
Figure 6. (A) Schematic of the induction protocol used to generate hNCCs in which hESCs were exposed to CHIR 99021 for 2 days in serum-free medium prior to withdrawal of this agent and continued culture for 3 additional days. (B) Immunofluorescent antibody staining for NCC markers PAX7 and SOX10 at day 5 in EMC1 siRNA-treated cells as compared with control siRNA-treated cells performed in 2 separate biological replicates. Scale bar: 100 μm. (C) qPCR analysis at day 2 and day 5 showed a decrease in transcripts of EMC1 performed in 2 separate biological replicates. (D) qPCR analysis at day 5 performed in 2 separate biological replicates showed decreased levels of several NCC marker transcripts (PAX7, SNAI2, SOX9, FOXD3, SOX10), although other markers appeared to be unaffected (PAX3). (E) Quantified percentage of cells expressing each PAX7 and SOX10 protein performed in 2 separate biological replicates. |
|
|
Figure 7. Injection of wild-type EMC1 mRNA and to a lesser extent p.Gly471Arg (c.1411G>C) variant mRNA restored sox10 expression and tadpole movement in emc1-depleted embryos, whereas the mRNA of all other variants did not. (A) Representative images and percentages of embryos with sox10 expression after injection with emc1 MO at the 1-cell stage followed by injection with wild-type (n = 31) or variant EMC1 mRNA (n = 31 for Y23*, 29 for T82M, 20 for R105*, 31 for A144T, 30 for R404*, 29 for G471R, 28 for G868R, 25 for P874Rfs, and 31 for R881C) in 1 cell of the 2-cell stage over 3 biological replicates (injected halves of embryos are indicated by asterisks). Scale bar: 500 μm. (B) Schematic diagram of EMC1 protein with domain annotations and locations and effects of patient variants. CHD, congenital heart disease; GDD, global developmental delay; VIS, vision impairment; PQQ2, pyrrolo-quinoline quinone redox coenzyme domain; DUF, domain of unknown function. (C) Measurement of tadpole motility after coinjection with emc1 MO and wild-type (n = 15) or variant EMC1 mRNA (n = 15 for Y23*, 15 for T82M, 9 for R105*, 9 for A144T, 9 for R404*, 8 for G471R, 10 for G868R, 16 for P874Rfs, and 12 for R881C) at the 1 cell stage over 3 biological replicates. ANOVA P values were calculated as a comparison of mock injection to all other groups (A) and MO only to all other groups (C). ****P < 0.0001, **P < 0.005, *P < 0.05 by post hoc Tukeyâs test of multiple comparisons of mock injection to all other groups (A) and MO only to all other emc1 MO-injected groups (C). Bars indicate mean and SD. |
|
|
Supplemental Figure 1 Knockdown of emc1 causes abnormal pigment cell morphology. Representative images of control MO and emc1 MO injected stage 45 embryo pigment cell morphology. 30 embryos were imaged for each condition over 3 biological replicates. Scale bar indicates 500 μm |
|
|
Supplemental Figure 2 F0 CRISPR mosaic knockout of emc1 causes abnormal craniofacial morphology. (A) Representative images and quantitation of Cas9 only (n=48) and Cas9 + emc1 sgRNA injected (n=60) stage 45 embryos stained with Alcian blue over 3 biological replicates. Scale bar indicates 250 μm. (B) Example TIDE analysis of insertion and deletion sizes along with their predicted effects in one embryo. This analysis of single embryos was carried out in 5 replicates to ensure consistent CRISPR mediated targeting. âOtherâ indicates changes that could not be analyzed via TIDE due to large size of indel. ****pâ<â0.0001 by Fisherâs exact test. Bars indicate mean and SD. |
|
|
Supplemental Figure 3 Fragment analysis of xbp1 splicing demonstrates increased endoplasmic reticulum stress in emc1 morphants. (A) Examples of traces obtained from fragment analysis for xbp1 spliced and un-spliced forms in 4-5 replicates of 30 pooled stage 24 control embryos, tunicamycin (positive control) treated embryos, and emc1 morphant embryos. (B) Ratios of area under the curve measurements corresponding to peaks of spliced to unspliced forms of xbp1 in stage 24 control embryos, tunicamycin (positive control) treated embryos, and emc1 morphant embryos demonstrate an increase in xbp1 splicing in emc1 morphants. *p<0.05 by Studentâs T-test. Bars indicate mean and SD. |
|
|
Supplemental Figure 4 TUNEL staining for cell death of St 20 embryos injected with MO in one cell at the two-cell stage. Representative images of embryos injected with control, emc1, or nup85 MO affecting half of the embryo (indicated by asterisk side). Three replicates of 10 embryos were analyzed for each condition. Scale bar indicates 500 μm. |
|
|
Supplemental Figure 5 Immunoblot analysis of FZD2 levels reveals proteasomal degradation as the source of FZD2 clearance in EMC1 depleted RPE cells. (A) Immunoblot of FZD2 in cells transfected with a control siRNA and subjected to either cycloheximide treatment alone or cycloheximide and MG132 proteasomal inhibition performed in 3 biological replicates. (B) Immunoblot of FZD2 in cells transfected with EMC1 siRNA and subjected to either cycloheximide treatment alone or cycloheximide and MG132 proteasomal inhibition performed in 3 biological replicates. (C) Normalized densitometry of FZD2 levels from immunoblot assays. Bars indicate mean and SD. |
|
|
Supplemental Figure 6 EMC1 expression during early human neural crest cell induction. qPCR analysis of EMC1 transcripts during the human NCC induction protocol shows a sustained level of EMC1 transcripts within one day after beginning induction for 2 biological replicates at each time point. |
|
|
Supplemental Figure 7 EMC1 knockdown via siRNA results in decreased FZD7 in hESC derived neural crest cells. (A) Immunofluorescence antibody labeling of EMC1 and FZD7 at day 2 of neural crest induction reveals a decrease in both as well as a more punctate appearance in residual FZD7 signal as compared to control siRNA treated cells. Cells in 3 replicates of 2-3 high power fields were assessed for each marker per condition. Scale bar indicates 5 μm. (B) Immunofluorescence antibody labeling of EMC1 and FZD7 at day 5 of neural crest induction reveals a recovery in EMC1 while FZD7 remains diminished and in a punctate pattern. Cells in 3 replicates of 2-4 high power fields were assessed for each marker per condition. Scale bar indicates 5 μm. Bars indicate mean and SD |
|
|
Supplemental Figure 8 Knockdown of emc1 in Xenopus results in abnormal nAChR signal in tail neuromuscular junctions that can be rescued through exogenous introduction of human EMC1. Injection of wildtype EMC1 mRNA and to a lesser extent p.Gly471Arg (c.1411G>C) variant mRNA restores nAChR patterns of expression in emc1 depleted tail neuromuscular tissue while mRNA of other variants do not. Three replicates of 8 embryos were analyzed for each condition. Scale bar indicates 50 μm. Images of uninjected control and emc1 MO labeling of nAChR are from subregions of images shown in Figure 4C. |
External Resources: Proteomic dataset PXD012770 on PRIDE
References [+] :
Abbruzzese,
The Wnt receptor Frizzled-4 modulates ADAM13 metalloprotease activity.
2015, Pubmed,
Xenbase
Abbruzzese, The Wnt receptor Frizzled-4 modulates ADAM13 metalloprotease activity. 2015, Pubmed , Xenbase
Abu-Elmagd, Frizzled7 mediates canonical Wnt signaling in neural crest induction. 2006, Pubmed , Xenbase
Abu-Safieh, Autozygome-guided exome sequencing in retinal dystrophy patients reveals pathogenetic mutations and novel candidate disease genes. 2013, Pubmed
Aoki, Sox10 regulates the development of neural crest-derived melanocytes in Xenopus. 2003, Pubmed , Xenbase
Barriga, The hypoxia factor Hif-1α controls neural crest chemotaxis and epithelial to mesenchymal transition. 2013, Pubmed , Xenbase
Betancur, Genomic code for Sox10 activation reveals a key regulatory enhancer for cranial neural crest. 2010, Pubmed , Xenbase
Bhattacharya, CRISPR/Cas9: An inexpensive, efficient loss of function tool to screen human disease genes in Xenopus. 2015, Pubmed , Xenbase
Bonano, A new role for the Endothelin-1/Endothelin-A receptor signaling during early neural crest specification. 2008, Pubmed , Xenbase
Borday, An atlas of Wnt activity during embryogenesis in Xenopus tropicalis. 2018, Pubmed , Xenbase
Braun, Mutations in nuclear pore genes NUP93, NUP205 and XPO5 cause steroid-resistant nephrotic syndrome. 2016, Pubmed , Xenbase
Braun, Mutations in multiple components of the nuclear pore complex cause nephrotic syndrome. 2018, Pubmed , Xenbase
Brinkman, Easy quantitative assessment of genome editing by sequence trace decomposition. 2014, Pubmed
Britsch, The transcription factor Sox10 is a key regulator of peripheral glial development. 2001, Pubmed
Chitwood, EMC Is Required to Initiate Accurate Membrane Protein Topogenesis. 2018, Pubmed
Deardorff, A role for frizzled 3 in neural crest development. 2001, Pubmed , Xenbase
del Viso, Generating diploid embryos from Xenopus tropicalis. 2012, Pubmed , Xenbase
Del Viso, Congenital Heart Disease Genetics Uncovers Context-Dependent Organization and Function of Nucleoporins at Cilia. 2016, Pubmed , Xenbase
Deniz, Analysis of Craniocardiac Malformations in Xenopus using Optical Coherence Tomography. 2017, Pubmed , Xenbase
Deniz, CRISPR/Cas9 F0 Screening of Congenital Heart Disease Genes in Xenopus tropicalis. 2018, Pubmed , Xenbase
Dorsky, Control of neural crest cell fate by the Wnt signalling pathway. 1998, Pubmed
Fairchild, Tetraspanin18 is a FoxD3-responsive antagonist of cranial neural crest epithelial-to-mesenchymal transition that maintains cadherin-6B protein. 2013, Pubmed
Fairchild, FoxD3 regulates cranial neural crest EMT via downregulation of tetraspanin18 independent of its functions during neural crest formation. 2014, Pubmed
García-Castro, Ectodermal Wnt function as a neural crest inducer. 2002, Pubmed
Geetha, A novel splice variant in EMC1 is associated with cerebellar atrophy, visual impairment, psychomotor retardation with epilepsy. 2018, Pubmed
Glinka, Dickkopf-1 is a member of a new family of secreted proteins and functions in head induction. 1998, Pubmed , Xenbase
Gomez, Human neural crest induction by temporal modulation of WNT activation. 2019, Pubmed
Griffin, The ribosome biogenesis factor Nol11 is required for optimal rDNA transcription and craniofacial development in Xenopus. 2015, Pubmed , Xenbase
Guna, The ER membrane protein complex is a transmembrane domain insertase. 2018, Pubmed
Harel, Monoallelic and Biallelic Variants in EMC1 Identified in Individuals with Global Developmental Delay, Hypotonia, Scoliosis, and Cerebellar Atrophy. 2016, Pubmed
Heasman, Overexpression of cadherins and underexpression of beta-catenin inhibit dorsal mesoderm induction in early Xenopus embryos. 1994, Pubmed , Xenbase
Henrique, Expression of a Delta homologue in prospective neurons in the chick. 1995, Pubmed , Xenbase
Hensey, Programmed cell death during Xenopus development: a spatio-temporal analysis. 1998, Pubmed , Xenbase
Homsy, De novo mutations in congenital heart disease with neurodevelopmental and other congenital anomalies. 2015, Pubmed
Ikeya, Wnt signalling required for expansion of neural crest and CNS progenitors. 1997, Pubmed
Inoue, Translation of SOX10 3' untranslated region causes a complex severe neurocristopathy by generation of a deleterious functional domain. 2007, Pubmed
Inoue, Molecular mechanism for distinct neurological phenotypes conveyed by allelic truncating mutations. 2004, Pubmed
Jiang, Development of the upper lip: morphogenetic and molecular mechanisms. 2006, Pubmed
Jin, Contribution of rare inherited and de novo variants in 2,871 congenital heart disease probands. 2017, Pubmed
Jonikas, Comprehensive characterization of genes required for protein folding in the endoplasmic reticulum. 2009, Pubmed
Keyte, The neural crest in cardiac congenital anomalies. 2012, Pubmed
Kirchmaier, Golden GATEway cloning--a combinatorial approach to generate fusion and recombination constructs. 2013, Pubmed
Klein, Loss of TMEM106B Ameliorates Lysosomal and Frontotemporal Dementia-Related Phenotypes in Progranulin-Deficient Mice. 2017, Pubmed
LaBonne, Neural crest induction in Xenopus: evidence for a two-signal model. 1998, Pubmed , Xenbase
Leung, WNT/β-catenin signaling mediates human neural crest induction via a pre-neural border intermediate. 2016, Pubmed
Liang, Transmembrane protein 198 promotes LRP6 phosphorylation and Wnt signaling activation. 2011, Pubmed , Xenbase
Lupski, Interruption of SOX10 function in myelinopathies. 2010, Pubmed
MacDonald, Wnt/beta-catenin signaling: components, mechanisms, and diseases. 2009, Pubmed , Xenbase
Maj, Controlled levels of canonical Wnt signaling are required for neural crest migration. 2016, Pubmed , Xenbase
Martik, Regulatory Logic Underlying Diversification of the Neural Crest. 2017, Pubmed
Mayor, Development of neural crest in Xenopus. 1999, Pubmed , Xenbase
Meulemans, Gene-regulatory interactions in neural crest evolution and development. 2004, Pubmed
Miller, Analysis of the signaling activities of localization mutants of beta-catenin during axis specification in Xenopus. 1997, Pubmed , Xenbase
Monsoro-Burq, Msx1 and Pax3 cooperate to mediate FGF8 and WNT signals during Xenopus neural crest induction. 2005, Pubmed , Xenbase
Muñoz, Neural crest cell evolution: how and when did a neural crest cell become a neural crest cell. 2015, Pubmed
Nagasaki, Nonsense mutations in FZD2 cause autosomal-dominant omodysplasia: Robinow syndrome-like phenotypes. 2018, Pubmed
Niehrs, The complex world of WNT receptor signalling. 2012, Pubmed
Noack Watt, The Roles of RNA Polymerase I and III Subunits Polr1c and Polr1d in Craniofacial Development and in Zebrafish Models of Treacher Collins Syndrome. 2016, Pubmed
Owens, Measuring Absolute RNA Copy Numbers at High Temporal Resolution Reveals Transcriptome Kinetics in Development. 2016, Pubmed , Xenbase
Pearl, Development of Xenopus resource centers: the National Xenopus Resource and the European Xenopus Resource Center. 2012, Pubmed , Xenbase
Perez-Riverol, The PRIDE database and related tools and resources in 2019: improving support for quantification data. 2019, Pubmed
Pla, The neural border: Induction, specification and maturation of the territory that generates neural crest cells. 2018, Pubmed , Xenbase
Prasad, Specification and formation of the neural crest: Perspectives on lineage segregation. 2019, Pubmed
Richard, Biosynthesis of ionotropic acetylcholine receptors requires the evolutionarily conserved ER membrane complex. 2013, Pubmed
Rothstein, The molecular basis of neural crest axial identity. 2018, Pubmed
Ruest, Elucidating timing and function of endothelin-A receptor signaling during craniofacial development using neural crest cell-specific gene deletion and receptor antagonism. 2009, Pubmed
Saal, A mutation in FRIZZLED2 impairs Wnt signaling and causes autosomal dominant omodysplasia. 2015, Pubmed
Saint-Jeannet, Regulation of dorsal fate in the neuraxis by Wnt-1 and Wnt-3a. 1997, Pubmed , Xenbase
Satoh, dPob/EMC is essential for biosynthesis of rhodopsin and other multi-pass membrane proteins in Drosophila photoreceptors. 2015, Pubmed
Sauka-Spengler, Evolution of the neural crest viewed from a gene regulatory perspective. 2008, Pubmed
Schindelin, Fiji: an open-source platform for biological-image analysis. 2012, Pubmed
Shin, The temporal requirement for endothelin receptor-B signalling during neural crest development. 1999, Pubmed
Simões-Costa, Establishing neural crest identity: a gene regulatory recipe. 2015, Pubmed
Steventon, Genetic network during neural crest induction: from cell specification to cell survival. 2005, Pubmed
Stolt, Terminal differentiation of myelin-forming oligodendrocytes depends on the transcription factor Sox10. 2002, Pubmed
Stuhlmiller, Current perspectives of the signaling pathways directing neural crest induction. 2012, Pubmed , Xenbase
Szabó, Mechanisms of Neural Crest Migration. 2018, Pubmed
Theveneau, Collective chemotaxis requires contact-dependent cell polarity. 2010, Pubmed , Xenbase
Theveneau, Neural crest delamination and migration: from epithelium-to-mesenchyme transition to collective cell migration. 2012, Pubmed , Xenbase
Tran, Design and use of transgenic reporter strains for detecting activity of signaling pathways in Xenopus. 2014, Pubmed , Xenbase
Uemura, Unconventional splicing of XBP1 mRNA occurs in the cytoplasm during the mammalian unfolded protein response. 2009, Pubmed
van Gijn, Frizzled 2 is transiently expressed in neural crest-containing areas during development of the heart and great arteries in the mouse. 2001, Pubmed
White, WNT Signaling Perturbations Underlie the Genetic Heterogeneity of Robinow Syndrome. 2018, Pubmed
Wideman, The ubiquitous and ancient ER membrane protein complex (EMC): tether or not? 2015, Pubmed
Yeo, A role for programmed cell death during early neurogenesis in xenopus. 2003, Pubmed , Xenbase
