XB-ART-55583
Mol Cell
2019 Feb 07;733:574-588.e7. doi: 10.1016/j.molcel.2018.11.024.
Show Gene links
Show Anatomy links
Replication-Coupled DNA-Protein Crosslink Repair by SPRTN and the Proteasome in Xenopus Egg Extracts.
???displayArticle.abstract???
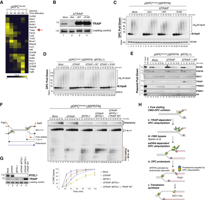
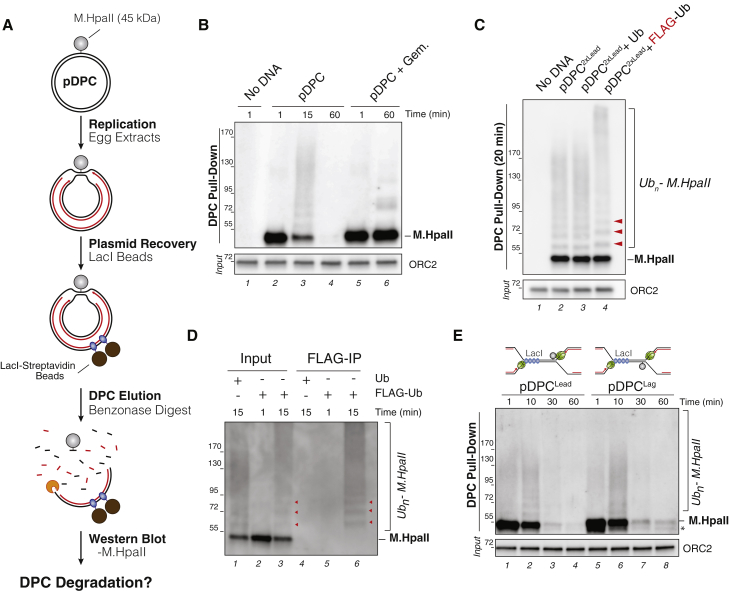
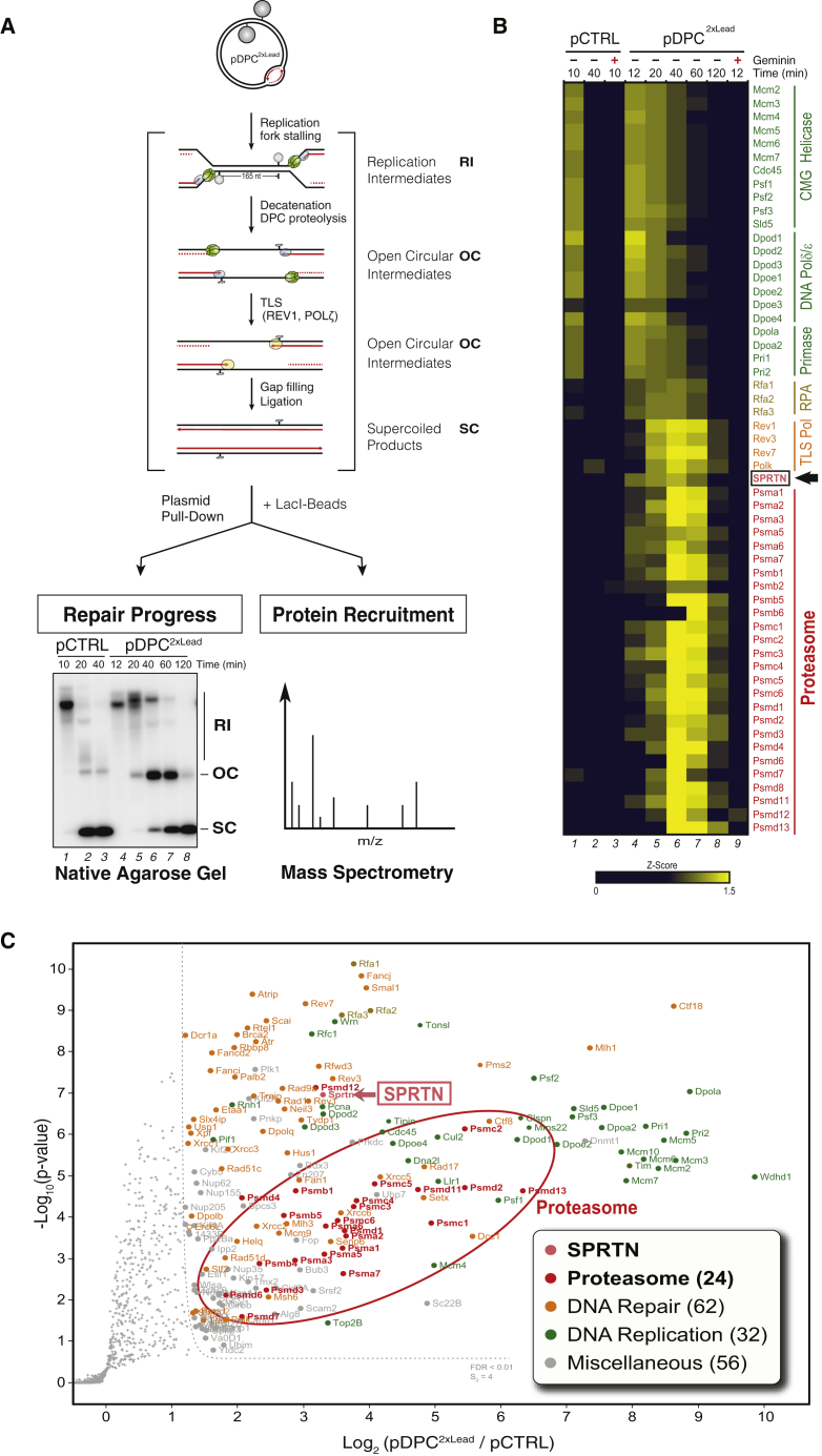
DNA-protein crosslinks (DPCs) are bulky lesions that interfere with DNA metabolism and therefore threaten genomic integrity. Recent studies implicate the metalloprotease SPRTN in S phase removal of DPCs, but how SPRTN is targeted to DPCs during DNA replication is unknown. Using Xenopus egg extracts that recapitulate replication-coupled DPC proteolysis, we show that DPCs can be degraded by SPRTN or the proteasome, which act as independent DPC proteases. Proteasome recruitment requires DPC polyubiquitylation, which is partially dependent on the ubiquitin ligase activity of TRAIP. In contrast, SPRTN-mediated DPC degradation does not require DPC polyubiquitylation but instead depends on nascent strand extension to within a few nucleotides of the lesion, implying that polymerase stalling at the DPC activates SPRTN on both leading and lagging strand templates. Our results demonstrate that SPRTN and proteasome activities are coupled to DNA replication by distinct mechanisms that promote replication across immovable protein barriers.
???displayArticle.pubmedLink??? 30595436
???displayArticle.pmcLink??? PMC6375733
???displayArticle.link??? Mol Cell
???displayArticle.grants??? [+]
R01 HL098316 NHLBI NIH HHS
Species referenced: Xenopus laevis
Genes referenced: cstb gem gins4 gmnn mcm6.2 orc2 rev1 sprtn
???attribute.lit??? ???displayArticles.show???
External Resources: Proteomic dataset PXD008831 on PRIDE
References [+] :
Azuma, SUMO-2/3 regulates topoisomerase II in mitosis. 2003, Pubmed , Xenbase
Baker, Nucleotide excision repair eliminates unique DNA-protein cross-links from mammalian cells. 2007, Pubmed
Balakirev, Wss1 metalloprotease partners with Cdc48/Doa1 in processing genotoxic SUMO conjugates. 2015, Pubmed
Barker, DNA-protein crosslinks: their induction, repair, and biological consequences. 2005, Pubmed
Budzowska, Regulation of the Rev1-pol ζ complex during bypass of a DNA interstrand cross-link. 2015, Pubmed , Xenbase
Centore, Spartan/C1orf124, a reader of PCNA ubiquitylation and a regulator of UV-induced DNA damage response. 2012, Pubmed
Chen, Direct identification of the active-site nucleophile in a DNA (cytosine-5)-methyltransferase. 1991, Pubmed
Chválová, Mechanism of the formation of DNA-protein cross-links by antitumor cisplatin. 2007, Pubmed
Cox, MaxQuant enables high peptide identification rates, individualized p.p.b.-range mass accuracies and proteome-wide protein quantification. 2008, Pubmed
Davis, DVC1 (C1orf124) recruits the p97 protein segregase to sites of DNA damage. 2012, Pubmed
Desai, Ubiquitin-dependent destruction of topoisomerase I is stimulated by the antitumor drug camptothecin. 1997, Pubmed
Dewar, The mechanism of DNA replication termination in vertebrates. 2015, Pubmed , Xenbase
Dewar, CRL2Lrr1 promotes unloading of the vertebrate replisome from chromatin during replication termination. 2017, Pubmed , Xenbase
Dimova, APC/C-mediated multiple monoubiquitylation provides an alternative degradation signal for cyclin B1. 2012, Pubmed , Xenbase
Duxin, Repair of a DNA-protein crosslink by replication-coupled proteolysis. 2014, Pubmed , Xenbase
Fang, Distinct roles of cdk2 and cdc2 in RP-A phosphorylation during the cell cycle. 1993, Pubmed , Xenbase
Feng, TRAIP regulates replication fork recovery and progression via PCNA. 2016, Pubmed
Fu, Selective bypass of a lagging strand roadblock by the eukaryotic replicative DNA helicase. 2011, Pubmed , Xenbase
Ghosal, Proliferating cell nuclear antigen (PCNA)-binding protein C1orf124 is a regulator of translesion synthesis. 2012, Pubmed
Harley, TRAIP promotes DNA damage response during genome replication and is mutated in primordial dwarfism. 2016, Pubmed
Hoege, RAD6-dependent DNA repair is linked to modification of PCNA by ubiquitin and SUMO. 2002, Pubmed
Hoffmann, TRAIP is a PCNA-binding ubiquitin ligase that protects genome stability after replication stress. 2016, Pubmed
Hospenthal, Deubiquitinase-based analysis of ubiquitin chain architecture using Ubiquitin Chain Restriction (UbiCRest). 2015, Pubmed
Ide, Repair and biochemical effects of DNA-protein crosslinks. 2011, Pubmed
Kim, Regulation of error-prone translesion synthesis by Spartan/C1orf124. 2013, Pubmed
Kim, Coupling of a replicative polymerase and helicase: a tau-DnaB interaction mediates rapid replication fork movement. 1996, Pubmed
Kuo, 5-Azacytidine induced methyltransferase-DNA adducts block DNA replication in vivo. 2007, Pubmed
Lebofsky, DNA replication in nucleus-free Xenopus egg extracts. 2009, Pubmed , Xenbase
Lessel, Mutations in SPRTN cause early onset hepatocellular carcinoma, genomic instability and progeroid features. 2014, Pubmed
Lin, A ubiquitin-proteasome pathway for the repair of topoisomerase I-DNA covalent complexes. 2008, Pubmed
Lopez-Mosqueda, SPRTN is a mammalian DNA-binding metalloprotease that resolves DNA-protein crosslinks. 2016, Pubmed
Mao, 26 S proteasome-mediated degradation of topoisomerase II cleavable complexes. 2001, Pubmed
Maskey, Spartan deficiency causes accumulation of Topoisomerase 1 cleavage complexes and tumorigenesis. 2017, Pubmed
Maskey, Spartan deficiency causes genomic instability and progeroid phenotypes. 2014, Pubmed
McGarry, Geminin, an inhibitor of DNA replication, is degraded during mitosis. 1998, Pubmed , Xenbase
Mimura, Xenopus Cdc45-dependent loading of DNA polymerase alpha onto chromatin under the control of S-phase Cdk. 1998, Pubmed , Xenbase
Mórocz, DNA-dependent protease activity of human Spartan facilitates replication of DNA-protein crosslink-containing DNA. 2017, Pubmed
Mosbech, DVC1 (C1orf124) is a DNA damage-targeting p97 adaptor that promotes ubiquitin-dependent responses to replication blocks. 2012, Pubmed
Nakano, T7 RNA polymerases backed up by covalently trapped proteins catalyze highly error prone transcription. 2012, Pubmed
Nakano, Homologous recombination but not nucleotide excision repair plays a pivotal role in tolerance of DNA-protein cross-links in mammalian cells. 2009, Pubmed
Novakova, DNA-protein cross-linking by trans-[PtCl(2)(E-iminoether)(2)]. A concept for activation of the trans geometry in platinum antitumor complexes. 2003, Pubmed
Ortega-Atienza, Proteasome activity is important for replication recovery, CHK1 phosphorylation and prevention of G2 arrest after low-dose formaldehyde. 2015, Pubmed
Quiñones, Enzyme mechanism-based, oxidative DNA-protein cross-links formed with DNA polymerase β in vivo. 2015, Pubmed
Räschle, DNA repair. Proteomics reveals dynamic assembly of repair complexes during bypass of DNA cross-links. 2015, Pubmed , Xenbase
Räschle, Mechanism of replication-coupled DNA interstrand crosslink repair. 2008, Pubmed , Xenbase
Ridpath, Cells deficient in the FANC/BRCA pathway are hypersensitive to plasma levels of formaldehyde. 2007, Pubmed
Sparks, The CMG Helicase Bypasses DNA-Protein Cross-Links to Facilitate Their Repair. 2019, Pubmed , Xenbase
Stingele, Mechanism and Regulation of DNA-Protein Crosslink Repair by the DNA-Dependent Metalloprotease SPRTN. 2016, Pubmed , Xenbase
Stingele, A DNA-dependent protease involved in DNA-protein crosslink repair. 2014, Pubmed
Stingele, DNA-protein crosslink repair: proteases as DNA repair enzymes. 2015, Pubmed
Tada, Repression of origin assembly in metaphase depends on inhibition of RLF-B/Cdt1 by geminin. 2001, Pubmed , Xenbase
Tretyakova, DNA-Protein Cross-Links: Formation, Structural Identities, and Biological Outcomes. 2015, Pubmed
Tyanova, The Perseus computational platform for comprehensive analysis of (prote)omics data. 2016, Pubmed
Vaz, Metalloprotease SPRTN/DVC1 Orchestrates Replication-Coupled DNA-Protein Crosslink Repair. 2016, Pubmed
Vaz, DNA-Protein Crosslink Proteolysis Repair. 2017, Pubmed
Walter, Regulated chromosomal DNA replication in the absence of a nucleus. 1998, Pubmed , Xenbase
Walter, Lysine methylation as a routine rescue strategy for protein crystallization. 2006, Pubmed
Wohlschlegel, Inhibition of eukaryotic DNA replication by geminin binding to Cdt1. 2000, Pubmed , Xenbase
Zecevic, XPA impacts formation but not proteasome-sensitive repair of DNA-protein cross-links induced by chromate. 2010, Pubmed
