|
XB-MORPHOLINO-23659730
Morpholino Name:
dand5 MO1
Synonyms: coco1-MO, Coco1 MO, coco MO, dand5-TBMO
Target mRNA: dand5
Morpholino Type: translation blocking morpholino
Sequence: 5' CTGGTGGCCTGGAACAACAGCATGT 3'
Source: Gene Tools LLC
Synonyms: coco1-MO, Coco1 MO, coco MO, dand5-TBMO
Target mRNA: dand5
Morpholino Type: translation blocking morpholino
Sequence: 5' CTGGTGGCCTGGAACAACAGCATGT 3'
Source: Gene Tools LLC
| Target mRNA | laevis.L | laevis.S | |||||
| Identities | 24/25 | 25/25 | |||||
genome
MO
|
5' ACATGCTGCTGTTCCAGGCCACCAG 3'
|||||||| ||||||||||||||||
3' TGTACGACAACAAGGTCCGGTGGTC 5' |
5' ACATGCTGTTGTTCCAGGCCACCAG 3' ||||||||||||||||||||||||| 3' TGTACGACAACAAGGTCCGGTGGTC 5' |
|||||
| Genomic Alignments |
Position | Identity | Strand | Target | Target mRNA | ||
| laevis 10.1 | Chr3S:124818878..124818902 | 25/25 | Sense | target | dand5.S | ||
| Chr3L:149280238..149280262 | 24/25 | Sense | target | dand5.L | |||
| Chr6L:129970060..129970084 | 21/25 | Sense | unknown | ||||
| Publications | |||||||
| ???morpholino.displaySummary.papersFirst??? |
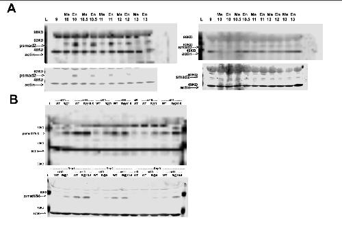
The left-right axis is regulated by the interplay of Coco, Xnr1 and derrière in Xenopus embryos., Dev Biol 2007 |
||||||
| ???morpholino.displaySummary.papersRecent??? |
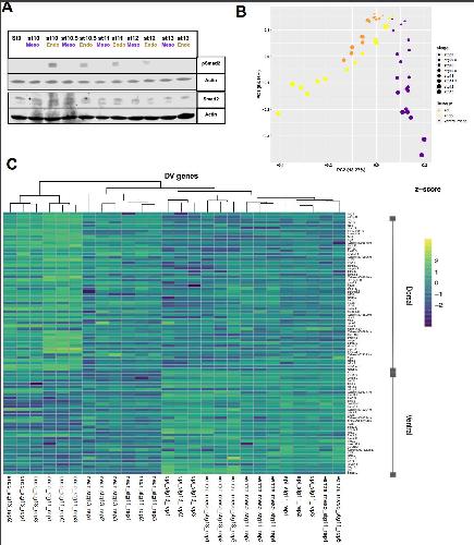
Quantitative analysis of transcriptome dynamics provides novel insights into developmental state transitions., BMC Genomics 2022 |
||||||
| ???morpholino.displaySummary.papersAll??? | |||||||
