|
XB-MORPHOLINO-22063788
Morpholino Name:
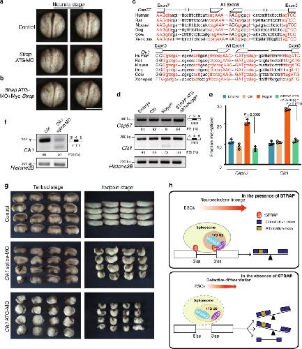
strap MO1
Synonyms:
Target mRNA: strap
Morpholino Type: translation blocking morpholino (ATG)
Sequence: 5' CCACTAGCGAGGGCTTCATGTCAAT 3'
Source: Gene Tools LLC
Synonyms:
Target mRNA: strap
Morpholino Type: translation blocking morpholino (ATG)
Sequence: 5' CCACTAGCGAGGGCTTCATGTCAAT 3'
Source: Gene Tools LLC
| Target mRNA | |||||||
| Identities | |||||||
genome
MO
|
|||||||
| Genomic Alignments |
Position | Identity | Strand | Target | Target mRNA | ||
| laevis 10.1 | Chr3L:77318054..77318078 | 21/25 | Sense | off-target | grm8.L | ||
| Chr3S:77966877..77966901 | 21/25 | Antisense | off-target | grm8.S | |||
| Chr3S:78130..78154 | 25/25 | Antisense | unknown | tropicalis 10.0 | Chr3:70794893..70794917 | 21/25 | Sense | off-target | grm8 |
| Chr3:70794893..70794917 | 21/25 | Sense | off-target | LOC105946844 | |||
| Publications | |||||||
| ???morpholino.displaySummary.papersFirst??? |
Serine Threonine Kinase Receptor-Associated Protein Deficiency Impairs Mouse Embryonic Stem Cells Lineage Commitment Through CYP26A1-Mediated Retinoic Acid Homeostasis., Stem Cells 2018 |
||||||
| ???morpholino.displaySummary.papersRecent??? |
STRAP regulates alternative splicing fidelity during lineage commitment of mouse embryonic stem cells., Nat Commun 2020 |
||||||
| ???morpholino.displaySummary.papersAll??? | |||||||
