|
XB-MORPHOLINO-19776631
Morpholino Name:
grin1 MO1
Synonyms:
Target mRNA: grin1
Morpholino Type: uncategorized morpholino
Sequence: 5' AAAGGAAAAGGCGCATAGTGCCCAT 3'
Source: Gene Tools LLC
Synonyms:
Target mRNA: grin1
Morpholino Type: uncategorized morpholino
Sequence: 5' AAAGGAAAAGGCGCATAGTGCCCAT 3'
Source: Gene Tools LLC
| Target mRNA | tropicalis | laevis.L | |||||
| Identities | 25/25 | 25/25 | |||||
genome
MO
|
5' ATGGGCACTATGCGCCTTTTCCTTT 3' ||||||||||||||||||||||||| 3' TACCCGTGATACGCGGAAAAGGAAA 5' |
5' ATGGGCACTATGCGCCTTTTCCTTT 3' ||||||||||||||||||||||||| 3' TACCCGTGATACGCGGAAAAGGAAA 5' |
|||||
| Genomic Alignments |
Position | Identity | Strand | Target | Target mRNA | ||
| laevis 10.1 | Chr8L:1014058..1014082 | 25/25 | Sense | target | grin1.L | ||
| Chr8S:26517298..26517322 | 25/25 | Antisense | off-target | LOC108699855 | tropicalis 10.0 | Chr8:1621957..1621981 | 25/25 | Antisense | target | grin1 |
| Chr8:79827971..79827995 | 21/25 | Antisense | off-target | LOC100495980 | |||
| Publications | |||||||
| ???morpholino.displaySummary.papersFirst??? |
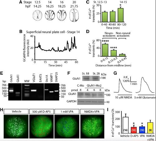
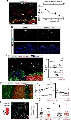
NMDA Receptor Signaling Is Important for Neural Tube Formation and for Preventing Antiepileptic Drug-Induced Neural Tube Defects., J Neurosci 2018 |
||||||
| ???morpholino.displaySummary.papersRecent??? | |||||||
| ???morpholino.displaySummary.papersAll??? | |||||||
