|
XB-MORPHOLINO-17250370
Morpholino Name:
sox17a MO3
Synonyms: alpha1 splice oligo, Sox17, Sox17alpha
Target mRNA: sox17a
Morpholino Type: uncategorized morpholino
Sequence: 5' CTTACCAAGCATCTTGCTGAGCTCG 3'
Source: Gene Tools LLC
Synonyms: alpha1 splice oligo, Sox17, Sox17alpha
Target mRNA: sox17a
Morpholino Type: uncategorized morpholino
Sequence: 5' CTTACCAAGCATCTTGCTGAGCTCG 3'
Source: Gene Tools LLC
| Target mRNA | tropicalis | laevis.L | laevis.S | ||||
| Identities | 23/25 | 25/25 | 25/25 | ||||
genome
MO
|
5' GGAGCTCAGCAAGATGCTCGGTAAG 3' ||||||||||||||||| |||||| 3' GCTCGAGTCGTTCTACGAACCATTC 5' |
5' CGAGCTCAGCAAGATGCTTGGTAAG 3' ||||||||||||||||||||||||| 3' GCTCGAGTCGTTCTACGAACCATTC 5' |
5' CGAGCTCAGCAAGATGCTTGGTAAG 3' ||||||||||||||||||||||||| 3' GCTCGAGTCGTTCTACGAACCATTC 5' |
||||
| Genomic Alignments |
Position | Identity | Strand | Target | Target mRNA | ||
| laevis 10.1 | Chr6S:100710951..100710975 | 25/25 | Antisense | target | sox17a.S | ||
| Chr6L:122899401..122899425 | 25/25 | Antisense | target | sox17a.L | |||
| Chr6L:122912089..122912113 | 25/25 | Antisense | off-target | sox17b.1.L | |||
| Chr6S:100725759..100725783 | 25/25 | Antisense | off-target | sox17b.1.S | |||
| Chr5L:162880275..162880299 | 22/25 | Antisense | off-target | sox7.L | |||
| Chr5S:137608571..137608595 | 22/25 | Antisense | off-target | sox7.S | |||
| Chr9_10S:42431259..42431283 | 21/25 | Antisense | off-target | spag9.S | |||
| Chr5L:39693806..39693830 | 21/25 | Sense | off-target | ralgapa2.L | |||
| Chr3S:30287194..30287218 | 21/25 | Sense | unknown | tropicalis 10.0 | Chr6:115156984..115157008 | 23/25 | Antisense | target | sox17a |
| Chr6:115172980..115173004 | 23/25 | Antisense | off-target | sox17b.1 | |||
| Chr6:115182183..115182207 | 23/25 | Antisense | off-target | sox17b.2 | |||
| Chr5:151185430..151185454 | 22/25 | Antisense | off-target | sox7 | |||
| Chr4:140873455..140873479 | 21/25 | Antisense | off-target | foxp1 | |||
| Chr7:29615788..29615812 | 21/25 | Antisense | off-target | sema4g | |||
| Publications | |||||||
| ???morpholino.displaySummary.papersFirst??? |
Redundant early and overlapping larval roles of Xsox17 subgroup genes in Xenopus endoderm development., Mech Dev 2003 |
||||||
| ???morpholino.displaySummary.papersRecent??? |
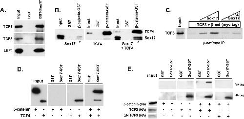
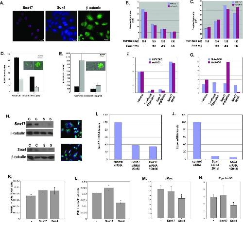
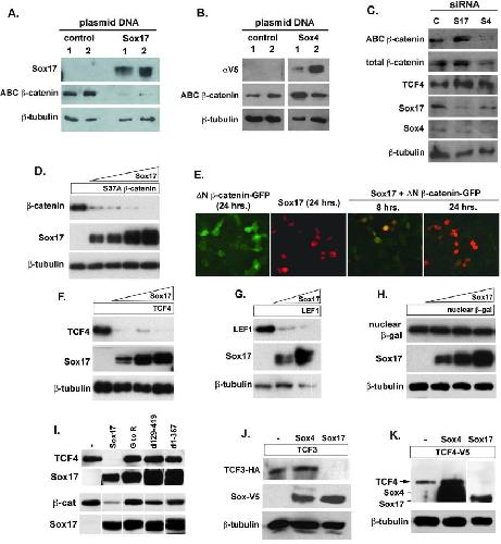
Sox17 and Sox4 differentially regulate beta-catenin/T-cell factor activity and proliferation of colon carcinoma cells., Mol Cell Biol 2007 |
||||||
| ???morpholino.displaySummary.papersAll??? | |||||||
