|
XB-MORPHOLINO-17250169
Morpholino Name:
ptk2 MO1
Synonyms: FAK MO, FAK-MO, FAK morpholino, FAK Translational blocking MO
Target mRNA: ptk2
Morpholino Type: uncategorized morpholino
Sequence: 5' TTGGGTCCAGGTAAGCCGCAGCCAT 3'
Source: Gene Tools LLC
Synonyms: FAK MO, FAK-MO, FAK morpholino, FAK Translational blocking MO
Target mRNA: ptk2
Morpholino Type: uncategorized morpholino
Sequence: 5' TTGGGTCCAGGTAAGCCGCAGCCAT 3'
Source: Gene Tools LLC
| Target mRNA | tropicalis | laevis.L | laevis.S | ||||
| Identities | 25/25 | 25/25 | 24/25 | ||||
genome
MO
|
5' ATGGCTGCGGCTTACCTGGACCCAA 3' ||||||||||||||||||||||||| 3' TACCGACGCCGAATGGACCTGGGTT 5' |
5' ATGGCTGCGGCTTACCTGGACCCAA 3' ||||||||||||||||||||||||| 3' TACCGACGCCGAATGGACCTGGGTT 5' |
5' ATGGCTGCAGCTTACCTGGACCCAA 3'
|||||||| ||||||||||||||||
3' TACCGACGCCGAATGGACCTGGGTT 5' |
||||
| Genomic Alignments |
Position | Identity | Strand | Target | Target mRNA | ||
| laevis 10.1 | Chr6L:157976991..157977015 | 25/25 | Sense | target | ptk2.L | ||
| Chr6S:132551601..132551625 | 24/25 | Sense | target | ptk2.S | tropicalis 10.0 | Chr6:146655694..146655718 | 25/25 | Sense | target | ptk2 |
| Chr6:10229369..10229393 | 21/25 | Sense | unknown | ||||
| Publications | |||||||
| ???morpholino.displaySummary.papersFirst??? |
Focal adhesion kinase protein regulates Wnt3a gene expression to control cell fate specification in the developing neural plate., Mol Biol Cell 2011 |
||||||
| ???morpholino.displaySummary.papersRecent??? |
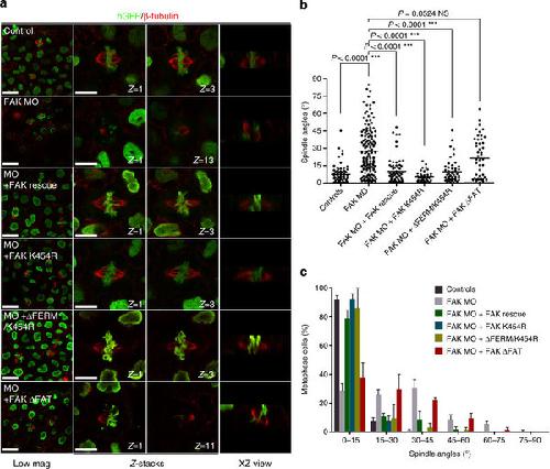
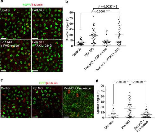
FAK transduces extracellular forces that orient the mitotic spindle and control tissue morphogenesis., Nat Commun 2014 |
||||||
| ???morpholino.displaySummary.papersAll??? | |||||||
