|
XB-MORPHOLINO-17249335
Morpholino Name:
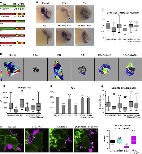
ctnnd1 MO2
Synonyms: P120-catenin, P120 catenin MO1, p120 MO, Xp120 MO I, Xp120-MO I
Target mRNA: ctnnd1
Morpholino Type: uncategorized morpholino
Sequence: 5' ACTCTGGCTCATCCATATAGAAAGG 3'
Source: Gene Tools LLC
Synonyms: P120-catenin, P120 catenin MO1, p120 MO, Xp120 MO I, Xp120-MO I
Target mRNA: ctnnd1
Morpholino Type: uncategorized morpholino
Sequence: 5' ACTCTGGCTCATCCATATAGAAAGG 3'
Source: Gene Tools LLC
| Target mRNA | tropicalis | laevis.L | |||||
| Identities | 23/25 | 25/25 | |||||
genome
MO
|
5' CTTCTCTATATGGATGAGCCAGAGT 3' | | ||||||||||||||||||||| 3' GGAAAGATATACCTACTCGGTCTCA 5' |
5' CCTTTCTATATGGATGAGCCAGAGT 3' ||||||||||||||||||||||||| 3' GGAAAGATATACCTACTCGGTCTCA 5' |
|||||
| Genomic Alignments |
Position | Identity | Strand | Target | Target mRNA | ||
| laevis 10.1 | Chr7L:61745978..61746002 | 25/25 | Sense | target | ctnnd1.L | ||
| Chr7S:48498606..48498630 | 23/25 | Sense | unknown | tropicalis 10.0 | Chr7:55654193..55654217 | 23/25 | Sense | target | ctnnd1 |
| Publications | |||||||
| ???morpholino.displaySummary.papersFirst??? |
Vertebrate development requires ARVCF and p120 catenins and their interplay with RhoA and Rac., J Cell Biol 2004 |
||||||
| ???morpholino.displaySummary.papersRecent??? |
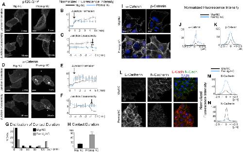
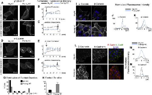
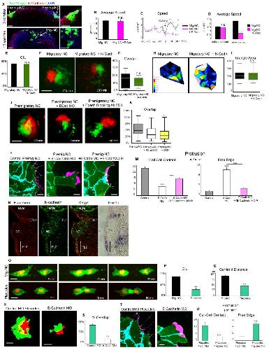
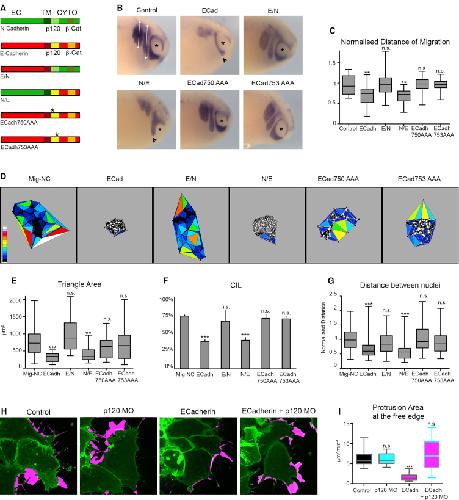
Cadherin Switch during EMT in Neural Crest Cells Leads to Contact Inhibition of Locomotion via Repolarization of Forces., Dev Cell 2015 |
||||||
| ???morpholino.displaySummary.papersAll??? | |||||||
