|
XB-MORPHOLINO-17249184
Morpholino Name:
barhl2 MO2
Synonyms: Xbarhl2ASI
Target mRNA: barhl2
Morpholino Type: uncategorized morpholino
Sequence: 5' GATCCTTCCATGCTGCTTCCAGTTC 3'
Source: Gene Tools LLC
Synonyms: Xbarhl2ASI
Target mRNA: barhl2
Morpholino Type: uncategorized morpholino
Sequence: 5' GATCCTTCCATGCTGCTTCCAGTTC 3'
Source: Gene Tools LLC
| Target mRNA | tropicalis | laevis.L | laevis.S | ||||
| Identities | 22/25 | 25/25 | 23/25 | ||||
genome
MO
|
5' GACTGGGAAGCAGCATGGAAGGATC 3'
|| ||||||||||||||||||||
3' CTTGACCTTCGTCGTACCTTCCTAG 5' |
5' GAACTGGAAGCAGCATGGAAGGATC 3' ||||||||||||||||||||||||| 3' CTTGACCTTCGTCGTACCTTCCTAG 5' |
5' GAATGGGAAGCAGCATGGAAGGATC 3'
||| ||||||||||||||||||||
3' CTTGACCTTCGTCGTACCTTCCTAG 5' |
||||
| Genomic Alignments |
Position | Identity | Strand | Target | Target mRNA | ||
| laevis 10.1 | Chr4L:101225807..101225831 | 25/25 | Antisense | target | barhl2.L | ||
| Chr4S:84617032..84617056 | 23/25 | Antisense | target | barhl2.S | |||
| Chr1L:87811618..87811642 | 21/25 | Sense | off-target | fras1.L | |||
| Chr5S:68935446..68935470 | 21/25 | Antisense | off-target | mchr2.S | |||
| Chr3L:66688428..66688452 | 21/25 | Antisense | off-target | zfc3h1.L | |||
| Chr3S:88013207..88013231 | 21/25 | Sense | off-target | LOC108713147 | |||
| Chr8L:123731269..123731293 | 21/25 | Antisense | unknown | ||||
| Chr5L:155192920..155192944 | 21/25 | Sense | unknown | ||||
| Chr2L:67308936..67308960 | 21/25 | Antisense | unknown | ||||
| Chr3L:17591124..17591148 | 21/25 | Sense | unknown | tropicalis 10.0 | Chr4:105189318..105189342 | 22/25 | Antisense | target | barhl2 |
| Chr6:65764354..65764378 | 22/25 | Antisense | off-target | ccdc127 | |||
| Chr1:207637780..207637804 | 21/25 | Sense | off-target | setbp1 | |||
| Chr6:52937780..52937804 | 21/25 | Antisense | off-target | acad11 | |||
| Chr3:59912407..59912431 | 21/25 | Antisense | off-target | zfc3h1 | |||
| Publications | |||||||
| ???morpholino.displaySummary.papersFirst??? |
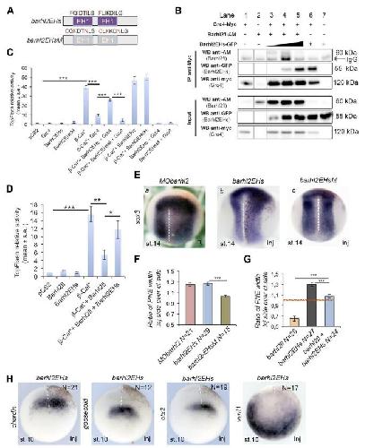
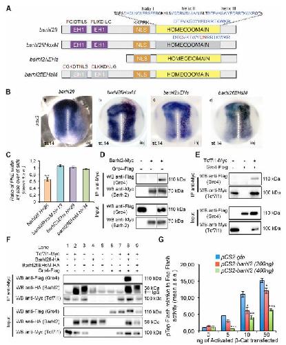
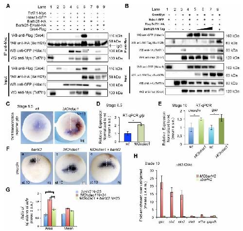
The pro-apoptotic activity of a vertebrate Bar-like homeobox gene plays a key role in patterning the Xenopus neural plate by limiting the number of chordin- and shh-expressing cells., Development 2005 |
||||||
| ???morpholino.displaySummary.papersRecent??? |
Barhl2 maintains T cell factors as repressors and thereby switches off the Wnt/β-Catenin response driving Spemann organizer formation., Development 2019 |
||||||
| ???morpholino.displaySummary.papersAll??? | |||||||
