|
XB-MORPHOLINO-17249155
Morpholino Name:
aplnr MO3
Synonyms: APJ-MO
Target mRNA: aplnr
Morpholino Type: translation blocking morpholino (5' UTR)
Sequence: 5' CTGTGTGGAAGCAATAGAAAGTCCT 3'
Source: Gene Tools LLC
Synonyms: APJ-MO
Target mRNA: aplnr
Morpholino Type: translation blocking morpholino (5' UTR)
Sequence: 5' CTGTGTGGAAGCAATAGAAAGTCCT 3'
Source: Gene Tools LLC
| Target mRNA | laevis.L | laevis.S | |||||
| Identities | 25/25 | 25/25 | |||||
genome
MO
|
5' AGGACTTTCTATTGCTTCCACACAG 3' ||||||||||||||||||||||||| 3' TCCTGAAAGATAACGAAGGTGTGTC 5' |
5' AGGACTTTCTATTGCTTCCACACAG 3' ||||||||||||||||||||||||| 3' TCCTGAAAGATAACGAAGGTGTGTC 5' |
|||||
| Genomic Alignments |
Position | Identity | Strand | Target | Target mRNA | ||
| laevis 10.1 | Chr1L:155744455..155744479 | 25/25 | Antisense | target | aplnr.L | ||
| Chr1S:132757883..132757907 | 25/25 | Antisense | target | aplnr.S | |||
| Chr6L:62558340..62558364 | 21/25 | Sense | off-target | tns3.L | |||
| Chr1S:30943581..30943605 | 21/25 | Antisense | off-target | sgcz.S | |||
| Chr6S:60284691..60284715 | 21/25 | Antisense | off-target | pcbp2.S | |||
| Chr6S:85987233..85987257 | 21/25 | Sense | off-target | tshz1.S | |||
| Chr6L:31806773..31806797 | 21/25 | Antisense | off-target | LOC108718479 | |||
| Chr6L:58940490..58940514 | 21/25 | Antisense | off-target | LOC108718976 | |||
| Chr3L:50591741..50591765 | 21/25 | Antisense | off-target | LOC108710949 | |||
| Chr4S:87926084..87926108 | 21/25 | Antisense | off-target | LOC108715005 | |||
| Chr1S:69139031..69139055 | 22/25 | Sense | unknown | ||||
| Chr5L:105136625..105136649 | 21/25 | Sense | unknown | ||||
| Chr5L:114616004..114616028 | 21/25 | Antisense | unknown | ||||
| Chr7L:117127934..117127958 | 21/25 | Antisense | unknown | ||||
| Chr9_10S:61575756..61575780 | 21/25 | Sense | unknown | ||||
| Chr4S:39322357..39322381 | 21/25 | Antisense | unknown | tropicalis 10.0 | Chr1:197340246..197340270 | 21/25 | Sense | off-target | egflam |
| Chr7:106479492..106479516 | 21/25 | Antisense | off-target | LOC108644520 | |||
| Chr7:106523864..106523888 | 21/25 | Antisense | off-target | LOC108644520 | |||
| Chr7:105156972..105156996 | 21/25 | Sense | off-target | LOC116412254 | |||
| Chr7:106594976..106595000 | 21/25 | Antisense | off-target | LOC116412469 | |||
| Chr7:106638522..106638546 | 21/25 | Antisense | off-target | LOC116412469 | |||
| Chr9:60613352..60613376 | 21/25 | Sense | unknown | ||||
| Publications | |||||||
| ???morpholino.displaySummary.papersFirst??? |
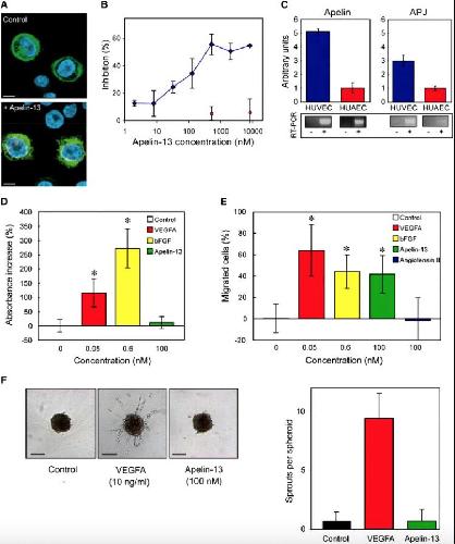
Paracrine and autocrine mechanisms of apelin signaling govern embryonic and tumor angiogenesis., Dev Biol 2007 |
||||||
| ???morpholino.displaySummary.papersRecent??? | |||||||
| ???morpholino.displaySummary.papersAll??? | |||||||
