|
XB-ANTIBODY-25874937
|
Antibody Name:
RPE65 Ab2
Common Name: RPE65 Monoclonal Antibody RRID: AB_2181003 Synonyms: anti-RPE65, MA1-16578, Retinal Pigment Epithelium
Source: Thermo Fisher |
|
| Antibody | |
| Clone Number | 401.8B11.3D9 |
| Purification | unknown how antibody is supplied |
| Isotype | IgG1 |
| Host Organism | mouse |
| Xenopus Reactivity | X. tropicalis, X. laevis |
| Non-Xenopus Reactivity | chicken, dog, human, mouse, pig, rat |
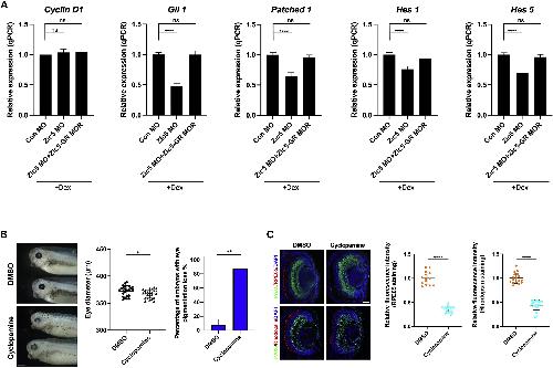
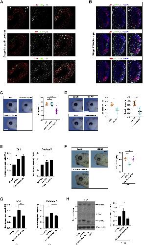
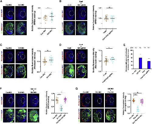
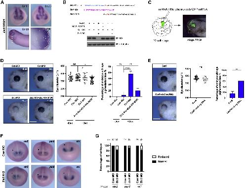
| Description: | RPE65 is a major protein of the retinal pigment epithelium (RPE). RPE65 is essential for the regeneration of rhodopsin in the visual cycle. Mutations in RPE65 are responsible for certain forms of autosomal recessive severe retinal dystrophy, including Leber Congenital Amaurosis (LCA). |
| Immunogen | |
| Name | |
| Type | polypeptide |
| Post Translational Modifications | None |
| Source Organism | Other |
| Description | |
| Sequence | |
| Reported Usage | |
| western blot | |
| flow cytometry | |
| immunohistochemistry | |
| Publications | |
| ???displayAntibody.papersFirst??? |
Zic5 stabilizes Gli3 via a non-transcriptional mechanism during retinal development., Cell Rep 2022 |
| ???displayAntibody.papersRecent??? |
V-ATPase Regulates Retinal Progenitor Cell Proliferation During Eye Regrowth in Xenopus., J Ocul Pharmacol Ther 2023 |
| ???displayAntibody.papersAll??? | |
