|
XB-ANTIBODY-19756212
|
Antibody Name:
Gapdh Ab4
Common Name: RRID: AB_10622025 Synonyms: 5174, GAPDH (D16H11) XP
Source: Cell Signaling Technology |
|
| Antibody | |
| Clone Number | D16H11 |
| Purification | Affinity Purification |
| Isotype | IgG |
| Host Organism | rabbit |
| Xenopus Reactivity | X. tropicalis, X. laevis |
| Non-Xenopus Reactivity | human, monkey, mouse, pig, rat |
| Description: | GAPDH (D16H11) XP Rabbit mAb detects endogenous levels of total GAPDH protein. Though differentially expressed from tissue to tissue (1), GAPDH is thought to be a constitutively expressed housekeeping protein. For this reason, GAPDH mRNA and protein levels are often measured as controls in experiments quantifying specific changes in expression of other targets. |
| Immunogen | |
| Name | gapdh |
| Type | synthetic sequence |
| Post Translational Modifications | None |
| Source Organism | human |
| Description | Monoclonal antibody is produced by immunzing animals with a synthetic peptide corresponding to residues near the carboxy terminus of human GAPDH. |
| Sequence | |
| Reported Usage | |
| western blot | 1:1000 |
| immunohistochemistry | 1:800 |
| immunofluorescence | 1:200 |
| Publications | |
| ???displayAntibody.papersFirst??? |
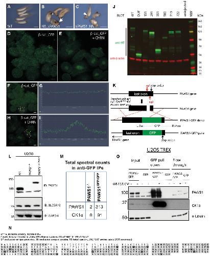
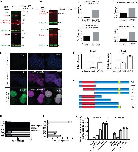
PAWS1 controls Wnt signalling through association with casein kinase 1α., EMBO Rep 2018 |
| ???displayAntibody.papersRecent??? |
The Expression of Key Guidance Genes at a Forebrain Axon Turning Point Is Maintained by Distinct Fgfr Isoforms but a Common Downstream Signal Transduction Mechanism., eNeuro 2019 |
| ???displayAntibody.papersAll??? | |
