Click here to close Hello! We notice that you are using Internet Explorer, which is not supported by Xenbase and may cause the site to display incorrectly. We suggest using a current version of Chrome, FireFox, or Safari.

Summary Images Attributions Wiki Source
XB-ANTIBODY-18396105

Antibody Name: Myc Ab12

Common Name: Anti-c-Myc

RRID: AB_260581
Synonyms: M5546

Antigens
Gene: myc

Clone Type: Monoclonal
Source: Sigma-Aldrich

Antibody
Clone Number 9E10
Purification Ascites
Isotype isotype unknown
Host Organism mouse
Xenopus Reactivity X. tropicalis, X. laevis
Non-Xenopus Reactivity
Description:
Immunogen
Name c-Myc
Type synthetic sequence
Post Translational Modifications None
Source Organism mouse
Description synthetic peptide corresponding to residues 408-439 of the human p62c-Myc protein.
Sequence
Reported Usage
Publications
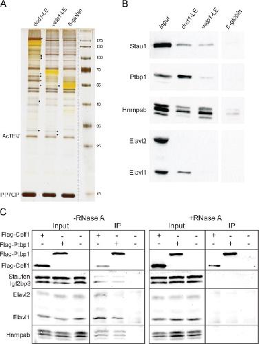
???displayAntibody.papersFirst??? A novel role for Celf1 in vegetal RNA localization during Xenopus oogenesis., Dev Biol 2015     
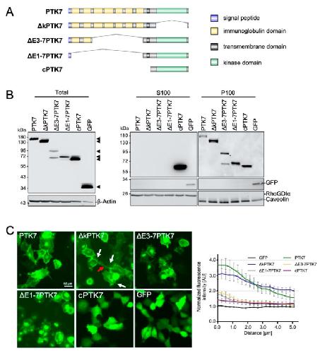
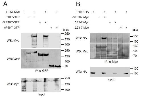
???displayAntibody.papersRecent??? Ptk7 Is Dynamically Localized at Neural Crest Cell-Cell Contact Sites and Functions in Contact Inhibition of Locomotion., Int J Mol Sci 2021     
???displayAntibody.papersAll???