|
Article Navigation
Article Navigation
JOURNAL ARTICLE
Leading and lagging strand abasic sites differentially affect vertebrate replisome progression but involve analogous bypass mechanisms Open Access
Matthew T Cranford, Steven N Dahmen, David Cortez, James M Dewar
Nucleic Acids Research, Volume 53, Issue 18, 14 October 2025, gkaf975, https://doi.org/10.1093/nar/gkaf975
Published: 30 September 2025 Article history
pdfPDF
Views
Cite
Permissions Icon Permissions
Share Icon Share
Abstract
Abasic sites are frequent DNA lesions that interfere with replication and exert complex biological effects because they can be processed into other lesions. Thus, it remains poorly understood how abasic sites affect replisome progression, which repair pathways they elicit, and whether this depends on the template strand damaged. Using Xenopus egg extracts, we developed an approach to analyze replication of DNA containing a site-specific, stable abasic site on the leading or lagging strand template. We show that abasic sites robustly stall DNA synthesis but exert strand-specific effects. Leading strand abasic sites stall leading strands at the lesion, while lagging strands stall downstream at template-dependent positions. We conclude that replisomes uncouple at leading strand lesions, then stall due to additional template constraints. Synthesis restarts upon lesion bypass or when a converging fork triggers termination. In contrast, lagging strand abasic sites stall only lagging strands, indicating replisome progression was unaffected. Lagging strands reprime downstream, generating a post-replicative gap that is subsequently filled. Despite different effects on replisome progression, both leading and lagging strand abasic sites require translesion DNA synthesis for bypass. Our results reveal how strand-specific abasic sites differentially affect replication and demonstrate that uncoupled replisomes are susceptible to downstream template constraints.
Graphical Abstract
Graphical Abstract
Open in new tabDownload slide
Issue Section: Genome integrity, repair and replication
Introduction
Approximately 15 000 abasic sites (apurinic/apyrimidinic sites, abbreviated “AP sites”) form per day in each human cell through spontaneous base loss or excision of damaged bases by DNA glycosylases [1–5]. Recent measurements suggest a steady state level of one AP site per 1.25–2.5 × 106 nucleotides [6]. This frequency is increased dramatically by many environmental genotoxins including those derived from foods and industrial processes, as well as ionizing and UV radiation. The base excision repair pathway rapidly repairs AP sites, but their high frequency and preferential formation within single-stranded DNA [7, 8], mean that they are inevitably encountered during DNA replication [9]. AP sites are genotoxic and cytotoxic [10]. Furthermore, AP sites can be converted into single-stranded DNA breaks (SSBs) [11, 12], DNA–protein cross-links (DPCs) [13, 14], and DNA interstrand cross-links (ICLs). Because AP sites are one of the most frequent forms of DNA damage experienced by cells [1–5], it is crucial to understand how they affect DNA replication.
At eukaryotic replication forks, the replicative helicase translocates on the leading strand template and forms a macromolecular “replisome” complex with DNA polymerases and other replication proteins, to perform DNA synthesis [15–18]. AP sites stall some, but not all, helicases [19–25], and readily stall DNA polymerases [2, 4, 5], but it is less clear how AP sites affect helicase and DNA polymerase activities of the eukaryotic replisome. AP sites on the lagging strand template are not expected to block replisome progression because the lesion is on the nontranslocating strand and lagging strand synthesis is naturally discontinuous [26, 27], which allows for reinitiation of lagging strand synthesis downstream of DNA damage [28, 29]. AP sites on the leading template strand should not directly block the replicative helicase because they are smaller than the unmodified bases that are normally accommodated within the central channel [16]. If the replicative helicase continues in the absence of DNA polymerase activity it is said to be “uncoupled,” which slows its progression [30, 31] due to loss of force from DNA synthesis [32] or checkpoint activation [33–35]. Accordingly, reconstituted yeast replisomes uncoupled and then progressed more slowly after encountering a leading strand AP site or other base modifications [36]. An analysis of AP site replication in Xenopus egg extracts detected stalling of DNA synthesis but did not differentiate leading versus lagging nascent strands or the effects on the replisome [37]. Thus, the fate of the eukaryotic replisome in response to leading or lagging AP sites when all replication, signaling, and repair proteins are available remains to be fully characterized.
After a replicative DNA polymerase stalls at an AP site, a DNA damage tolerance mechanism may be needed to complete DNA synthesis. Mutagenesis studies in yeast suggest that completion of synthesis primarily involves error-prone translesion DNA synthesis (TLS) polymerases [38–41], which are sufficient to bypass AP sites in biochemical reconstitution experiments [42–45]. TLS-independent bypass of DNA lesions may also occur by fork reversal or template switching [28, 29], and at least one of these pathways was suggested to support AP site bypass in Xenopus egg extracts [37]. Accordingly, the homologous recombination protein RAD51 and its regulators, which participate in both template switching and fork reversal [28, 29], can bind single-stranded DNA-containing AP sites [46, 47]. Replicative DNA polymerases can also bypass AP sites at reduced efficiency [38–41, 45, 48, 49], which represents an additional TLS-independent bypass mechanism. Bypass of DNA lesions can occur through both post-replicative and on-the-fly mechanisms [50–56], but the frequency of these outcomes in the context of AP sites remains unclear. Thus, multiple mechanisms are implicated in synthesis past AP sites, but it is unclear to what extent they are deployed during AP site replication in vertebrates and to what extent they occur close to the fork or at post-replicative gaps.
To understand how AP sites on leading or lagging template strands affect DNA replication, we utilized Xenopus egg extracts [57] that support replication coupled DNA repair [37, 58, 59] using a complex set of vertebrate nuclear proteins [60, 61]. This approach allowed us to replicate custom DNA templates that were engineered to contain a site-specific AP site on either the leading or lagging strand template. Our study provides a high temporal- and spatial-resolution view of AP site replication, which shows that AP sites robustly stall DNA synthesis but are ultimately bypassed. A leading strand template AP site stalls leading strand synthesis, while lagging strand synthesis stalls downstream due to additional constraints imposed by the template. We conclude this reflects uncoupling of leading strand synthesis from template unwinding, followed by downstream stalling of the helicase and lagging strand synthesis machinery. This stalling persists until restart of leading strand DNA synthesis or termination by a converging fork. In contrast, lagging strand template AP sites stall only lagging strands, which reprime downstream of the damage, as expected [62], indicating that replisomes are not impeded. Despite the stark differences in the effects on replisome progression, the mechanism of bypass in both cases requires the same TLS mechanism. Overall, our data reveal that leading and lagging template strand abasic sites exert different effects on replisome progression despite using analogous bypass mechanisms while also highlighting the susceptibility of uncoupled replisomes to stalling.
Materials and methods
Construction and validation of AP site plasmids
A plasmid containing a 50× lacO array (pJD161) [63] was linearized with PsiI (New England Biolabs). DNA oligonucleotides oMC30 and oMC31 (Supplementary Table S1) were annealed to form a blunt 73 base pair (bp) duplex (oMC30/31, Supplementary Fig. S1A), which was ligated into the linearized plasmid. Plasmids were sequence-verified to isolate clones containing the oMC30/31 insert in either the forward (pMC9) or reverse (pMC10) orientation. This novel insert contains tandem Nt.BbvCI nicking sites spaced 63 bp apart and serves as a receptor sequence for modified oligonucleotides (Supplementary Table S1) used to generate AP site plasmids. Thus, pMC9 contains the Nt.BbvCI nicking sites in the top strand to allow for modification of the lagging strand template, and pMC10 contains the Nt.BbvCI nicking sites in the bottom strand to allow for modification of the leading strand template (Supplementary Fig. S1A). A plasmid designed to position the leading strand abasic site 480 bp from the LacR array was generated by linearizing pJD161 with BsaAI (New England Biolabs) followed by ligation of the oMC30/31 duplex. Clones containing the insert ligated in the reverse orientation (pMC16) were selected and sequence verified. A plasmid designed to position the leading strand abasic site positioned 600 bp from the LacR array (pMC17) was commercially synthesized (Genscript) by inserting the oMC30/31 duplex in the reverse orientation at a position that places the damage site on the bottom strand 600 bp from the first lacO sequence of the array. To generate a plasmid containing a site-specific, but not strand-specific, AP site, pMC10 was digested with BsrGI and BsiWI (New England Biolabs) to remove the 50× LacR array. The target fragment without the 50× lacO array was gel purified, re-ligated, and sequence-verified to validate generation of a plasmid containing the receptor sequence insert without the lacO array (pMC14). A plasmid designed to replicate with two leading strand AP sites (pMC21) was commercially synthesized (Genscript) by inserting the oMC30/31 duplex in the forward orientation at a position that places the damage site on the top strand 500 bp from the damage position of pMC14.
To construct modified plasmids, pMC9, pMC10, pMC14, pMC16, pMC17, or pMC21 was nicked with Nt.BbvCI (New England Biolabs). Nicked products were then purified using a PCR (Polymerase Chain Reaction) purification kit (Qiagen). Modified oligonucleotides (Supplementary Table S1) were annealed into the nicked plasmid by mixing >100-fold molar excess of indicated oligonucleotides with nicked plasmids in 10 mM Tris–HCl, heating to 70°C for 5 min and cooling to room temperature at a rate of 1°C/min in a thermocycler. For modification of pMC21, the nicked plasmid was mixed with >200-fold molar excess of indicated oligonucleotides and annealed as above, followed by digestion with MscI (New England Biolabs) and ExoVIII (New England Biolabs) to remove unmodified intermediates. Annealed products were ligated with T4 DNA ligase (New England Biolabs) then treated with T5 exonuclease (New England Biolabs) to digest excess unligated plasmids and oligonucleotides, similar to previously described [64]. Ligated products were then purified using a PCR purification kit followed by three rounds of buffer exchange with 500 μl of 10 mM Tris–HCl (pH 8) through a 100 kDa centrifugal filter (Amicon). Modified plasmids were diluted with 10 mM Tris–HCl (pH 8) and stored at a final concentration of 150 ng/μl.
The position of the deoxyuridine (dUridine) modification is incorporated within a MscI restriction site (Supplementary Fig. S1A). Therefore, construction of modified plasmids was validated by screening for resistance to digestion by MscI. To validate modified plasmids, 300 ng of plasmids were digested with 5 units of XmnI with or without 5 units of MscI in 1× rCutsmart buffer (New England Biolabs) in a reaction volume of 10 μl at 37°C. Digest products were brought to 1× DNA loading buffer (3.3 mM Tris–HCl, pH 8, 0.017% SDS, 11 mM EDTA, 0.015% Bromophenol Blue, and 2.5% Ficol) and resolved through a 0.8% TBE-agarose gel (0.3 μg/ml ethidium bromide). All modified plasmids were successfully linearized by XmnI, as expected. However, only the plasmids modified with the undamaged oligonucleotide sequence were sensitive to digestion by MscI, whereas all dUridine-modified plasmids were fully resistant to MscI. An example validation is shown for different modifications of pMC14 (Supplementary Fig. S1C).
To generate AP site plasmids, 225 ng of modified plasmids were treated with 3 units of uracil–DNA glycosylase (UDG, New England Biolabs) in 1× UDG buffer in a final volume of 3 μl at 37°C for 30 min. This approach was used to generate AP site plasmids to validate AP site generation, for stability and retention of AP sites in extracts (see below), and in replication assays (see below). Generation of AP sites was screened for by digesting 1 μl of UDG-treated plasmids with AP endonuclease (APE1) in 1× NEB 4 buffer (New England Biolabs) in a reaction volume of 10 μl at 37°C for 30 min. Products were brought to 1× DNA loading buffer and resolved through a 0.8% TBE–agarose gel (0.3 μg/ml ethidium bromide). All modified plasmids demonstrated partial sensitivity to APE1 in the absence of UDG, but only dUridine-modified plasmids were fully sensitive to APE1 after treatment with UDG. An example validation of AP site generation is shown (Supplementary Fig. S1D).
Expression and purification of LacR
Biotinylated LacR was expressed in E. coli and purified as described previously [65, 66].
Preparation of Xenopus egg extracts
High-speed supernatant (HSS) and nucleoplasmic extract (NPE) Xenopus egg extracts were prepared from Xenopus laevis (Nasco) as previously described [67]. Animal protocols were approved by Vanderbilt Division of Animal Care (DAC) and Institutional Animal Care and Use committee (IACUC). HSS was activated by supplementing with nocodazole (3 ng/μl) and ATP regenerating system (ARS; 20 mM phosphocreatine, 2 mM ATP, and 5 ng/μl creatine phosphokinase) and centrifuged at 21 130 RCF for 5 min. The activated HSS was harvested and used for licensing plasmids. NPE was supplemented with ARS, DTT (2 mM), and diluted to a final concentration of 50% (v/v%) in 1× egg lysis buffer (ELB; 250 mM sucrose, 2.5 mM MgCl2, 50 mM KCl, and 10 mM HEPES, pH 7.7).
Stability and retention of AP sites in extracts
Modified plasmids were treated with UDG to generate AP sites as described above. Plasmids were mixed with LacR (at a final concentration of 56.3 ng/μl of UDG-treated plasmids and 8.16 μM of LacR) and incubated at room temperature for 60–90 min to form the LacR array. To test stability and retention of AP sites in different extracts, 1 volume of LacR-bound plasmids was mixed with 4 volumes of 1× ELB (negative control), activated HSS, or nonlicensing extracts [i.e. 50% NPE (v/v%) mixed with activated HSS in 2:1 ratio] and incubated at room temperature for 30 min. Samples were stopped with 10 volumes of Extraction Stop buffer [50 mM Tris–HCl, pH 7.5, 25 mM EDTA, and 0.5% SDS (w/v%)] and processed for analysis (see below).
Replication assay in extracts
Modified plasmids were treated with UDG and mixed with LacR as outlined above. To license plasmids, UDG-treated and LacR-bound plasmids were mixed with activated HSS in a 1:4 ratio then incubated at room temperature for 30 min. 50% NPE (v/v%) was prepared as above and supplemented with [α-32P]dATP to label nascent DNA replication products upon initiation of replication. To initiate replication, 2 volumes of 50% NPE (v/v%) were mixed with 1 volume of licensing mix. Samples were taken at indicated time points by mixing with 10 volumes of Extraction Stop buffer and processed for analysis (see below). Where indicated, NPE alone was supplemented with etoposide (Etop; Sigma) to a final concentration of 100 μM in the reaction, and ubiquitin vinyl sulfone (UbVS; R&D Systems) was added to both the licensing mix and 50% NPE (v/v%) at a final concentration of 20 μM as previously described [65].
Sample processing and analysis
In all experiments, samples were stopped with 10 volumes of Extraction Stop buffer, then treated with RNAse (0.3 mg/ml final) at 37°C for 30 min followed by Proteinase K (0.7 mg/ml final) at 37°C for 1 h or at room temperature overnight, unless indicated otherwise (see Supplementary Fig. S4J).
To test for stability of AP site plasmids in extracts (Supplementary Fig. S1E and Supplementary Fig. S3E–G), processed samples were diluted in 1× DNA loading buffer and resolved by 0.8% agarose gel (w/v%) in 1× TBE and 0.3 μg/ml ethidium bromide. Gels were washed in 1× TBE for 30 min then stained in 1× SYBR Gold (Invitrogen) in 1× TBE for 30 min. To further test for retention of AP sites in extracts, samples were purified using Monarch PCR & DNA Cleanup Kit (New England Biolabs) and eluted in 10 mM Tris–HCl (pH 8). Purified samples were then digested with 0.2 units/μl XmnI and 0.05 units/μl MscI in 1× rCutsmart buffer for 30 min, diluted to 1× DNA Loading buffer, and resolved by a 0.8% agarose gel (w/v%) in 1× TBE and 0.3 μg/ml ethidium bromide. Gels were washed in 1× TBE for 30 min then stained in 1× SYBR Gold in 1× TBE for 30 min. Retention of the AP site was measured by resistance of the 3 kb fragment to digestion by MscI (Supplementary Fig. S3F and G).
For replication assays, processed samples were diluted to 1× DNA loading buffer, resolved by 1% agarose gel (w/v%), and the gel was vacuum dried in a gel dryer and visualized by autoradiography. To detect DPCs, processed samples (±Proteinase K) were diluted 10-fold in Replication Stop buffer [80 mM Tris–HCl (pH 8), 8 mM EDTA, 5% SDS, 10% Ficoll, 0.13% phosphoric acid, and 0.2% bromophenol blue] and resolved by native agarose gel, vacuum dried in a gel dryer, and visualized by autoradiography. For 2D gel analyses, processed samples were diluted to 1× DNA loading buffer and resolved in the first dimension on a 0.4% agarose gel (w/v%). Gel slices containing products of desired size were stained in 0.3 μg/ml ethidium bromide (in 1× TBE), rotated 90°, and cast in a 1.2% agarose gel (w/v%) supplemented with 0.3 μg/ml ethidium bromide. Products were resolved in the second dimension at 4°C then vacuum dried in a gel dryer and visualized by autoradiography. For denaturing gel analyses, replication products were purified using a Monarch PCR and DNA Cleanup kit and eluted in 10 mM Tris–HCl (pH 8). Purified replication products were digested with 0.2 units/μl of the indicated restriction enzymes in 1× rCutsmart buffer at 37°C for 30 min. Digests were stopped by addition of EDTA (30 mM final) then mixed into 1× alkaline DNA sample buffer [50 mM NaOH, 1 mM EDTA, 3% Ficol (w/v%), 0.026% bromocresol green (w/v%), and 0.043% xylene cyanol (w/v%)]. Samples were resolved through a 1.5% agarose gel (w/v%) in 1× alkaline agarose buffer (50 mM NaOH and 1 mM EDTA). The gel was neutralized in 7% trichloroacetic acid solution, washed in 1× TE, then vacuum dried in a gel dryer and visualized by autoradiography. For sequencing gels, samples were digested as above then mixed with an equal volume of Gel Loading Buffer II (Invitrogen) and resolved through a 6% urea-polyacrylamide sequencing gel. The gel was dried under vacuum and visualized by autoradiography.
Quantification of stalled and full-length replication products was performed using ImageLab v6.1 (BioRad). Briefly, Volume Tools was used to acquire measurements for total lane signal and signal of indicated product bands. Background signal from an adjacent region of the lane was subtracted from respective measurements. In cases where background signal of a measurement was inconsistent across a time course (due to synthesis of additional replication intermediates of similar size), average background signals (taken from above and below respective measurements) were subtracted (e.g. Stalled Lagging in Fig. 4B and C, Supplementary Figs S13E–G and S14E–G). Quantification of indicated product bands is expressed as a percentage of total lane signal unless otherwise indicated. Lane profiles were generated using ImageQuantTL v8.2 (Cytiva). 1D gel analysis was used to generate lanes. Lane profiles (i.e. signal as a function of Rf) were exported to Excel. Lane signals were normalized to the signal of the opposing fork (e.g. see Supplementary Fig. S5A and E). The x-axis was plotted in reverse order to represent Relative Product Size from small to large. All plots were composed using Prism v10.4.0 (GraphPad).
Immunodepletions
Antibodies against Rev1 (Rev1-N and Rev1-C) were described previously [68]. Antibodies against Polκ were re-generated using a peptide antigen as previously described [69]. All immunodepletions were performed as previously described [70]. Briefly, Protein A-coupled magnetic Dynabeads (Invitrogen) were washed and equilibrated in 1× PBS (Phosphate Buffered Saline) supplemented with 0.02% Tween. For every 1 μl of equilibrated beads, 0.75 μl of antibody serum (for Rev1-N and Rev1-C) or 0.5 μl of affinity purified antibody (1 mg/ml, for Polκ) was added and incubated at 4°C with end-over-end rotation overnight. Antibody-bound beads were washed twice with 1× PBS supplemented with 0.02% Tween, twice with 1× ELB supplemented with 500 mM NaCl and 0.02% Tween, once with 1× ELB supplemented with 0.02% Tween, then resuspended in 1× ELB. For each round of immunodepletion, 8.6 μl of antibody-bound beads were mixed with 20 μl of activated HSS, and 7.8 μl of antibody-bound beads were mixed with 18 μl of 50% NPE (v/v%) then incubated with end-over-end rotation at room temperature for 20 min. To deplete Rev1, HSS was depleted with 1 round of anti-Rev1-N beads followed by 1 round of anti-Rev1-C beads, and NPE was depleted by 2 rounds of anti-Rev1-N beads followed by 1 round of anti-Rev1-C beads. To deplete Polκ, HSS was depleted with 1 round of anti-Polκ beads, and NPE was depleted by 3 rounds of anti-Polκ beads. Depleted extracts were harvested and used for replication assays as described above. Mock and depleted NPE were analyzed by western blotting to verify depletion of target proteins.
Results
Generation of a site-specific AP site plasmid
We wanted to investigate the effect of a site-specific AP site on DNA replication in Xenopus egg extracts independent of other AP-derived DNA damage. DNA SSBs are protected from repair in Xenopus egg extracts when flanked by DNA-binding proteins [71]. Therefore, we tested whether flanking an AP site with DNA-bound lac repressor (LacR) would protect it from modification (Supplementary Fig. S1A). We generated a plasmid containing two lac operator (lacO) sequences (pMC14, Supplementary Fig. S1). Nicking of this plasmid with Nt.BbvCI allowed for annealing and ligation of an oligonucleotide that contained a site-specific deoxyuridine flanked by lacO sequences into the bottom strand of pMC14 (Supplementary Fig. S1B and C, as in [66]). Successful ligation of the deoxyruidine modification was verified by resistance to digestion by MscI (Supplementary Fig. S1C, lane 9). The deoxyuridine-containing plasmid (pdUridine) was then treated with UDG to convert the deoxyuridine to an AP site (Supplementary Fig. S1D). AP site insertion was highly efficient as evidenced by sensitivity of the AP site plasmid to APE1 (Supplementary Fig. S1D, lane 6). Upon incubation with Xenopus egg extracts, the AP site plasmid rapidly lost sensitivity to APE1 (Supplementary Fig. S1E, lanes 1–4) indicating that the AP site was repaired, as expected [37]. In contrast, LacR-bound plasmids were predominantly nicked after incubation in the extracts (Supplementary Fig. S1E, lanes 7 and 8), which indicated that repair was inhibited but the AP site was susceptible to nucleases that target AP sites, most likely APE1 [12].
To confer nuclease resistance to the AP site plasmid, we introduced phosphorothioate linkages adjacent to the AP site to block APE1 activity [72]. Phosphorothioate linkages inhibit polymerase exonuclease activities [73], but whether they affect synthesis activity of vertebrate polymerases is unknown. Therefore, we first verified that the phosphorothioate linkages alone did not affect DNA synthesis in our system. Addition of LacR slightly delayed completion of DNA synthesis (Supplementary Fig. S2A–D), but the addition of both LacR and phosphorothioates in combination had no additional effect (Supplementary Figs S2 and S3A–D). The slight replication delay in the presence of the LacR is likely due to transient fork stalling at the LacR-bound lacO sites that flank the position of the AP site modification (Supplementary Figs S1A, S2, and S3A–D; hereafter referred to as “transient stalling”) as has been reported previously [74]. We then assessed repair of the AP site by restriction digestion with MscI, which is inhibited by the presence of an AP site. Using this approach, we found that the combination of LacR binding and phosphorothioate linkages stabilized essentially all AP sites (Supplementary Fig. S3F and G). Thus, a phosphorothioate-containing and LacR-bound AP site was stable in Xenopus egg extracts and is hereafter referred to as a stable AP site.
AP sites robustly stall DNA synthesis
To characterize how stable AP sites affect DNA replication, plasmid DNA templates that contained a stable AP site or the undamaged control sequence containing the phosphorothioate linkages and lacO sequences bound by the LacR were replicated in Xenopus egg extracts (Fig. 1A). Note that in this experimental setup, replication initiates at random positions along the plasmid [65, 75] so replication forks will encounter the AP site asynchronously in either the leading or lagging strand template. Replication of control DNA initially gave rise to θ structures due to the presence of replication forks on the DNA (Fig. 1A and B, lanes 1 and 2), as expected [65, 66]. By 30 min, almost all products were converted to supercoiled and nicked circular monomers (scCMs and nCMs, Fig. 1B, lanes 3–6, and 1C, and Supplementary Fig. S4A) that are the final products of replication [57]. Replication of a stable AP site plasmid similarly led to formation and resolution of θs with only a slight delay compared to the undamaged plasmid (Fig. 1B, lanes 2 and 8, and Supplementary Fig. S4B and C). The lack of persistent θs indicates that the AP sites did not form ICLs, which would have caused prolonged stalling of converging forks [76, 77]. We observed a slight enrichment of catenanes (Fig. 1B, lanes 1, 2, 7, and 8, and Supplementary Fig. S4D and E), suggesting the AP site may slightly inhibit decatenation during termination of DNA replication [65]. Approximately 4% of replicated plasmids formed σ structures (σs; Supplementary Fig. S4F–H), which arise from collapse of replication forks at an SSB (Supplementary Fig. S4I) [71]. Replication of the AP site plasmid did not result in detectable DPC formation (Supplementary Fig. S4J). Collectively, these data show that the stabilized AP site underwent DNA replication without evidence of conversion to ICLs or DPCs, and only a small fraction of AP sites were converted to SSBs.
A stable AP site causes site-specific replication stalling in Xenopus egg extracts. (A) Plasmid DNA harboring a stable AP site (pAP) was replicated in Xenopus egg extracts alongside control (pCtrl) DNA. [α-32P]-dATP was added to label newly synthesized DNA strands. (B) Products from panel (A) were resolved on a native agarose gel and visualized by autoradiography. Gel image is representative of five independent experimental replicates. (C) Quantification of scCMs from panel (B). An independent experimental replicate is shown in Supplementary Fig. S4A. (D) Quantification of nCM and gCM, respectively, from panel (B). An independent experimental replicate is shown in Supplementary Fig. S4K. (E) Purified replication intermediates from panel (A) were restriction-digested with SacI and Nt.BsmAI to distinguish stalled and nascent strands from full-length nascent strands. A fragment arising from nascent strands distal to the AP site serves as an internal loading control. (F) Nascent DNA strands from panel (E) were separated on an alkaline denaturing agarose gel then visualized by autoradiography. Gel image is representative of three independent experimental replicates. Additional nascent strand products generated by this analysis are shown in Supplementary Fig. S5F–J. (G) Quantification of stall intermediates from panel (F). An independent experimental replicate is shown in Supplementary Fig. S5A. (H) Quantification of full-length products from panel (F). An independent experimental replicate is shown in Supplementary Fig. S5J.
Figure 1.A stable AP site causes site-specific replication stalling in Xenopus egg extracts. (A) Plasmid DNA harboring a stable AP site (pAP) was replicated in Xenopus egg extracts alongside control (pCtrl) DNA. [α-32P]-dATP was added to label newly synthesized DNA strands. (B) Products from panel (A) were resolved on a native agarose gel and visualized by autoradiography. Gel image is representative of five independent experimental replicates. (C) Quantification of scCMs from panel (B). An independent experimental replicate is shown in Supplementary Fig. S4A. (D) Quantification of nCM and gCM, respectively, from panel (B). An independent experimental replicate is shown in Supplementary Fig. S4K. (E) Purified replication intermediates from panel (A) were restriction-digested with SacI and Nt.BsmAI to distinguish stalled and nascent strands from full-length nascent strands. A fragment arising from nascent strands distal to the AP site serves as an internal loading control. (F) Nascent DNA strands from panel (E) were separated on an alkaline denaturing agarose gel then visualized by autoradiography. Gel image is representative of three independent experimental replicates. Additional nascent strand products generated by this analysis are shown in Supplementary Fig. S5F–J. (G) Quantification of stall intermediates from panel (F). An independent experimental replicate is shown in Supplementary Fig. S5A. (H) Quantification of full-length products from panel (F). An independent experimental replicate is shown in Supplementary Fig. S5J.
Open in new tabDownload slide
In contrast to the undamaged plasmid, the AP site delayed formation of scCMs by ∼15 min (Fig. 1B and C, and Supplementary Fig. S4A). During this time, nCM and gapped circular monomer (gCM) accumulated (Fig. 1B, lanes 8–11, and 1D, and Supplementary Fig. S4K). These nicked and gapped products arise from incomplete synthesis of the daughter DNA strands (Fig. 1A). Thus, the AP site interfered with completion of DNA synthesis. Importantly, replication of the AP site plasmid ultimately generated supercoiled products that were indistinguishable from the control (Fig. 1B, lanes 6 and 12, and 1C, and Supplementary Fig. S4A), indicating that the AP site was not a permanent block to DNA synthesis. If one strand was delayed due to the AP site, as expected [37], then half of daughter molecules should form with unaltered kinetics while formation of the remaining daughter molecules should be slowed. Indeed, replication of the AP site plasmid yielded ∼50% of daughter molecules by the time the control plasmid was fully replicated (i.e. with unaltered kinetics), and this was followed by slower formation of the remaining 50% of daughter molecules arising from the AP plasmid (Supplementary Fig. S4L). Altogether, these data establish that replication of the stable AP site delays complete synthesis of daughter DNA strands on one template DNA strand, suggesting strand-specific stalling by the AP site.
To directly monitor synthesis of nascent strands in the vicinity of the AP site, purified replication intermediates were restriction-digested (Fig. 1E) then separated using a denaturing agarose gel (Fig. 1F). This approach allowed us to separate daughter strands synthesized across the AP site from those synthesized on the undamaged strand (Fig. 1E). Because initiation is not sequence-specific in this system [65, 75], it is expected that the AP site is encountered on the leading and lagging strand template with approximately equal frequency. Regardless of orientation, the outcome should be one fully replicated strand and one stalled nascent strand (Fig. 1E). Replication of the AP site plasmid resulted in a prominent stall intermediate (Fig. 1E–G, lanes 7–9, and Supplementary Fig. S5A), which declined over ∼30 min (Fig. 1F, lanes 7–10, and 1G, Supplementary Fig. S5A). Replication of control DNA led to a less prominent stall intermediate that declined over ∼5 min (Fig. 1F, lanes 1 and 2, and 1G, and Supplementary Fig. S5A), likely due to the presence of the LacR bound to the undamaged plasmid (Supplementary Fig. S2). The substantially increased abundance and persistence of the AP site stall product compared to control DNA (Fig. 1G and Supplementary Fig. S5A) demonstrated that most stalling was attributable to the AP site. At 15 min, there was no appreciable accumulation of DNA on the AP-containing strand, whereas ∼75% of the corresponding region on the undamaged control plasmid had completed synthesis (Supplementary Fig. S5B and C). This indicates that at least 75% of nascent strands were stalled by the AP site. Importantly, nascent strands distal to the AP site region formed at a similar rate during replication of both AP site and control plasmids (Fig. 1F, lanes 2 and 8, Supplementary Fig. S5D and E) and were synthesized on the undamaged strand at a similar rate in both conditions (Supplementary Fig. S5F–I). Thus, impaired synthesis was specific to the damaged strand within the vicinity of the AP site. Loss of the stall intermediate corresponded to the appearance of full-length strands (Fig. 1E and 1F, lanes 9–12, and 1H, and Supplementary Fig. S5J), which were delayed by ∼30 min compared to control DNA (Fig. 1F, lanes 2, 3, 9, and 10, and 1H, and Supplementary Fig. S5J). Therefore, the AP site delayed, but did not block, replication of the damaged DNA strand. Overall, these data show that nascent DNA strands initially stall at the AP site but ultimately DNA synthesis is completed.
AP sites were previously found to stall DNA polymerases, but not the replicative helicase, resulting in nascent DNA strands stalled one nucleotide before the damaged base [37]. To test whether this was the case in our system, purified replication intermediates were restriction-digested (Supplementary Fig. S6A), and then nascent DNA strands were separated through a sequencing polyacrylamide gel (Supplementary Fig. S6B). Replication of the AP site plasmid generated nascent DNA strands at the -1 position (one nucleotide before the AP site; Supplementary Fig. S6B, lanes 7–10), and these products were not detected during replication of control DNA (Supplementary Fig. S6B, lanes 1–6). If the AP site stalled the replicative helicase then -30 nt stall products corresponding to the footprint of the replicative helicase [59, 65] should have been produced during replication of the AP site plasmid but not the control. While there was a transient stall in this region, there was no difference in this region between the AP site plasmid and the control (Supplementary Fig. S6C, lanes 1–12). The transient stall at ∼ -30 nt stall on both the control and AP plasmids is consistent with our interpretation that the helicase slows when it encounters the bound LacR. Thus, the AP site stalls DNA polymerases, but not the replicative helicase, consistent with previous results [37].
Leading and lagging strand AP sites stall DNA synthesis
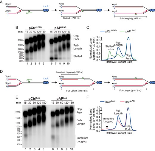
In these initial experiments, replication forks encountered the AP site on either the leading or lagging strand template, and fork convergence happened rapidly. We next wanted to understand how AP sites specifically encountered on the leading or lagging strand template would affect DNA synthesis. To control whether AP site was encountered on the leading or lagging strand template and to prevent fork convergence, an AP site was engineered into a plasmid that contained an array of 50 lacO sequences. A leading strand AP site plasmid (pAPLEAD, Fig. 2A) was generated by adding a lacO array downstream of the original AP plasmid (pAP, Fig. 1A), and a lagging strand AP site plasmid (pAPLAG, Fig. 2D was created that was identical to pAPLEAD but with the AP site target sequence on the opposite DNA strand. Addition of LacR led to the formation of a “LacR array” that was previously shown to block fork movement and ensure that a lesion placed next to the array is encountered by a single fork from one direction [66]. This resulted in plasmid templates where AP sites would be replicated on either the leading or lagging strand template (Supplementary Fig. S7A and E). Digestion of replication products with XmnI allows for differentiation between products synthesized by replication forks that encountered the AP site and products from replication of the undamaged region of the plasmid synthesized by the opposing replication fork (“Opp Fork,” Supplementary Fig. S7A and E).
Leading and lagging strand AP sites stall DNA synthesis. (A) Plasmid DNA harboring a leading strand AP site and LacR array was replicated in Xenopus egg extracts alongside control DNA. [α-32P]-dATP was added to label newly synthesized DNA strands. Purified replication intermediates were then digested with XmnI to analyze nascent DNA strands. Products generated by the opposing fork (Opp Fork) by this analysis are shown in Supplementary Fig. S7A. (B) Nascent DNA strands from panel (A) were separated on an alkaline denaturing agarose gel then visualized by autoradiography. Gel image is representative of four independent experimental replicates. (C) Lane profiles from panel (B) at 30 min. Lane profiles were normalized to the peak signal of Opp Fork. An independent experimental replicate is shown in Supplementary Fig. S7D. (D) Plasmid DNA harboring a lagging strand AP site was replicated and processed as in panel (A). Products generated by the opposing fork (Opp Fork) by this analysis are shown in Supplementary Fig. S7E. (E) Nascent DNA strands from panel (D) were separated on an alkaline denaturing agarose gel then visualized by autoradiography. Gel image is representative of four independent experimental replicates. (F) Lane profiles from panel (E) at 30 min. Lane signals were normalized to the peak signal of Opp Fork. An independent experimental replicate is shown in Supplementary Fig. S7H.
Figure 2.Leading and lagging strand AP sites stall DNA synthesis. (A) Plasmid DNA harboring a leading strand AP site and LacR array was replicated in Xenopus egg extracts alongside control DNA. [α-32P]-dATP was added to label newly synthesized DNA strands. Purified replication intermediates were then digested with XmnI to analyze nascent DNA strands. Products generated by the opposing fork (Opp Fork) by this analysis are shown in Supplementary Fig. S7A. (B) Nascent DNA strands from panel (A) were separated on an alkaline denaturing agarose gel then visualized by autoradiography. Gel image is representative of four independent experimental replicates. (C) Lane profiles from panel (B) at 30 min. Lane profiles were normalized to the peak signal of Opp Fork. An independent experimental replicate is shown in Supplementary Fig. S7D. (D) Plasmid DNA harboring a lagging strand AP site was replicated and processed as in panel (A). Products generated by the opposing fork (Opp Fork) by this analysis are shown in Supplementary Fig. S7E. (E) Nascent DNA strands from panel (D) were separated on an alkaline denaturing agarose gel then visualized by autoradiography. Gel image is representative of four independent experimental replicates. (F) Lane profiles from panel (E) at 30 min. Lane signals were normalized to the peak signal of Opp Fork. An independent experimental replicate is shown in Supplementary Fig. S7H.
Open in new tabDownload slide
We first replicated plasmid DNA containing a leading strand AP site. Replication intermediates were purified and then restriction-digested before being separated on a denaturing agarose gel. This allowed us to examine nascent strands from the fork that encountered the AP site (Fig. 2A). Replication of control DNA resulted in a transient stall product (Fig. 2B, lane 1), as previously observed (Fig. 1F, lanes 1 and 2). In contrast, replication of the leading strand AP resulted in a prominent stall intermediate (Fig. 2A and B, lanes 6–8, and 2C, and Supplementary Fig. S7D), which declined over approximately 30 minutes (Fig. 2B, lanes 7 and 8). Loss of the stall intermediate corresponded to the appearance of full-length strands that arose when replication forks bypassed the damage and encountered the LacR array (Fig. 2A and B, lanes 6–10). Importantly, the generation of essentially all full-length nascent strands was impaired during replication of a leading strand AP site compared to undamaged DNA (Fig. 2C and Supplementary Fig. S7D) indicating that the AP site interfered with completion of all nascent DNA strands. Delayed completion of nascent strands was specific to the AP site because overall rates of DNA synthesis (Supplementary Fig. S7B and C) and arrival of opposing replication forks at the other side of the LacR array (Fig. 2B) were unaffected compared to control DNA. These data show that the leading strand AP site robustly stalls nascent DNA strands, which are ultimately bypassed, resulting in the restart of synthesis.
We next replicated plasmid DNA containing a lagging strand AP site and analyzed replication intermediates (Fig. 2D). As with the leading strand AP site, a transient stall was initially present during replication of both the lagging strand AP site plasmid and control DNA due to the LacR flanking the AP site (Fig. 2E, lanes 1 and 6). Replication of the lagging strand AP gave rise to immature lagging strands (Fig. 2D and E, lane 7) that were missing from the control (Fig. 2E, lane 2). These strands were heterogenous in size, as expected for lagging strand stall products due to stochastic variation between molecules in the location of Okazaki fragment priming (Fig. 2F and Supplementary Fig. S7H). These immature lagging strands arose from lagging strand stalling due to the presence of the AP site because overall rates of DNA synthesis (Supplementary Fig. S7F and G) and arrival of opposing replication forks at the other side of the LacR array (Fig. 2E and Supplementary Fig. S7E) were unaffected compared to control DNA.
Leading strand AP sites rapidly stall replication of both leading and lagging strands
Replication of a leading strand AP site stalled most nascent strands (Fig. 2B, lanes 6 and 7), suggesting that both leading and lagging strand synthesis were stalled. To investigate this in more detail, we separately examined progression of leading and lagging strands during replication of a leading strand AP site. We digested replication products with the nicking enzyme Nt.BsmAI and SacI to liberate a nascent leading strand product of defined length regardless of how far into the LacR array leading strands extended, thus allowing accurate quantification of synthesis past the AP site (Fig. 3A). Nascent lagging strands were not visualized by this method because only the parental, unlabeled, strand is nicked (Fig. 3A). Analysis of leading strands revealed a prominent stall intermediate which declined over ∼30 min (Fig. 3A and B, lanes 6–8, and 3C, and Supplementary Fig. S8A). Replication of control DNA led to the expected transient leading strand stall (Fig. 3B, lane 1, and 3C, and Supplementary Fig. S8A). The transient stall products for control DNA disappeared by 30 min but most stall products for a leading strand AP site were still present at 30 min and did not resolve until later (Fig. 3C and Supplementary Fig. S8A). This showed that essentially all leading strands were stalled by the leading strand AP site. By 120 min, most stalled leading strand products were resolved (Fig. 3C and Supplementary Fig. S8A) and full-length strands reached a similar level to control DNA (Fig. 3D and Supplementary Fig. S8B), demonstrating that most leading strands were able to bypass the leading strand lesion albeit with an ∼45-min delay. Thus, a leading strand AP site stalls most leading strands and restart mechanisms can efficiently bypass the AP site.
Leading strand AP sites stall both nascent DNA strands. (A) Plasmid DNA harboring a leading strand AP site and LacR array was replicated in Xenopus egg extracts alongside control DNA. [α-32P]-dATP was added to label newly synthesized DNA strands. Purified replication intermediates were then digested with Nt.BsmAI and SacI to analyze nascent leading strands. Note that Nt.BsmAI is a nickase that selectively digests the nascent leading strand which allows for differentiation from nascent lagging strands. (B) Nascent leading strands from panel (A) were separated on an alkaline denaturing agarose gel then visualized by autoradiography. Gel image is representative of six independent experimental replicates. (C) Quantification of stalled leading strands from panel (B). An independent experimental replicate is shown in Supplementary Fig. S8A. (D) Quantification of full-length leading strands from panel (B). An independent experimental replicate is shown in Supplementary Fig. S8B. (E) Purified replication intermediates from panel (A) were digested with XmnI and Nb.BbvCI to analyze nascent lagging strands. (F) Nascent strands from panel (E) were separated on an alkaline denaturing agarose gel then visualized by autoradiography. Gel image is representative of four independent experimental replicates. (G) Lane profiles from panel (F) at 30 min. Lane signals were normalized to the peak signal of Opp Fork. An independent experimental replicate is shown in Supplementary Fig. S8C.
Figure 3.Leading strand AP sites stall both nascent DNA strands. (A) Plasmid DNA harboring a leading strand AP site and LacR array was replicated in Xenopus egg extracts alongside control DNA. [α-32P]-dATP was added to label newly synthesized DNA strands. Purified replication intermediates were then digested with Nt.BsmAI and SacI to analyze nascent leading strands. Note that Nt.BsmAI is a nickase that selectively digests the nascent leading strand which allows for differentiation from nascent lagging strands. (B) Nascent leading strands from panel (A) were separated on an alkaline denaturing agarose gel then visualized by autoradiography. Gel image is representative of six independent experimental replicates. (C) Quantification of stalled leading strands from panel (B). An independent experimental replicate is shown in Supplementary Fig. S8A. (D) Quantification of full-length leading strands from panel (B). An independent experimental replicate is shown in Supplementary Fig. S8B. (E) Purified replication intermediates from panel (A) were digested with XmnI and Nb.BbvCI to analyze nascent lagging strands. (F) Nascent strands from panel (E) were separated on an alkaline denaturing agarose gel then visualized by autoradiography. Gel image is representative of four independent experimental replicates. (G) Lane profiles from panel (F) at 30 min. Lane signals were normalized to the peak signal of Opp Fork. An independent experimental replicate is shown in Supplementary Fig. S8C.
|