|
Fig. 1 ChIP-Seq analysis of FBRSL1 targets after overexpression in HEK293 cells. a Heatmaps showing the Pearson correlation coefficient of the pairwise comparison of peak tag numbers. b–d Pie charts showing the localization of ChIP-Seq peaks relative to genomic annotations for (b) random control, (c) HA-FBRSL1-I1-pcDNA3.1, and (d) empty HA-pcDNA3.1 vector. The peak distribution shown represents one of the two biological replicates in each case. e Over-representation analysis (ORA) of FBRSL1 targets for Gene Ontology terms related to molecular function. Only FBRSL1 target genes with peaks in both FBRSL1 replicates located ± 5 kb from the transcription start site were considered. Benjamini-Hochberg procedure with a false-discovery rate set to 0.05 was performed using WebGestalt (https://www.webgestalt.org). Coef Coefficient, DIST Distal, PROX Proximal, PROM Promotor, DOWNSTR downstream, UTR untranslated region, GO Gene Ontology, FDR false-discovery rate
|
|
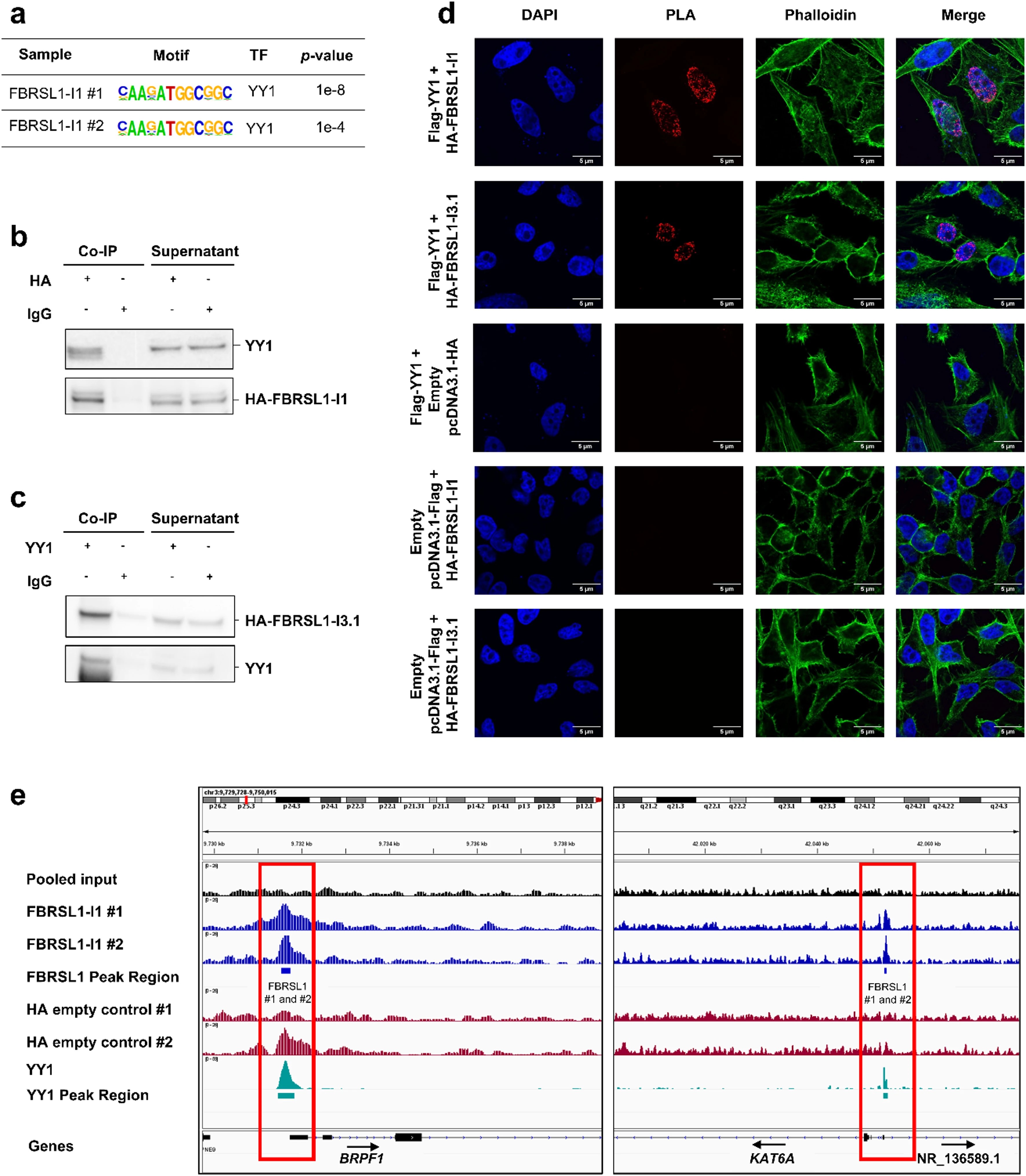
Fig. 2. FBRSL1 binds to upstream regions of protein-coding genes that overlap with the YY1 binding motif and physically associates with YY1. a HOMER Motif analysis revealed an enrichment of YY1 transcription factor motif in FBRSL1-I1 binding regions. b Co-immunoprecipitation in HEK293 cells showed an association of endogenous YY1 with overexpressed HA-FBRSL1-I1. c Co-immunoprecipitation in HEK293 cells showed an association of endogenous YY1 with overexpressed HA-FBRSL1-I3.1. d Proximity-ligation assay of FBRSL1 isoforms I1 and I3.1, and YY1 in HeLa cells. e Visualization of FBRSL1-I1 and YY1 ChIP-Seq peaks upstream of BRPF1 and KAT6A. Graphics were created using the Integrative Genome Browser (IGV) 2.9.4. TF transcription factor, Co-IP co-immunoprecipitation.
|
|
Fig. 3. Truncating FBRSL1 variants lead to a downregulation of its target genes in patient-derived fibroblasts. a Schematic presentation of the canonical long and the two short N-terminal FBRSL1 isoforms; truncating patient variants are indicated. Exon 3 (shaded) is an alternative exon ending with a stop codon, which is only present in the short N-terminal FBRSL1 isoforms. b, c qPCR analysis of FBRSL1 target genes in patient fibroblasts and healthy controls. Relative mRNA expression of (b) BRPF1 and (c) KAT6A in fibroblasts from one patient harboring the heterozygous FBRSL1 variant c.487C > T (p.Gln163*) compared to fibroblasts from a healthy control (n = 4). d, e qPCR analysis of FBRSL1 target genes (d) BRPF1 and (e) KAT6A in blood samples from three patients harboring heterozygous FBRSL1 variants c.487C > T (p.Gln163*), c.332G > A (p.Trp111*), and c.581_603del (n = 3) as well as the healthy controls (n = 5). The relative expression of target genes was determined using the 2−△△CT method. Mann-Whitney U test was performed for statistical analysis. A value of p ≤ 0.05 was considered as statistically significant (*)
|
|
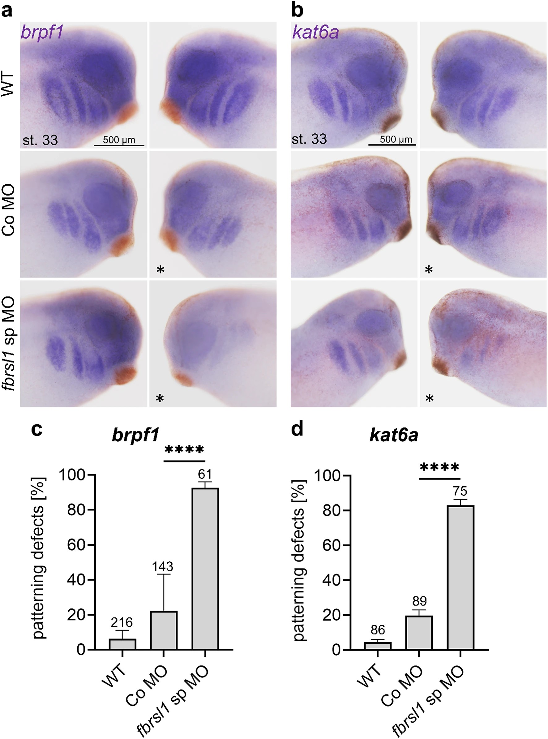
Fig. 4. Fbrsl1 depletion leads to defects in the brpf1 and kat6a expression pattern in Xenopus laevis embryos. Xenopus embryos were injected with 10 ng splice blocking fbrsl1 morpholino (fbrsl1 sp MO) or control morpholino (Co MO) together with 100 pg lacZ or 80 pg gfp mRNA as a lineage tracer in one blastomere at the two-cell stage. At tadpole stages (stage 33), the brpf1 or kat6a expression was analyzed by in situ hybridization. The injected side is indicated by a star. WT wild-type embryos. a, c Embryos analyzed for brpf1 expression. b, d Embryos analyzed for kat6a expression. c, d Graphs summarize brpf1 and kat6a patterning defects of four to six independent experiments. The bar charts show the mean value along with the standard error of the mean value. The number of embryos evaluated is indicated in all diagrams. One-way ANOVA followed by Tukeys post hoc test was used to evaluate statistical significance (****p0.0001). WT wild-type, st stage
|
|
Fig. 5. Defects of brpf1 and kat6a expression patterns in Xenopus laevis morphant embryos can be rescued by co-injection of the short N-terminal fbrsl1 isoform I3.1. At the two-cell stage, Xenopus embryos were injected in one blastomere with 10 ng of either a splice blocking fbrsl1 morpholino (fbrsl1 sp MO) or a control morpholino (Co MO, see Fig. 4), along with 100 pg of lacZ mRNA as a lineage tracer. For rescue experiments, human FBRSL1 constructs I1 (NM_001142641.2) and I3.1 (NM_001382741.1) were co-injected. At tadpole stage (stage 33), brpf1 or kat6a expression was examined using in situ hybridization. The injected side is marked with a star. The short N-terminal isoform I3.1 significantly restores the patterning defects of brpf1 and kat6a, whereas the long isoform I1 and the short isoform, carrying one of the patient mutations (I3.1p.Q163*) did not rescue. a, c Embryos analyzed for brpf1 expression. b, d Embryos analyzed for kat6a expression. c, d Graphs summarize brpf1 and kat6a patterning defects. The bar charts show the mean value along with the standard error of the mean value. The number of embryos evaluated is indicated in all diagrams. One-way ANOVA followed by Tukeys post hoc test was used to evaluate statistical significance (*p0.05, ***p0.001, ****p0.0001). WT wild-type, st stage
|
|
Fig. 6. Co-injection of human BRPF1 and KAT6A in Xenopus laevis embryos is not sufficient to rescue the craniofacial defects caused by fbrsl1 depletion. Xenopus embryos were injected with the fbrsl1 sp MO or Co MO in combination with plasmids containing human BRPF1 and KAT6A in one blastomere at the two-cell stage as indicated. For lineage tracing, 80 pg lacZ mRNA was co-injected. The star marks the injected side. Embryos were phenotypically analyzed for craniofacial defects at stage 43. a, b Embryos injected with the fbrsl1 MO show a strong reduction of craniofacial tissue on the injected side. Co-injection of embryos with human BRPF1 and KAT6A, alone or in combination, leads to a mild rescue of craniofacial defects. b Graph summarizes craniofacial defects of three independent experiments. The bar charts show the mean value along with the standard error of the mean value. The number of embryos evaluated is indicated in all diagrams. One-way ANOVA followed by Tukeys post hoc test was used to evaluate statistical significance (***p0.001). WT wild-type, ns not significant
|
|
Fig. 7. Hypothetical model of FBRSL1-mediated regulation of chromatin regulators BRPF1 and KAT6A and their dysregulation in patients with truncating FBRSL1 variants. a FBRSL1 regulates the expression of BRPF1 and KAT6A, likely through its association with YY1. Along with ING4/5 and MEAF6, BRPF1 and KAT6A build the chromatin modifying BRPF1-KAT6A complex that controls the expression of developmental genes via histone H3 acetylation. b Truncating variants in FBRSL1 (shaded) lead to a downregulation of BRPF1 and KAT6A and therefore insufficient BRPF1-KAT6A complex activity. This likely causes an abnormal acetylation pattern and subsequently developmental abnormalities
|