|
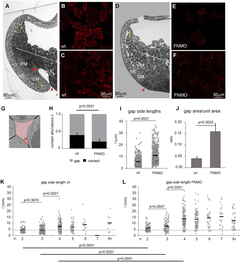
Fig. 1. Cell-packing density and gap size. (A) A stage 11 gastrula, dorsal side. NE, neuroectoderm; CM, chordamesoderm; PM, prechordal mesoderm. Yellow arrows indicate tissue movement; red arrowhead indicates blastopore; red arrow indicates archenteron tip. (B,C) Ectodermal surface (B) and deep PM cells (C) stained with FN antibody. (D) Stage 11 gastrula FN knockdown. Red arrowhead indicates the position of the blastopore in the absence of archenteron. (E,F) FN staining after knockdown. (B,C,E,F) Five specimens stained for each sample. (G) Interstitial gap (pink), side lengths (l), contact angle 2θi and cell-cell contacts (bold black lines) are indicated. (H) Contact abundance as fraction, c, of total cell surface (black); the fraction of the remaining surface in gaps (gray), in normal (wild type, 24 embryos) and FN-depleted PM (FNMO, 12 embryos) (data from Barua et al., 2021). (I,J) Side lengths l (I) and gap area (J) per tissue section area. (K,L) Gap side length (l) as function of gap side number (n). Gray horizontal reference line through the lowest average (at wild type n=2). (I-L) Measurements for wild type are from 24 TEM images, six embryos; measurements for FNMO are from 30 TEM images, three embryos. Averages are indicated by black horizontal bars; P indicates significance levels (one-way ANOVA); vertical bars indicate s.d.
|
|
Fig. 2. Tissue and cell surface tensions. (A-C) Tissue surface tension measured by ADSA in normal and FN-depleted neural ectoderm (A), PM (B) or C-cadherin- and Syndecan-4-depleted PM (C). Each dot represents an aggregate from five to seven tissue explants. (D-D″) Schematic cell contact without (left) or with (right) interstitial space in cell contact (D), and angles and tensions at the tissue surface (D′) and at the gap (D″) as in Eqns 1a,b and 2a,b. (E,F) Contact angles are 2θ at the aggregate surface (E) and 2θi at gaps (F) in normal and FN-depleted PM, from three aggregates per treatment (E) or from 19 (wild type) and 30 (FNMO) TEM sections of gastrulae (F). Averages are indicated by black bars; P indicates significance levels (one-way ANOVA).
|
|
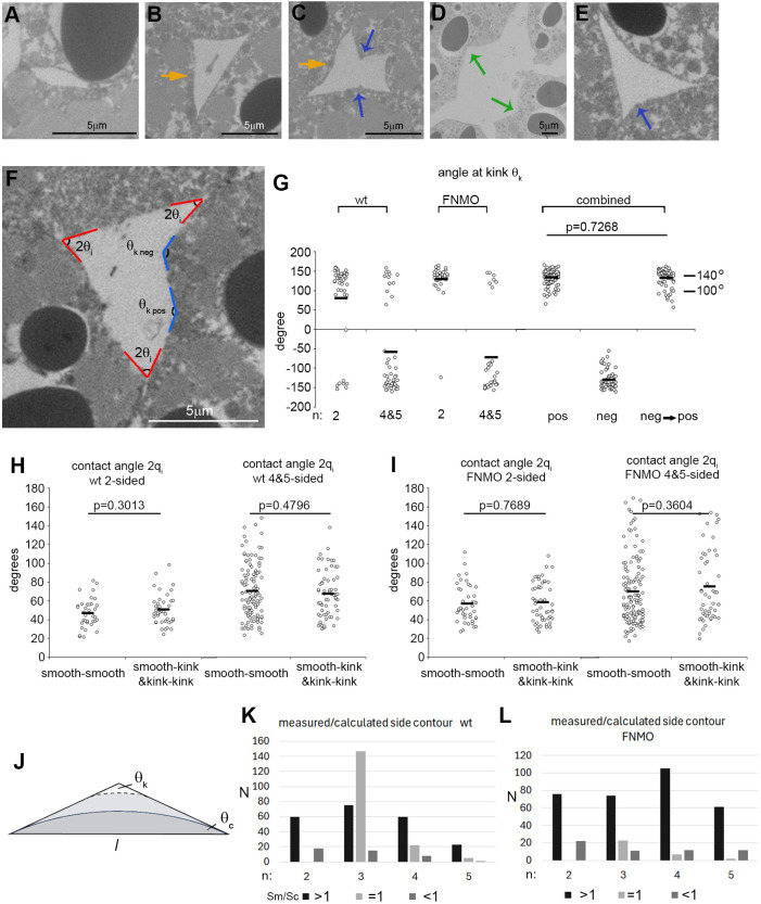
Fig. 3. Gap side shapes. (A-E) Side shapes inconsistent with capillarity. Yellow arrows indicate S-shaped contours; blue and green arrows indicate kinks. (F) A gap with contact angles 2θi (red) and kink angles θk (blue) indicated. (G) θk from two-, and four- and five-sided gaps from normal and FN-depleted PM (21 and 28 sections). Values combined (right) with subpopulations at 140° and 100° are indicated. Averages are indicated by black bars; P indicates significance (ANOVA; Mann–Whitney U-test P=0.5335). (H,I) Contact angles of 2θi between smooth and kinked sides in normal PM (H) (14 and 15 TEM sections) and FN-depleted PM (I) (13 and 11 TEM sections) for two-sided, and four- and five-sided gaps. Averages are indicated by black bars; P indicates significance (one-way ANOVA). (J) Schematic showing the increase of contour length at constant l and angle θc, up to kink formation at θk. Dark grey indicates a circular contour; light grey indicates that the straight sides connected by the curved dashed line have an increased contour length for the same values of l and θc because the contour bulges outward, and a straight-sided kink has an even longer contour. (K,L) Ratio of measured/calculated contour lengths (Sm/Sc) for different n: normal PM (K) and FN-depleted PM (L), from 14, 12, 6, 6, 13, 17, 11 and 11 TEM sections (from left to right) (see measured data points in Fig. S5).
|
|
Fig. 4. Dynamic gap side shapes. (A-D) Sequences of time lapse frames from GFP-membrane labelled PM explants. In each panel, a selected explant region is followed through a period of time (time points are indicated in minutes), with the first of the frames shown always labelled as 0 min. Thin black arrows indicate kinks at gap surfaces; grey arrows indicate kinks at contacts; thick black arrows indicate cell movement; b, a two-sided gap; w, wavy; s, straight gap side; p, peeling apart of cells at the contact margin; pm, membrane separation (it is rare for contacts to widen over their whole extent). (A) Gap 1 grows slowly and shrinks again; gap 7 remains. (B) Contact between two three-sided gaps disappears, generating a four-sided gap. (C) New contact (nc) as cell extends across a four-sided gap, forming two three-sided gaps. (D) Kink formation near contacts; rapid contact angle changes (asterisks). Short bars in C and D indicate boundaries of contacts. (E) Durations of gap shapes: 27 gap sides followed for 17-30 min from three explants.
|
|
Fig. 5. Dynamic contact shapes. (A-C) Time lapse frames. Black arrows indicate kinks at gap surfaces; gray arrows indicate kinks at contacts; b, a two-sided gap; p, peeling apart of cells at the contact margin; pm, membrane separation (it is rare for contacts to widen over their whole extent); z, zipping up of membranes at contact margins; bars indicate boundaries of expanding or shrinking contacts; dashed bars indicate surface domains with gaps and contact. (D) Duration of contact shapes, 26 contacts followed for 17-30 min each using the same explants as in Fig. 4.
|
|
Fig. 6. Contact angle subpopulations. (A,B) Angles of 2θi at the corners of n-sided gaps: normal PM (A) and FN-depleted PM (B). Horizontal grey reference line is at 60°. Averages are indicated by black horizontal lines; P indicates significance (one-way ANOVA). Data are from 24 (A) and 30 (B) TEM sections. (C-F) Relative adhesiveness (α) versus contact width (w) contacts ending in gaps with n=3 (C,D) or n>3 (E,F) normal PM (C,E) or FN-depleted PM (D,F). Grey vertical reference lines indicate w=0.9 μm; horizontal reference lines indicate α=0.134 (i.e. 60°); red dashed lines indicate a slight increase of lower boundary of distribution with w. Corresponding data points are labelled in A and C: red indicates an absence in B,D. Green and orange points in B and D represent different subpopulations in which w is increased (orange) or not affected (green) by FN depletion. N, number of measurements; N values for specific α and w ranges are indicated on the right; αav indicates average of total. Data are from (C) 12, (D) 17, (E) 6; and (F) 6 TEM sections analyzed from 6 (C,E) and 3 (D,F) embryos.
|
|
Fig. 7. PCM adhesion. (A) Stub interdigitation. (1) Stubs density q0<0.5 leads to contact patches and stub-free surfaces. (2) At q0=0.5, the whole domain is in contact. (3) Non-deforming stubs: q0>0.5 leads to contact patches and excess stubs in gaps. (4) Compressible stubs: contacts form at q0>0.5. (5) At higher stub densities, interdigitation ceases and compressed stubs form gaps. (B) Fraction of cell surface engaged in contacts (c) as a function of stub density (q0). Initial increase until c=1 at q0=0.5 (1 and 2 in A). With non-deforming stubs, c decreases for q0>0.5 (dashed line) (3 in A). Compression permits interdigitation beyond q0=0.5 (4 in A). After the limit of interdigitation at q0=0.5+Δq0, c decreases (5 in A). Blue lines indicate normal and FN-depleted PM; red dashed line indicates q0=1. (C) Bending (curved arrows) or buckling (straight arrows) upon compression of stiff gap surfaces at given side lengths (dashed lines), angles (dashed lines, red tangents) and contour lengths (solid lines). (D) Stretching of a surface domain (1) can remove a gap by additional stub interdigitation (2) (white arrow). Compression of the expanded domain leads to buckling (3). Alternating stretching and compression (black arrows on the right) causes fluctuating buckling [white arrows between (2) and (3)].
|