|
FIGURE 1.
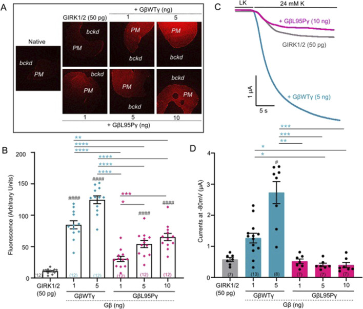
(A) Representative images of membrane patches at Gβ RNA doses 1 and 5 ng for GβWT and 1, 5, and 10 ng for GβL95P in the presence of GIRK2 channels. Plasma membrane patches were stained with an antibody against Gβ1. Membranes are seen as brighter-colored areas, and the background is black. (PM, plasma membrane; bckd, background). Number of frog donors (N) = 1. (B) Surface expression of GβWT and GβL95P mutant in the presence of GIRK2, measured in GMP. Data shown are the mean fluorescence intensity produced by the expressed Gβ, after subtraction of the average signal observed in channel-alone oocytes. (GMP, giant membrane patches). Statistical analysis: one-way ANOVA ####p < 0.0001, ###p < 0.001, ##p < 0.01, and #p < 0.05 relative to channel-only group and ****p < 0.0001, ***p < 0.001, **p < 0.01, and *p < 0.05 relative to GβWT. (C) Representative current traces of GIRK2 channels. (D) Summary of GIRK2 activation by GβWT and GβL95P. Statistical analysis: one-way ANOVA ####p < 0.0001, ###p < 0.001, ##p < 0.01, and #p < 0.05 relative to channel-only group and ****p < 0.0001, ***p < 0.001, **p < 0.01, and *p < 0.05 relative to GβWT.
|
|
FIGURE 2.
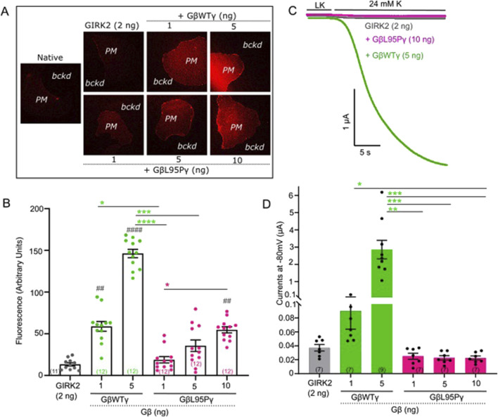
(A) Representative images of membrane patches at Gβ RNA doses 1 and 5 ng for GβWT and 1, 5, and 10 ng for GβL95P in the presence of GIRK1/2 channels. Plasma membrane patches were stained with an antibody against Gβ1. Membranes are seen as brighter-colored areas, and the background is black. (PM, plasma membrane; bckd, background). Number of frog donors (N) = 1. (B) Surface expression of GβWT and GβL95P mutant in the presence of GIRK1/2, measured in GMP. Data shown are the mean fluorescence intensity produced by the expressed Gβ, after subtraction of the average signal observed in channel alone oocytes (GMP, giant membrane patches). Statistical analysis: one-way ANOVA ####p < 0.0001, ###p < 0.001, ##p < 0.01, and #p < 0.05 relative to channel-only group and ****p < 0.0001, ***p < 0.001, **p < 0.01, and *p < 0.05 relative to GβWT. (C) Representative current traces of GIRK1/2 channels. (D) Summary of GIRK1/2 activation by GβWT and GβL95P. Statistical analysis: one-way ANOVA ####p < 0.0001, ###p < 0.001, ##p < 0.01, and #p < 0.05 relative to channel-only group and ****p < 0.0001, ***p < 0.001, **p < 0.01, and *p < 0.05 relative to GβWT.
|
|
FIGURE 3.
(A) Representative confocal images of oocytes expressing GIRK2-YFP channels. (B) Surface expression of GIRK2-YFP channels in the presence of GβWT (1 ng) and GβL95P (10 ng) mutant. Data shown are the mean fluorescence intensity produced by the expressed GIRK2, after subtraction of the average signal observed in native oocytes (ooct, oocyte; bckd, background). (C) Representative current traces of GIRK2-YFP channels. (D) Summary of GIRK2 activation by GβWT (1 ng) and GβL95P (10 ng). Statistical analysis: one-way ordinary ANOVA (Tukey’s test) or Kruskal–Wallis test ####p < 0.0001, ###p < 0.001, ##p < 0.01, and #p < 0.05 relative to channel-only group and ****p < 0.0001, ***p < 0.001, **p < 0.01, and *p < 0.05 relative to GβWT; ns, not significant. Number of frog donors (N) = 1.
|
|
FIGURE 4.
(A) Representative confocal images of oocytes expressing YFP-GIRK1/2 channels. (B) Surface expression of YFP-GIRK1/2 channels in the presence of GβWT (1 ng) and GβL95P (10 ng) mutant. Data shown are the mean fluorescence intensity produced by the expressed GIRK1/2 (ooct, oocyte; bckd, background). (C) Representative current traces of YFP-GIRK1/2 channels. (D) Summary of GIRK1/2 activation by GβWT (1 ng) and GβL95P (10 ng). Statistical analysis: one-way ordinary ANOVA (Tukey’s test) ****p < 0.0001, ***p < 0.001, **p < 0.01, and *p < 0.05; ns, not significant. Number of frog donors (N) = 1.
|
|
FIGURE 5. Structural analysis of the impact of L95P mutation on GIRK2-Gβγ complex. (A) Crystal structure of GIRK2–Gβγ complex (obtained from 4KFM, three Gβγ molecules were removed); L95 is shown as spheres and colored magenta. (B) Interface of GIRK–Gβγ complex, with data generated by the PRODIGY server; selection criterion: all amino acids ≤5.5 Å. The left plot corresponds to the chain colored red in A, and the right plot corresponds to the chain marked orange in (A). Note that L95 is in contact with some amino acids from the chain marked red. (C) Amino acids in contact with L95, same criterion as in B, with data obtained from analysis of GIRK–Gβγ wild-type utilizing the INTAA server. Amino acids that belong to Gβ are colored blue, and amino acids that belong to GIRK2 are marked red. (D) Analysis of non-covalent interactions of amino acids that are expected to be in contact with L95 (data shown in C); network is generated by the RINMAKER server. Specific interactions of L95 are summarized in Supplementary Table S1. (E) Predicted coordinates of GIRK2–GβL95Pγ complex, with data generated by the MutationExplorer server utilizing fast Rosetta fixbb function; P95 is shown as spheres and colored magenta. (F) Interface of GIRK–GβL95Pγ complex, with data generated by the PRODIGY server; selection criterion: all amino acids ≤5.5 Å. The left plot corresponds to the chain colored red in E, and the right plot corresponds to the chain colored orange in (E). Note that P95 is in contact with the chain marked red. (G) Amino acids in contact with P95, same criterion as in F, with data obtained from analysis of GIRK–GβL95Pγ utilizing the INTAA server. Amino acids that belong to Gβ are colored blue, and amino acids that belong to GIRK2 are colored red. (H) Analysis of non-covalent interactions of amino acids that are expected to be in contact with P95 (data shown in G); network is generated by the RINMAKER server. Specific interactions of P95 are summarized in Supplementary Table S1.
|
|
FIGURE 6. Structural analysis of the impact of L95P mutation on GIRK1/2–Gβγ complex. Analysis was conducted utilizing coordinates of the best scoring GIRK1/2–Gβγ complex. (A) Predicted structure of wild-type GIRK1/2–Gβγ complex (single Gβγ molecule is docked); L95 is shown as spheres and colored magenta, GIRK1 subunits are colored red, and GIRK2 subunits are colored orange. (B) Interface of GIRK–Gβγ complex, with data generated by the PRODIGY server; selection criterion: all amino acids are at ≤5.5 Å distance. The upper plot corresponds to GIRK1–Gβγ interface. The lower plot corresponds to GIRK2–Gβγ interface. Note that L95 is neither in GIRK1 nor in GIRK2 interface. (C) Amino acids in contact with L95, same criterion as in (B), with data obtained from analysis of GIRK1/2–Gβγ wild-type utilizing the INTAA server. As L95 is not part of the channel–Gβγ interface, only amino acids that belong to Gβγ are shown. (D) Analysis of non-covalent interactions of amino acids expected to be in contact with L95 (data shown in C); network is generated by the RINMAKER server. Specific interactions of L95 are summarized in Supplementary Table S1. (E) Predicted structure of GIRK1/2–GβL95Pγ complex, with data generated by the MutationExplorer server utilizing fast Rosetta fixbb function; P95 is shown as spheres and colored magenta. (F) Interface of GIRK–GβL95Pγ complex, with data generated by the PRODIGY server; selection criterion: all amino acids are at ≤5.5 Å distance. The upper plot corresponds to GIRK1–GβL95Pγ interface, and the lower plot corresponds to GIRK2–GβL95Pγ interface. Note that P95 is neither in GIRK1 nor in GIRK2 interface. (G) Amino acids in contact with P95, same criterion as in (F), with data obtained from analysis of GIRK–GβL95Pγ utilizing the INTAA server. Only amino acids that belong to Gβγ are shown. (H) Analysis of non-covalent interactions of amino acids that are expected to be in contact with P95 (data shown in (G)); network is generated by the RINMAKER server. Specific interactions of P95 are summarized in Supplementary Table S1.
|
|
FIGURE 7. Structural analysis of impact of L95P mutation on GIRK1/2–Gβγ complex. Analysis was conducted utilizing coordinates of the largest cluster of GIRK1/2–Gβγ complex. (A) Structure of wild-type GIRK1/2–Gβγ complex (single Gβγ molecule is docked); L95 is shown as spheres and colored magenta, GIRK1 subunits are colored red, and GIRK2 subunits are colored orange. (B) Interface of GIRK–Gβγ complex, with data generated by the PRODIGY server; selection criterion: all amino acids ≤5.5 Å. The upper plot corresponds to GIRK1–Gβγ interface. The lower plot corresponds to GIRK2–Gβγ interface. Note that L95 is neither in GIRK1 nor in GIRK2 interface. (C) Amino acids in contact with L95, same criterion as in B, with data obtained from analysis of GIRK1/2–Gβγ wild-type utilizing the INTAA server. Only amino acids that belong to Gβγ are shown. (D) Analysis of non-covalent interactions of amino acids that are expected to be in contact with L95 (data shown in (C)); network is generated by the RINMAKER server. Specific interactions of L95 are summarized in Supplementary Table S1. (E) Predicted coordinates of GIRK1/2–GβL95Pγ complex, with data generated by the MutationExplorer server utilizing fast Rosetta fixbb function; P95 is shown as spheres and colored magenta. (F) Interface of GIRK–GβL95Pγ complex, with data generated by the PRODIGY server; selection criterion: all amino acids ≤5.5 Å. The upper plot corresponds GIRK1–GβL95Pγ interface, and the lower plot corresponds to GIRK2–GβL95Pγ interface. Note that P95 is neither in GIRK1 nor in GIRK2 interface. (G) Amino acids in contact with P95, same criterion as in F, with data obtained from analysis of GIRK–GβL95Pγ utilizing the INTAA server. Only amino acids that belong to Gβγ are shown. (H) Analysis of non-covalent interactions of amino acids that are expected to be in contact with P95 (data shown in (G)); network is generated by the RINMAKER server. Specific interactions of P95 are summarized in Supplementary Table S1.
|
|
FIGURE 8. Structural analysis of the impact of L95P mutation on Gβγ−effector complexes. (A) Colored scale representation of Gβ1 generated in the ConSurf server (Ashkenazy et al., 2016). The scale is 1–9 with more evolutionary conserved amino acids colored by a more darker color. L95 is shown as spheres. (B) Gβγ−effector interface analysis. All interfaces are generated by the PRODIGY server. L95 is shown as red spheres; upper left—Gα1GDPGβγ (1gp2), upper right—β-adrenergic kinase–Gβγ complex (1omw), lower left—phosducin–Gβγ complex (2trc), and lower right—TRPM3–Gβγ (6rmv). (C) Effect of L95P mutation on protein stability and Gβγ affinity, GIRK crystal structure, and models. (D) Effect of L95P mutation on protein stability and Gβγ affinity and other effectors. All data in (C,D) were calculated utilizing the MCSM server.
|