|
Fig. 1. The Trio GEF2 domain rescues the Ptk7 morphant NC migration defect. (A,B) Two-cell stage embryos were injected with 6.5-7.5 ng Ptk7 MO or a control MO in combination with 75 pg lacZ RNA (A) or 50 pg mbGFP RNA together with 250 pg H2B-mcherry RNA (B) as lineage tracer. Co-injection of 150 pg TRIO DNA and 100 pg GEF2 RNA, but not 100 pg GEF1 RNA, restored NC cell migration in vivo and protrusion formation in vitro of Ptk7 morphants. (A) NC cell migration was analyzed at stage 26 by twist in situ hybridization. Asterisks mark the injected side. Arrows indicate NC migration defects. Scale bar: 250 µm. (B) NC cells were explanted at stage 18, cultured on fibronectin-coated slides and analyzed by time-lapse microscopy. Scale bar: 20 µm. (C) Graph summarizing the percentage of embryos with NC migration defects of at least three independent experiments. The total number of embryos is indicated for each column. Data are mean±s.e.m. ****P<0.0001, ***P<0.001; ns, not significant (one-way ANOVA). (D) Quantification of the twist in situ hybridization shown in A. Graphs presenting the measured area of twist expression of 20 randomly selected embryos per condition. The three graphs on the right depict the results of embryos co-injected with Ptk7 MO and the respective rescue constructs. The twist expression of the uninjected side (control) is compared to that of the injected side of the embryo. ****P<0.0001; ns, not significant (paired t-test). (E) A graph plotting cell circularity of explanted NC cells shown in B. Number (n) of analyzed cells: Co MO=57, Ptk7 MO=111, Ptk7 MO+TRIO=66, Ptk7 MO+GEF1=63 and Ptk7 MO+GEF2=92. The median is plotted as a line. ****P<0.0001; ns, not significant (Kruskal–Wallis test).
|
|
Fig. 2. TRIO interacts with Ptk7 in HEK293 cells. (A-C) HEK293 cells were transfected as indicated and immunoprecipitations were performed using anti-HA (A) or anti-Myc (C) antibodies. Ptk7 constructs used for immunoprecipitation are shown in B. (A,C) Co-immunoprecipitated proteins are shown in the upper panel, immunoprecipitated proteins in the middle panel and cell lysates in the bottom panel. Antibodies used for western blotting and molecular weights (kDa) are indicated on the right. Representative results of at least three independent experiments are shown.
|
|
Fig. 3. TRIO interacts with Ptk7 in NC cells. (A) NC explants were injected with 100 pg Ptk7-CYFP RNA in combination with 100 pg TRIO-NYFP DNA, 100 pg GEF1-NYFP RNA or 100 pg GEF2-NYFP RNA together with 200 pg H2B-CFP RNA and 300 pg lifeact-RFP RNA in one blastomere at the two-cell stage. Representative results of at least three independent experiments are shown. YFP signal indicates an interaction between Ptk7 and TRIO at NC cell-cell contacts. YFP and CFP signals cannot be distinguished by the imaging system, so nuclear labeling (H2B-CFP) is also visible in the YFP channel. Scale bar: 20 µm. (B) Negative control for the bimolecular fluorescence complementation assay. NC explants were injected with the indicated constructs in combination with H2B-CFP RNA and lifeact-RFP RNA. No YFP signal was detected at NC cell-cell contacts when the NYFP and CYFP constructs were expressed alone. Scale bar: 20 µm.
|
|
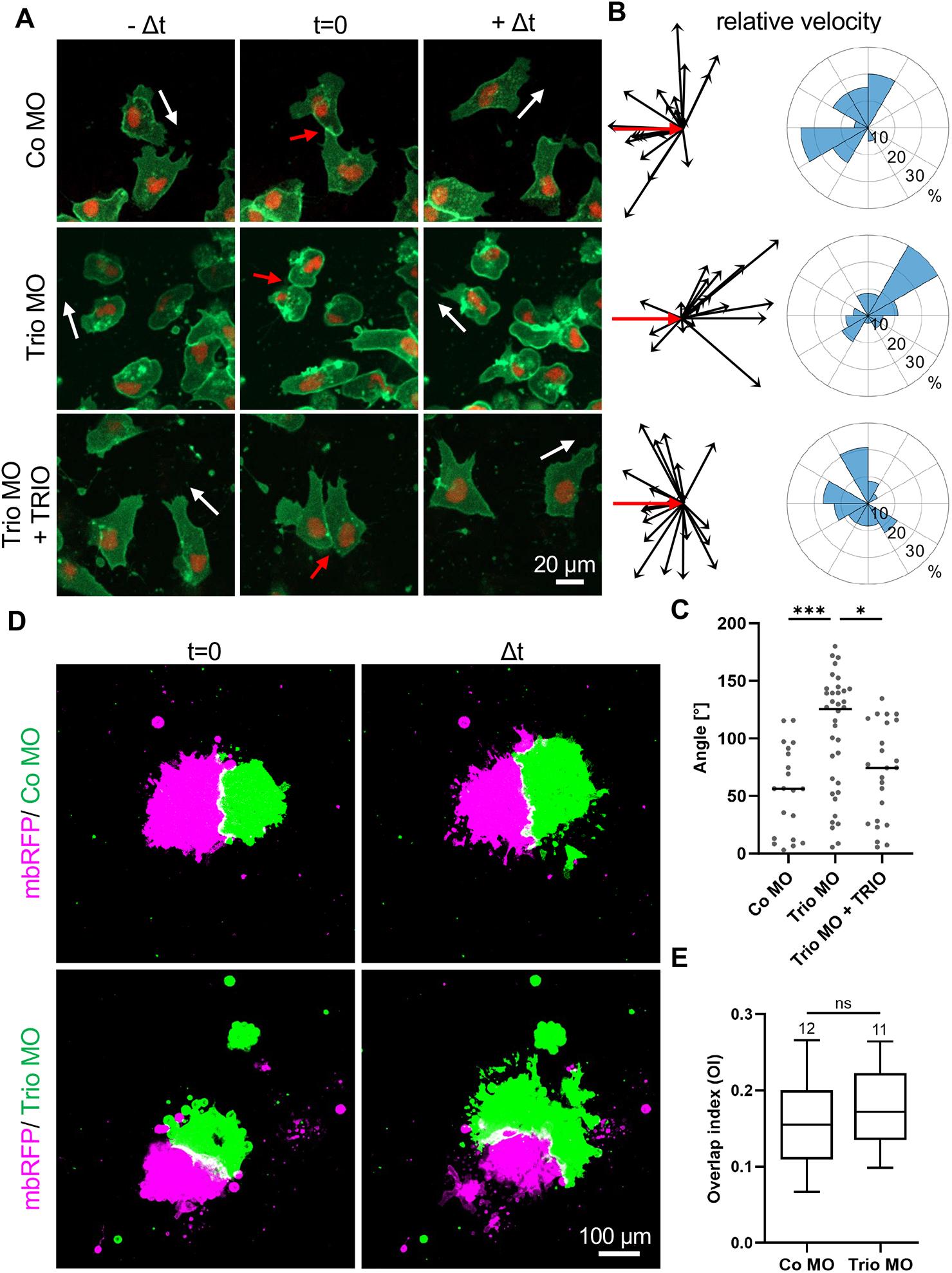
Fig. 4. Trio is required for contact inhibition of locomotion. (A-C) Embryos were injected with 5-6 ng Trio MO or control MO together with 100 pg mbGFP RNA and 200 pg H2B-mCherry in one blastomere at the two-cell stage. For rescue experiments, 150 pg TRIO DNA was co-injected. NC cells were explanted at stage 18 and imaged after 4 h of cultivation, when the NC cells had started to migrate as single cells. (A) Single NC cells before (−Δt), during (t=0) and after (+Δt) collision. Scale bar: 20 µm. White arrows indicate the direction of migration. Red arrows indicate cell-cell collisions. (B) Relative velocity vectors (black) with initial velocity vector (red) of 20 representative tracked NC cells are shown (left). Rose plots (right) showing the relative velocity vector distribution of all tracked NC cells. Number (n) of analyzed NC cells: Co MO=20, Trio MO=36, Trio MO+TRIO=24. (C) Graph presenting the angles between the velocity vectors and the initial vector. Velocity vectors below the initial vector have been horizontally flipped so that all angles are between 0° and 180° for comparison. *P<0.05, ***P<0.001 (Kruskal–Wallis test). (D,E) For confrontation assay, embryos were injected with either 100 pg mbRFP RNA alone or 50 pg mbGFP together with 4 ng MO in one blastomere at the eight-cell stage. Explanted NC cells were co-cultured and analyzed by time lapse microscopy. (D) Confronted explants at the start of the experiment (time point t=0, left). Confronted explants at the time point of maximum invasion (Δt, right). Scale bar: 100 µm. (E) Box plot showing the overlap index (OI) at the time point of maximal invasion (Δt) for three independent experiments. The number of analyzed confrontation events is indicated for each column. The box extends from the 25th to the 75th percentile, with whiskers indicating the maximum 1.5×IQR. The median is plotted as a line inside the box. ns, not significant (P>0.05; Mann–Whitney test).
|
|
Fig. 5 Activation of RhoA rescues the Ptk7 morphant phenotype. (A-C) Embryos were injected with 5 ng control MO or 5 ng Ptk7 MO alone or together with 10 pg caRac1, caRhoA or caCdc42 DNA in combination with 50 pg lacZ RNA as a lineage tracer in one blastomere at the eight-cell stage. (A) NC cell migration was analyzed at stage 26 by twist in situ hybridization. Co-injection of caRhoA rescued NC migration in Ptk7 morphants. The injected side is marked with an asterisk. Arrows indicate NC cell migration defects. Scale bar: 250 µm. (B) Graph showing the percentage of embryos with NC migration defects of at least three independent experiments. The total number of embryos is indicated for each column. Data are mean±s.e.m. ****P<0.0001, **P<0.01; ns, not significant (one-way ANOVA). (C) Graphs presenting the measured area of twist expression of 20 randomly chosen embryos per condition. Lower panels show the results of embryos co-injected with Ptk7 MO and the respective rescue constructs. The twist expression of the uninjected side (control) is compared to the injected side of the embryo. ****P<0.0001; ns, not significant (paired t-test).
|
|
Fig. 6. Loss of Ptk7 function leads to downregulation of RhoA but upregulation of Rac1. (A) Embryos were injected with 7.5 ng Ptk7 MO or control MO, together with 100 pg mbGFP RNA as lineage tracer in one blastomere at the two-cell stage. NC cells were explanted at stage 18 and fixed after 2 h of cultivation. Antibody staining against RhoA-GTP or Rac1-GTP were performed. The ‘Fire’ lookup table of ImageJ was applied. Scale bar: 10 µm. (B) Quantification of the antibody signal of the whole cell. The CTCF is plotted in the graphs. Number (n) of analyzed NC cells of at least three independent experiments: RhoA-GTP: Co MO=77, Ptk7 MO=73; Rac1-GTP: Co MO=52, Ptk7 MO=40. *P<0.05, ****P<0.0001 (Mann–Whitney test). (C) Fluorescence intensity at NC cell-cell contact sides. A rectangle with a width of 10 µm was placed over the entire length of the contact (see schematic). Graphs plotting the CTCF of the signal inside the square. Number (n) of analyzed cell-cell contacts of at least three independent experiments: RhoA-GTP: Co MO=72, Ptk7 MO=70; Rac1-GTP: Co MO=54, Ptk7 MO=46. **P<0.01, ****P<0.0001 (Mann–Whitney test).
|
|
Fig. 7. dnRac1 restores NC migration in Ptk7 morphants. (A-C) Embryos were injected with 5 ng control MO or 5 ng Ptk7 MO in combination with 50 pg lacZ RNA as lineage tracer in one blastomere at the eight-cell stage. Co-injection of 10 pg dnRac1 DNA restored NC migration in Ptk7 morphants. (A) NC cell migration was analyzed at stage 26 by twist in situ hybridization. The injected side is marked with an asterisk. NC cell migration defects are indicated by an arrow. Scale bar: 250 µm. (B) Graph summarizing the percentage of embryos with NC migration defects from at least three independent experiments. The number of embryos is indicated for each column. Data are mean±s.e.m. ****P<0.0001, **P<0.01 (one-way ANOVA). (C) Graph showing the measured area of twist expression in the branchial arches of 20 randomly selected embryos of the rescue condition. The twist expression area of the uninjected side (control) is compared to the injected side of the embryo. ns, not significant (paired t-test). (D) At cell-cell contacts, Ptk7 interacts with Trio, thereby inhibiting its GEF1 activity. This is likely achieved by Ptk7 contributing to the autoinhibition of the GEF1 domain, which is mediated by the spectrin repeat domain (SR) of Trio. Thus, the activity of Trio is limited to activation of RhoA, thereby supporting contact inhibition of locomotion. (E) Conversely, loss of Ptk7 function releases this block on the GEF1 domain and leads to hyperactivation of Rac1. Models in D and E were generated using Procreate software.
|
|
Fig. S1. Ptk7 loss-of-function does not affect NC induction. Two-cell stage embryos were injected with 7.5 ng Ptk7 MO or a control MO in combination with 75 pg lacZ RNA as lineage tracer. (A) NC cell induction was analyzed at stage 17/18 by twist in situ hybridization. Asterisks mark the injected side. Arrow indicates NC induction defect. Scale bar: 500 μm. (B) Graph showing NC induction defects of four independent experiments. The total number of embryos is indicated for each column. Data are mean ±s.e.m., ns = not significant (one- way ANOVA).
|
|
Fig. S2. TRIO-N1 does not rescue NC migration in Ptk7 morphants. Two- cell stage embryos were injected with 6.5-7.5 ng Ptk7 MO or a control MO in combination with 75 pg lacZ RNA as lineage tracer. Co-injection of 150 pg TRIO DNA and 100 pg GEF2 RNA, but not 100 pg GEF1 RNA or 100 pg TRIO-N1 DNA, restored NC cell migration in Ptk7 morphants. The data shown here include the data already shown in Fig. 1. (A) NC cell migration was analyzed at stage 26 by twist in situ hybridization. Asterisks mark the injected side. Arrow indicates NC migration defects. Scale bar: 250 μm. (B) Graph summarizing the percentage of embryos with NC migration defects of at least three independent experiments. The total number of embryos is indicated for each column. Data are mean ±s.e.m. **** p<0.0001, ***p<0.001 (one-way ANOVA). (C) Quantification of the twist in situ hybridization shown in (A). Graph presenting the measured area of twist expression of 20 randomly selected embryos of the rescue condition using TRIO-N1. The twist expression of the uninjected side (control) is compared to that of the injected side of the embryo. **** p<0.0001 (paired t-test).
Ptk7 MO
Development •
|
|
Fig. S3. The Trio GEF domains interact with Ptk7 in HEK293 cells. HEK293 cells were transfected as indicated and immunoprecipitations were performed using an anti-HA antibody. Co-immunoprecipitated proteins are shown in the upper panel, immunoprecipitated proteins in the middle panel and cell lysates in the bottom panel. Antibodies used for Western blotting and molecular weights (kDa) are indicated on the right. Representative results of at least three independent experiments are shown.
|
|
Fig. S4. PTK7-CYFP complements with GEF1-NYFP, but not NYFP alone.
NC explants were injected with 100 pg Ptk7-CYFP RNA in combination with 100 pg GEF1-NYFP RNA or 100 pg NYFP RNA together with 200 pg H2B-CFP RNA and 300 pg lifeact-RFP RNA in one blastomere at the two-cell stage. For each combination three representative images are shown. YFP signal indicates an interaction of Ptk7 and GEF1 at NC cell-cell contacts, while no signal is detected in explants expressing Ptk7-CYFP and NYFP using identical imaging parameters. Scale bar: 20 μm.
|
|
Fig. S5. Positive and negative controls for the detection of active RhoA and Rac1 by antibody staining. (A) Embryos were injected with 10-20 pg caRhoA, dnRhoA, caRac1, dnRac1 DNA in combination with 200 pg mbRFP RNA as lineage tracer in one blastomere at the 8-cell stage. NC cells were explanted at stage 18 and fixed after three hours of cultivation. An antibody staining against RhoA-GTP or Rac1-GTP was performed. The ’Fire’ lookup table of ImageJ was applied. Scale bar: 10 μm. (B) Quantification of the antibody signal of the whole cell. The CTCF is plotted, the median is indicated as a line. ****p<0.0001, ***p<0.001 (Kruskal-Wallis test). (C) Fluorescence intensity at NC cell-cell contact sides. The CTCF was determined in a square with a width of 10 μm that was placed over the entire length of the cell-cell contact (see cartoon). The median CTCF of at least three independent experiments is blotted as a line. **p<0.01, ***p<0.001 (Mann-Whitney test).
|
|
Fig. S6. Co-expression of Ptk7 inhibits Trio’s ability to activate Rac1.
Embryos were injected with 150 pg TRIO-HA DNA and 250 pg mRFP RNA alone or in combination with 250 pg Ptk7-Myc RNA. NC cells were explanted at stage 18 and fixed after three hours of cultivation. An antibody staining against Rac1-GTP was performed and the CTCF was determined at the cell-cell contact side. The median CTCF of two independent experiments is indicated as a line. **p<0.01, ****p<0.0001 (Kruskal-Wallis test).
|