|
Graphical Abstract
|
|
Fig. 1: Major transcriptional changes in Xenobots compared to age-matched stage 35/36 Xenopus embryos.A A live Xenobot and schematic of the experimental setup with three replicates for each Xenobot pool and age-matched stage 35/36 Xenopus embryo pool with each replicate having fifty and ten samples, respectively. Illustration from Nieuwkoop and Faber178 (B) Volcano plot for differential expression between Xenobots and age-matched stage 35/36 Xenopus embryos. Significantly changed genes are highlighted in red.
|
|
Fig. 1: Major transcriptional changes in Xenobots compared to age-matched stage 35/36 Xenopus embryos.A A live Xenobot and schematic of the experimental setup with three replicates for each Xenobot pool and age-matched stage 35/36 Xenopus embryo pool with each replicate having fifty and ten samples, respectively. Illustration from Nieuwkoop and Faber178 (B) Volcano plot for differential expression between Xenobots and age-matched stage 35/36 Xenopus embryos. Significantly changed genes are highlighted in red.
|
|
Fig. 2: Inter-individual variation in gene counts is greater in Xenobots than in age-matched Xenopus embryos for most genes.A Schematic of the analysis method. All genes were ranked by their mean count value across all 6 data pools, after which the standard deviations of the gene counts amongst individual Xenobots and individual age-matched Xenopus embryos were estimated (Est. σX and Est. σE) and used to calculate the coefficients of variation (CVs) for each (CVX and CVE). B Histograms of the normalized distributions of CVs for Xenobots and age-matched embryos genes. Xenobots have significantly higher CVs and wider CVs distribution than age-matched embryos (Wilcoxon rank sum test, p = 0). Where the CVE distribution had a mean of 1.2537 and standard deviation of 0.9716, and the CVX distribution had a mean of 2.6115 and standard deviation of 1.3609. C Comparison of gene expression variation between Xenobots and age-matched embryos across expression levels. The genes for which CVX > CVE were noted, and of all the included genes, 96.06% had greater CVX than CVE. The gene list was then divided into 100 equal-size bins (percentiles), and the fraction of each bin for which CVX > CVE was plotted. Each bar represents one bin of genes ranked from lowest to highest gene counts, and its height indicates the fraction of genes in the bin for which CVX > CVE. The black line marks 0.5. For all bins, most genes in the bin had a greater CV for Xenobots than age-matched Xenopus embryos. The red line shows the overall fraction of genes for which CVX > CVE (0.9606), and the dark blue bins were found to be significantly different from this value (p < 0.05), while light blue bins were not (p > 0.05) according to a permutation test, indicating that the trend of increasing bin value with increasing gene count was not due to chance. D Table showing top 10 most variable genes in Xenobots.
|
|
Fig. 3: Functional enrichment and network clustering analysis of high stringency transcripts uniquely upregulated in Xenobots compared to age-matched Xenopus embryos.A Functional enrichment analysis showing enrichment of seven different biological categories. B–C Network clustering analysis identified 10 clusters (Supplementary Data 6), including cluster for sensory perception of sound and mechanical stimuli (B) and immune/stress response (C).
|
|
Fig. 3: Functional enrichment and network clustering analysis of high stringency transcripts uniquely upregulated in Xenobots compared to age-matched Xenopus embryos.A Functional enrichment analysis showing enrichment of seven different biological categories. B–C Network clustering analysis identified 10 clusters (Supplementary Data 6), including cluster for sensory perception of sound and mechanical stimuli (B) and immune/stress response (C).
|
|
Fig. 4: Xenobots respond to acoustic vibrations by changing motion behavior.A Experimental setup for exposure of subjects to 300 Hz acoustic vibration and time lapse recording of motion behavior for 10 min before exposure, 10 min during exposure, and 10 min after exposure. Created with BioRender.com. B–H Time lapse recording of motion behavior of day 1 non-ciliated, non-motile Xenobots, age-matched stage 35 Xenopus embryos, and day 7 autonomously motile Xenobots, along with motion tracking of their behavior and quantification of change in peak velocity from baseline during interval of 300 Hz vibration stimulus. B, D, F Representative image of day 1 non-motile Xenobots, age-matched stage 35 Xenopus embryos treated with tricaine to inhibit muscle movement while leaving cilia-based motion intact, and day 7 autonomously motile Xenobots, respectively. Scale bar = 5 mm. C, E, G Representative tracking of day 1 non-motile Xenobots, age-matched stage 35 embryos, and day 7 autonomously motile Xenobots, respectively, across the time intervals of before, during, and after 300 Hz vibration stimulus. H Quantification of change in peak velocity (millimeters/min) between the time intervals of before and during 300 Hz vibration stimulus. Data represented as mean ± SD. Xenobot Day 1—n = 9, Embryos St 35—n = 5, Xenobots Day 7—n = 7, ns-non-significant, **p < 0.01, ****p < 0.0001, repeated measures One-Way ANOVA with Tukey’s multiple comparison test.
|
|
Fig. 4: Xenobots respond to acoustic vibrations by changing motion behavior.A Experimental setup for exposure of subjects to 300 Hz acoustic vibration and time lapse recording of motion behavior for 10 min before exposure, 10 min during exposure, and 10 min after exposure. Created with BioRender.com. B–H Time lapse recording of motion behavior of day 1 non-ciliated, non-motile Xenobots, age-matched stage 35 Xenopus embryos, and day 7 autonomously motile Xenobots, along with motion tracking of their behavior and quantification of change in peak velocity from baseline during interval of 300 Hz vibration stimulus. B, D, F Representative image of day 1 non-motile Xenobots, age-matched stage 35 Xenopus embryos treated with tricaine to inhibit muscle movement while leaving cilia-based motion intact, and day 7 autonomously motile Xenobots, respectively. Scale bar = 5 mm. C, E, G Representative tracking of day 1 non-motile Xenobots, age-matched stage 35 embryos, and day 7 autonomously motile Xenobots, respectively, across the time intervals of before, during, and after 300 Hz vibration stimulus. H Quantification of change in peak velocity (millimeters/min) between the time intervals of before and during 300 Hz vibration stimulus. Data represented as mean ± SD. Xenobot Day 1—n = 9, Embryos St 35—n = 5, Xenobots Day 7—n = 7, ns-non-significant, **p < 0.01, ****p < 0.0001, repeated measures One-Way ANOVA with Tukey’s multiple comparison test.
|
|
Fig. 5: Xenobot transcripts are enriched in evolutionary older strata compared to control transcripts.Control transcripts are all the Xenopus genes expressed in epidermal progenitor cells + multiciliate cells + alpha and beta ionocyes + goblet cells (3374). Phylostratigraphic analysis of controls transcripts, all Xenobot upregulated transcripts (1812), and transcripts uniquely upregulated in Xenobots (1450), showing Xenobot transcripts significantly more enriched in Bilateria, Eumetazoa, and Metazoa compared to controls and the unique Xenobot upregulated transcripts more enriched than all Xenobot upregulated transcripts in these evolutionarily older strata. Chi-square test, p < 0.001.
|
|
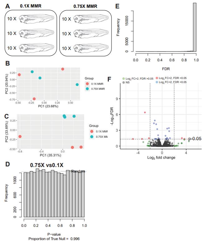
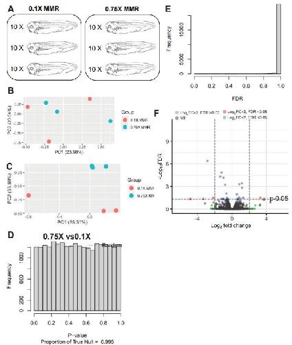
Supplementary Figure 1: No major transcriptional changes in stage 35/36 Xenopus embryos raised
in 0.1X MMR and 0.75X MMR. (A) Schematic of the experimental setup with three replicates for
each 0.1X MMR and 0.75X MMR rearing condition and each replicate having ten stage 35/36
embryos. (B) Principal component analysis plot of RNA-sequencing data from stage 35/36
Xenopus embryos raised in 0.1X MMR and 0.75X MMR showing no clustering. (C) Principal
component analysis plot using surrogate variable adjusted data. (D) Histogram of p-value
significance. If no genes are associated with phenotype the p-value histogram is expected to be
relatively flat. Also, proportion of true null hypothesis (non-significant genes) is shown (E)
Histogram of FDR significance. If no genes are associated with phenotype all the FDRs will be
near one. (F) Volcano plot for differential expression between embryos raised in 0.1X MMR and
0.75X MMR. Significantly changed genes are highlighted in red.
|
|
Supplementary Figure 2: Principal component analysis plot of RNA-sequencing data using
surrogate variable adjusted data for Xenobots and age-matched stage 35/36 Xenopus embryos
showing distinct separation of the two groups.
|
|
Supplementary Figure 3: Network clustering analysis of high stringency transcripts uniquely
upregulated in Xenobots compared to age-matched Xenopus embryos. (A-C) Network clustering
analysis identified 10 clusters (Supplemental Dataset 6) including clusters for cilia and
cytoskeleton (A), Ketone metabolism and EGF/EGFR signal (B), and
ECM/proliferation/multicellular organization (C).
|
|
Supplementary Figure 4: Xenobots have relatively similar total cell numbers. (A) Schematic of the
Xenobot total cell count pipeline. Xenobots were fixed, their axial dimensions measured, cut
through the middle into two halves, stained with nuclear stain followed by imaging nuclei in the
interior, counting and calculation to obtain total nuclei per Xenobot. (B) Representative image of
stained nuclei in the interior of Xenobot. (C) Table showing actual nuclei per unit volume imaged
and estimated total cell count in Xenobots.
|
|
Supplementary Figure 5: Xenobots have overlapping cilia characteristics with age-matched
embryos. Immunostaining for cilia in Xenobots and age-matched embryos. (A & B)
Representative images at the base of cilia of multiciliated cells showing each cilium as a punctate
spot (magenta arrows). (C) Quantification of number of cilia per multiciliated cell n=8, *-p=0.04,
unpaired t-test. (D & E) Representative images of cilia length in multicilated cells (orange arrows).
(F) Quantification of cilia length n>13, ns-non-significant, unpaired t-test. Data represented as
mean + SD.
|
|
|