|
Fig. 1. Effects of PspCas13b and RfxCas13d on reporter gene expression in embryos of X. tropicalis. (A) Schematic of Cas13-related gRNAs targeting the mRNA of EGFP reporter gene. (B) Schematic illustration of the experimental setup used to analyze PspCas13b and RfxCas13d capacities to target exogenous reporter gene in X. tropicalis embryos. The mRNA of mCherry was used as the internal control. (C and D) Representative images (C) and quantification (C) of EGFP fluorescence in control and experimental embryos injected with PspCas13b system at 15 hpi (n=c. 30 embryos from 3 independent experiments). (E and F) Representative images (E) and quantification (F) of EGFP fluorescence in control and experimental embryos injected with PspCas13b system at 24 hpi (n=c. 30 embryos from 3 independent experiments). (G) The qPCR validation of EGFP expression in control and experimental embryos injected with PspCas13b system at 24 dpi (n=5). (H and I) Representative images (H) and quantification (I) of EGFP fluorescence in control and experimental embryos injected with RfxCas13d system at 15 hpi (n=c.30 embryos from 3 independent experiments). (J and K) Representative images (J) and quantification (K) of EGFP fluorescence in control and experimental embryos injected with RfxCas13d system at 24 hpi (n=c.30 embryos from 3 independent experiments). (L) The qPCR validation of EGFP expression in control and experimental embryos injected with RfxCas13d system at 24 dpi (n=5). All data are presented as mean +/-SEM. Scale bar =500 um (C, E, and J) and 750 um (H). Ns, no significant differences
|
|
Fig. 2. Effects of PspCas13b and RfxCas13d on tyrosinase expression in embryos of X. tropicalis. (A) Schematic of Cas13-related gRNAs targeting the mRNA of endogenous tyrosinase (tyr) gene. (B) Schematic illustration of the experimental setup used to analyze the capacities of PspCas13b and RfxCas13d systems (300 pg/embryo) together with gTyr1-3 (100 pg/embryo). (C and D) Representative images (C) and quantification (D) of Tyr expression in control and experimental embryos injected with PspCas13b system at 24 hpi. Scale bar =500 m. (E and F) Representative images (E) and quantification (F) of Tyr expression in control and experimental embryos injected with PspCas13b system at 48 hpi. Scale bar =1 mm. (G and H) Representative images (G) and quantification (H) of Tyr expression in control and experimental embryos injected with RfxCas13d system at 24 hpi. Scale bar =500 m. (I and J) Representative images (I) and quantification (J) of Tyr expression in control and experimental embryos injected with RfxCas13d system at 48 hpi. Scale bar =1 mm. All data are presented as meanSEM (n=4 per group). Ns, no significant differences
|
|
Fig. 3. Effects of dCas9-KM system on reporter gene expression in embryos of X. tropicalis. (A) Schematic of CRISPRi-related gRNAs targeting the regions of mCherry reporter gene in pmCherry-N1 plasmid. (B) Schematic illustration of the experimental setup used to analyze dCas9-KM capacity targeting exogenous reporter gene in X. tropicalis embryos. (C) The qPCR validation of mCherry expression in embryos co-injected with dCas9-KM system and indicated gRNAs at 48 dpi (n=4 per group). (D and E) Representative images (D) and quantification (E) of mCherry expression in embryos co-injected with dCas9-KM system and indicated gRNA at 48 hpi (n=~60 embryos from 3 independent experiments). (F) Schematic of gR-187 targeting mCherry reporter gene in pCMV-mCherry-EF1-EGFP dual-reporter plasmid. (G) The qPCR validation of mCherry expression in embryos co-injected with dCas9-KM system and indicated gRNA at 48 dpi (n=5 per group). EGFP was used as the internal control. (H and I) Representative images (H) and quantification (I) of mCherry fluorescence in embryos co-injected with dCas9-KM system and indicate gRNA at 48 hpi (n=24 embryos from 3 independent experiments). All data are presented as mean+/-SEM. *p<0.05,**p<0.01***p<0.001,****p<0.0001 versus control. Ns, no significant differences versus control
|
|
Fig. 4. Effects of dCas9-KM system on tyrosinase expression in embryos of X. tropicalis. (A) Schematic illustration of dCas9-KM system-related gRNAs targeting the DNA locus of endogenous tyrosinase (Tyr) gene. Fertilized eggs were co-injected with dCas9-KM mRNAs and indicated gRNA sets, followed by embryo evaluation at 48 hpi as follows. (B and C) Representative images (B) and quantification (C) of Tyr production in embryos co-injected with dCas9-KM mRNA and indicated gRNAs at 48 hpi (n=26~30 embryos from 3 independent experiments). Scale bar =250 m. (D) The qPCR validation of Tyr expression in embryos co-injected with dCas9-KM mRNA and indicated gRNAs at 48 dpi (n=5 per group). (E and F) Representative images (E, scale bar =250 m) and quantification (F) of embryos with different phenotypes were counted and compared with the total developed ones 48 h post co-injection of dCas9-KM system. (G and H) Representative images (G) and quantification (H) of embryos with different phenotypes were counted and compared with the total developed ones 72 h post co-injection of dCas9-KM system. Total embryos evaluated for each group (n) is shown above each column. All data are present as meanSEM. ****p<0.0001 versus gNC group.
|
|
Fig. 5. Effects of dCas9-KM system on pax6 expression in embryos of X. tropicalis. (A) Schematic illustration of dCas9-KM system-related gRNAs targeting the DNA locus of endogenous pax6 gene. Fertilized eggs were co-injected with dCas9-KM mRNAs and indicated gRNA sets, followed by embryo evaluation at 48 hpi as follows. (B) The qPCR validation of pax6 expression in the dCas9-KM-injected embryos with different gRNA sets (n=5 per group). (C) Representative images of embryos with smaller eyes in the experimental group injected with pax6 targeting gRNA sets. The top panel shows low magnification, and the lower panel shows high magnification. Asterisk denotes smaller eyes. (D) Embryos with different phenotypes were counted and compared with the total developed ones after injection. Total embryos evaluated for each group (n) is shown above each column. (E) Quantification of eye size in tadpoles treated with gRNA sets and controls (n=3 per group). (F) The qPCR validation of pax6 expression in the dCas9-KM-injected embryos with single gRNAs from set2 (n=5 per group). All data are present as meanSEM. *p<0.05, **p<0.01, ***p<0.001 versus gNC group. Ns, no significant differences versus gNC group.
|
|
Fig. 6. Dose effect of dCas9-KM system on the efficiency of Tyr knockdown in X. tropicalis embryos. (A) Representative images (left and upper panels) and qPCR validation (right and lower panel) of tyrosinase expression in embryos co-injected with gTry13 and dCas9-KM mRNAs at 48 hpi. Fertilized eggs were co-injected with gTry13 (200 pg/embryo) and dCas9-KM mRNAs with different concentrations from 0 to 600 pg/embryo. Data are presented as meanSEM (n=5 per group). **p<0.01, ***p<0.001, ****p<0.0001 versus control group (one-way ANOVA test). Ns, no significant differences. Scale bar =2500 m. (B) Representative images (left and upper panels) and qPCR validation (right and lower panel) of tyrosinase expression in embryos co-injected with gTry13 and dCas9-KM mRNAs at 48 hpi. Fertilized eggs were co-injected with dCas9-KM mRNAs (300 pg/embryo) and gTry13 with different concentrations from 0 to 600 pg/embryo. Data are presented as meanSEM (n=5 per group). *p<0.05, ****p<0.0001 versus control group (one-way ANOVA test). ####p<0.0001 (one-way ANOVA test). Ns, no significant differences. Scale bar =1000 m. (C and D) Representative images (C) and quantification (D) of embryos with different phenotypes were counted and compared with the total developed ones 48 hpi. Scale bar =750 m
|
|
Fig. 7. Effects of ZIM3-KRAB domain on CRISPRi-induced tyr knockdown in embryos of X. tropicalis. (A) Schematic illustration of the experimental setup used to analyze the capacity of KRAB domain from Zim3 gene (ZIM3K) to target exogenous reporter gene in X. tropicalis embryos. The gTry13 were injected into the fertilized eggs together with dCas9-KM or dCas9-ZIM3K mRNAs, followed by embryo evaluation at 48 hpi as follows. (B) The qPCR validation of Tyr expression in the injected embryos. Data are presented as meanSEM (n=5 per group). ****p<0.0001 versus control group (one-way ANOVA test). Ns, no significant differences. (C) Representative images of tyrosinase expression in embryos co-injected with gTry13 and dCas9-mediated repressors at 48 hpi. The top panel shows low magnification (Scale bar =1 mm), and the lower panel shows high magnification (Scale bar =500 m). (D) Embryos with different phenotypes were counted and compared with the total developed ones after injection. Total embryos evaluated for each group (n) is shown above each column.
|
|
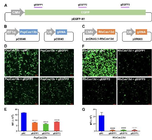
Figure S1. Effects of PspCas13b and RfxCas13d systems on reporter gene expression in mammalian cells. (A) Schematic of Cas13-related gRNAs targeting the mRNA of EGFP reporter gene in pEGFP-N1 plasmid. (B and C) Schematic plasmid maps of PspCas13b (B) and RfxCas13d (C) system used in human cells. (D and E) Representative images (D) and quantification (E) of EGFP fluorescence in 293T cells transfected with PspCas13b system. Data are presented as mean ± SEM (n=5), ****p<0.0001 (one-way ANOVA test). Scale bar=100 µm. (F and G) Representative images (F) and quantification (G) of EGFP fluorescence in 293T cells transfected with RfxCas13d system. Data are presented as mean ± SEM (n=5), ****p<0.0001 (one-way ANOVA test). Scale bar=100 µm.
|
|
Figure S2. Effects of other Cas13d variants on reporter gene expression in embryos of X. tropicalis. (A) Representative images of EGFP fluorescence in control and experimental embryos injected with other Cas13d variants at 15 hpi. The mCherry was used as the internal control. Scale bar=500 µm. (B) Quantification of the mean fluorescent intensity (MFI) ratio (EGFP/mCherry) in control and experimental embryos injected with other Cas13d variants at 15 hpi. (C) The qPCR validation of EGFP expression in control and experimental embryos injected with other Cas13d variants at 15 hpi. The mCherry was used the internal control. Data are presented as mean ± SEM (n =~30 embryos from 3 independent experiments), one-way ANOVA test. Ns, no significant differences versus control.
|
|
Figure S3. Effects of Cas13 system combined with high dose of gRNAs on tyr expression in embryos of X. tropicalis. Embryos were co-injected with high dose of gTyr1-3 (600 pg/embryo) and Cas13 mRNAs (300 pg/embryo) for 24 and 48 hours, respectively. (A and B) Representative images (A) and quantification (B) of tyr expression in control and experimental embryos injected with PspCas13b system at 24 and 48 hpi (n=3). (C and D) Representative images (C) and quantification (D) of tyr expression in control and experimental embryos injected with RfxCas13d system at 24 and 48 hpi (n=3). Data are presented as mean ± SEM. Scale bar=750 µm. Ns, no significant differences versus control.
|
|
Figure S4. Effects of gTyr1-3 set combined with LwaCas13a on tyr expression in embryos of X. tropicalis. Embryos were co-injected with high dose of gTyr1-3 (600 pg/embryo) and LwaCas13a mRNAs (300 pg/embryo) for 48 hours. (A and B) Representative images (A) and quantification (B) of tyr expression in control and experimental embryos injected with LwaCas13a system at 48 hpi (n=3). Data are presented as mean ± SEM. Scale bar=750 µm. Ns, no significant differences versus control.
|
|
Figure S5. Effects of gTyr4-6 set combined with RfxCas13d on tyr expression in embryos of X. tropicalis. (A) Schematic of RfxCas13d-related gRNA4-6 targeting the mRNA of tyr gene. (B) Schematic illustration of the experimental setup used to analyze the capacities of RfxCas13d together with gTyr4-6. (C and D) Representative images (C) and quantification (D) of tyr expression in control and experimental embryos injected with RfxCas13d system at 48 hpi (n=3). Data are presented as mean ± SEM. Scale bar=750 µm. Ns, no significant differences versus control.
|
|
Figure S6. Expression of Cas13 proteins in mammalian cells and X. tropicalis embryos. (A) Schematic of plasmids harboring the expression cassette of Cas13-EGFP fusion protein. The pCAG-EGFP plasmid is used as a positive control. (B) Representative images of EGFP expression in 293T cells transfected with pCAG-EGFP, pCAG-PspCas13b-EGFP, and pCAG-RfxCas13d-EGFP plasmids for 48 hours. PBS was used as a negative control. Scale bar=50 µm. (C and D) Representative images (C) and quantification of embryos with EGFP expression were counted and compared with the total developed ones 15 hours post injection of indicated plasmids. Scale bar=500 µm. Total embryos evaluated for each group (n) is shown above each column.
|
|
Figure S7. Expression of Cas13 proteins in X. tropicalis embryos injected with mRNAs. X. tropicalis embryos were injected with mRNAs of EGFP, PspCas13b-EGFP, and RfxCas13d-EGFP, followed by determination of EGFP signals at 24~72 h post-injection. (A) Representative images of EGFP expression in embryos injected with EGFP, PspCas13b-EGFP, and RfxCas13d-EGFP mRNAs at indicated time points. Scale bar=500 µm. (B) Quantification of embryos with EGFP expression were counted and compared with the total developed ones at indicate time points. Total embryos evaluated for each group (n) is shown above each column.
|
|
Figure S8. Effects of different CRISPRi effectors on reporter gene expression in embryos of X. tropicalis. (A) Schematic illustration of dual-reporter plasmid (upper panel) and the experimental setup used to analyze different CRISPRi effectors in X. tropicalis embryos (lower panel). (B and C) The qPCR validation of mCherry expression in embryos co-injected with different CRISPRi effector mRNAs and indicated gRNA at 24 (B) and 48 (C) dpi. EGFP was used as the internal control. Data are presented as mean ± SEM (n=5 per group), *p<0.05, **p<0.01, ***p<0.001, ****p<0.0001 versus dCas9 alone. one-way ANOVA test. (D and E) Representative images (D) and quantification (E) of mCherry expression in embryos co-injected with different CRISPRi effector mRNAs and indicated gRNA at 48 hpi. Data are presented as mean ± SEM (n=~120 embryos from 3 independent experiments), ****p<0.0001 versus dCas9 alone, #p<0.05, ####p<0.0001 (one-way ANOVA test). Scale bar=1 mm.
|
|
Figure S9. Comparation of Tyr knockdown efficiency between gTyr27- and gTyr13-mediated CRISPRi. The dCas9-KM mRNA was co-injected into the animal pole of X. tropicalis fertilized eggs at one-cell stage with the indicated single gRNA, followed by Tyr expression evaluation at 48 hpi. (A) Representative images of Tyr production in embryos injected with dCas9-KM systems. Scale bar=2.5 mm. (B) The qPCR validation of Tyr expression in embryos co-injected with dCas9-KM systems. Data are presented as mean ± SEM (n=4 per group), **p<0.01 versus gNC group (one-way ANOVA test). (C) Embryos with different phenotypes were counted and compared with the total developed ones after injection. Total embryos evaluated for each group (n) is shown above each column. Ns, no significant differences versus control.
|
|
Figure S10. Effective duration of dCas9-KM-induced endogenous gene knockdown in embryos of X. tropicalis. The dCas9-KM mRNA was co-injected into the animal pole of X. tropicalis fertilized eggs at one-cell stage with gNC or gTyr13, followed by Tyr expression evaluation at different time points. (A) Representative images of Tyr production in embryos co-injected with dCas9-KM systems at 48 hpi. (B) Embryos with albinism phenotypes isolated from gTyr13 group (A) were further raised for an extended observation till 120 hpi. (C) Representative images (left) and quantification (right) of tadpoles with or without pigmentation loss at 9 days post-injection. Scale bar=1 mm (A and B) and 750 µm (C, left).
|
|
Figure S11. Effects of dCas9-KM system on tbxt expression in embryos of X. tropicalis. (A) Schematic illustration of dCas9-KM system-related gRNAs targeting the DNA locus of endogenous tbxt gene. Fertilized eggs were co-injected with dCas9-KM mRNAs and indicated gRNA sets, followed by embryo evaluation at 48 hpi as follows. (B) The qPCR validation of tbxt expression in the dCas9-KM-injected embryos with different gRNA sets. Data are presented as mean SEM (n=3 per group), *p<0.05, ***p<0.001 versus gNC group (one-way ANOVA test). (C) Representative images with the abnormal tails in embryos injected with tbxt targeting gRNA sets compared with gNC. Scale bar=2 mm.
|
|
Figure S12. Effects of dCas9-KM system on the expression of Myh6 in embryos of X. tropicalis. (A) Schematic illustration of dCas9-KM system-related gRNAs targeting the DNA locus of endogenous myh6 gene. Fertilized eggs were co-injected with dCas9-KM mRNAs and indicated gRNAs, followed by embryo evaluation at 48 hpi as follows. (B and C) The qPCR validation of myh6 expression in the dCas9-KM-injected embryos with gRNA sets (B) and single gRNA (C). Data are presented as mean ± SEM (n=4 per group). *p<0.05 versus gNC (Student’s t test for B). **p<0.01, ****p<0.0001 versus gNC group (one-way ANOVA test for C). Ns, no significant differences versus control.
|
|
Figure S13. High dose of dCas9-KM system induces a complete ablation of pigmentation in X. tropicalis embryos. Fertilized eggs were co-injected with dCas9-KM mRNAs (300 pg/embryo) and gTry13 with high dose (400-600 pg/embryo), followed by picture capture at 48 hpi. The most representative images of severe albinism tadpoles with complete ablation of pigmentation were isolated. Upper panel, dorsal view. Lower panel, lateral view. Scale bar=1 mm.
|
|
Figure S14. Effects of MS2-MCP system on dCas9-KM-induced tyr knockdown in embryos of X. tropicalis. (A) Schematic illustration of the experimental setup used to analyze the effect of MS2-MCP system on dCas9-KM system in X. tropicalis embryos. The MS2-gTry13 were injected into the fertilized eggs together with dCas9-K and MCP-MeCP2 mRNAs, followed by embryo evaluation at 48 hpi as follows. (B) The qPCR validation of Tyr expression in the injected embryos. Data are presented as mean ± SEM (n=5 per group). **p<0.01 versus control group (Student’s t test). (C) Representative images of tyrosinase expression in the co-injected embryos at 48 hpi. Scale bar=1 mm. (D) Embryos with different phenotypes were counted and compared with the total developed ones after injection. Total embryos evaluated for each group (n) is shown above each column.
|