|
Fig. 1. DACT1 synergizes with Dvl2 but antagonizes Vangl2 during CE.DMZ injection of mRNA encoding GFP-Dact1L (A) or mSc-hDACT1 (B) dose-dependently induces CE defects, which can be quantified by measuring the length-to-width ratio (LWR) of the injected embryos (A’, B’). Linear regression statistics reveal a correlation between the dosage of GFP-dact1.L or mSc-hDACT1 and the reduction of LWR (A”, B”). (C, C’) 0.2 ng mSc-hDACT1 or 0.25 ng Flag-Dvl2 mRNA causes only mild CE defects when injected individually into the DMZ, but their co-injection induces significantly more severe CE defects. Conversely, 0.2 ng myc-Vangl2 mRNA induced severe CE defects can be rescued significantly by co-injecting 0.1 ng hDACT1 mRNA. CE phenotype was determined by quantifying the LWR of the embryos in each group (A’, B’, C’). Experiments were repeated three times and the total number of embryos analyzed is indicated below each panel in (A–C). Data are presented as box plots in (A’), (B’) and (C’), with the whiskers indicating the minima and maxima, the center lines representing the median, the box upper and lower bounds representing the 75th and 25th percentile, respectively. Two-tailed, unpaired T-test was used to compare the LWR of different groups, and the p vales are indicated in (A’–C’) between different groups. In (A”) and (B”), data are presented as mean values +/− SD. Source data are provided as a Source data file.
|
|
Fig. 2. Vangl2 binding is not required for Dact1 to detach Dvl2 from Vangl2.A Schematic diagram showing the three conserved domains in Dact1: the Leucine Zipper (LZ, for homodimerization), Serine-rich (SR, for Vangl binding) and PDZ-binding (PDZb, for Dvl binding) domain. An hDACT1-ΔSR mutant was made by removing the SR domain to eliminate Vangl2 binding. In animal cap explants from embryos injected with mSc-hDact1 (B), mSc-hDACT1-ΔSR (F) or Dvl2-EGFP (K) alone, each protein displays cytoplasmic distribution (B, F, K). Co-injection of Vangl2 (tagged with miRFP670) recruits wild-type mSc-hDACT1 (C–E) but not ΔSR mutant to the plasma membrane (G–I), and quantification of Pearson’s coefficient shows significantly lower co-localization between Vangl2 and hDACT1-ΔSR than wild-type hDACT1 (J, n = 4 and n = 3, respectively). In animal cap cells, cytoplasmic Dvl2-EGFP (K) can also be recruited to the plasma membrane by co-injected Vangl2 and display co-localization with Vangl2 (L–N, W). Co-overexpression of mSc-hDACT1 decreases Dvl2-Vangl2 colocalization on the plasma membrane with simultaneous formation of puncta (O–R). (O’-R’) Enlarged views show that the puncta are primarily localized in the cytoplasm and consisted of Dvl2 and hDACT1 but not Vangl2 (arrows), and a few puncta can also be observed on the plasma membrane and show enrichment of Dvl2 and hDACT1 but not Vangl2 (arrowheads). The similar effect is also observed with co-overexpression of hDACT1-ΔSR mutant (S–V). Pearson’s coefficient analyses show that both hDACT1 and hDACT1-ΔSR can similarly decrease Dvl2 colocalization with Vangl2 (W, n = 3 each). In (J) and (W), n equals the number of biological repeats performed; data are presented as mean values +/− SD; two-tailed, unpaired T-test was used to compare the relative Pearson’s coefficient of different groups, and the p vales are indicated between different groups. Scale bars represent 30μm. Source data are provided as a Source data file.
|
|
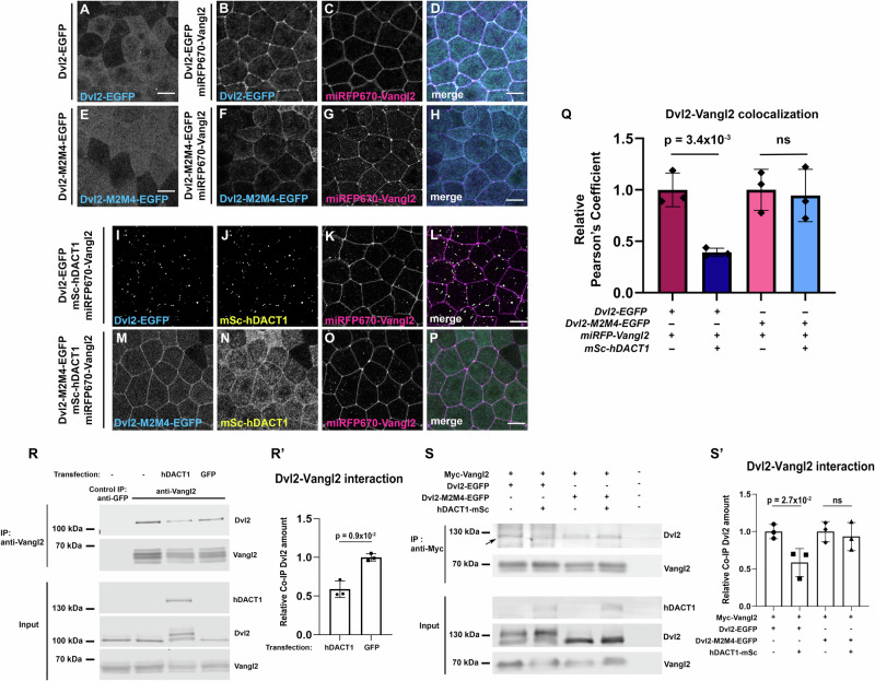
Fig. 3. DACT1 removes Dvl2 from Vangl2 by promoting DIX-mediated oligomerization.In animal cap cells, wild-type Dvl2 (A) and Dvl2-M2M4 mutant (E) are localized diffusely in the cytoplasm when injected alone, but can both be recruited to the plasma membrane by co-injected Vangl2 (tagged with miRFP670) and display co-localization with Vangl2 (B-D, F-H). Co-overexpression of mSc-hDACT1 decreases Dvl2-Vangl2 co-localization on the plasma membrane with simultaneous formation of puncta (I-L). In contrast, hDACT1 does not induce Dvl2-M2M4 to form puncta and both Dvl2-M2M4 and hDACT1 are co-localized with Vangl2 on the plasma membrane (M-P). O Quantification of Pearson’s coefficient shows that hDACT1 decreases Vangl2 co-localization with wild-type Dvl2 but not Dvl2-M2M4 mutant (Q, n = 3 each). In SH-SY5Y cells, pulling down endogenous Vangl2 by an anti-Vangl2 antibody can co-immunoprecipitate (co-IP) endogenous Dvl2 (R). Transfection of hDACT1, but not GFP control, can diminish Dvl2 co-IP with Vangl2 (R, R’, n = 3). In Xenopus embryos Myc-Vangl2 can co-IP wild-type Dvl2-EGFP or Dvl2-M2M4-EGFP. Co-overexpression of hDACT1 reduces Vangl2 co-IP with wild-type Dvl2 but not Dvl2-M2M4 mutant (S, S’, n = 3). In (Q), (R’) and (S’), n equals the number of biological repeats performed; data are presented as mean values +/− SD. Two-tailed, unpaired T-test was used to compare the relative Pearson’s coefficient of different groups, and the p vales are indicated between different groups in (Q). In (R) and (S), two-tailed paired student’s T-test was used to analyze the difference between experiment conditions, and no multiple comparison was performed. Source data are provided as a Source data file.
|
|
Fig. 4. The homodimerization and Dvl binding domains are required for Dact1 to induce Dvl2 detachment from Vangl2.A Schematic diagram showing the three conserved domains in GFP tagged wild-type Xenopus Dact1.L protein: the Leucine Zipper (LZ), Serine-rich (SR) and PDZ-binding (PDZb) domain. Dact1.L-ΔLZ mutant lacks the leucine zipper domain required to mediate Dact1 homodimerization, and Dact1.L-ΔPDZb mutant lacks the PDZ-binding domain required for Dact1 interaction with Dvl. In animal cap explants, Vangl2 recruits co-injected Dvl2-mCherry (Dvl2-mCh) (B-D), GFP-Dact1.L (E-G), GFP-Dact1.L-ΔLZ (H-J) or Dact1.L-ΔPDZb (K-M) to the plasma membrane. When co-injected, wild-type GFP-Dact1.L induces Dvl2 to form puncta that are colocalized with Dact1 but not with Vangl2 (N-Q). Dact1.LΔLZ and Dact1.LΔPDZb mutants do not induce Dvl2 to form puncta or detach from Vangl2, but instead colocalize with Dvl2 and Vangl2 on the plasma membrane (R-Y). Pearson’s coefficient analyses show that Dvl2 colocalization with Vangl2 is diminished by wild-type Dact1.L but not Dact1.LΔLZ and Dact1.LΔPDZb mutants (Z, n = 3 each, n equals the number of biological repeats performed; data are presented as mean values +/− SD). Two-tailed, unpaired T-test was used to compare the relative Pearson’s coefficient of different groups. Scale bars represent 30 μm. Source data are provided as a Source data file.
|
|
Fig. 5. Dact1 induced Dvl2 oligomers attach to the plasma membrane with Fz.In animal cap cells, when injected alone Dvl2-EGFP, Dvl2-M2M4-EGFP or mSc-hDACT1 is localized in the cytoplasm (A–C). Flag-tagged Fz7 can recruit both wild-type Dvl2-EGFP (D) and Dvl2-M2M4-EGFP mutant (E) to the plasma membrane, but not mSc-hDACT1 (F). Co-injection of Fz7 with both mSc-hDACT1 and Dvl2-EGFP leads to formation of puncta that are localized along the plasma membrane and contain both Dvl2-EGFP and mSc-hDACT1 (G–I, and enlarged views in G’-I’). In contrast, when Fz7 is co-injected with mSc-hDACT1 and Dvl2-M2M4-EGFP mutant, both Dvl2-M2M4 and hDACT1 display even distribution on the plasma membrane (J–L). Each experiment was repeated independently 3 times with similar results. Scale bars represent 30μm.
|
|
Fig. 6. Dact1 is a necessary component of the Fz/Dvl cluster induced by non-canonical Wnt signaling.In animal cap explants, when injected alone Dvl2-EGFP or mSc-hDACT1 is localized diffusely in the cytoplasm (A, E). Co-injection of Xenopus Wnt11 induces Dvl2-EGFP or mSc-hDACT1 to form distinct patches on the plasma membrane (marked by membrane targeted fluorescent protein miRFP670 (mem-miRFP670) in C, G) (B-D, F-H). When co-injected, mSc-hDACT1 completely co-localizes within the Wnt11-induced Dvl2-EGFP patches on the plasma membrane (I-L, enlarged views in I’-L’). Wnt11-induced Dvl2 patch formation is significantly abolished by partial knock down of dact1.L/S with MO (10 ng each for dact1.L and S) (M-O). The defect of Wnt11-induced patch formation in dact1 morphants is rescued by injecting wild-type mSc-hDACT1 mRNA (0.6 ng) (P-S). Dvl2 patch formation in various explants is quantified by measuring the length (T) and number per cell border (U); n equals the number of biological repeats performed; two-tailed, unpaired T-test was used for statistical analyses between different injection groups, and no multiple comparison was performed. In (U), data are presented as box plots, with the whiskers indicating the minima and maxima, the center lines representing the median, the box upper and lower bounds representing the 75th and 25th percentile, respectively. Scale bars represent 30 μm. Source data are provided as a Source data file.
|
|
Fig. 7. The PDZ and DEP domain mediates Dvl2 binding to Vangl2 and Fz, respectively.In animal cap explants, Dvl2-EGFP can be recruited to the plasma membrane by co-injected miRFP670-Vangl2 (A-C); the recruitment is significantly reduced in Dvl2-ΔPDZ-EGFP (E-G) but not Dvl2-E499G/C501R mutant (I-K). On the other hand, Fz7-flag mediated plasma membrane recruitment of Dvl2-EGFP (M-O) is not affected in Dvl2-ΔPDZ-EGFP mutant (Q), but severely compromised in the two DEP domain mutants, Dvl2-E499G/C501R-EGFP (R) and Dvl2-K446A-EGFP (S). Plasma membrane recruitment in each condition is quantified by measuring the fluorescent signal intensity across the plasma membrane, and data are presented as mean values +/− SD (D, H, L, P, T). Scale bars represent 30 μm. Source data are provided as a Source data file.
|
|
Fig. 8. Requirement of the PDZ and DEP domains for Dvl2 to undergo Dact1-induced oligomerization.In animal cap explants, co-injection of wild-type Dvl2 with both hDACT1 and Vangl2 results in Dvl2 forming puncta with hDACT1, which are dissociated from Vangl2 (A-D). In contrast, Dvl2-ΔPDZ or Dvl2-E499G/C501R mutant fails to form puncta with hDACT1 (E, I) such that hDACT1 remains localized on the plasma membrane alongside Vangl2 (F-H, J-L). When co-injected with Fz7-flag, Dvl2-EGFP and mSc-hDACT1 colocalize and form puncta on the plasma membrane (M-O). In contrast, Dvl2-ΔPDZ-EGFP displays strong colocalization with Fz7 at the plasma membrane but fails to recruit hDACT1 to the membrane or form puncta (P-R). Dvl2-E499G/C501R mutant displays severely reduced plasma membrane recruitment by Fz7 but can induce enrichment of hDACT1 around the plasma membrane but without puncta formation (S-U). When co-overexpressed with Fz7, Dvl2-K446A mutant forms puncta with hDACT1, but these puncta largely detach from the plasma membrane (V-X). Y Quantification of Pearson’s coefficient to measure colocalization of hDACT1 and different Dvl2 variants under each condition; n equals the number of biological repeats performed; data are presented as mean values +/− SD. Two-tailed, unpaired T-test was used to compare the relative Pearson’s coefficient of different groups, and the p vales are indicated between different groups. Scale bars represent 30μm. Source data are provided as a Source data file.
|
|
Fig. 9. Models for Dact1 induced Dvl oligomerization and binding partner switch during non-canonical Wnt signaling.A Model of Dact1-induced Dvl2 oligomerization: by binding to the PDZ domain of Dvl2 via the C-terminal PDZ binding (PDZb) domain and self-dimerizing via the N-terminal leucine zipper (LZ) domain, Dact1 acts as a “super cross-linker” that facilitates Dvl2 to undergo DIX-mediated oligomerization and DEP-mediated dimerization to form a higher order structure. (Created in BioRender. Angermeier, A. (2025) https://BioRender.com/e31c922.) B In the absence of non-canonical Wnt, Vangl2 recruits Dvl2 (via the PDZ domain) and Dact1 (via the serine-rich (SR) domain) to the plasma membrane. C The presence of non-canonical Wnt triggers Dact1 to initiate Dvl oligomerization, leading to detachment of Dvl oligomer from Vangl2 (left panel). Transition of Dvl oligomers to Fz causes co-clustering of Dvl-Fz to form signalosome-like complex and activate the non-canonical Wnt pathway for cytoskeletal regulation required for CE (right panel). (Created in BioRender. Angermeier, A. (2025) https://BioRender.com/w77e943).
|
|
Supplementary Figure 1. Loss of Xenopus dact1 induced CE defects can be rescued by
human DACT1.
(A) DMZ injection of 20 ng morpholino (MO) against either Xenopus dact1.S or dact1.L induces
moderate CE defects, and co-injection of 15 ng of each MO causes a significantly more severe
CE defect. (A’) Quantification of the severity of CE defects by measuring the length-to-width ratio
(LWR) of the injected embryos. (B) Animal cap explants can be induced to elongate by treating
with 10 ug/ ml of Activin A, but the elongation is blocked in explants injected with dact1.S and
dact1.L morpholinos (15 ng each; 30 ng total). Co-injection of 0.4 ng mSc-hDACT1 mRNA can
rescue the elongation defect in dact1.S/L morphant explants. (B’) Quantification of the length of
the animal cap explants in each group. Parametric student’s t-test was used to compare injected
groups with controls. ns indicates no statistical significance between compared groups. Source
data are provided as “Supplementary Figure 1 source data” file.
|
|
Supplementary Figure 2. Dact1 synergizes with Dvl but antagonizes Vangl.
(A) DMZ injection of either 0.25 ng Xdd1 mRNA or 15 ng dact1.S MO induces only moderate CE
defects, whereas their co-injection induces severe CE defect. (A’) Quantification of the length-towidth ratio (LWR) of the injected embryos. (B) Severe CE defect induced by Vangl2
overexpression in the DMZ (0.2 ng mRNA injection) can be rescued by co-overexpression of hDACT1 in a dose-dependent manner: 0.1 or 0.2 ng of hDACT1 mRNA co-injection provides the
best recue, but the rescue efficiency is decreased when either less (0.05 ng) or more (0.4, or 0.8
ng) mRNA is used. (B’) Quantification of the CE defects of the injected embryos by the length-towidth ratio (LWR) measurement. Experiments were repeated at least three times and the total
number of embryos analyzed is indicated below each panel. Parametric student’s t-test was used
to compare injected groups with controls. Source data are provided as “Supplementary Figure 2
source data” file.
|
|
Supplementary Figure 3. Analyses of endogenous Xenopus Vangl2.
One blastomere of two-cell stage Xenopus embryos was injected with 30 ng Dvl2-GFP mRNA, a
dose that produces no morphogenetic defect and is over 15 folds less than that needed to induce CE phenotype 1
. The injected blastomere is marked by co-injecting membrane-mCherry (memmCh) whereas the control blastomere is marked with membrane iRFP670 (mem-iRFP670)
(schematic diagrams in D,H,L,P). In the resulting animal cap explants, Dvl2-EGFP remains even
distributed in the cytoplasm when there is no Activin treatment (A-C). By contrast, in explants that
have been treated with Activin overnight at 16 o
C (to induce the onset of CE), Dvl2-EGFP
becomes enriched at the plasma membrane (E-G). Activin-induced Dvl2-EGFP localization at the
plasma membrane is abolished by knocking down endogenous XVangl2 with 50 ng MO (I-K), but
restored by co-injecting 50 pg mouse Vangl2 (mVangl2) mRNA into XVangl2 morphant (M-O).
Western blot with an anti-Vangl2 antibody (36E3; ref2
) shows that the endogenous XVangl2
protein level is significantly increased by Activin treatment but diminished by MO (Q, R). Note that
endogenous Vangl2 was reported to have two isoforms, a major isoform translated from the
canonical AUG and a less abundant Vangl2-long isoform translated from an alternative translation
start codon AUA in the 5’ UTR region2
. The 36E3 anti-Vangl2 detects both isoforms with
approximate size of 70 Kd (for Vangl2-Long isoform) and 62 Kd (for the major Vangl2 isoform).
Since the XVangl2 morpholino was designed to target the canonical start codon3
, it was efficient
at blocking translation of the major Vangl2 isoform but less so of Vangl2-long. The total amount
of endogenous Vangl2 under each condition was assess in ® by measuring the intensity of both
isoforms. (S-Z) After an additional six-hour incubation at room temperature, CE has led to active
elongation of Activin treated animal cap explants, in which small amount of injected Dvl2-GFP
(0.03 ng, S-V) or Fz7-GFP (0.02 ng, W-Z) becomes punctate on the plasma membrane (blue
arrows). Vangl2 immunostaining shows that endogenous XVangl2 remains evenly distributed on
the plasma membrane and does not cluster with either Dvl2 or Fz7 into puncta (hollow arrowhead
in U and Y). Source data are provided as “Supplementary Figure 3 source data” file. Xenopus
illustrations in D, H, L, P were adapted from drawings on Xenbase (www.xenbase.org
RRID:SCR_003280), which was created by Zahn (© Natalya Zahn (2022) and published in ref.4 .
Xenopus illustrations © Natalya Zahn (2022)
|
|
Supplementary Figure 3. Analyses of endogenous Xenopus Vangl2.
One blastomere of two-cell stage Xenopus embryos was injected with 30 ng Dvl2-GFP mRNA, a
dose that produces no morphogenetic defect and is over 15 folds less than that needed to induce CE phenotype 1
. The injected blastomere is marked by co-injecting membrane-mCherry (memmCh) whereas the control blastomere is marked with membrane iRFP670 (mem-iRFP670)
(schematic diagrams in D,H,L,P). In the resulting animal cap explants, Dvl2-EGFP remains even
distributed in the cytoplasm when there is no Activin treatment (A-C). By contrast, in explants that
have been treated with Activin overnight at 16 o
C (to induce the onset of CE), Dvl2-EGFP
becomes enriched at the plasma membrane (E-G). Activin-induced Dvl2-EGFP localization at the
plasma membrane is abolished by knocking down endogenous XVangl2 with 50 ng MO (I-K), but
restored by co-injecting 50 pg mouse Vangl2 (mVangl2) mRNA into XVangl2 morphant (M-O).
Western blot with an anti-Vangl2 antibody (36E3; ref2
) shows that the endogenous XVangl2
protein level is significantly increased by Activin treatment but diminished by MO (Q, R). Note that
endogenous Vangl2 was reported to have two isoforms, a major isoform translated from the
canonical AUG and a less abundant Vangl2-long isoform translated from an alternative translation
start codon AUA in the 5’ UTR region2
. The 36E3 anti-Vangl2 detects both isoforms with
approximate size of 70 Kd (for Vangl2-Long isoform) and 62 Kd (for the major Vangl2 isoform).
Since the XVangl2 morpholino was designed to target the canonical start codon3
, it was efficient
at blocking translation of the major Vangl2 isoform but less so of Vangl2-long. The total amount
of endogenous Vangl2 under each condition was assess in ® by measuring the intensity of both
isoforms. (S-Z) After an additional six-hour incubation at room temperature, CE has led to active
elongation of Activin treated animal cap explants, in which small amount of injected Dvl2-GFP
(0.03 ng, S-V) or Fz7-GFP (0.02 ng, W-Z) becomes punctate on the plasma membrane (blue
arrows). Vangl2 immunostaining shows that endogenous XVangl2 remains evenly distributed on
the plasma membrane and does not cluster with either Dvl2 or Fz7 into puncta (hollow arrowhead
in U and Y). Source data are provided as “Supplementary Figure 3 source data” file. Xenopus
illustrations in D, H, L, P were adapted from drawings on Xenbase (www.xenbase.org
RRID:SCR_003280), which was created by Zahn (© Natalya Zahn (2022) and published in ref.4 .
Xenopus illustrations © Natalya Zahn (2022)
|
|
Supplementary Figure 4. Vangl2 recruits wild-type Dvl2 and hDACT1, but not hDACT1-DSR
mutant, to the plasma membrane.
In animal cap explant Dvl2-EGFP displays homogeneous cytoplasmic distribution when coexpressed with membrane-mCherry (A-C), but is recruited to the plasma membrane when coexpressed with miRFP670-Vangl2 (G-I). Similarly, mSc-hDACT1 displays homogenous
cytoplasmic distribution when co-expressed with membrane-GFP (D-F), but becomes enriched at
the plasma membrane when co-expressed with miRFP670-Vangl2 (J-L). In contrast, mSchDACT1-DSR mutant displays homogeneous cytoplasmic distribution irrespective of coexpression with membrane-GFP or miRFP670-Vangl2 (M-R). Scale bars indicate 30µm.
|
|
Supplementary Figure 5. Dact1 removes Dvl2 from Vangl2 by promoting DIX-mediated
oligomerization.
In animal cap cells, EGFP tagged wild-type Dvl2 (A-C) and Dvl2-DDIX mutant (H-J) can both be
recruited to the plasma membrane by Vangl2 (tagged with miRFP670) and display co-localization
with Vangl2. Co-overexpression of mSc-hDACT1 decreases Dvl2-Vangl2 colocalization on the
plasma membrane with simultaneous formation of puncta (D-G). But hDACT1 did not induce Dvl2-
DDIX to form puncta when co-expressed, and both Dvl2-DDIX and hDACT1 are co-localized with
Vangl2 on the plasma membrane (K-N). (O) Quantification of Pearson’s coefficient shows that that hDACT1 decreased Vangl2 co-localization with Dvl2 but not with Dvl2-DDIX. (P) In vitro
binding and co-immunoprecipitation (co-IP) assay (illustration created in BioRender. Angermeier,
A. (2025) https://BioRender.com/o68y049). In vitro synthesized Myc-Vangl2C is first incubated
with Flag-Dvl2 or Flag-DDIX for an hour, followed by addition of hDACT1 or wheat-germ extract
(as control) for another hour before anti-Myc co-IP and western blot analysis. Western blots and
quantification show that Flag-Dvl2 pulled down by Myc-Vangl2 is significantly reduced by the
second incubation with hDACT1 (Q, Q’), whereas Flag-DDIX is not (R, R’). Scale bars indicate 30
µm in panels A-N. Source data are provided as “Supplementary Figure 5 source data” file.
|
|
Supplementary Figure 5. Dact1 removes Dvl2 from Vangl2 by promoting DIX-mediated
oligomerization.
In animal cap cells, EGFP tagged wild-type Dvl2 (A-C) and Dvl2-DDIX mutant (H-J) can both be
recruited to the plasma membrane by Vangl2 (tagged with miRFP670) and display co-localization
with Vangl2. Co-overexpression of mSc-hDACT1 decreases Dvl2-Vangl2 colocalization on the
plasma membrane with simultaneous formation of puncta (D-G). But hDACT1 did not induce Dvl2-
DDIX to form puncta when co-expressed, and both Dvl2-DDIX and hDACT1 are co-localized with
Vangl2 on the plasma membrane (K-N). (O) Quantification of Pearson’s coefficient shows that that hDACT1 decreased Vangl2 co-localization with Dvl2 but not with Dvl2-DDIX. (P) In vitro
binding and co-immunoprecipitation (co-IP) assay (illustration created in BioRender. Angermeier,
A. (2025) https://BioRender.com/o68y049). In vitro synthesized Myc-Vangl2C is first incubated
with Flag-Dvl2 or Flag-DDIX for an hour, followed by addition of hDACT1 or wheat-germ extract
(as control) for another hour before anti-Myc co-IP and western blot analysis. Western blots and
quantification show that Flag-Dvl2 pulled down by Myc-Vangl2 is significantly reduced by the
second incubation with hDACT1 (Q, Q’), whereas Flag-DDIX is not (R, R’). Scale bars indicate 30
µm in panels A-N. Source data are provided as “Supplementary Figure 5 source data” file.
|
|
Supplementary Figure 6. DIX-mediated oligomerization is required for Dvl to synergize with
hDACT1 and to rescue Xdd1 induced defects during CE.
DMZ injection of four-cell stage embryos shows that hDACT1 can synergize with wild-type Dvl2
to disrupt CE, but the synergy is not observed with Dvl2-DDIX or Dvl2-M2M4 mutant (A-B). DMZ
injection of 0.5 ng Xdd1 induces severe CE defects, which can be rescued by co-injection with
0.5 ng wild-type Dvl2 but not DVL2-M2M4 (C). (A’, B’ and C’) CE defects are quantified by
measuring the length-to-width ratio (LWR) of the injected embryos, and parametric student’s ttest was used to compare different groups. Scale bars indicate 1 mm in panel A, B and C. Source
data are provided as “Supplementary Figure 6 source data” file.
|
|
Supplementary Figure 7. Both the PDZb and LZ domains of Dact1 are required for it to
induce Dvl2 puncta formation.
One blastomere of two-cell stage Xenopus embryos was injected with membrane-iRFP670 (memiRFP670), whereas the adjacent blastomere was injected with mScarlet-I tagged mouse Dvl2
(A-C), GFP tagged wild-type Xenopus Dact1.L (D-F), or Dact1.L mutants lacking either the leucine
zipper domain (Dact.L-DLZ, G-I) or the PDZ-binding domain (GFP-Dact1.L-DPDZb, J-L). When
co-injected, wild-type Dact1.L induces Dvl2-mSc to form puncta in which Dact1.L and Dvl2 colocalize (M-P). In contrast, Dact1.L-DLZ (Q-T) and Dact1.L-DPDZb (U-X) mutants do not induce
co-injected Dvl2 to form puncta. Scale bars indicate 30µm.
|
|
Supplementary Figure 8. Dact1-induced Dvl2 puncta are retained on the plasma membrane
with Fz.
When Dvl2 tagged with mCherry (Dvl2-mCh) is co-expressed with GFP-tagged Fz7 in animal cap
cells, they display even co-localization on the plasma membrane (A-C). With additional coinjection of hDACT1, Dvl2-mCh formed puncta that are largely retained on the plasma membrane
with Fz (arrowheads, D-F). Pearson’s coefficient analyses indicate that Dvl2 co-localization with
Fz7 is not reduced by hDACT1 despite the induced puncta formation (G). Source data are
provided as “Supplementary Figure 8 source data” file.
|
|
Supplementary Figure 9. Endogenous Dact1 is required for Wnt11 induced formation of
Dvl/Fz patches on the plasma membrane.
In animal cap explants, Xenopus Wnt11 induces Dvl2-mScarlet-I (Dvl2-mSc) to form distinct
patches on the plasma membrane, marked by membrane targeted fluorescent protein memmiRFP670 (A-C). Co-injection of EGFP-tagged Xenopus Fz7 reveals complete overlapping
between Wnt11-induced Dvl2 and Fz7 patches (D-G). Partial knock down of dact1.L/S with
morpholino (20 ng total; 10 ng each for dact1.L and S) diminishes Wnt11-induced patches of Dvl
(I-K) and Dvl/Fz (L-O). Quantification of the Dvl2 patch length (P) and patch number per cell
border (Q) show that Fz7 co-injection significantly increases the size but only marginally increases
the number of the patches formed. In dact1 morphants, both the size and number of Dvl2 patches
are significantly reduced, either with or without Fz7 co-injection. Scale bars represent 30µm.
Source data are provided as “Supplementary Figure 9 source data” file.
|
|
Supplementary Figure 10. Overexpression of hDACT1 rescues oligomerization defective
Dvl2-DDIX and Dvl2-M2M4 mutants to form patches in response to Wnt11.
In animal cap explants, both Dvl2-EGFP and mSc-hDact1 form distinct patches on the plasma
membrane in response to Wnt11 (A, D), which is completely blocked by Dvl2-DDIX mutation (B)
or severely diminished by Dvl2-M2M4 mutation (C). Co-overexpression of mSc-hDACT1 enables
Dvl2-DDIX and Dvl2-M2M4 mutants to form patches in response to Wnt11 (E, H), and mSchDACT1 co-localizes with Dvl2-DDIX or Dvl2-M2M4 in these patches (F-G, I-J).
|
|
Supplementary Figure 11. Both the PDZb and LZ domains of Dact1 are required for it to
mediate Dvl2 patch formation in response to Wnt11.
In animal cap explants, Dvl2-mSc or GFP-Dact1.L can form distinct patches on the plasma
membrane in response to co-injected Wnt11 (A-A”; B-B”). When injected together, Dvl2-mSc and
GFP-Dact1.L display complete overlap within these Wnt11 induced patches (C-C”). Under this
overexpression condition, both Dact1.L-ΔLZ (D-D”) and Dact1.L-ΔPDZb (E-E”) mutants are still
able to form patches that colocalize with Dvl2 on the plasma membrane in response to Wnt11.
But the patches formed in the mutants appear less distinct and quantification of signal
heterogeneity using the Mean to Sigma Ratio revealed a significant decrease of Dvl2 enrichment
in the patches formed with Dact1.L-ΔLZ and Dact1.L-ΔPDZb than with wild-type Dact1.L (K). In
dact1 morphant, Wnt11-induced Dvl2 patch formation (F-F”) is disrupted (G-G”); the defect can
be significantly rescued by wild-type Dact1.L (H-H”’) but only marginally rescued by Dact1.L-ΔLZ
(I-I’”) or completely failed to be rescued by Dact1.L-ΔPDZb mutant (J-J’’’), as quantified by the average length of Dvl2 patches formed in various explants (L). Scale bars represent 30µm.
Source data are provided as “Supplementary Figure 11 source data” file.
|
|
Supplementary Figure 12. Over-expressed Dvl2-EGFP can form puncta autonomously in a
dose-dependent fashion.
Schematic diagram illustrates the mosaic injection method, where varying dose of Dvl2-EGFP is
co-injected with membrane-mCherry into one blastomere dorsally at two-cells stage, and
membrane-miRFP670 is injected into the adjacent blastomere. Dvl2-EGFP displays diffuse
cytoplasmic distribution when injected at 30, 100, 300, or 600 pg (B-Q), and only forms puncta
with 1200 pg injection (R-U). Xenopus illustration in A was adapted from drawings on Xenbase
(www.xenbase.org RRID:SCR_003280), which was created by Zahn (© Natalya Zahn (2022)
and published in ref.4
. Xenopus illustrations © Natalya Zahn (2022)
|