|
Figure 1. The xRhoCT44 probe is transported to Xenopus rod outer segments more efficiently than the zRhoCT44 probe.A, schematic of the bovine rhodopsin structure highlighting H8 and TM1. B, sequence alignment of Xenopus, zebrafish, human, and bovine rhodopsin C-tails highlighting conserved H8 helix residues. C, schematic of construct design for expression of EGFP-RhoCT44 transgenes in Xenopus photoreceptors. D, transmission image (left panel) and confocal image of live rods expressing the xRhoCT44-L317M-EGFP probe (right top panel). Note the dark line circumscribing the cell at the IS-OS junction, thus making this structure easily identifiable. IS and OS compartments are labeled. Colors in the fluorescence image represent an intensity heat map, where yellow is the highest fluorescence and blue is the lowest. Quantification of EGFP axial fluorescence intensity distribution in photoreceptor was achieved using spline analysis of 3D segmented images of individual cells (Experimental procedures). Fluorescence emission intensity values (photons μs−1) along the spline line (black line in the fluorescence image) are plotted as a function of distance from the IS-OS junction (lower right panel). E–H, confocal images of Xenopus retina sections expressing transgenes of (E) EGFP-xRhoCT44, (F) EGFP-xRho-CT44L317M, (G) EGFP-zRhoCT44, and (H) EGFP-zRho-CT44M317L. I, plot of IS mislocalization indices as notched box-whisker plots with bee-swarm overlay of the individual values. The red lines indicate the median mislocalization index (FIS/(FIs + FOS)), the upper and lower bounds of the box represent the upper and lower quartiles, the whiskers represent the minimum and maximum values that are not outliers, outliers are indicated by redcrosses. Nonoverlapping notches indicate the medians are significantly different at p = 0.05. Significant differences amongst the groups are indicated by asterisks (∗), ns indicate not significant. J, mislocalization indices plotted as a function of expression level as determined by total fluorescence (FIS + FOS, photons μs−1). Lines are linear regressions. R, Pearson’s correlation coefficient, and p values of the regression are indicated. Note that except for xRhoCT44, the dependence of the mislocalization index failed to reach significance at p = 0.05. EGFP, enhanced green fluorescent protein; TM1, transmembrane α-helix 1; xRho, Xenopus rhodopsin.
|
|
Figure 2. The xRho-L317M mutation reduces the outer segment transport efficiency of full-length rhodopsin in Xenopus rods.A and B, left panels: brightfield images of retinal sections. Right panels: live confocal images of a retinas expressing full-length WT xRho (A) and xRhoL317M mutant rhodopsin (B). C, box-whisker plot with bee-swarm overlay of mislocalization indices, as described in Figure 1I. The asterisk (∗) indicates significant differences at p = 0.05. D and E, Mislocalization indices plotted as a function of expression level, as described in Figure 1J. Note that the dependence of mislocalization index (FIS/(FIs + FOS)) on expression did not reach significance for either construct. xRho, Xenopus rhodopsin.
|
|
Figure 3. Replacing L317 with hydrophilic residues enhanced rhodopsin mislocalization in Xenopus photoreceptors.A and B, expression profiles of L317R (A) and L317D (B) rhodopsin mutants, showing strong mislocalization in the photoreceptor inner segment. C, box-whisker plot with bee-swarm overlay of mislocalization indices, as described in Figure 1I. The asterisks (∗) indicate significance at p = 0.05. D–F, mislocalization indices plotted as a function of expression level, as described in Figure 1J. Note that the dependence of mislocalization index (FIS/(FIs + FOS)) on expression did not reach significance for any of the constructs. Panel D is reproduced from Figure 2D.
|
|
Figure 4. Multiple sequence alignment and comparative structural analysis of different rhodopsin proteins.A, multiple sequence alignment of TM1 and C-terminal tail regions of different vertebrate rhodopsin proteins. Both L317 and M57 positions are highly conserved in all species except Xenopus, where they are reversed. B, the 3D structural alignment of Xenopus (modeled structure, magenta) and Bovine (RCSB ID 1L9H, cyan) rhodopsin structures are oriented to show H8 and TM1 helices. C–E, details of H8 and TM1 showing the residues of Xenopus and Bovine rhodopsin that form interhelix hydrophobic interactions. TM1, transmembrane α-helix 1.
|
|
Figure 5. xRho-L57R, but not xRho-V61R, results in inner segment mislocalization.A, image of xRho-M57R and B, xRho-V61R expressing retinas. Left panels: transillumination images; right panels: maximum projection confocal images. C, box-whisker plot with bee-swarm overlay of mislocalization indices, as described in Figure 1I. D–F, mutations of the other amino acids predicted to form hydrophobic interactions. Left and right panels as in A and B. G, box-whisker plot with bee-swarm overlay of mislocalization indices, as described in Figure 1I. The asterisks (∗) in C and G indicate significant difference at p = 0.05. H–L, mislocalization indices plotted as a function of expression level, as described in Figure 1J. Note that the dependence of mislocalization index (FIS/(FIs + FOS)) on expression did not reach significance for any of the constructs. xRho, Xenopus rhodopsin.
|
|
Figure 6. The orientation of L and M at positions 317 and 57 in xRho are equally effective for outer segment localization.A, images of rods expressing xRho-M57L,L317M, a double mutation that reverses the orientation of the L and M interaction. Transillumination (left panel), maximum projection confocal image (right panel). B, quantification of double mutant rhodopsin distribution in Xenopus photoreceptors compared to WT xRho and the xRhoL317M single mutation. Box-whisker plot with bee-swarm overlay of mislocalization indices, as described in Figure 1I. The asterisk (∗) indicates a significant difference at p = 0.05. C, mislocalization indices of the xRhoM57L;L317M mutant plotted as a function of expression level, as described in Figure 1J. Note that the dependence of the mislocalization index (FIS/(FIs + FOS)) on expression did not reach significance. xRho, Xenopus rhodopsin; ns, not significant.
|
|
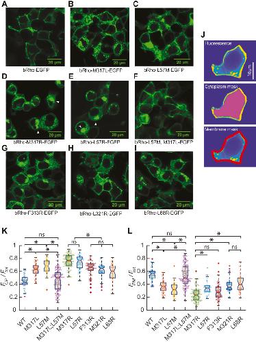
Figure 7. H8–TM1 hydrophobic interactions are important for efficient bRho transport to the plasma membrane of HEK293T cells.A–I, representative confocal images of HEK293T cells expressing WT and indicated mutant bRho-EGFP. All images were obtained using identical acquisition conditions. The images are presented with identical lookup table settings, which were optimized for the WT bRho-EGFP expressing cells, thus allowing for accurate qualitative view of the localization patterns among the different constructs. D and E, Arrowheads indicate aggregates or endoplasmic reticulum/Golgi accumulation of mutant rhodopsins. J, segmentation of plasma membrane and cytoplasmic signals in bRho-EGFP–expressing HEK293T cells with a custom MATLAB routine. The top panel shows a cell segmented from neighboring cells using a polygon region of interest tool. The edge of the cell was then found using a Sobel operator and three binary masks were generated corresponding to the entire cell, the cytoplasm (middle panel), and the plasma membrane (lower panel) and the intensity values of voxels under the masks were integrated. The cytoplasmic and plasma membrane localization indices were then calculated as FCP/Ftot and FPM/Ftot, respectively (see Experimental procedures for details). K and L, quantification of bovine rhodopsin distribution between HEK293T cell cytoplasm (K) and plasma membrane (L) where WT bRho and various bRho mutants are as indicated. Box-whisker plot with bee-swarm overlay show the localization indices for the cytoplasm (FCP/Ftot) and plasma membrane (FPM/Ftot) where markers show values for individual cells, the red lines indicate the median localization index, the upper and lower bounds of the box represent the upper and lower quartiles, the whiskers represent the minimum and maximum values that are not outliers, and outliers are indicated by red crosses. Nonoverlapping notches indicate that the medians are significantly different at p = 0.05. Significant differences among the groups are indicated by asterisks (∗), ns indicates not significant. bRho, bovine rhodopsin; EGFP, enhanced green fluorescent protein; TM1, transmembrane α-helix 1.
|