|
Fig. 1: Endogenous electric fields modulate neural crest dCCM.
a, Scheme of an X. laevis embryo at pre-migratory stages (left) and cross-sectional cartoon showing the vibrating probe measurements (right). Pos, position; A, anterior; P, posterior; M, middle; L, lateral; D, dorsal; V, ventral. b, Vibrating probe current density measurements. The solid lines represent the mean and the shade, the standard errors. Reference was set as >1mm away from the embryo. Two-tailed MannWhitney U-test, ****P<0.0001, n=7 embryos. The calculated electric field (EF) is shown in the inset. c, Schematic showing glass microelectrodes impaling positions in the subectodermal space beneath the neural fold and flank ectoderm. The reference electrode is >1mm away from the embryo. d, TEP measurements. The solid lines represent the mean and the shade, the standard errors. Two-tailed paired t-test, ***P=0.0001, n=11 embryos. The calculated EF is shown in the inset. e, Schematic showing the endogenous EFs in the migratory path of the neural crest as observed from current densities and TEP measurements.
|
|
Fig. 1: Endogenous electric fields modulate neural crest dCCM.
fi, Ex vivo electrotaxis assay. Time-colour-coded trajectories of neural crests migrating in the absence of EFs (f), under EFs (100mVmm1) (g) and after EF reversal (h), 4h in each case. The arrows indicate the direction of migration. Scale bar, 100m. i, FMI. The red lines represent the mean and the error bars, the standard deviation. Two-tailed t-test for no EF versus EF, two-tailed MannWhitney U-test for no EF versus EF reversal, ****P<0.0001, nNo EF=27, nEF=33 clusters. jm, Application of exogenous EFs (100mVmm1) in vivo, with treatments as indicated. j,l, Lateral views of embryos hybridized against neural crest markers c3 (j) and sox8 (l). Scale bar, 200m. k,m, Normalized stream displacement. The red lines represent the mean and the error bars, the standard deviation. k, Two-tailed t-test, ****P<0.0001, nNo EF=36, nAntiparallel EF=31 embryos. m, Two-tailed t-test with Welchs correction, *P=0.0110, nNo EF=42, nParallel EF=39 embryos. fh,j,l, Representative examples from three independent experiments; CI=95%.
|
|
Fig. 2: Electric fields emerge from PCP-dependent neural fold membrane stretching to guide dCCM in vivo.
a, Scheme of DshDEP+ neural-fold-targeted injection and laser ablation. b, Recoil velocity plots. The red lines represent the mean and the error bars, the standard deviation; two-tailed t-test with Welchs correction; ****P<0.0001; nControl=21, nDshDEP+=19 membranes. c,d, Scheme (c) and plot (d) of vibrating probe measurement in DshDEP+-treated embryos. The solid lines represent the mean and the shade, the standard errors. Paired t-test, **P=0.0019, n=14 embryos. Reference probe was away from the embryo.
(see next figure for more data)
|
|
Fig. 2: Electric fields emerge from PCP-dependent neural fold membrane stretching to guide dCCM in vivo. [continued]
|
|
Fig. 3: Vsp1 is required for neural crest directional response to electric fields.
a, Cartoon depicting a typical electrotaxis experiment. b, Time-colour-coded cluster trajectories ex vivo, showing the impact of Vsp1 knockdowns in the migration of neural crest clusters (the conditions are indicated). The arrows indicate the direction of migration. Scale bar, 100 μm. c, FMI. The red lines represent the mean and the error bars, the standard deviation. Two-tailed Student’s t-test, ****PXl-Vsp1-C301S < 0.0001 (with Welch’s correction), ****PVsp1-SSMO < 0.0001 and ****PVsp1-Cas13 < 0.0001 (with Welch’s correction), nControl = 26, nXl-Vsp1-C301S = 20, nControl = 28, nVsp1-SSMO = 33, nControl Cas13 = 35 and nVsp1-Cas13 = 33 clusters.
|
|
Fig. 3: Vsp1 is required for neural crest directional response to electric fields. [continued]
d, Neural crest graft assays. e, Time-colour-coded neural crest trajectories in vivo (lateral view). Scale bar, 200 μm. f, FMI quantifications. The red lines represent the median and the error bars, the interquartile ranges. Two-tailed Mann–Whitney U-test, ****P < 0.0001 (for all comparisons), nControl = 29, nXl-Vsp1-C301S = 43, nControl = 26 and nVsp1-SSMO = 39 cells, nControl = 36 and nVsp1-Cas13 = 34 cells. b,e, Representative examples from at least three independent experiments; CI = 95%.
|
|
Fig. 4: Application of parallel electric fields rescues PCP-dependent impaired migration in vivo.
a,b, Schemes of DshDEP+ neural-fold-targeted injection (a) and parallel EF (100 mV mm−1) application (b) in embryos. c,d, In situ hybridization (lateral views) against sox8 showing the results of the indicated treatments: no parallel EFs (c) and parallel EFs (100 mV mm−1) (d). Scale bar, 200 μm. e, Percentage of embryos displaying streams. The bars represent the mean and the error bars, the standard deviations. Two-tailed Fisher’s exact test: ****PControl vs. DshDEP < 0.0001; PControl vs. DshDEP + EFs = 0.1176; **PDshDEP vs. DshDEP + EFs = 0.008; ****PControl vs. DshDEP + Xl-Vsp1-C301S + EFs < 0.0001; **PDshDEP + EFs vs. DshDEP + Xl-Vsp1-C301S + EFs = 0.0058; ****PControl vs. DshDEP + Vsp1-Cas13 + EFs < 0.0001; **PDshDEP + EFs vs. DshDEP + Xl-Vsp1-Cas13 + EFs = 0.0083.
|
|
Fig. 4: Application of parallel electric fields rescues PCP-dependent impaired migration in vivo. [continued]
f, Normalized stream displacement. The red lines represent the mean and the error bars, the standard deviation. Two-tailed Student’s t-test: ***PControl vs. DshDEP = 0.0002; PControl vs. DshDEP + EFs = 0.0570; ****PDshDEP+ vs. DshDEP + EFs < 0.0001; **PControl vs. DshDEP + Xl-Vsp1-C301S + EFs = 0.0052; ***PDshDEP+ + EFs vs. DshDEP + Xl-Vsp1-C301S + EFs = 0.0004; **PControl vs. DshDEP + Vsp1-Cas13 + EFs = 0.0074; **PDshDEP + EFs vs. DshDEP + Xl-Vsp1-Cas13 + EFs = 0.0013; nControl = 43, nDshDEP+ = 46, nDshDEP+ + EFs = 22, nDshDEP+ + Xl-Vsp1-C301S + EFs = 20, nDshDEP+ + Xl-Vsp1-Cas13 + EFs = 17 embryos. c,d, Representative examples from at least three independent experiments; CI = 95%. g, Schematic summarizing the mechanism of neural crest collective electrotaxis in vivo: PCP-driven membrane stretch allows for ion mobilization in the neural fold. This, in addition to physiological inward currents in the flanking non-neural ectoderm, allows the establishment of an electric field along the migratory path of neural crest cells (cyan). Then, the activity of Vsp1 is required in the neural crest to specifically transduce these electric stimuli into dCCM. SACs, stretch-activated channels.
|
|
Still from Supp. Video 1. Neural crest cells migrate towards the anode of electric fields ex vivo. Representative time-lapse images of neural crest clusters in the absence (top panel) or presence (bottom panel) of electric fields (EFs) for ~7 h. The cluster in the bottom panel was exposed to EFs of 100 mV mm−1 for ~3.5 h, with polarity reversal for another ~3.5 h. Time-lapse setting was 1 picture every 5 min. Note how cells within the cluster spread in the absence of EFs and the consistent anodal migration in the presence of EFs. Neural crest tagged with nuclear RFP (magenta) and membrane GFP (cyan). Scale bar, 100 μm (Fig. 1).
|
|
Still from Supplementary Video 2
Neural crest cells electrotact as a collective but not as single cells ex vivo. Representative time-lapse images of a neural crest cluster and an isolated neural crest cell exposed to electric fields of 100 mV mm−1. Time-lapse setting was 1 picture every 5 min; 12 frames are shown at 7 frames per second. Note the anodal-directed migration of the cluster and the random migration of the single cell. Neural crest tagged with nuclear RFP (magenta) and membrane GFP (cyan). Scale bar, 50 μm (Extended Data Fig. 3).
|
|
Still from Supplementary Video 3
Neural crest cells electrotaxis ex vivo under a range of electric fields. Representative time-lapse images of neural crest clusters exposed to electric fields of 10, 50 or 100 mV mm−1. Time-lapse setting was 1 picture every 5 min; 48 frames are shown at 7 frames per second. Note the dose dependency of the efficiency of anodal migration. Neural crest cells tagged with nuclear RFP (cyan). Scale bar, 100 μm (Extended Data Fig. 4)
|
|
Still from Supplementary Video 4
Membrane ablation and junction recoil analyses. Representative time-lapse images of laser ablations (solid red line) in the membranes of neural folds injected with non-migratory (st13), control (pre-migratory st17) and DshDEP+ (pre-migratory st17), as well as the flank ectoderm (pre-migratory st17). Laser ablations at the centre of mediolaterally oriented membrane junctions (that is, perpendicular to the neural fold). Time-lapse setting was 1 picture every 2 s; 6 frames are shown at 4 frames per second. Note that the membrane junction recoil in the control neural fold is higher than that in non-migratory, DshDEP+ neural folds and in flank ectoderm (red dots). Neural fold and flank ectoderm cells tagged with membrane GFP (grey). Scale bar, 15 μm (Fig. 2 and Extended Data Fig. 5)
|
|
Still from Supplementary Video 5
PCP in the neural fold controls the directionality of neural crest cells in vivo. Representative time-lapse images showing the lateral views of embryos in which wild-type neural crest explants (nuclear RFP in cyan) were grafted into control embryos (injected with membrane GFP in the neural fold, shown in grey) or into embryos in which DshDEP+ injection was targeted to the neural fold (in grey). Time-lapse setting was 1 picture every 5 min; 25 frames are shown at 7 frames per second. Insets show the ROI outlining the length of a stream. Note that the wild-type neural crest directionally migrates in GFP but not in DshDEP+ hosts with targeted neural folds. Scale bar, 200 μm (Fig. 2).
|
|
Still from Supplementary Video 6
Knockdown of vsp1 impairs neural crest electrotaxis ex vivo. Representative time-lapse images of neural crest clusters injected with control, Xl-Vsp1-C301S, Vsp1-Cas13 and Vsp1-SSMO exposed to electric fields of 100 mV mm−1. Time-lapse setting was 1 picture every 5 min; 34 frames are shown at 7 frames per second. Note the anodal migration of the control cluster and radial spreading as well as random walk of Xl-Vsp1-C301S Vsp1-Cas13 and Vsp1-SSMO clusters. All treatments were tagged with nuclear RFP (magenta), and Cas13 was tagged with GFP (Cas13-GFP shown in green). Scale bar, 100 μm (Fig. 3).
|
|
Still from Supplementary Video 7
Knockdown of vsp1 affects neural crest directionality in vivo. Representative time-lapse images showing the lateral views of wild-type embryos in which control-, Xl-Vsp1-C301S-, Vsp1-SSMO- or Vsp1-Cas13-injected neural crest explants were grafted. Time-lapse setting was 1 picture every 7.5 min; 35 frames are shown at 7 frames per second. Insets show the ROI outlining the length of a stream. Note the persistent migration of control neural crests in contrast to the random migration of cells within Vsp1 knockdown clusters in vivo. Neural crest tagged with nuclear RFP construct in cyan. Embryo and eye (ellipse) outlined in solid white lines. Scale bar, 200 μm (Fig. 3).
|
|
Still from Supplementary Video 8
Knockdown of vsp1 does not affect neural crest cells motility ex vivo. Representative time-lapse images showing the migration of isolated control-, Xl-Vsp1-C301S-, Vsp1-Cas13- or Vsp1-SSMO-injected cells. Time-lapse setting was 1 picture every 5 min; 14 frames are shown at 7 frames per second. Note that no major differences were found between conditions. All the treatments were tagged with nuclear RFP (magenta) and membrane GFP (cyan) and Cas13 was tagged with GFP (Cas13-GFP (cyan)). Scale bar, 30 μm (Extended Data Fig. 8).
|
|
Still from Supplementary Video 9
Knockdown of vsp1 does not alter neural crest chemotaxis towards SDF-1 ex vivo. Representative time-lapse images of control-, Xl-Vsp1-C301S- and Vsp1-Cas13-injected neural crest clusters exposed to SDF-1-coated beads. Time-lapse setting was 1 picture every 5 min; 36 frames are shown at 7 frames per second. Note the similar directional migration (towards the SDF-1 bead) in all the conditions. Neural crest tagged with nuclear RFP (magenta), membrane GFP (cyan) or Cas13-GFP (cyan; for Vsp1-Cas13 condition). Scale bar, 100 μm (Extended Data Fig. 8)
|
|
Still from Supplementary Video 10
Xl-Vsp1-R152Q allows for neural crest electrotaxis under suboptimal electric fields ex vivo. Representative time-lapse images of control (neural crest injected with nuclear RFP) and Xl-Vsp1-R152Q (neural crest injected with nuclear RFP and Xl-Vsp1-R152Q-GFP) neural crest clusters exposed to suboptimal electric fields of 5 mV mm−1. Time-lapse setting was 1 picture every 5 min; 72 frames are shown at 7 frames per second. Note the random migration of the control cluster and the anodal migration of the Xl-Vsp1-R152Q cluster. Neural crest tagged with nuclear RFP construct in cyan; fusion GFP of the Xl-Vsp1-R152Q-GFP construct in green. Scale bar, 100 μm (Extended Data Fig. 9)
|
|
Extended Data Fig. 1. Neural crest development and vibrating probe setup and calibration.a, Scheme showing the transition of Xenopus laevis embryos from stage 17.5 to stage 23. We refer to these stages as pre- or early migratory stage and migratory, respectively. Streams containing groups of neural crest cells (or clusters) are observed at migratory stages as a sign of directed collective cell migration (dCCM). b, Overview of the vibrating probe setup. c, Zoom-in of the dashed red rectangle shown in (b) showing the measuring chamber with an embryo. M, middle; L, lateral; D, dorsal; V, ventral. d, Upper panel is a zoom-in of the yellow rectangle shown in (d), displaying a vibrating probe in static mode. Scale bar, 50 µm. d, Bottom panel shows the probe in vibrating mode as observed while located in the neural fold position (pos). Neural crest (cyan). Scale bar, 200 µm. e–g, Calibration and validation with an artificial source. e, Example results of vibrating probe calibration with an artificial source at the indicated values (details in Supplementary Note 1). Inset in the top left corner shows a glass microelectrode (point source) and vibrating probe. Scale bar, 150 µm. f,g, Validation results. Reference is recorded when the probe is > 1 mm away from the artificial source and measurements are taken at the indicated distance. g, Current density as a function of the distance to the artificial source using observed in (f) and theoretical data calculated using Equation 1 (Supplementary Note 1). Inset in (g) shows the results of fitting both observed and theoretical results to a linear regression. Note the exponential drop of current density with distance indicating a successful calibration. Two-tailed Pearson’s r2, ****p < 0.0001. h, In vivo probe validation using the blastopore of a Xenopus laevis embryos as a natural source of outward currents and the ventral ectoderm as a point of inward currents (or ‘sink’).
Source data
|
|
Extended Data Fig. 2. Extracellular current measurements from non-migratory to migratory stages.a, Cartoon showing temporal vibrating probe measurements along the migratory path of the neural crest from non-migratory to migratory stages (st13, st15, st17, st20 and st22). Drawing also shows the positions where the measurements were taken from the neural fold to the flanking non-neural ectoderm. b, Results from vibrating probe current density measurements in the neural fold and flank non-neural ectoderm (as indicated). Dots represent mean and shade the standard errors. Two-tailed paired t-test (st13–20) or two-tailed Wilcoxon matched-pairs test (st22), **pst13 = 0.0017, **pst15 = 0.0042, *pst17 = 0.0339, ***pst20 = 0.0008, **pst22 = 0.0078, n = 35 embryos.
Source data
|
|
Extended Data Fig. 3. Ex vivo electrotactic setup, impact in polarity and response of neural crest clusters versus single cells.Exploded view drawings of the design and assembly steps of the electrotactic chamber used ex vivo (a) and for the electric chamber used for in vivo experiments (b). Order of assembly is bottom-up, except for the agar bridges that close the circuit just prior to EF application. Further details in Methods. Charge flows from anode (+ pole) to cathode (− pole). Scale bar, 10 mm. (c) and (d) device controls. (c) Temperature and (d) pH controls when applying a 100 mV mm−1 electrical stimulus for 4 h. Central tendencies are median and errors interquartile ranges. c, Kruskal-Wallis’ test, n = 4 each case; d, Two-tailed Wilcoxon matched-pairs test, n = 4. 4 independent experiments. e, Immunofluorescence against activated Rac1 during electrotaxis, 1 h of exposure to EF in each case. Arrows indicate the direction of migration. Scale bar, 30 μm. f, Time color-coded trajectories of clusters and isolated neural crest cells migrating in electric fields of 100 mV mm−1. White arrows depict clusters trajectories. Note that single cell representative panel has been zoomed in to visualize the single cell. Scale bars, 100 μm. g, Rose plots showing the angle frequencies of migration in relation to the electric field vector (anode and cathode are indicated). h, Forward migration index (FMI). Red lines represent mean and error bars standard deviation. Two-tailed t-test with Welch’s correction, ****p < 0.0001, nClusters = 18, nSingle cells = 43. e,f, Representative examples from three independent experiments; CI = 95%.
Source data
|
|
Extended Data Fig. 4. Electrotactic response of neural crest clusters in a physiological range of electric field strength.a, Time colour-coded trajectories of neural crest clusters migrating under the indicated conditions. Arrows indicate trajectories. Scale bar, 100 μm. Representative examples from three independent experiments; CI = 95%. b–d, Quantification of migratory parameters. Red lines represent median and error bars interquartile range. nNo EF = 27, n10 mV mm−1 = 32, n50 mV mm−1 = 18, n100 mV mm−1 = 44 clusters. b, Forward migration index (FMI). No EF vs. 10 mV mm−1, two-tailed t-test with Welch’s correction, *p = 0.0253; No EF vs. 50 mV mm−1, two-tailed t-test, ****p < 0.0001; No EF vs. 100 mV mm−1, two-tailed t-test with Welch’s correction, ****p < 0.0001; 10 vs. 50 mV mm−1, two-tailed t-test, ****p < 0.0001; 50 vs. 100 mV mm−1’, two-tailed t-test with Welch’s correction, *p = 0.0436. c, Velocity. No EF vs. 10 mV mm−1, two-tailed t-test, p = 0.0967; No EF vs. 50 mV mm−1, two-tailed t-test, ***p = 0.0005; No EF vs. 100 mV mm−1, two-tailed Mann Whitney U-test, ****p < 0.0001; 10 vs. 50 mV mm−1, two-tailed t-test, **p = 0.0065; 50 vs. 100 mV mm−1, two-tailed Mann Whitney U-test, *p = 0.0212. d, Net displacement. No EF vs. 10 mV mm−1, two-tailed t-test, *p = 0.0201; No EF vs. 50 mV mm−1, two-tailed t-test, ****p < 0.0001; No EF vs. 100 mV mm−1, two-tailed Mann Whitney U-test, ****p < 0.0001; 10 vs. 50 mV mm−1, two-tailed t-test; **p = 0.0010; 50 vs. 100 mV mm−1, two-tailed Mann Whitney U-test, *p = 0.0171.
Source data
|
|
Extended Data Fig. 5. Estimation of membrane tension and DshDEP+ controls.a, Scheme of laser ablations in the neural fold and flank ectoderm. b, Tension estimated from the neural fold and in the flank ectoderm, stages as indicated. Red lines represent mean and error bars standard deviation. Two-tailed t-test with Welch’s correction, ****pNeuralFoldStage13 vs. NeuralFoldStage17 < 0.0001, two-tailed t-test ****pNeuralFoldStage17 vs. FlankEctoderm < 0.0001, nNeuralFoldStage13= 15 nNeuralFoldStage17 = 20, nFlankEctoderm = 17 cell membranes. Scale bar, 15 μm. c, Representative images of the neural fold membrane recoil velocity as a readout of stored tension (stages and treatments as indicated). Membrane tension was estimated from the recoil velocity of the membrane junctions (red dots) that were adjacent to the ablation point (red arrowhead). d, Scheme of neural fold-targeted injection. e, Neural fold-tagged embryo with membrane GFP (green) at stage 17 on the left (neural crest, cyan). Red dashed line shows the transverse plane of a cryosection presented in the right panel; DshDEP+ and membrane GFP (green) distribution can be detected mostly in the neural fold. Scale bar, 200 μm. AP, anteroposterior; nf, neural fold; np, neural plate; nc, neural crest; nt, notochord. f, Lateral views of representative embryos displaying in situ hybridisations against sox8, a neural crest marker. Scale bar, 200 μm. Representative examples from at least three independent experiments; CI = 95%.
Source data
|
|
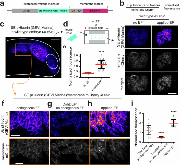
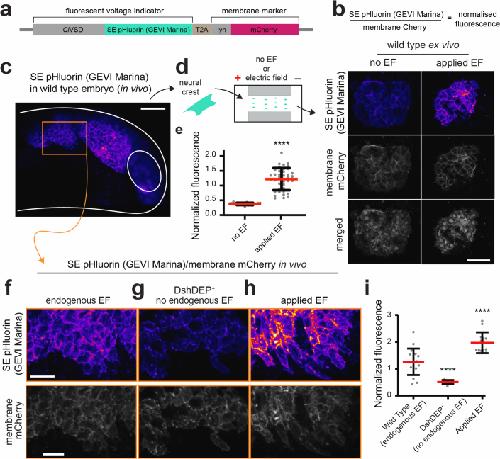
Extended Data Fig. 6. Neural crest is electrically sensitive to applied and endogenous electric fields ex vivo and in vivo.a, Genetically encoded voltage indicator Marina-T2A-lyn-mCherry (GEVI Marina) construct. b, GEVI Marina signals is normalized to the membrane marker mCherry, which is encoded by the same construct. c, In vivo confocal projection of an embryo expressing GEVI Marina in the neural crest (fire lookup table). Scale bar, 150 μm. Orange square and arrow indicate the region from where images in f–h were taken. d, Ex vivo confocal projections of neural crest clusters expressing both GEVI Marina (fire lookup table) and membrane as well as nuclear mCherry (gray scale). Conditions as indicated (electric field of 100 mV mm−1). Scale bar 50 μm. e, Quantification of the normalized fluorescence intensity (electric field of 100 mV mm−1). Red lines represent mean and error bars standard deviation. Two-tailed Student’s t-test with Welch’s correction, ****p < 0.0001, nNo EF = 22 and nEF = 40 cells. f–h, In vivo confocal projections of embryos expressing GEVI Marina in the neural crest (fire lookup table) and membrane as well as nuclear mCherry (gray scale). Conditions as indicated (electric field of 100 mV mm−1). Scale bar, 30 μm. Projections are neural crest leading edges from a region similar to the indicated with an orange square in c. i, Quantification of the normalized fluorescence intensity (electric field of 100 mV mm−1). One-way ANOVA with Dunnet’s multiple comparisons test, ****p < 0.0001 for both comparisons, nwild type endogenous EF = 14, nDshDEP+-no endogenous EF = 13, and napplied EF = 14 membranes. Red lines represent mean and error bars standard deviation. c,d,f,g,h, Representative confocal projections from three independent experiments; CI = 95%.
Source data
|
|
Extended Data Fig. 7. Detection of Vsp1 in Xenopus cranial neural crest and knockdown specificity and effectiveness controls.a, Scheme and workflow of RNA-seq experiments from a single neural crest explant dissected at pre-migratory stages (~st17) and processed for SMART-seq2 RNA-seq. b, Heatmap showing relative expression levels. Note that neural crest markers are enriched (warm colors) in our libraries, unlike surrounding tissues markers (cold colors), confirming library purity (N stands for independent experiments). c, List of represented ion channels found by RNA-seq after TMM (Trimmed Mean of M-values). The voltage-sensitive phosphatase vsp1 (tpte2.L) is highlighted in red. d, Vsp1-GFP locates in the membranes of neural crest cells ex vivo. e, Representative bands of a PCR against vsp1 or sox8 (a neural crest marker) and embryo hybridized with a probe against vsp1. One side of the embryo injected with Vsp1-Cas13, showing a decreased vsp1 signal. f–k, Lateral views of embryos displaying the result of in situ hybridization against sox8 (a neural crest marker). Scale bar, 200 μm. l, Percentage of embryos displaying streams. Bars represent mean and error bars standard deviation. Two-tailed Fisher’s exact test, ****p < 0.0001 and **pVsp1-SSMO vs. Vsp1-SSMO + Vsp1-GFP = 0.0011, nControl = 25, nXl-Vsp1-C301S = 24, nControl = 35, nVsp1-SSMO = 35, nVsp1-SSMO + Vsp1-GFP = 22, nControl Cas13 = 24, nVsp1-Cas13 = 37 and nVsp1-Cas13 + Vsp1-GFP = 47 embryos. m, Representative gel showing that Vsp1-SSMO specifically targets the splicing site of vsp1. Primers spam a splicing site; hence, the presence of a band means that Vsp1-SSMO precluded splicing, and in turn knocking down vsp1. n, Representative gel showing that Vsp1-Cas13 effectively downregulates vsp1 transcripts. o, Normalized ratio intensity of vsp1/ef1α. Bars represent mean and error bars standard deviation. Two-tailed Mann Whitney U-test, ***p = 0.0001; nControl = 7, nVsp1-Cas13 = 10 gel bands. p–r, Representative confocal projections of immunofluorescence against Vsp1, showing that Vsp1-SSMO and Vsp1-Cas13 downregulates Vsp1 protein in the membranes of neural crest cells ex vivo. s, Quantification of the fluorescence intensity profile of lines overlaying cell membranes. Solid lines represent mean and shades the 95% confidence interval. Brown-Forsythe and Welch ANOVA with Dunnett’s multiple comparison against control, ****p < 0.0001 for both comparisons, n = 18 cell membranes. d,e,f–k,m,n,p–r, Representative examples from three independent experiments; CI = 95%.
Source data
|
|
Extended Data Fig. 8. Impact of vsp1 knockdown on neural crest cells motility and chemotaxis ex vivo.a, Overlay of isolated neural crest cells at 0 min (t1) and 60 min (t2) of migration. White lines depict cell trajectories. Scale bar, 30 μm. b, Quantification of single cells normalized velocity. Red lines represent mean and error bars standard deviation. One-way ANOVA with Dunnett's multiple comparisons test, nControl = 14, nXl-Vsp1-C301S = 19, nVsp1-SSMO = 9 and nVsp1-Cas13 = 9 cells. c, Scheme of a chemotaxis assay. d, Top panels show clusters after 5 min of migration towards SDF-1 and bottom panels show clusters arriving to the SDF-1 beads after 3–4 h (red arrows depict the direction of migration). Scale bar, 100 μm. e, Forward migration index (FMI) quantifications. Red lines represent mean and error bars standard deviation. One-way ANOVA with Dunnett's multiple comparisons test, nControl = 14, nXl-Vsp1-C301S = 9, nVsp1-SSMO = 7 and nVsp1-Cas13 = 8 clusters. a,d, Representative examples from three independent experiments; CI = 95%.
Source data
|
|
Extended Data Fig. 9. Vsp1 gain of function promotes electrotaxis at suboptimal voltages.a, Electrotaxis assay ex vivo. b, Time colour-coded trajectories ex vivo. Control, neural crest injected with nuclear RFP; Xl-Vsp1-R152Q, neural crest injected with nuclear RFP and Xl-Vsp1-R152Q-GFP. Scale bar, 100 μm. c, FMI quantifications. Red lines represent mean and error bars standard deviation. Two-tailed t-test, **p = 0.0069, nControl = 47, nXl-Vsp1-R152Q = 39 clusters. b, Representative examples from at least three independent experiments; CI = 95%.
Source data
|