|
Fig. 1. LRP1 is abundantly expressed in skeletal progenitor cells, in particular in the perichondrium. a Representative images of immunohistochemical staining of LRP1 and fast green counterstaining in WT E13.5-P0 elbow joint sections of Lrp1flox/flox mice. Scale bar, 200 µm. H, humerus; R, radius; U, ulna; PC, perichondrium. Regions delineated by the red squares in the panels have been magnified in the lower panels. Arrow heads indicate abundant LRP1 expression in perichondrium layers. b Schematic diagram showing the constructs used to generate skeletal progenitor-selective LRP1 conditional knockout mice. Transgenic mouse lines harbouring Prrx1 limb enhancer Cre (Tg 1) and floxed Lrp1 (Tg 2) were used to establish the Lrp1flox/flox/Prrx1Cre line. c In situ hybridisation chain reaction for Lrp1 and Fgf8 mRNA expression in E10.5 hind limbs of WT and Lrp1flox/flox/Prrx1Cre homozygote conditional KO (cKO) mice. Lrp1 and Fgf8 were visualised as described under “Materials and Methods”. L, bulging limb bud; S, somite. d Representative images of immunohistochemical staining of LRP1 and fast green counterstaining in E16.5 knee and rib sections of WT and Lrp1flox/flox/Prrx1Cre homozygote conditional KO (cKO) mice. Regions delineated by the red squares in the upper panels have been magnified in the lower panels. Scale bar, 200 µm. F, femur; T, tibia
|
|
Fig. 2. Conditional deletion of Lrp1 in skeletal progenitors impairs early bone and joint formation. Representative images of H&E staining of E16.5 shoulder (a), E13.5-P0 elbow (b), E16.5-P0 knee (c) and P0 hip (d) sections of WT and Lrp1flox/flox/Prrx1Cre homozygote conditional KO (cKO) mice. Scale bar, 200 µm. H, humerus; R, radius; U, ulna; HZ, hypertrophic zone; O, primary ossification centre; F, femur; FH, femur head; T, tibia; AS, acetabulum socket. e and f, Representative images of immunohistochemical staining of TIMP3 (e) and CCN2 (e) and fast green counterstaining in E16.5 knee sections of WT and cKO mice. Regions delineated by the red squares in the panels have been magnified in the right panels. Scale bar, 200 µm. g and h, Length of femur and humerus mineralised bone (g) and body (h) of E18.5 (g) and P0 (gand h) WT and cKO mice. Circles represent individual mice and bars show the mean ± SD. P values were evaluated by 2-tailed Student’s t test. ****P < 0.000 1
|
|
Fig. 3. LRP1 deficiency in skeletal progenitors results in dwarfism, impaired mobility and fore/hind limb malformation. a Mouse weight measurement from 3-14 weeks after birth. Closed (male) and open (female) black circles (WT), black triangles (cHet; Lrp1flox/wt/Prrx1Cre heterozygote conditional KO), and red squares (cKO; Lrp1flox/flox/Prrx1Cre homozygote conditional KO) represent individual mice. b Total distance and average speed of WT and cKO mice. Locomotor activity of 6-week-old mice measured by the continuous automated home-cage monitoring system for 4 weeks. Circles represent individual mice and bars show the mean ± SD. **P < 0.01 by 2-tailed Student’s t test. c Whole-mount skeletal staining of 14-week-old mice with Alcian blue and Alizarin red. d Photographs of 8-week-old WT and the cKO hind paws. e Photographs of 8-14-week-old WT and the cKO fore paws. f Table showing the frequencies of the identified phenotypes
|
|
Fig. 4. Severe and persistent defects in multiple bones and joint in Lrp1flox/flox/Prrx1Cre mice. Representative images of in vivo X-ray analysis of limbs of 2-week-old (a) and 14-week-old (b) WT and Lrp1flox/flox/Prrx1Cre homozygote conditional KO (cKO) mice. Yellow arrowheads and arrows indicate humerus and femur quantified in c. Red arrowheads and arrows indicate undefined shoulder blades and twisted long bones (top panels), and undefined knee and lack of hip joints (bottom panels) in cKO mice, respectively. c Femur and humerus bone length and femur width of 6-14-week-old mice. Circles represent individual mice and bars show the mean ± SD. **P < 0.01; ***P < 0.001; ****P < 0.000 1 by 2-tailed Student’s t test. d Representative images of high-resolution μCT analysis of femur trabecular bones of 14-week-old mice. TB, trabecular bone. e Representative images of in vivo X-ray analysis of forelimb phalanges of 14-week-old cKO mice
|
|
Fig. 5. Defects in growth plate, organisation of columnar chondrocytes, secondary ossification, articulation and cavitation of joints and proteoglycan turnover in Lrp1flox/flox/Prrx1Cre mice. Representative images of H&E and safranin-O/fast green staining in shoulder (a), elbow (b), knee (c) and hip (d) joint sections of 2- and/or 14-week-old WT and Lrp1flox/flox/Prrx1Cre
(cKO) mice. Arrow indicates the extra groove of femoral heads (d). Regions delineated by the dark blue squares in the panels have been magnified in the right panels. Scale bar, 200 µm. GP, growth plate; AC, articular cartilage; F, femur; T, tibia; M, menisci. e, Representative images of immunohistochemical staining of SOX9 in knee articular cartilage and growth plate sections of 14-week-old WT and cKO mice. Arrow heads indicate cells with SOX9 positive staining. Scale bar, 50 µm. f Representative images of fluorescent microscopy analysis of calcein-double stained cortical bones in 14-week-old mice (n = 3 each). Red arrowheads indicate calcein double staining in cortical bone. Scale bar, 50 µm. g TRAP and aniline blue staining of tibia trabecular bone of 14-week-old mice. Yellow arrowheads highlight osteoclast staining. Scale bar, 50 µm. TB, trabecular bone; GP, growth plate. h Measurement of osteoclast numbers in WT and Lrp1flox/flox/Prrx1Cre (cKO) trabecular bones. Circles represent individual mice and bars show the mean ± SD. ***P < 0.001 by 2-tailed Student’s t test
|
|
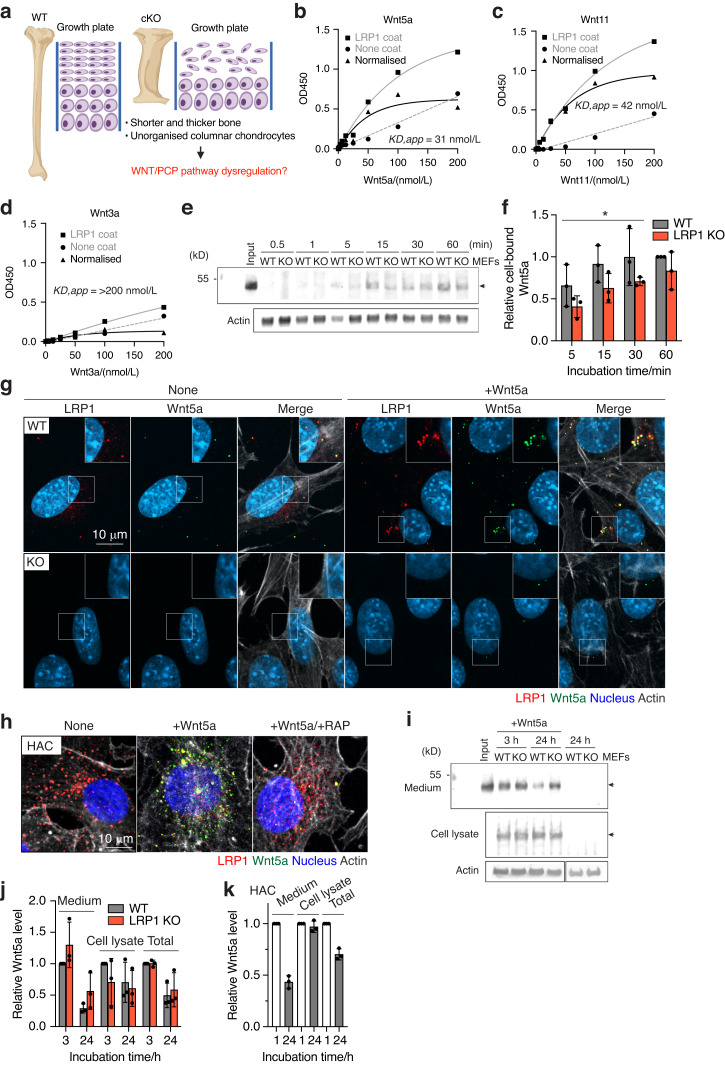
Fig. 6. LRP1 mediates endocytosis of Wnt5a, a core non-canonical WNT/planar cell polarity (PCP) pathway component. a Schematic diagram illustrating the long bone phenotype of Lrp1flox/flox/Prrx1Cre mice. Full-length sLRP1 was coated onto microtiter plates and the binding of 0–200 nmol/L Wnt5a (b), Wnt11 (c), Wnt3a (d) was measured using specific antibody for each Wnt as described under “Materials and Methods”. Mean values of technical duplicates for none-coating, LRP1-coating and after normalisation were shown as circles, squares and triangles, respectively. Extrapolated KD,app values were estimated based on one-phase decay nonlinear fit analysis (black lines). WT and LRP1 KO MEFs (n = 3) were incubated with 40 nmol/L Wnt5a for 0.5–60 min and Wnt5a in the cell lysate was detected by Western blotting (e). The relative amount of Wnt5a was expressed by taking the amount of Wnt5a after 60-min incubation as 1 (f). Circles represent individual mice and bars show the mean ± Svalues for the amount of Wnt5a after incubation for 5–30 min in WT versus LRP1 KO MEFs were evaluated by two-way ANOVA. *P < 0.05. Representative images of confocal microscopy analysis for Wnt5a and LRP1 in WT and LRP1 KO MEFs (n = 3) (e) or human normal chondrocytes (n = 3) f Cells were incubated with 20 nmol/L Wnt5a for 3 h in the absence (g, h) or presence of 500 nmol/L RAP (h). Wnt5a, LRP1, cytoskeleton and nucleus were visualised as described under “Materials and Methods”. Scale bar, 10 µm. Regions delineated by the white squares in the panels have been magnified in the top right (g). WT and LRP1 KO MEFs (n = 3) were incubated with 20 nmol/L Wnt5a for 3–24 h and Wnt5a in the medium and cell lysate were detected by Western blotting (i). Densitometric analysis of immunoreactive Wnt5a bands was carried out. The relative amount of Wnt5a in the media, cell lysate and both media and cell lysate (total) were expressed by taking the amount of Wn5a after 3-h incubation in WT MEFs as 1 (j). k human normal chondrocytes (n = 3) were incubated with 20 nmol/L Wnt5a for 1–24 h and analysed as in a and b. The relative amount of Wnt5a after 24-h incubation was expressed by taking the amount of Wn5a after 1-h incubation as 1. Circles represent individual experiment and bars show the mean ± SD
|
|
Fig. 7. LRP1 partially colocalises with Wnt5a and its deficiency alters abundance and distribution of Wnt5a in the developing limbs. Representative images of confocal microscopy analysis for Wnt5a and LRP1 (a and b), and total (c and e) and phosphorylated Vangl2 (d and f) in E13.5 (a, c and d) or E16.5 (b, e and f) hind limb sections of WT and Lrp1flox/flox/Prrx1Cre (cKO) mice (n = 3). Wnt5a, LRP1, Vangl2, phospho-Vangl2 and nucleus were visualised as described under “Materials and Methods”. Regions delineated by the white squares have been magnified in the top right of each panel. PF proliferative flattened chondrocytes; PC perichondrium. Scale bar, 50 µm
|
|
Fig. 8. LRP1 regulates Wnt/PCP signalling in Xenopus embryonic development. a
lrp1 gene expression profile during Xenopus laevis embryonic development available in Xenbase. NF, Nieuwkoop and Faber. b
lrp1 wholemount in situ hybridisation during the development. N neural tissue, BA branchial arches, S somites, NA neuroadrenergic cells; b, brain. Various doses (d) or 20 ng (c and e) of lrp1 morpholino were injected into 1 cell of 4-cell stage embryos in the dorsal marginal zone. Representative images of Xenopus tadpoles treated with control and lrp1 morpholino after fixation at NF stage 35/36 (c). Normal embryos and those with convergent extension phenotype were counted and percentages for frequency of each phenotype (d) or convergent extension phenotype in three independent experiments (e) were shown. Circles represent individual experiment and bars show the mean ± SD. *P < 0.05 by 2-tailed Student’s t test. Number of embryos counted is stated in each bar graph. f Schematic representation of full-length LRP1 and the LRP1 mini-receptor consisting of the ligand-binding cluster II and the entire C-terminus, including the transmembrane domain and the cytoplasmic tail. Illustration created with BioRender (https://biorender.com). Various doses (g) or 5 pg (h) of mini-Lrp1 mRNA were injected and the phenotypes were counted as in d and e. Circles represent individual experiment and bars show the mean ± SD. ***P < 0.001 by 2-tailed Student’s t test. The number of embryos counted is stated in each bar graph
|
|
Fig. 9. A novel and critical role for LRP1 in skeletal development and its deficiency in emergence of skeletal pathologies. Skeletal progenitor LRP1 is likely to have at least two different functions: to remove molecules from extracellular milieu and degrad them intracellularly (a), and to capture, recycle and distribute molecules (b). Combination of graded distribution of LRP1 and LRP1-mediated endocytosis regulates distribution of extracellular signalling molecules. This provides a novel mechanism for appropriate distribution of extracellular signalling molecules to ensure that bone and joint form correctly. Thus, loss of LRP1 leads to excess activity of some of LRP1 ligands and erratic Wnt/PCP signalling, resulting in severe defects in multiple bones and joints. Illustration created with BioRender (https://biorender.com)
|