|
|
|
Fig. 1. Principle of TMTproC and comparison of duty cycle between TMTproC and TMTproC-RTS. TMT-labeled yeast TKO standard was used to evaluate the duty cycle effects of RTS on TMT(pro)C analyses. A, principle of complementary ion quantification. When isolating a precursor for fragmentation, in addition to the peptide of interest (green), other peptides with similar m/z ratio (interferents, purple) will be coisolated (gray box). If MS2 reporter ions are used for quantification, the interfering peptides lead to a distortion of the measured ratios. However, because the masses of complementary ions are peptide dependent, they can be used for interference-free accurate MS2 quantification. B, overview of the TMT(pro)C-RTS workflow. Precursors from MS1 spectra are isolated and fragmented, and an exploratory MS2 scan is taken in the ion trap. Spectra are searched in real time against a FASTA file. If a peptide match is found, a second MS2 scan is collected in the high-resolution Orbitrap with longer ion injection time. C, the TMT-labeled yeast TKO standard was analyzed with TMTproC and SPS-MS3 with and without an RTS filter. The duty cycle of each method is plotted throughout the method gradient. The bar plot shows the total identification scans (Orbitrap scans for TMTproC and ion trap scans for all other methods) across the entire run. RTS saves instrument time that can be used on identification scans. D, from the same experiment as in B, the PSMs for TMTproC and SPS-MS3 with and without RTS throughout the method gradient. The bar plot shows the total PSMs across the entire run. TMTproC-RTS had the most PSMs of the four methods. PSM, peptide spectral match; RTS, real-time search; TKO, triple knock-out standard; TMT, tandem mass tag.
|
|
Fig. 2. TMTproC-RTS peptide and protein identifications as a function of the target protein list.A, yeast peptides were labeled with TMTpro in ratios of 0:1:5:10:1:10:5:1:0 across the nine complementary ion channels. Similarly, HeLa peptides were labeled in ratios of 1:1 across the nine channels. Yeast and HeLa peptides were mixed at ratios of 1 part yeast to 10 parts HeLa and analyzed with TMTproC(-RTS) in triplicate. B–E, in four different experiments, the RTS filter was set to trigger on a different set of proteins: the human proteome, nuclear proteome, yeast proteome, and yeast/human transcription factors. TMTproC-RTS improved protein identifications by 0%, 20%, 26%, and 29% for these target lists, respectively. Values plotted are the mean of three replicates. Error bars represent the standard deviation of replicates. RTS, real-time search; TMT, tandem mass tag.
|
|
Fig. 3. The tradeoff between quantification precision and sensitivity is more favorable with TMTproC-RTS versus TMTproC.A and B, the yeast TKO standard was successively analyzed with TMTproC(-RTS) with maximum MS2 ion injection times ranging from 90 to 140 ms. The number of TMTc scans and PSMs for each method is plotted as a function of maximum ion injection time. TMTproC-RTS loses fewer scans and PSMs at higher injection times. C, the HeLa–yeast interference sample from Figure 2 was analyzed with three different MS2 Orbitrap resolutions (45k, 60k, and 120k) with and without RTS. For the TMTproC-RTS analyses, the RTS filter was set to target peptides originating from yeast proteins. Error bars represent the standard deviation of triplicate measurements. The increased transient lengths had no effect on TMTproC-RTS sensitivity. D–F, from the TMTproC-RTS runs in C, the complement ion ratios for three channel combinations were extracted for unique yeast PSMs that were seen in all three conditions with a total signal to Fourier transform noise ratio above 200. The higher resolution improves the precision and accuracy of TMTproC measurements. PSM, peptide spectral match; RTS, real-time search; TKO, triple knock-out; TMT, tandem mass tag.
|
|
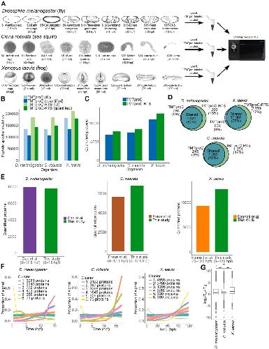
Fig. 4. Application of TMTproC-RTS to protein dynamics in fly, frog, and sea squirt development advances resources available for those model systems.A, Drosophila melanogaster (fly), Ciona robusta (sea squirt), and Xenopus laevis (frog) embryos were collected at the stages shown (23, 26, 41, 42). Hours postfertilization (hpf) values are approximate for each stage. B, each time course was fractionated into 24 samples, and each fraction was analyzed with TMTproC and TMTproC-RTS. The total number of PSMs that were identified and quantified are shown for each method and organism. TMTproC-RTS improved PSMs by 15 to 40% and peptide quantifications by 35 to 40% for each organism compared with TMTproC. C, TMTproC quantified 7005, 7548, and 11,166 proteins in fly, sea squirt, and frog, respectively, whereas TMTproC-RTS quantified 7841, 8554, and 12,720 proteins, respectively (12%, 13%, and 14% increase). D, overlap between the proteins quantified by TMTproC and TMTproC-RTS. E, number of quantified proteins in similar time courses of other studies. The Cao et al. time course includes later developmental stages when more proteins are expressed, which likely explains the relatively large number of proteins. F, hierarchical k-mean clusters of all proteins quantified in TMTproC-RTS datasets. G, Log2-fold ratios between the first and last time point were calculated for each protein. Boxplots display the 25th, median, and 75th percentile, with whiskers extending 1.5 times the interquartile range. ∗∗∗p < 0.001, Wilcoxon rank-sum test. About 7% of D. melanogaster proteins decreased by more than twofold across the time course compared with 4% and 3% for C. robusta and X. laevis, respectively (Fisher’s exact test, p = 6e-14 and <2e-16). PSM, peptide spectral match; RTS, real-time search; TMT, tandem mass tag.
|
|
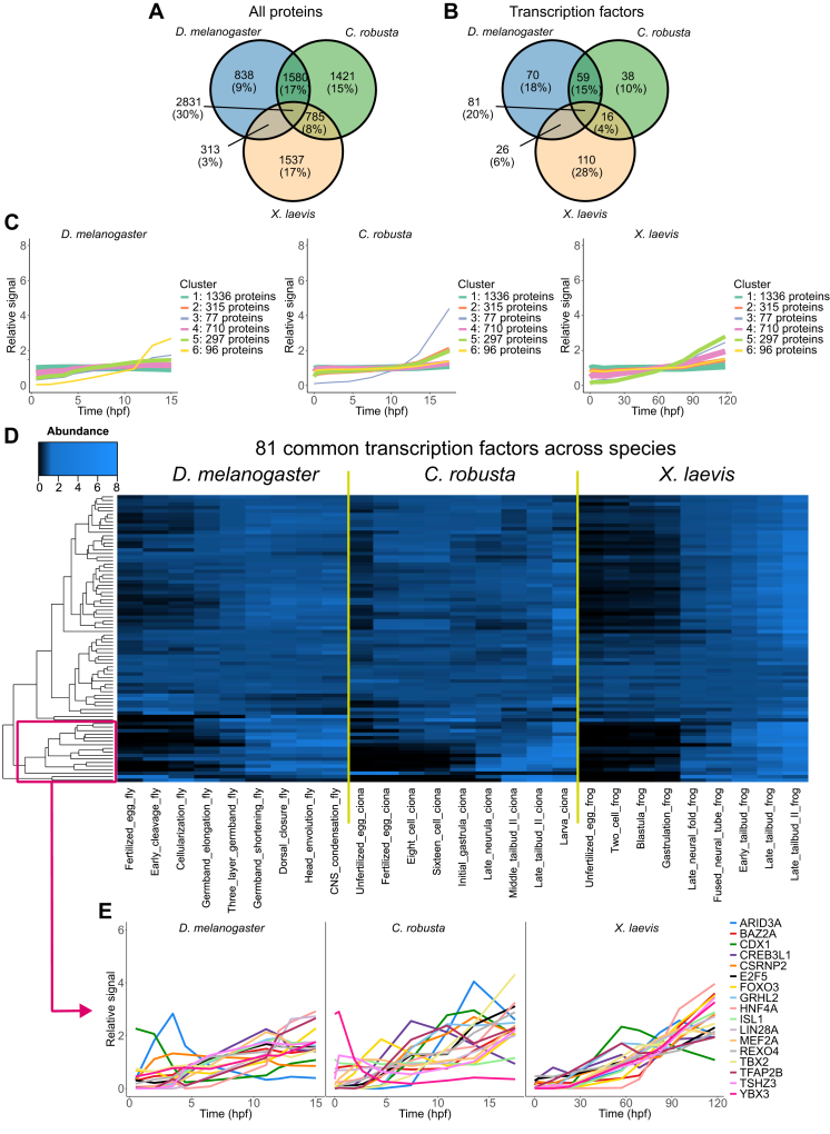
Fig. 5. Comparison of protein dynamics across species.A, proteins from the three organisms were mapped to the human proteome using OrthoFinder (32). Venn diagram shows the overlap between orthologs that were detected and quantified in each dataset. B, As in A after filtering for orthogroups containing known human transcription factors. C, protein dynamics were coclustered using hierarchical k-means clustering for the proteins that were quantified in all three organisms. Proteins that were stable across development clustered together, whereas more dynamic proteins tended to be species specific. D, heat map showing the abundance profiles of the transcription factors that were quantified in all three organisms. E, abundance profiles of 17 transcription factors from the clustering in D.
|