Click here to close
Hello! We notice that you are using Internet Explorer, which is not supported by Xenbase and may cause the site to display incorrectly.
We suggest using a current version of Chrome,
FireFox, or Safari.
Phospho-regulation of ASCL1-mediated chromatin opening during cellular reprogramming.
Azzarelli R
,
Gillen S
,
Connor F
,
Lundie-Brown J
,
Puletti F
,
Drummond R
,
Raffaelli A
,
Philpott A
.
???displayArticle.abstract???
The proneural transcription factor ASCL1 regulates neurogenesis and drives somatic cell reprogramming into neurons. However, not all cell types can be reprogrammed by ASCL1, raising the questions of what provides competence and how we can overcome barriers to enable directed differentiation. Here, we investigate how levels of ASCL1 and its phosphorylation modulate its activity over progressive lineage restriction of embryonic stem cells. We find that inhibition of ASCL1 phosphorylation enhances reprogramming of both mesodermal and neuroectodermal cells, while pluripotent cells remain refractory to ASCL1-directed neuronal differentiation. By performing RNA-seq and ATAC-seq in neuroectoderm, we find that un(der)phosphorylated ASCL1 causes increased chromatin accessibility at sites proximal to neuronal genes, accompanied by their increased expression. Combined analysis of protein stability and proneural function of phosphomutant and phosphomimetic ASCL1 reveals that protein stability plays only a marginal role in regulating activity, while changes in amino acid charge cannot fully explain enhanced activity of the serine-proline mutant variants of ASCL1. Our work provides new insights into proneural factor activity and regulation and suggests ways to optimize reprogramming protocols in cancer and regenerative medicine.
RGS/R2/242202 Royal Society, A25636 Cancer Research UK, MC_PC_17230 Medical Research Council , 212253/Z/18/Z Wellcome Trust , 203151/Z/16/Z Wellcome - MRC Cambridge Stem Cell Institute, University of Cambridge, 203151/A/16/Z Wellcome - MRC Cambridge Stem Cell Institute, University of Cambridge
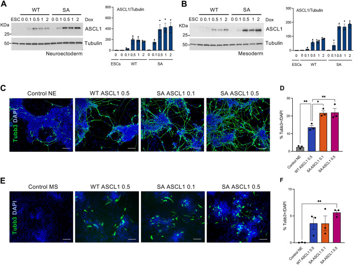
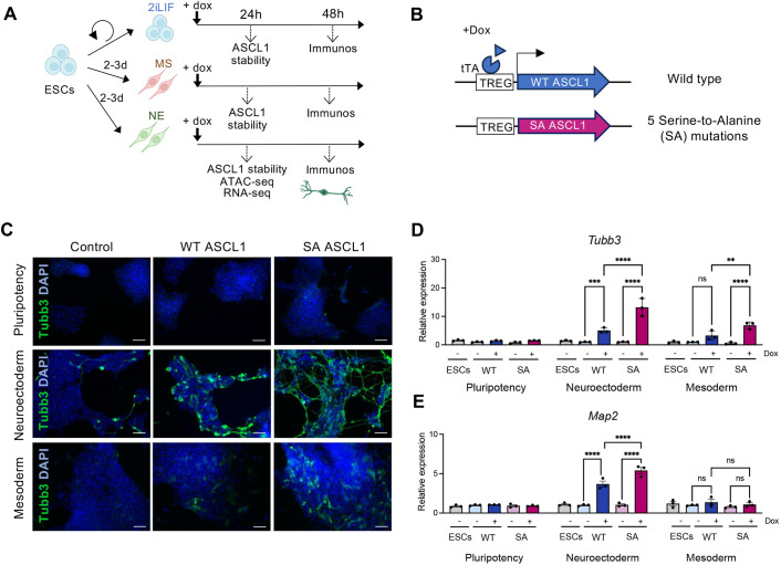
Fig. 1. Response to ASCL1 in pluripotency, mesoderm and neuroectoderm. (A) Outline of the experiment: mouse embryonic stem cells (ESCs) were kept in pluripotency or driven down the neuroectoderm (NE) or mesoderm (MS) lineages before induction of wild-type (WT) ASCL1 or serine-to-alanine (SA) phosphomutant ASCL1. (B) Schematic of the lentiviral vectors carrying doxycycline (Dox)-inducible WT and SA ASCL1. (C) Representative immunostaining images for Tubb3 (green) in ESCs in pluripotency, NE and MS after 48 h of WT or SA ASCL1 induction or in control cells. DAPI nuclear counterstain (blue). Scale bars: 100 μm. (D,E) Relative mRNA expression of Tubb3 (D) and Map2 (E), normalised to β-actin, in the same conditions as described in C. Data are mean±s.e.m. (n=3 biological replicates), two-way ANOVA followed by Tukey's post-hoc test: **P<0.01, ***P<0.001, ****P<0.0001.
Fig. 2. Phosphorylation controls ASCL1 protein stability in a cell lineage-dependent manner. (A) Quantification of ectopic ASCL1 mRNA normalised to β-actin in ESCs in pluripotency (2iLIF), NE and MS after 24 h of wild-type (WT) or serine-to-alanine (SA) phosphomutant ASCL1 induction. An unpaired Student's t-test used to compare WT and SA in each media condition indicates no statistically significant differences (n.s.). A two-way ANOVA followed by Tukey's post-hoc test was used to test the effect of the media on ASCL1 expression (both WT and SA): **P=0.02 between 2iLIF and MS; *P=0.029 between NE and MS; no difference (P=0.32) between 2iLIF and NE (not shown on the graph). Data are mean±s.e.m. (n=3 biological replicates). (B) Representative western blot showing ASCL1 protein expression in control cells or after 24 h of WT and SA ASCL1 induction in the different media. (C) Quantification of ectopic ASCL1 protein relative to α-tubulin. Data are mean±s.e.m. (n=3 biological replicates). An unpaired Student's t-test used to compare WT and SA in each media condition: *P<0.05. (D-F) Representative western blot images used to calculate WT and SA ASCL1 protein stability in ESCs in pluripotency, neuroectoderm and mesoderm. Treatment time with cycloheximide (CHX) is in minutes. Graphs show the protein half-life (t1/2) of WT and SA ASCL1, calculated using first-order kinetics and simple linear regression. Data are mean±s.e.m. (n=3 biological replicates). An unpaired Student's t-test: **P<0.01.
Fig. 3. Protein level contributes only marginally to enhanced pro-neural activity of phosphomutant ASCL1. (A,B) Representative western blot images used to quantify wild-type (WT) or serine-to-alanine (SA) phosphomutant ASCL1 protein levels induced for 24 h by different doxycycline (Dox) concentrations, shown in µg/ml, in ESC-derived neuroectoderm (A) or mesoderm (B) lineages; untreated ESCs in pluripotency are shown as a control. Graphs show quantification of ectopic ASCL1 protein relative to α-tubulin. Data are mean±s.e.m. (n=3 biological replicates). (C,E) Representative immunostaining images for Tubb3 (green) in ESC-derived NE (C) and MS (E) after 48 h of WT or SA ASCL1 induction using either 0.1 or 0.5 µg/ml doxycycline or in control cells treated with 0.5 µg/ml of doxycycline. DAPI nuclear counterstain is in blue. Scale bars: 100 μm. (D,F) Quantification of Tubb3-positive cells compared to DAPI-positive cells. Data are mean±s.e.m. (n=3), from three independent biological experiments. One way ANOVA followed by Dunnett post-hoc test: *P<0.05, **P<0.01.
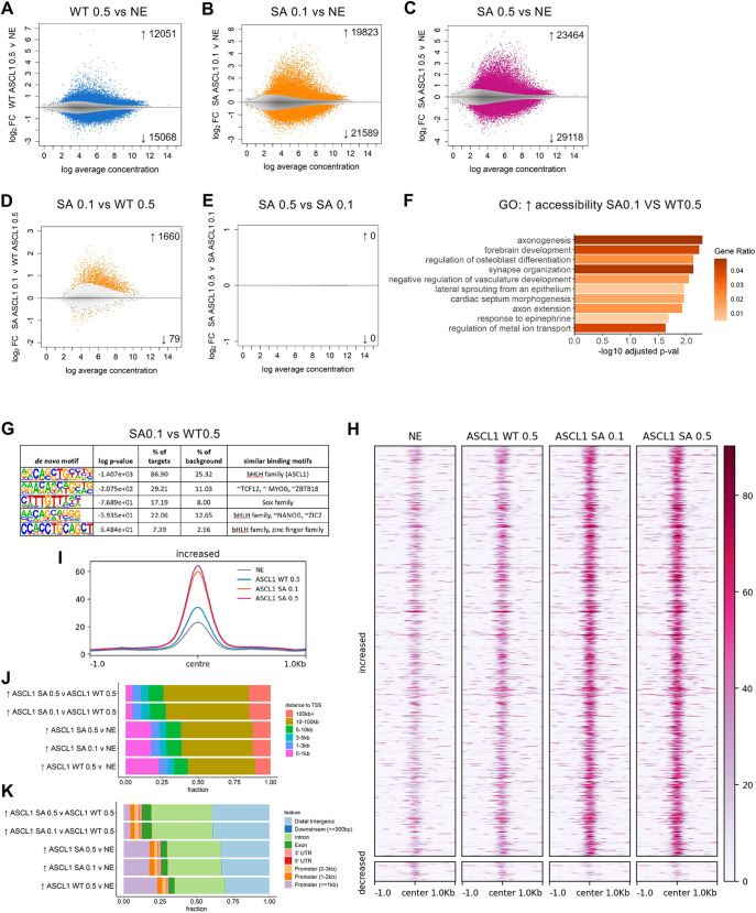
Fig. 4. Phosphomutant ASCL1 induces increased chromatin accessibility in neuroectoderm. (A-E) Graphs showing differentially accessible regions (DARs) between conditions in ATAC-seq analysis. Wild-type (WT) and serine-to-alanine (SA) phosphomutant ASCL1 were induced by doxycycline treatment at 0.1 µg/ml (0.1) or 0.5 µg/ml (0.5) for 24 h. Neuroectodermal control (NE) samples were treated with 0.5 µg/ml doxycycline. (F) Gene ontology (GO) analysis for biological processes on the genes associated with increased accessibility in SA 0.1 versus WT 0.5. (G) Motif analysis comparing SA 0.1 versus WT 0.5. (H) Signal intensity ±1 kb around the peak summit of all regions with significantly altered accessibility in SA 0.1 versus WT 0.5, shown across conditions. (I) ATAC-seq data: normalised and averaged RPGC (reads per genomic content) over four replicates at sites with increased accessibly in SA 0.1 versus WT 0.5 are shown for all conditions. (J,K) Graphs showing that the increased DARs by SA ASCL1 are predominantly at distal regions rather than at promoters. Analyses were of four different biological replicates.
Fig. 5. Transcriptomic changes mediated by phosphomutant ASCL1 in neuroectoderm. (A-C) Volcano plots of differential RNA-seq changes. Wild-type (WT) and serine-to-alanine (SA) phosphomutant ASCL1 were induced by doxycycline treatment at 0.1 µg/ml (0.1) or 0.5 µg/ml (0.5) for 24 h. Neuroectodermal control (NE) samples were treated with 0.5 µg/ml doxycycline. Differential changes are shown for (A) WT 0.5 versus NE, (B) SA 0.1 versus NE and (C) SA 0.5 versus NE. Highlighted are the top 25 significant differentially expressed genes (P.adj<0.05 and log2FC> 0.25<−0.25). (D-F) Gene ontology analysis for cellular components of upregulated genes in the comparisons shown in A-C, respectively. (G) Heatmap highlighting differentially expressed genes between SA 0.5 versus WT 0.5, shown across conditions. The expression of these genes (normalised counts per million and z-score scale across the samples) is shown across the conditions: NE control, WT 0.5, SA 0.1 and SA 0.5 for three biological replicates. (H) RNA-seq expression (counts per million, CPM) shown for specific individual genes. Data points are for the three biological replicates.
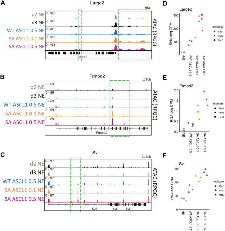
Fig. 6. Correlation between increased genome accessibility and transcription mediated by phosphomutant ASCL1 in neuroectoderm. (A-F) Genome browser tracks of accessibility surrounding three example genes that exhibit both association with chromatin regions of increased accessibility (A-C) and significant upregulation at the RNA level (D-F) in serine-to-alanine (SA) phosphomutant ASCL1 versus wild-type (WT) ASCL1 conditions. WT ASCL1 and SA ASCL1 were induced by doxycycline treatment at 0.1 µg/ml (0.1) or 0.5 µg/ml (0.5) for 24 h. Control samples were in NE differentiation media for 2 or 3 days (d2 NE and d3 NE). For each condition, the tracks show the average of four biological replicates with reads per genomic content normalisation (RPGC). Green dotted lines highlight the regions that are significantly different between SA ASCL1 0.5 and WT ASCL1 0.5. Region size (in kb) is indicated in top right of each plot. (D-F) RNA-seq expression level (counts per million) for the three example genes: (D) Large2, (E) Frmpd2 and (F) Svil.
Fig. 7. ASCL1 phospho-mimetic does not show reduced proneural activity. (A) Schematic showing the structure and main properties of serine, alanine and aspartic acid. (B) Representative western blot used to calculate SD ASCL1 protein stability in ESC-derived neuroectoderm (NE). Treatment time with cycloheximide (CHX) is indicated in minutes. Protein half-life (t1/2) is the mean of three biologically independent experiments, calculated using first-order kinetics and simple linear regression. (C) Representative immunostaining images for Tubb3 (green) in ESC-derived neuroectoderm after 48 h induction of wild-type (WT), SD or serine-to-alanine (SA) phosphomutant ASCL1 using 0.5 µg/ml doxycycline or in doxycycline-treated control neuroectodermal cells. DAPI nuclear counterstain (blue). Scale bars: 100 μm. (D) Quantification of Tubb3-positive cells compared to DAPI-positive cells in neuroectoderm. Data are mean±s.e.m. (n=3 biological replicates). One way ANOVA followed by Tukey's post-hoc test: *P<0.05. Statistical differences against control NE are not shown (NE versus WT P=0.03; NE versus SD P=0.002; NE versus SA P=0.0005). (E,F) Relative mRNA expression of neuronal markers Tubb3 (E) and Map2 (F), normalised to β-actin, in neuroectoderm (NE) after 48 h induction of WT, SD and SA ASCL1. Data are mean±s.e.m. (n=3 biological replicates). One way ANOVA followed by Tukey's post-hoc test: *P<0.05, **P<0.01, ***P<0.001. Statistical differences against control NE not shown (Tubb3: NE versus WT n.s. P=0.16; NE versus SD P=0.037; NE versus SA P=0.03; Map2: NE versus WT n.s. P=0.053; NE versus SD P=0.018; NE versus SA P=0.0008).
Fig. 8. Models of ASCL1 phospho-regulation in ESC-derived neurogenesis. (A,B) The enhanced chromatin accessibility upon serine-to-alanine (SA) phosphomutant ASCL1 expression in comparison to wild-type (WT) ASCL1 can result from increased SA ASCL1 ability to (A) scan the nucleosome and/or (B) open the chromatin via co-factor recruitment. Created in BioRender. Lundie-Brown, J. (2024) https://BioRender.com/v28i792.