Click here to close
Hello! We notice that you are using Internet Explorer, which is not supported by Xenbase and may cause the site to display incorrectly.
We suggest using a current version of Chrome,
FireFox, or Safari.
Gut
2025 Feb 06;743:410-423. doi: 10.1136/gutjnl-2024-332782.
Show Gene links
Show Anatomy links
TPX2 serves as a novel target for expanding the utility of PARPi in pancreatic cancer through conferring synthetic lethality.
Xiao M
,
Tang R
,
Pan H
,
Yang J
,
Tong X
,
Xu H
,
Guo Y
,
Lei Y
,
Wu D
,
Lei Y
,
Han Y
,
Ma Z
,
Wang W
,
Xu J
,
Yu X
,
Shi S
.
???displayArticle.abstract???
BACKGROUND: PARP inhibitors (PARPi) have been licensed for the maintenance therapy of patients with metastatic pancreatic cancer carrying pathogenic germline BRCA1/2 mutations. However, mutations in BRCA1/2 are notably rare in pancreatic cancer.
OBJECTIVE: There is a significant unmet clinical need to broaden the utility of PARPi.
DESIGN: RNA sequencing was performed to screen potential targets for PARPi sensitivity. The synthetic lethal effects were verified in patient-derived xenograft (PDX), xenograft and patient-derived organoid models. Mechanisms were explored via LC‒MS/MS, coimmunoprecipitation, laser microirradiation, immunofluorescence, the homologous recombination (HR) or non-homologous end joining (NHEJ) reporter system, in situ proximity ligation assay and live-cell time-lapse imaging analyses.
RESULTS: Targeting protein for Xenopus kinesin-like protein 2 (TPX2) is an exploitable vulnerability. TPX2 was downregulated in PDX models sensitive to PARPi, and TPX2 inhibition conferred synthetic lethality to PARPi both in vitro and in vivo. Mechanistically, TPX2 functions in a cell cycle-dependent manner. In the S/G2 phase, ATM-mediated TPX2 S634 phosphorylation promotes BRCA1 recruitment to double-strand breaks (DSBs) for HR repair, whereas non-phosphorylated TPX2 interacts with 53BP1 to recruit it for NHEJ. The balance between phosphorylated and non-phosphorylated TPX2 determines the DSB repair pathway choice. During mitosis, TPX2 phosphorylation enhances Aurora A activity, promoting mitotic progression and chromosomal stability. Targeting TPX2 S634 phosphorylation with a cell-penetrating peptide causes genomic instability and mitotic catastrophe and enhances PARPi sensitivity. Additionally, the inhibition of TPX2 or S634 phosphorylation combined with gemcitabine further sensitised pancreatic cancer to PARPi.
CONCLUSIONS: Our findings revealed the dual-functional significance of TPX2 in controlling DNA DSB repair pathway choice and mitotic progression, suggesting a potential therapeutic strategy involving PARPi for patients with pancreatic cancer.
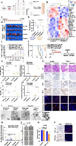
Figure 1. TPX2 inhibition sensitises pancreatic cancer to olaparib. (A) Schematic model for comparing gene expression between olaparib-resistant and olaparib-sensitive PDX models. (B) Different gene expression profiles of olaparib-resistant and olaparib-sensitive PDX models. (C–E) TPX2-high PDX and TPX2-low PDX xenografts were treated daily with intraperitoneal olaparib or PBS (6 mice per cohort). The mice were sacrificed after 21 days of therapy. (C) Photograph of the tumours harvested at the end of the experiment with the PDX models. (D) Quantification of the weights of the tumours in the different groups of PDX models. The data are presented as the means±SDs (two-way ANOVA) and (E) growth curves of the PDX models treated with vehicle or olaparib. The data are presented as the means±SDs (one-way ANOVA). (F) TPX2-high PDX and TPX2-low PDX xenografts were treated daily with intraperitoneal olaparib or PBS (6 mice per cohort) for 21 days. Mice were presumed to be dead when the tumour volume reached 1500 mm3. K-M survival curves for the indicated PDX groups. The p value was calculated by the log rank test. (G–K) PDX tumours were subjected to immunological staining to detect the apoptosis marker cleaved caspase 3, the cell proliferation marker Ki67, and the DSBs markers γ-H2AX and TPX2 in serial sections. (G) Representative IHC micrographs, and (H–K) the histological score (H score) or the relative fluorescence intensity of the indicated markers were quantified from three separate fields from six tumours from six individual mice in each of the indicated treatment groups (two-way ANOVA). Scale bar, as indicated. (L,M) Representative image and quantification of metaphase chromosome spreads in the indicated PDXs (two-way ANOVA). Scale bar, 10 µm. (N–O) Representative images (N) and quantification (O) of tumour viability in the indicated groups after treatment with vehicle, olaparib (1 µM) for 72 hours. Scale bars, 100 µm. The data are presented as the means±SDs from three independent experiments (Student’s t test). (P) Representative micrographs showing TPX2 expression correlated with fluorescence intensity of γ-H2AX in 104 pancreatic cancer tissues from Fudan University Shanghai Cancer Center. Scale bar, 100 µm. IHC, immunohistochemical; PDX, patient-derived xenograft.
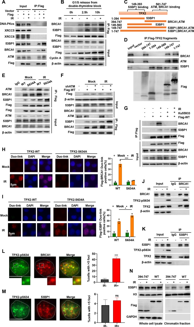
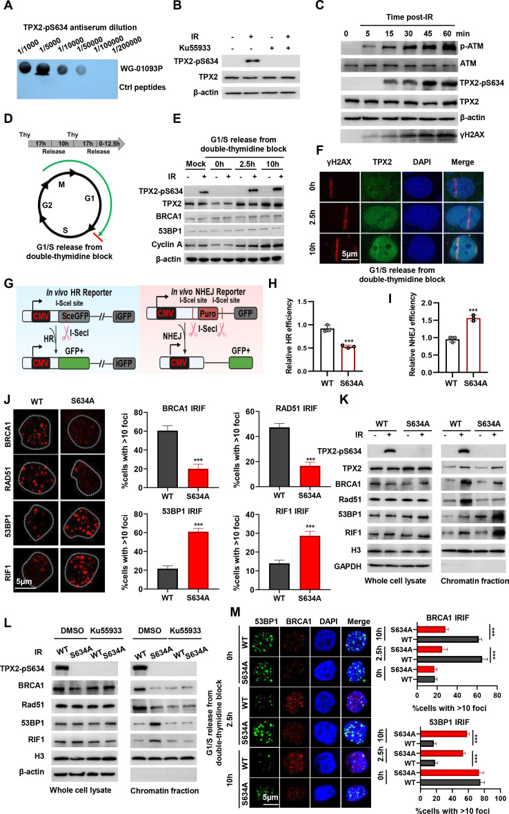
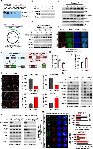
Figure 2. ATM-mediated TPX2 S634 phosphorylation is required for DDR in the S and G2 phases. (A) Dot blot showing the specificity of the anti-phospho-S634 TPX2 antiserum for the WG010939 (TPX2 S634 peptide) and control peptides at the indicated concentrations. (B) PANC-1 cells were pretreated with DMSO or an ATM inhibitor (Ku55933, 10 µM) for 1 hour and then further treated with or without IR (6 Gy) for 2 hour. Cell lysates were immunoblotted with the indicated antibodies. (C) Western blot analysis with the indicated antibodies at the indicated time points. (D) Schematic of the double-thymidine synchronisation experiments. (E) Immunoblotting analysis of TPX2 and TPX2 S634 expression in synchronised and released PANC-1 cells. (F) The indicated PANC-1 cells were subjected to laser-microirradiation. TPX2 and γ-H2AX were analysed by immunofluorescence. (G) Schematic of the DR-GFP/EJ5-GFP reporter system. (H–I) HR (H) and NHEJ (I) repair efficiency in the indicated DR-U2OS or EJ5-U2OS cells. The data are presented as the means±SDs (Student’s t test). (J) Representative immunofluorescence micrographs and quantification of BRCA1, RAD51, 53BP1 and RIF1 in the indicated PANC-1 cell lines at 6 hour after IR. Scale bar, 5 µm. At least 50 cells were analysed per cell line/experiment in IF experiments. The data are presented as the means±SDs of three independent experiments (Student’s t test). (K) Western blot analysis of total or chromatin-enriched extracts from the indicated PANC-1 cells. IR (6 Gy). (L) Western blot analysis of total or chromatin-enriched extracts from the indicated PANC-1 cells. IR (6 Gy), and Ku55933 (10 µM). (M) Representative immunofluorescence micrographs and quantification of BRCA1 and 53BP1 in the indicated PANC-1 cell lines by double-thymidine synchronisation experiments (Student’s t test). Scale bar, 5 µm. DMSO, dimethyl sulfoxide; DDR, DNA damage response; HR, homologous recombination; NHEJ, non-homologous end joining.
Figure 3. ATM-mediated TPX2 S634 phosphorylation promotes BRCA1 recruitment to DSBs for HR repair, whereas unphosphorylated TPX2 interacts with 53BP1 to recruit it for NHEJ. (A) Flag-tagged TPX2 in PANC-1 cells was immunoprecipitated with a Flag antibody, and Western blotting was performed using the indicated antibodies. (B) Co-IP analysis of the associations of TPX2 with the indicated proteins in the indicated cells by double-thymidine synchronisation experiments. (C) Summary of the binding domains between TPX2 and ATM, BRCA1 or 53BP1. (D) PANC-1 cells expressing Flag-tagged WT TPX2 or the indicated Flag-tagged TPX2 fragments were immunoprecipitated with an anti-Flag antibody and immunoblotted with the indicated antibodies. (E) PANC-1 cells expressing with Flag-tagged TPX2 WT or TPX2 S634A were treated with or without IR (6 Gy) for 2 hour. Cell lysates were immunoprecipitated with IgG or a Flag antibody and immunoblotted with the indicated antibodies. (F) PANC-1 cells expressing with the Flag-tagged vector or Flag-tagged TPX2 WT were pretreated with shATM for 24 hours and then further treated with or without IR (6 Gy) for 2 hour. Cell lysates were immunoprecipitated with a Flag antibody and immunoblotted with the indicated antibodies. (G) PANC-1 cells expressing with the Flag-tagged vector or Flag-tagged TPX2 WT were pretreated with DMSO or an ATM inhibitor (Ku55933, 10 µM) for 1 hour and then further treated with or without IR (6 Gy) for 2 hour. Cell lysates were immunoprecipitated with Flag antibody and immunoblotted with the indicated antibodies. (H) Representative images and quantification of Duo-linked proteins (Flag and BRCA1) in situ in Flag-TPX2 WT or S634A PANC-1 cells with or without IR. At least 50 cells were analysed. The data are presented as the means±SDs from three independent experiments (Student’s t test). (I) Representative images and quantification of Duo-linked proteins in situ in (Flag and 53BP1) PANC-1 cells with or without IR. At least 50 cells were analysed. The data are presented as the means±SDs from three independent experiments (Student’s t test). (J) Cell lysates were immunoprecipitated with IgG or BRCA1 antibody and immunoblotted with the indicated antibodies. (K) Cell lysates were immunoprecipitated with IgG or 53BP1 antibody and immunoblotted with the indicated antibodies. (L) Representative immunofluorescence micrographs and quantification of TPX2 pS634 and BRCA1 foci formation in PANC-1 cells. (M) Representative immunofluorescence micrographs and quantification of TPX2 pS634 and 53BP1 foci formation in PANC-1 cells. (N) Western blot analysis of total or chromatin-enriched extracts from the indicated PANC-1 cells without IR or at 6 hour after IR with 6 Gy using the indicated antibodies. DMSO, dimethyl sulfoxide; DSBs, double-strand breaks; HR, homologous recombination; NHEJ, non-homologous end joining.
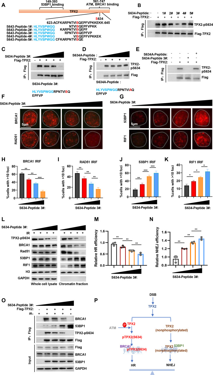
Figure 4. The balance between phosphorylated and non-phosphorylated TPX2 determines the choice of DSB repair pathway. (A) Schematic illustration of the designed peptides. (B–E) PANC-1 cells were immunoprecipitated with an anti-Flag antibody, and Western blotting was performed using the indicated antibodies. (F–K) Representative immunofluorescence micrographs and quantification of BRCA1, RAD51, 53BP1 and RIF1 in the indicated PANC-1 cell lines at 6 hour after IR. Scale bar, 5 µm. At least 50 cells were analysed per cell line/experiment in IF experiments. The data are presented as the means±SDs of three independent experiments (one-way ANOVA). (L) Western blot analysis of total or chromatin-enriched extracts from the indicated PANC-1 cells at 6 hour after IR with 6 Gy using the indicated antibodies. (M,N) HR and NHEJ repair efficiency in the indicated DR-U2OS or EJ5-U2OS cells. The data are presented as the means±SDs (one-way ANOVA). (O) Cell lysates were immunoprecipitated with an anti-Flag antibody and immunoblotted with the indicated antibodies. (P) Proposed model for the role of TPX2 in DSB repair pathway choice. DSBs, double-strand breaks; HR, homologous recombination; NHEJ, non-homologous end joining.
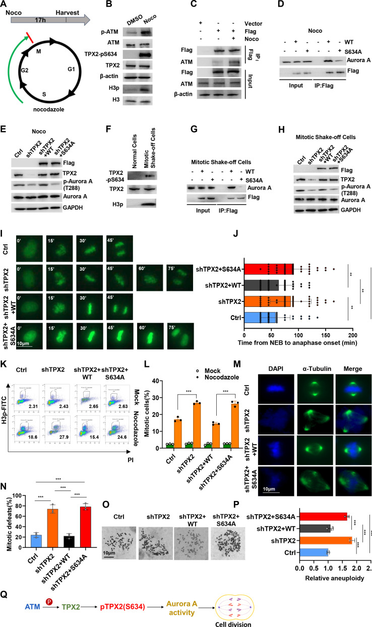
Figure 5. TPX2 S634 phosphorylation is required for mitosis and chromosomal stability. (A) Schematic of the synchronisation experiments. PANC-1 cells were synchronised with nocodazole (Noco) treatment (100 nM). (B) Nocodazole was used to arrest cells during mitosis. PANC-1 cells were treated with nocodazole (100 nM) for 17 hours, and the cell lysates were subjected to immunoblotting with the indicated antibodies. (C) PANC-1 cells treated with DMSO or nocodazole (100 nM) for 17 hours were immunoprecipitated with an anti-Flag antibody and immunoblotted with the indicated antibodies. (D) Flag-tagged TPX2 WT or S634A PANC-1 cells treated with nocodazole (100 nM) for 17 hours were immunoprecipitated with an anti-Flag antibody and immunoblotted with the indicated antibodies. (E) The indicated PANC-1 cells treated with nocodazole (100 nM) for 17 hours were immunoblotted with the indicated antibodies. (F) Mitotic shake-off was used to arrest PANC-1 cells during mitosis. The indicated mitotic shake-off cells were immunoblotted with the indicated antibodies. (G) The indicated mitotic shake-off PANC-1 cells were immunoprecipitated with an anti-Flag antibody and immunoblotted with the indicated antibodies. (H) The indicated mitotic shake-off PANC-1 cells were immunoblotted with the indicated antibodies. (I) The indicated PANC-1 cells transfected with H2B-GFP plasmids were imaged at the onset of mitosis to monitor chromosomal dynamics. Representative fluorescence images are shown. Scale bar, 10 µm. (J) The average time from nuclear envelope breakdown (NEB) to anaphase onset in the indicated PANC-1 cells was measured by time-lapse microscopy. At least 50 cells were analysed per cell line/experiment. The data are presented as the means±SDs (Student’s t test). (K–L) The indicated PANC-1 cells were treated with nocodazole (100 nM) for 17 hours and stained with a flow cytometry-based anti-phospho-histone H3-Ser10 antibody to determine the mitotic index. (K) Representative images are shown and (L) quantification of mitotic cells. The data are presented as the means±SDs from three independent experiments (Student’s t test). (M–N) The indicated PANC-1 cells were stained with α-Tubulin and DAPI to visualise microtubules (green) and chromosomes (blue). (M) Representative images are shown. Scale bar, 10 mm, and (N) quantification of the mitotic defeat cells. At least 50 cells were analysed per cell line/experiment. The data are presented as the means±SDs (Student’s t test). (O,P) (O) Representative images of the chromosome spread assay. Scale bar, 10 µm and (P) quantification of aneuploidy in the indicated cells. At least 50 cells were analysed. The data are presented as the means±SDs (Student’s t test). (Q) Proposed model for the role of TPX2 in mitosis. DMSO, dimethyl sulfoxide.
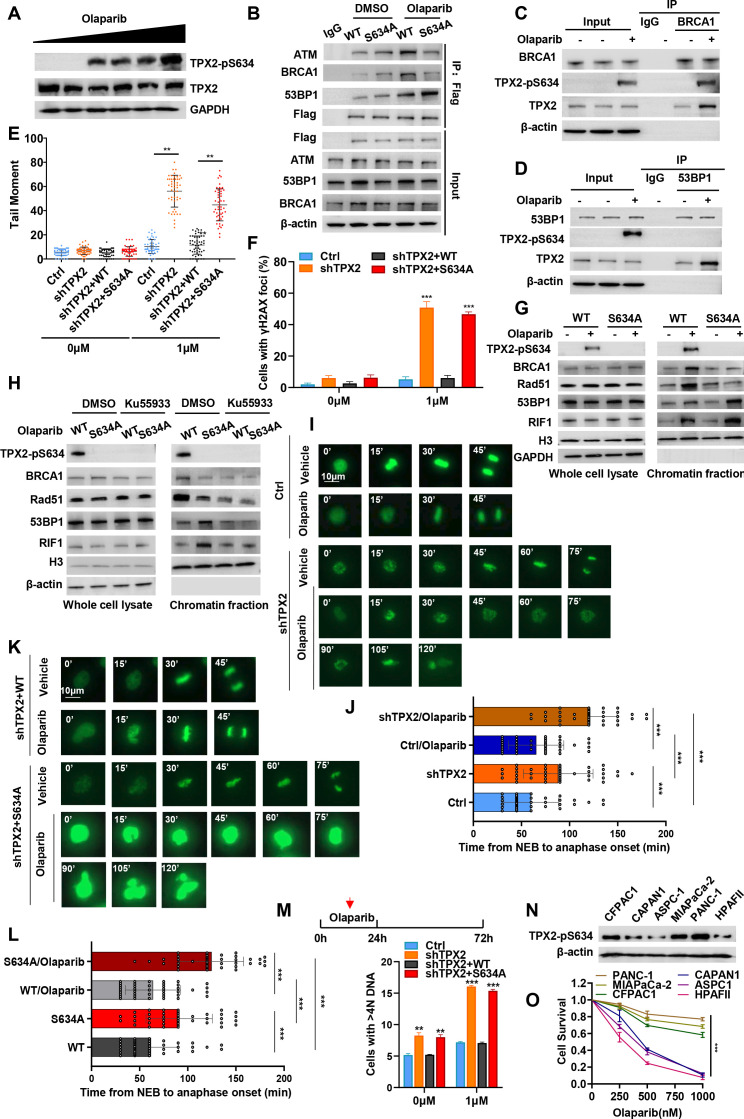
Figure 6. TPX2 knockdown or the TPX2 S634A mutation synergises with olaparib, causing genomic instability and mitotic catastrophe. (A) PANC-1 cells were treated with olaparib (0 µM, 0.25 µM, 0.5 µM, 0.75 µM, 1 µM or 2 µM) for 24 hours, and the cell lysates were immunoblotted with the indicated antibodies. (B–D) Co-IP of cellular extracts from the indicated PANC-1 cells treated with olaparib (1 µM). (E) Quantification of the neutral comet assay in the indicated PANC-1 cells at 24 hours after olaparib (1 µM) treatment. Scale bar, 10 µm. The tail moment was analysed using CometScore software. At least 50 cells were analysed. The data are presented as the means±SDs (Student’s t test). (F) Quantification of γ-H2AX foci in the indicated PANC-1 cells at 24 hours after olaparib (1 µM) treatment. Scale bar, 5 µm. At least 50 cells were analysed. The data are presented as the means±SDs from five independent experiments (Student’s t test). (G,H) Western blot analysis of total or chromatin-enriched extracts from the indicated PANC-1 cells treated with Olaparib (1 µM) and the indicated antibodies. (I–L) The indicated PANC-1 cells transfected with H2B-GFP plasmids and treated with DMSO or olaparib (1 µM) were imaged at the onset of mitosis to monitor chromosomal dynamics. Scale bar, 10 µm. (M) Experimental procedure for analysing the cell cycle distribution of the indicated PANC-1 cells after olaparib (1 µM) treatment. DNA>4 n was detected by fluorescence-activated cell sorting for DNA content with propidium iodide. The data are presented as the means±SDs of three independent experiments (Student’s t test). (N) Immunoblotting for TPX2-pS634 in the indicated PDAC cell lines. β-actin was used as a loading control. (O) An MTS assay was used to evaluate the proliferation of the indicated PDAC cell lines after exposure to olaparib for 72 hours. The data are presented as the means±SDs from three independent experiments (two-way ANOVA). DMSO, dimethyl sulfoxide; PDAC, pancreatic ductal adenocarcinoma.
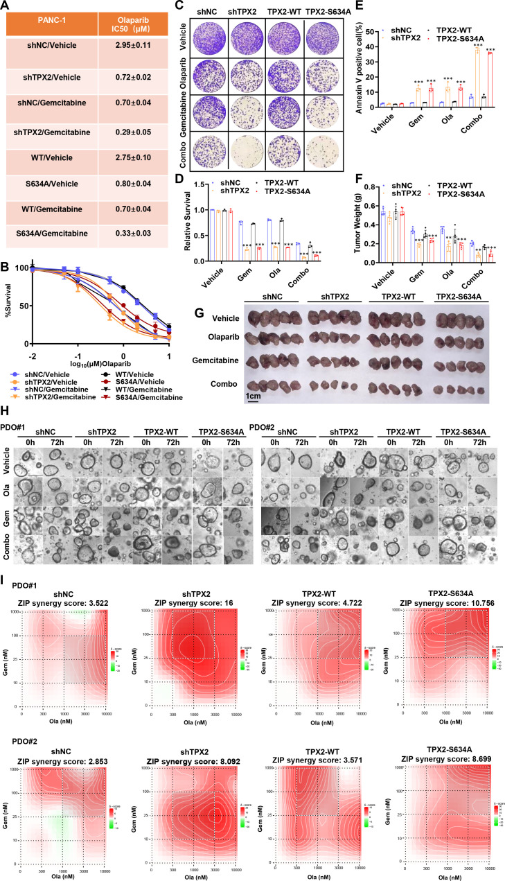
Figure 7. Coupling gemcitabine with TPX2 inhibition or the TPX2 S634A mutation improved pancreatic cancer sensitivity to olaparib in vitro and in vivo (A,B) Olaparib IC50 (A) and dose-response curves (B) of the indicated cells treated with or without gemcitabine (100 nM) for 72 hours. (C,D) Colony formation assays and relative survival of the indicated cell lines after exposure to olaparib (1 µM) and/or gemcitabine (100 nM) (Student’s t test). (E) Quantification of flow cytometry results for propidium iodide and annexin V staining in the indicated cell lines after exposure to olaparib (1 µM) and/or gemcitabine (100 nM) for 48 hours. The data are presented as the means±SDs of three independent experiments (Student’s t test). (F,G) Xenografts and tumour weights obtained from mice in different groups treated with vehicle, olaparib (50 mg/kg per day), gemcitabine (5 mg/kg per 3 days) or their combination (Student’s t test). Scale bars, 1.0 cm. (H) Representative images of tumour viability in the indicated groups after treatment with vehicle, olaparib (1 µM), gemcitabine (100 nM) or combined for 72 hours. Scale bars, 100 µm. (I) The combined effect of olaparib and gemcitabine in the indicated patient-derived tumouroid. PDAC, pancreatic ductal adenocarcinoma.
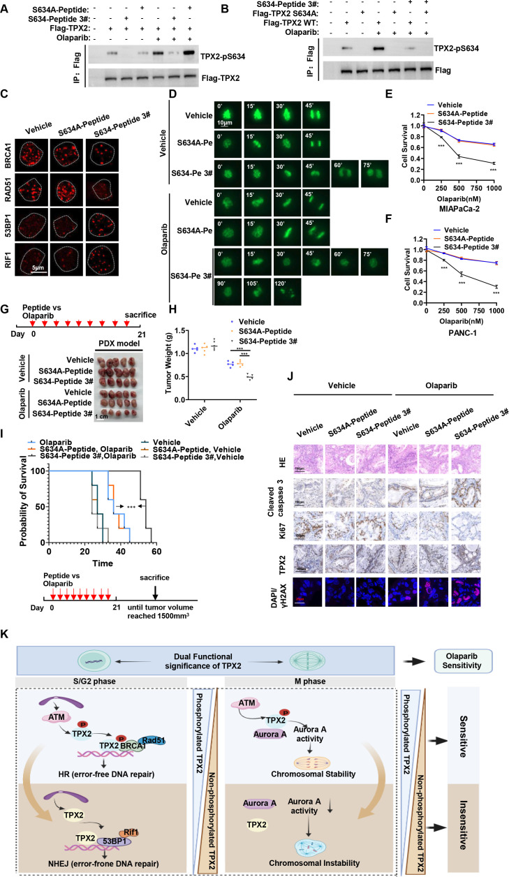
Figure 8. S634-peptide 3# is synergistically lethal with PARPis in pancreatic cancer. (A, B) PANC-1 cells were immunoprecipitated with an anti-Flag antibody, and western blotting was performed using the indicated antibodies. (C) Representative immunofluorescence micrographs of BRCA1 and 53BP1 foci in the indicated PANC-1 cell lines treated with olaparib. Scale bar, 5 μm. (D) CPP- and/or olaparib-treated PANC-1 cells were imaged at the onset of mitosis to monitor chromosomal dynamics. Scale bar, 10 μm. (E,F) An MTS assay was used to evaluate the proliferation of the indicated cell lines after exposure to olaparib or CPPs for 72 h. The data are presented as the means ± SDs (Student’s t test). (G,H) PDX tumour images and tumour weights are shown (Student’s t test). (I) Kaplan-Meier survival curves for the indicated PDX groups. (J) Immunological staining was used to detect cleaved caspase 3, Ki67, γ-H2AX and TPX2. Scale bar, as indicated. (K) Proposed model for dual functional significance of TPX2 in regulating olaparib sensitivity via the modulation of DSB repair pathway choice and mitotic progression. CPP, cell-penetrating peptide; DSBs, double-strand breaks; PDX, patient-derived xenograft.