Click here to close
Hello! We notice that you are using Internet Explorer, which is not supported by Xenbase and may cause the site to display incorrectly.
We suggest using a current version of Chrome,
FireFox, or Safari.
Monoallelic de novo variants in DDX17 cause a neurodevelopmental disorder.
Seaby EG
,
Godwin A
,
Meyer-Dilhet G
,
Clerc V
,
Grand X
,
Fletcher T
,
Monteiro L
,
Kerkhofs M
,
Carelli V
,
Palombo F
,
Seri M
,
Olivucci G
,
Grippa M
,
Ciaccio C
,
D'Arrigo S
,
Iascone M
,
Bermudez M
,
Fischer J
,
Di Donato N
,
Goesswein S
,
Leung ML
,
Koboldt DC
,
Myers C
,
Arnadottir GA
,
Stefansson K
,
Sulem P
,
Goldberg EM
,
Bruel AL
,
Tran Mau Them F
,
Willems M
,
Bjornsson HT
,
Hognason HB
,
Thorolfsdottir ET
,
Agolini E
,
Novelli A
,
Zampino G
,
Onesimo R
,
Lachlan K
,
Baralle D
,
Rehm HL
,
O'Donnell-Luria A
,
Courchet J
,
Guille M
,
Bourgeois CF
,
Ennis S
.
???displayArticle.abstract??? DDX17 is an RNA helicase shown to be involved in critical processes during the early phases of neuronal differentiation. Globally, we compiled a case-series of 11 patients with neurodevelopmental phenotypes harbouring de novo monoallelic variants in DDX17. All 11 patients in our case series had a neurodevelopmental phenotype, whereby intellectual disability, delayed speech and language, and motor delay predominated. We performed in utero cortical electroporation in the brain of developing mice, assessing axon complexity and outgrowth of electroporated neurons, comparing wild-type and Ddx17 knockdown. We then undertook ex vivo cortical electroporation on neuronal progenitors to quantitatively assess axonal development at a single cell resolution. Mosaic ddx17 crispants and heterozygous knockouts in Xenopus tropicalis were generated for assessment of morphology, behavioural assays, and neuronal outgrowth measurements. We further undertook transcriptomic analysis of neuroblastoma SH-SY5Y cells, to identify differentially expressed genes in DDX17-KD cells compared to controls. Knockdown of Ddx17 in electroporated mouse neurons in vivo showed delayed neuronal migration as well as decreased cortical axon complexity. Mouse primary cortical neurons revealed reduced axon outgrowth upon knockdown of Ddx17 in vitro. The axon outgrowth phenotype was replicated in crispant ddx17 tadpoles and in heterozygotes. Heterozygous tadpoles had clear neurodevelopmental defects and showed an impaired neurobehavioral phenotype. Transcriptomic analysis identified a statistically significant number of differentially expressed genes involved in neurodevelopmental processes in DDX17-KD cells compared to control cells. We have identified potential neurodevelopment disease-causing variants in a gene not previously associated with genetic disease, DDX17. We provide evidence for the role of the gene in neurodevelopment in both mammalian and non-mammalian species and in controlling the expression of key neurodevelopment genes.
Figure 1.
DDX17 patient variants and photographs. (A) Photographs of Patients 6, 7 and 10. Common shared features reported between these patients include posteriorly rotated ears, telecanthus and depressed nasal ridge. Pictures are published with the consent of the families. (B) Gene ideogram, whereby variants in blue are missense and variants in red are loss-of-function.
Figure 2.
Knockdown of Ddx17 decreases cortical axon complexity in the mouse in vivo. (A–F) Histochemistry of the ipsilateral or contralateral side of mice at post-natal Day 21 (P21) following in utero electroporation with pLKO (A and D) or after loss-of-function of DDX17 (B and C, and E and F) and the fluorescent protein mVenus. (G) Quantification of neuronal migration defects upon knockdown of Ddx17. Soma position was quantified on a ventricular zone to pial surface axis. Each bin represents 10% migration. Data: min, max, median, 25th and 75th percentile, n = 6 sections out of three animals (two sections per animal). Analysis: two-way ANOVA with multiple comparisons. *P < 0.05, **P < 0.01, ***P < 0.001. (H) Quantification of normalized mVenus fluorescence in layer V of the ipsilateral cortex (min, max, median, 25th and 75th percentile). n(pLKO) = 13, n(shDDX17-1) = 18, n(shDDX17-2) = 25. Analysis: one-way ANOVA with Dunn’s multiple comparisons. Not significant (ns): P > 0.05; *P < 0.05. (I) Quantification of normalized mVenus fluorescence along a radial axis in the contralateral cortex (average ± standard error of the mean) (H) in control condition pLKO or after knockdown of Ddx17. n(pLKO) = 13, n(shDDX17-1) = 18, n(shDDX17-2) = 25. Analysis: two-way ANOVA. *P < 0.05. E = embryonic Day.
Figure 3.
Ddx17 is necessary and sufficient for axon development. (A–E) Representative images of mVenus expressing cortical neurons [5 days in vitro (DIV)] in control condition (pLKO.1 scrambled or pLKO.1 cloning) or after loss-of-function (Ddx17-shRNA 1, Ddx17-shRNA 2 and Ddx17-shRNA 1 + 2 mix). Red asterisks point to collateral branches of the axon. (F–H) Quantification of axon length, number of collateral branches and number of collaterals normalized by axon length of 5DIV neurons in the indicated conditions. Bars represent the average and 95% confidence interval (CI). Statistical tests: Kruskal-Wallis test with Dunn’s post-test (each condition compared to control condition). (I and J) Representative images of mVenus expressing cortical neurons (5DIV) in control conditions, or upon overexpression of Ddx17. Red asterisks point to branch/collateral position. (K–M) Quantification of axon length, number of collateral branches and number of collaterals normalized by axon length of 5DIV neurons in the indicated conditions. Bars represent the average and 95% CI. Statistical tests: Kruskal-Wallis test with Dunn’s post-test. (F–H) n(pLKO.1 scram.) = 279, n(pLKO.1 clon.) = 153, n(shDDX17 1) = 193, n(shDDX17 2) = 115, n(shDDX17 1 + 2 mix) = 120. (K–M) n(pCAG) = 168, n(pCAG-DDX17) = 134. Not significant (ns): P > 0.05; **P < 0.01, ***P < 0.001.
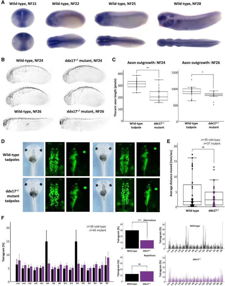
Figure 4.
Heterozygous ddx17+/− X. tropicalis mutants appear morphologically normal but show reduced axon outgrowth and have a working memory deficit. (A) A developmental series of wild-type X. tropicalis were fixed and underwent in situ hybridization with a probe specific for ddx17. The blue stain shows where this gene is expressed. The highest levels of ddx17 mRNA are in neural tissues, although it is detectable more widely. (B) Control and heterozygous mutant embryos were fixed at the stages shown and stained for neuron bodies and axons using HNK1 monoclonal antibody. The extension of axons ventrally from the neural tube is reduced in mutants at stage NF24 (4/4 embryos) although growth does continue (see stage NF26). (C) For quantification of axon outgrowth, scoring was blind as it was prior to genotyping (see also Supplementary Fig. 7A and B). (D) Brightfield microscopy showed no clear distinction between control and mutant tadpoles across a range of stages and, when the neural tissue was labelled transgenically, this too failed to reveal any gross morphological distinctions (see Supplementary Fig. 7C). (E) Tadpoles at stage NF42, similar to those shown in D, underwent automated movement analysis in a Zantiks MWP unit. In all cases, the analysis was performed blind (with genotyping subsequent to measurements) and the black data-points represent wild-type animals with purple showing mutant (ddx17+/−) data. (F) The main change caused by heterozygous ddx17 loss-of-function becomes clear when working memory is tested in the free movement pattern Y-maze; the mutants have lost the alternating search pattern shown by all vertebrates.
Figure 5.
DDX17 controls the expression of genes involved in nervous system development. (A) Western blot showing the siRNA-mediated depletion of DDX17 protein in SH-SY5Y cells. (B) Volcano plot showing the genes that are impacted by DDX17 KD in SH-SY5Y cells, as predicted from the RNA-seq analysis. Significantly altered genes (downregulated in blue and upregulated in red) were identified, as described in the ‘Materials and methods’ section. (C) Gene ontology (GO) analysis using ShinyGO for the genes impacted by DDX17 KD. Only the top 20 of the GO enriched biological processes are shown (see Supplementary material for the full list of enriched terms). (D) Validation of the effect of DDX17 knockdown on the steady state expression of a selection of genes. RT-qPCR data were first normalized to GAPDH mRNA level in each condition, and the normalized mRNA level of each gene in the DDX17 knockdown condition was then normalized to the control condition, set to 1. Data are expressed as the mean value ± standard error of the mean of independent experiments (n = 3). Unpaired Student’s t-test (*P < 0.05, **P < 0.01, ***P < 0.001). (E) Correlation between the measured fold change of expression (x-axis) and the corresponding predicted fold change value (y-axis) for the 28 genes shown in D.