|
Abstract Image
|
|
Figure 1. Functional characterization of a barttin Y98A mutant in Xenopus oocytes
A, schematic 2D models of the ClC-K chloride channel and barttin. The position of important structural features such as the helices and the cystathionine-β-synthase (CBS) domains are shown for the ClC-K protein. The localization of the N- and C-terminus is shown for both ClC-K and barttin proteins. The estimated position of the Y98 motif is highlighted in the barttin model. B, three-day time course of the conductance values mediated by ClC-Ka/barttin (Ka + B, white bars, n = 9, n = 9 and n = 4, for days 1, 2 and 3, respectively) or ClC-Ka/barttin containing the Y98A mutation (Ka + B Y98A, black bars, n = 9, n = 9 and n = 5, for days 1, 2 and 3, respectively), after co-expression in Xenopus oocytes. An unpaired t test showed significant differences between Ka + B and Ka + B Y98A groups (P < 0.0001, P = 0.00175 and P = 0.0141, for days 1, 2 and 3, respectively. C, chemiluminescence assay for ClC-Ka plasma membrane levels estimation of Control (n = 8), ClC-Ka (Ka, n = 6), Ka + B (n = 5) and Ka + B Y98A (n = 6) groups. One-way ANOVA with Bonferroni multiple comparison tests was performed to compare the different groups. P values (vs. Ka group): control (P > 0.999), Ka + B (P > 0.999) and Ka + B Y98A (P < 0.0001). Importantly, significant differences were also found between Ka + B and Ka + B Y98A groups (P < 0.0001), indicating that ClC-Ka PM levels were further enhanced by Y98A barttin. D, conductance values mediated by ClC-K1 in co-expression with the truncated 115X version of barttin (K1 + B115X, n = 10) or barttin 115X additionally containing the Y98A mutation (K1 + B115X_Y98A, n = 10). An unpaired t test showed significant differences between K + B115X and K1 + B115X_Y98A (P < 0.0001). E, chemiluminescence assay monitoring N-terminal HA-tagged ß2-adrenergic receptor PM levels. Groups include control (n = 5) and C-terminal fusion of different residues, as follows: C-terminus of the WT Kir6.2 channel (ß2-KIR, n = 10) or Kir6.2 three-alanine mutation of retention signal (ß2-KIR_AAA, n = 10), and residues 60 to 115 of WT barttin (ß2-B_60-115, n = 10) or containing the Y98A mutation (ß2-B_60-115_Y98A, n = 10). Data represent the mean ± SD. An unpaired t test showed significant differences between ß2-KIR and ß2-KIR_AAA (P < 0.0001) and between ß2-B_60-115 and ß2-B_60-115_Y98A (P = 0.0422). Significance: *P ≤ 0.05, **P ≤ 0.01 and ***P ≤ 0.001.
|
|
Figure 2. Determination of an endocytosis mutant in barttin
A, sequence magnification and alignment of the region surrounding and compressing the putative PY motif in barttin, ClC-5 and the ENaC channel. Motifs residues similarity is highlighted in bold letters. B, relative conductance values mediated by ClC-Ka in co-expression with WT barttin (n = 10) and different PY motif mutants. One-way ANOVA with Bonferroni multiple comparison tests was performed between the different groups. P values (vs. the Ka + B (WT) group): Ka + P94A (n = 10, P > 0.999), Ka + Q95A (n = 10, P > 0.999), Ka + P96A (n = 10, P > 0.999), Ka + P97A (n = 10, P > 0.999), Ka + P96P97AA (n = 6, P > 0.999), Ka + Y98A (n = 10, P = 0.0258), Ka + Y98E (n = 4, P < 0.0001), Ka + V99A (n = 5, P > 0.999), Ka + R100A (n = 5, P = 0.637) and Ka + L101A (n = 6, P < 0.0001). Groups showing enhanced conductance values are highlighted by black filled bars. In these groups, significance is indicated. C, time course of the conductance levels mediated by ClC-Ka/WT-barttin (Ka + B, n = 7, n = 8, n = 8 and n = 7, for incubation times of 0, 2, 4 and 14 h, respectively) and ClC-Ka/Y98A-barttin (Ka + B Y98A, n = 6, n = 10, n = 10 and n = 6, for incubation times of 0, 2, 4 and 14 h, respectively) in the presence of brefeldin A. One-way ANOVA with Bonferroni multiple comparison tests was performed to compare barttin WT vs. barttin Y98A effects at every brefeldin A incubation time. Significant differences were found after 4 h of incubation time: 0 h (P = 0.618), 2 h (P = 0.0966), 4 h (P = 0.0371) and 14 h (P < 0.001). D, conductance values mediated by ClC-Ka/WT-barttin (white bars) and ClC-Ka/Y98A-barttin (black filled bars) in co-expression with WT dynamin (Dyn) (n = 8 and n = 9, for WT and Y98A barttin variants, respectively) or dominant negative dynamin (Dyn_KE) (n = 11 and n = 8, for WT and Y98A barttin variants, respectively). One-way ANOVA with Bonferroni multiple comparison tests was performed comparing the dynamin variants effect. Significant differences were found for ClC-Ka/WT-barttin channels (P = 0.00918), whereas no significant differences were found for ClC-Ka/Y98A-barttin channels (P > 0.999). Data represent the mean ± SD. Significance: *P ≤ 0.05, **P ≤ 0.01 and ***P ≤ 0.001.
|
|
Figure 3. Characterization of barttin Y98A mutant in cells
A, ClC-Kb relative PM levels estimation in both co-expression of WT-barttin (B-Kb, n = 5) or Y98A-barttin (B Y98A-Kb, n = 5). E2A fusion approach was applied to ensure the co-transfection of both barttin WT/Y98A and extracellular loop HA-tagged ClC-Kb channel proteins in all transfected cells. Data represent the mean ± SD. An unpaired t test showed significant differences between both groups (P < 0.0224). Significance: *P ≤ 0.05. Inset: illustration depicting the cell surface ELISA method selected to determine the relative PM levels of both groups (see methods). B, western blot detection of relative protein levels of NCC (Anti-NCC) and NCC phosphorylated at position Thr 53 (Anti-NCC-T53). Actin protein levels were detected as a loading control (Anti-Actin). Experiments were performed after expression of NCC alone or in co-expression with ClC-Kb/barttin (B-Kb) or ClC-Kb/Y98A-barttin (B Y98A-Kb) in HEK293T cells. Incubation conditions in normo-potassium (NK+) or low-potassium (LK+) medium are indicated at the top. C, western blot quantification of the increment (%) in the phosphorylation ratio of the NCC transporter (Th53/total NCC). Data of three independent experiments (n = 3) were normalized to the basal phosphorylation ratio exhibited by the NK+ NCC group. One-way ANOVA with Bonferroni multiple comparison tests was performed. P values of the comparison of every group between NK+ and LK+ conditions, were: NCC (P = 0.365), NCC + B-ClC-Kb (P = 0.0115) and NCC + BY98A-Kb (P = 0.234). Under NK+ conditions, no significant differences in the phosphorylation ratio of NCC were found after B-Kb co-expression (P = 0.839). Conversely, B Y98A-Kb co-expression significantly increased the phosphorylation ratio of NCC (P = 0.0307), displaying no significant differences vs. the B-Kb co-expression group (P > 0.999). Under LK+ conditions, both B-ClC-Kb (P = 0.0259) and B Y98A-Kb (P = 0.0199) co-expression significantly increased the phosphorylation ratio of NCC, and no significant differences were found between B-Kb and B Y98A-Kb groups (P > 0.999).
|
|
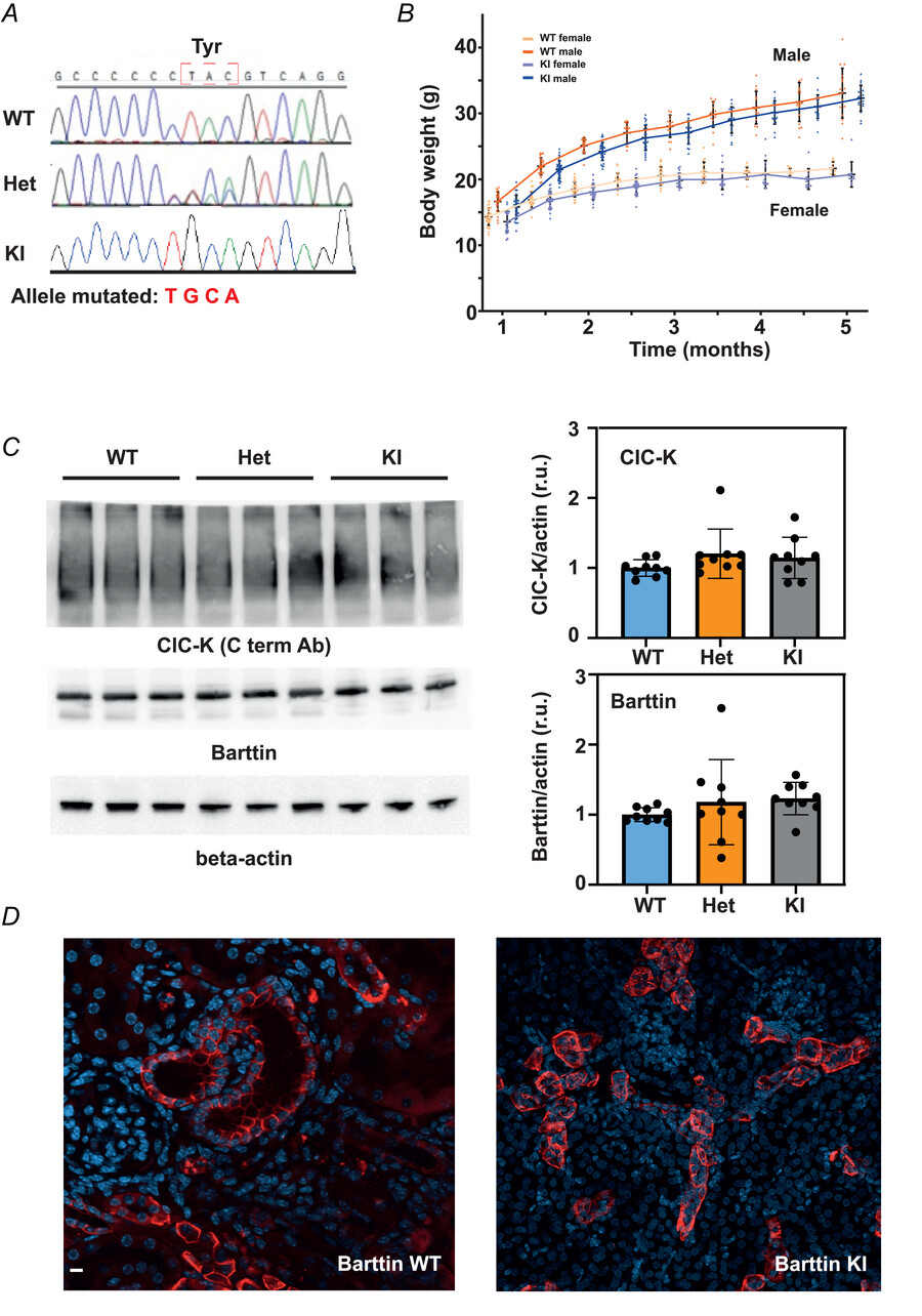
Figure 4. Generation and initial characterization of BsndY95A/Y95A KI mice
A, representative Bsnd sequences of wild-type (WT), heterozygous (Het) and knock-in (KI) mice. Changing the four nucleotides CTAC to TGCA by CRISPR-Cas9 results in the missense mutation p.Tyr95Ala. B, body weight evolution from the first to the fifth month of age, plotted by genotype and sex (n = 25). C, western blot detection (left) and quantification (right) of the relative protein levels of ClC-K2 and barttin proteins using our newly generated rabbit polyclonal antibodies. In the case of ClC-K2, the antibody against the synthetic C-terminal peptide was used (Rb#108). β-actin protein levels were detected as a loading control (beta-actin). A comparison of the renal tissue relative protein levels between WT, heterozygous (Het), and full knock-in mice (KI) is shown. Two bar diagrams show the normalized and β-actin corrected protein levels quantification of either the ClC-K2 channel and the barttin protein. Data represent the mean ± SD (n = 9 in every group, three replicates out of three independent animals from each mice model). One-way ANOVA with Bonferroni multiple comparison tests showed no differences in the protein levels among: WT vs. Het (P = 0.381 and P = 0.981, for ClC-K2 and barttin, respectively), WT vs. KI (P = 0.826 and P = 0.636, for ClC-K2 and barttin, respectively) and Het vs. KI (P > 0.999 for both ClC-K2 and barttin). D, immunohistochemical staining of barttin in WT and KI mice renal tissue. Images show that barttin is in the basolateral side in WT and KI mice. Scale bar = 20 µm. 4′,6-Diamidino-2-phenylindole (i.e. DAPI) nuclei staining (blue) is also shown to help identify individual cells.
|
|
Figure 5. Characterization of urinary and salt-related parameters in BsndY95A/Y95A mice
A, comparison of urine excretion, pH, osmolarity (Osm) and water intake between wild-type (WT) and knock-in (KI) mice was assessed during the days housed individually in metabolic cages (n = 11−14). Osmolarity levels were normalized by body weight (kg). Water intake was measured in mL. B, renin gene expression (n = 6−7) and PGE2 urinary normalized by mg of creatinine levels (n = 10−12). Data are expressed as the mean ± SD and each dot represents a different mouse. No statistical differences were found between WT and KI after a Mann–Whitney–Wilcoxon test: urine excretion (P = 0.550), pH (P = 0.364), osmolarity (P = 0.426), water intake (P = 0.910), renin gene expression (P = 0.166) and PGE2 (P = 0.604).
|
|
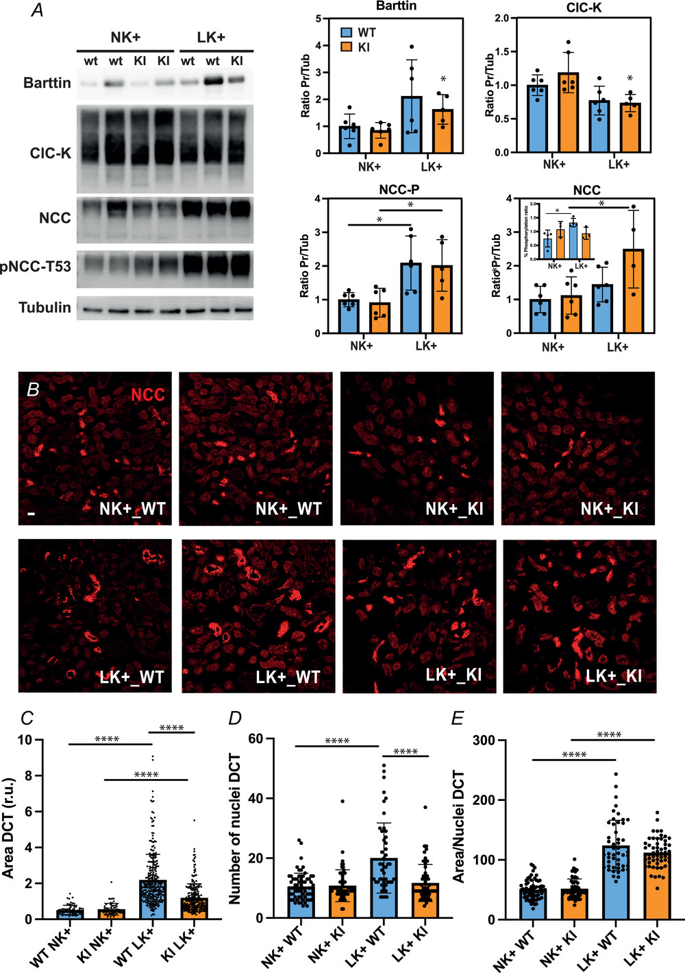
Figure 6. Effect of a high salt/low potassium diet in wild-type and BsndY95A/Y95A mice
A, western blot detection (left) and quantification (right) of the renal tissue relative protein levels of barttin, ClC-K2, NCC and phosphorylated NCC (pNCC-T53 or NCC-P). Tubulin protein levels were detected as a loading control. A comparison of the relative protein levels between WT and KI mice in both HSNK+ (NK+) and HSLK+ (LK+) diets is shown. Four bar diagrams show the normalized and tubulin corrected protein levels quantification of each of the proteins. An inset small diagram depicts the NCC-P/NCC ratio calculated for every group. One-way ANOVA with Bonferroni multiple comparison tests was performed. No significant differences were found in the protein levels between WT (n = 6 in all the groups) and KI mice (n = 4 in the NCC LK+ group, n = 6 in all the groups under NK+ diet and n = 5 in the rest of the groups under LK+ diet). P values (NK+ and LK+) as follows: Barttin (P > 0.999 and P > 0.999), ClC-K2 (P = 0.868 and P > 0.999), NCC-P (P > 0.999 and P > 0.999) and NCC (P > 0.999 and P = 0.134). Conversely, LK+ diet triggered significant alterations of protein levels in some groups. P values (WT and KI) as follows: Barttin (P = 0.147 and P = 0.718), ClC-K2 (P = 0.479 and P = 0.0141), NCC-P (P = 0.0438 and P = 0.0515) and NCC (P > 0.999 and P = 0.0252). Bar diagrams represent the mean ± SD. Significance: *P ≤ 0.05. B, immunohistochemical staining of the NCC cotransporter (red) allows to compare the distal convoluted tubule areas between WT and full knock-in mice (KI) in both HSNK+ (NK+) and HSLK+ (LK+) diet conditions. Scale bar = 20 µm C–E, diagram graphs depicting the distal convoluted tubule area (C), number of nuclei quantifications (D) and area/nuclei quotient (E). One-way ANOVA with Bonferroni multiple comparison tests was performed. No significant differences were found in the distal convoluted tubule area between WT and KI mice fed with NK+ (P > 0.999, n = 66 and n = 61 for WT (n = 3 animals) and KI (n = 4 animals), respectively). Conversely, significant differences were found under LK+ diet (P < 0.0001, n = 285 and n = 239 for WT (n = 6 animals) and KI (n = 5 animals), respectively) diets. Furthermore, significant differences were found in the distal convoluted tubule area between NK+ and LK+ conditions, either in WT (P < 0.0001) and KI (P < 0.001) mice. Similarly, under NK+ diet, no significant differences were found in the quantified number of nuclei of distal convoluted tubules between WT (n = 66 ROIS, out of n = 3 animals) and KI mice (n = 61 ROIS, out of n = 4 animals) (P > 0.999); and, under LK+ diet, significant differences were found between WT (n = 48 ROIS, out of n = 5 animals) and KI mice (n = 55 ROIS, out of n = 5 animals) (P < 0.0001). Conversely, between NK+ and LK+ conditions, significant differences were found for the WT mice (P < 0.0001), whereas they were not significant for the KI (P > 0.999). In addition, no significant differences were found in the area/nuclei quotient between WT and KI mice fed with NK+ (P > 0.999, n = 66 and n = 61 for WT (n = 3 animals) and KI (n = 4 animals), respectively), or LK+ (P > 0.121, n = 48 and n = 55 for WT (n = 5 animals) and KI (n = 5 animals), respectively). Curiously, both WT and KI mice experienced a similar and significant increase in the area/nuclei quotient under LK+ diet (P < 0.0001 for both WT and KI). Significance: *P ≤ 0.05, **P ≤ 0.01, ***P ≤ 0.001 and ****P ≤ 0.0001.
|
|
Figure 7. A model to explain the reduced DCT hyperplasia observed in BsndY95A/Y95A KI mice after a low potassium diet
Proposed model to explain the KI reduced DCT hyperplasia. In the left panel, the model illustrates the WT behaviour under HSNK+ conditions. Mid and right: WT and KI mice under HSLK+ treatment. HSLK+ stimulating conditions lead to an increased NCC activity (as a result of both an increased stability and phosphorylation state, depicted as a change in the transporter from black to blue colour), triggering a rise in the Cl− and Na+ uptake. In the case of the WT mice (left), the activity of ClC-K/WT-barttin channels could be insufficient to mediate the needed Cl− efflux into the bloodstream, thus leading to Cl− accumulation in the cell cytoplasm. This could trigger a cell proliferation signal considered to be an alternative solution to overcome the Cl− reabsorption needs by increasing the total number of distal convoluted tubular cells involved. Conversely (right), the gain-of-function exhibited by the ClC-K/Y98A-barttin channels might mediate higher Cl− efflux, thus limiting its intracellular accumulation and the degree of cell proliferation triggered.
|