XB-ART-60829
PLoS One
2024 Jan 01;197:e0293852. doi: 10.1371/journal.pone.0293852.
Show Gene links
Show Anatomy links
Zbtb11 interacts with Otx2 and patterns the anterior neuroectoderm in Xenopus.
???displayArticle.abstract???
The zinc finger and BTB domain-containing 11 gene (zbtb11) is expressed in the Xenopus anterior neuroectoderm, but the molecular nature of the Zbtb11 protein during embryonic development remains to be elucidated. Here, we show the role of Zbtb11 in anterior patterning of the neuroectoderm and the cooperative action with the transcription factor Otx2. Both overexpression and knockdown of zbtb11 caused similar phenotypes: expanded expression of the posterior gene gbx2 in the neural plate, and later microcephaly with reduced eyes, suggesting that a proper level of zbtb11 expression is necessary for normal patterning of the neuroectoderm, including eye formation. Co-immunoprecipitation assays showed that Zbtb11 formed a complex with itself and with a phosphomimetic and repressive form of Otx2, suggesting that Zbtb11 forms a dimer or oligomer and interacts with Otx2 in a phosphorylation-dependent manner. Reporter analysis further showed that Zbtb11 enhanced the activity of the phosphomimetic Otx2 to repress a silencer element of the posterior gene meis3. These data suggest that Zbtb11 coordinates with phosphorylated Otx2 to specify the anterior neuroectoderm by repressing posterior genes.
???displayArticle.pubmedLink??? 39083515
???displayArticle.pmcLink??? PMC11290676
???displayArticle.link??? PLoS One
Species referenced: Xenopus tropicalis Xenopus laevis
Genes referenced: cripto en2 gbx2 gbx2.2 meis3 muc2 myc otx2 pax2 pax6 rax tle1 zbtb11
GO keywords: vertebrate eye-specific patterning
???displayArticle.antibodies??? HA Ab9 Myc Ab11 Tubb2b Ab5
???displayArticle.morpholinos??? hbg1 cMO1
???displayArticle.disOnts??? microcephaly
???attribute.lit??? ???displayArticles.show???
|
|
Fig 1. Developmental expression patterns of zinc finger and BTB domain-containing 11 (zbtb11). (A-G) Expression of zbtb11 analyzed by whole-mount in situ hybridization (WISH) using whole embryos (A,B,F,G) or sagittal hemisections (C,D,E; indicated by HS). (H) Transverse cryosection following WISH. Developmental stages (st.) are indicated at the top of each panel. Lateral view with animal pole side up (A-C). Lateral view with dorsal side up (D,E,G). Anterior view with dorsal side up (F,H). Dashed boxes (D’,E’,G’,H’) indicate enlarged images in D, E, G, and H. An arrowhead indicates the position of the midbrain and hindbrain boundary (MHB), and white thick lines indicate the level of transverse sections in H (G). br, brain; dc、diencephalon, dm, dorsal mesoderm; ef, eye field; fb, forebrain; mb, midbrain; MHB, midbrain and hindbrain boundary; opv, optic vesicles; ov, otic vesicles; ph, posterior part of the hindbrain; psm, presomitic mesoderm; re, retina; sl, sensorial layer; sm, somites. https://doi.org/10.1371/journal.pone.0293852.g001 |
|
|
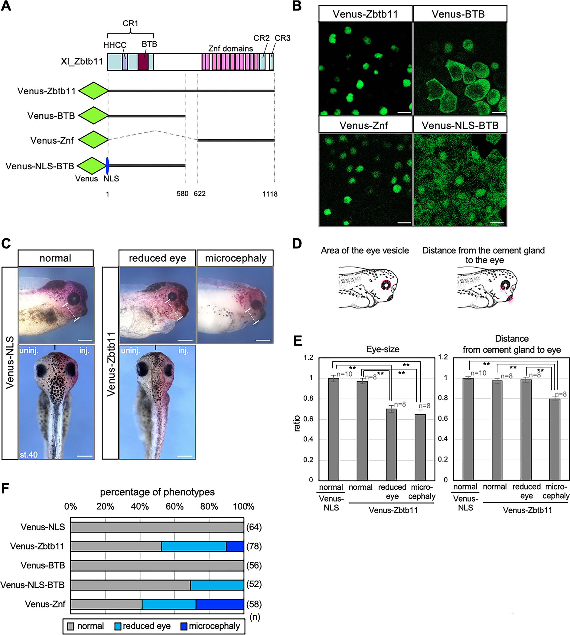
Fig 2. Subcellular localisation and activities of full-length Zbtb11 or its deletion constructs in eye development. (A) Schematic protein structure of Xenopus laevis (Xl) Zbtb11 and the representation of Venus-fused constructs of Zbtb11. The N-terminal conserved region (CR1, light blue box) including the integrase-like histidine-histidine-cysteine-cysteine motif (HHCC, purple box) and BTB domain (brown box), C2H2 type Znf domains (pink boxes), and the C-terminal conserved regions (CR2 and CR3, light blue boxes) are indicated. The N-terminal Venus tag is indicated as green rhombuses, and the nuclear localisation signal (NLS) is indicated as a blue ellipse. The regions of Zbtb11 constructs are indicated by thick lines and the positions of amino acid residues are indicated. (B) Subcellular localisation of Zbtb11. mRNA for Venus-fused Zbtb11 constructs was injected at the 4-cell stage and detected by confocal microscopy at the gastrula stage. Scale bars: 25 μm. (C-F) Morphological changes by overexpression of zbtb11 and its deletion constructs. mRNA for each Venus-Zbtb11 construct or Venus-NLS was co-injected with nβ-gal mRNA as a tracer into one dorsal blastomere at the 4-cell stage, and phenotypes were checked at the tailbud stages. The amount of injected mRNA was adjusted to obtain equal number of moles. (C) Representative images of phenotypes at stage 40 (st.40). Phenotypes are categorised normal-looking (normal), reduced eyes (reduced eye), and small head with ventrally positioned eyes (microcephaly). White dashed lines indicate the length from the cement gland to the center of the eye. Anterior to the right, dorsal is up (upper panels). Dorsal view with the anterior side up (lower panels). Black short lines into the lower panels indicate the midline of the embryo. inj., injected side; uninj., uninjected side. Scale bars: 500 μm. (D) Schematic images of the measurements for the eye-size and the lengths from the cement gland to the eye. The eye vesicle was approximated by ellipse and the area of the eye vesicle was measured. The ratio of eye-size of tested samples was calculated by dividing with the area of the eye vesicle in Venus-NLS-expressing embryos (left). The length from most distal part of the cement gland to the center of the eye was measured. The ratio of length from the cement gland to the eye of tested samples was calculated by dividing with those in Venus-NLS-expressing embryos (right). Magenta dashed circle, the eye vesicle; magenta dashed line, the length from the cement gland to the center of the eye. Images of tailbud stage embryos are adapted from Nieuwkoop and Faber, 1994. (E) Quantitative analysis of the eye-size and the length from the cement gland to the eye. **P<0.01 (Student’s t-test); error bars, s.e.m.. (F) Occurrence rates of phenotypes. Color code of bars represents each phenotype in lower panel. Biologically independent experiments were repeated 4 times. n, the total number of samples (E,F). https://doi.org/10.1371/journal.pone.0293852.g002 |
|
|
Fig 3. Effects of Zbtb11 and its deletion constructs on anteroposterior patterning of the neuroectoderm. mRNA for each Venus-Zbtb11 construct or Venus-NLS was co-injected with nβ-gal mRNA as a tracer into one dorsal blastomere at the 4-cell stage. WISH analysis was carried out for otx2 (A-D), gbx2 (E-H), pax2 (I-L) at the late gastrula stages (stages 12–12.5), and pax2 (M-P) and xcg1 (Q-T) at the late neurula stages (stages 19–21). Expression of marker genes was compared between injected (inj.) and uninjected areas (uninj., as a negative control). Fractional numbers indicate the numbers of the embryos presenting the phenotype per scored embryos (numbers in white, no or subtle effects on gene expression; magenta, expanded expression; blue, reduced expression). Biologically independent experiments were repeated 4 to 6 times for each sample and all data were combined. Colored arrowheads: green, reduction of posterior end of otx2; magenta, anterior expansion; yellow, anterior shift with a reduction of pax2 at the optic stalk. Dotted lines: white, normal expression of pax2 at the MHB; blue, anterior shift of pax2 expression at the MHB. Arrows, the absence or strong reduction of xcg1 expression. Anterior view with dorsal side up (otx2, pax2 at st. 19–21, and xcg1) and dorsal view with posterior side up (gbx2 and pax2 at st. 12–12.5). CG, cement gland; MHB, the midbrain and hindbrain boundary; OS, optic stalk. Scale bars: 500 μm. https://doi.org/10.1371/journal.pone.0293852.g003 |
|
|
Fig 4. Effects of Zbtb11 and its deletion constructs on early eye formation. mRNA for each Venus-Zbtb11 construct or Venus-NLS was co-injected with nβ-gal mRNA as a tracer into one dorsal blastomere at the 4-cell stage. WISH analysis of rax (A-D) and pax6 (E-H) was performed at the early neurula stage (stages 13–14). Biologically independent experiments were repeated 5 to 7 times for each sample and all data were combined. Fractional numbers indicate the numbers of the embryos presenting the phenotype per scored embryos (numbers in white, no or subtle effects on gene expression; blue, reduced expression). Green arrowheads: reduction of gene expression. Anterior view with the dorsal side up (rax) and dorsoanterior view with the posterior side up (pax6). ef, eye field; sm, somites. (F’-H’) Enlarged images of F-H (black dashed boxes). Scale bars: 500 μm in A-H, 100 μm in F’-H’. https://doi.org/10.1371/journal.pone.0293852.g004 |
|
|
Fig 5. Effects of zbtb11 knockdown on anteroposterior patterning of the neuroectoderm and eye field formation. zbtb11-MO or control-MO was injected into the animal pole region of one dorsal blastomere at the 4-cell stage. (A-C) WISH analysis for pax2 expression was performed at the late neurula stage (st. 19–23). (A) Representative images of pax2 expression in control-MO- or zbtb11-MO-injected embryos. The mode of pax2 expression was categorized: ‘normal’, ‘shift and reduction’, and ‘reduction’. (B,C) mRNA rescue experiments. Venus-zbtb11 mRNA (63 pg/embryo) or zbtb11 mRNA (125 or 250 pg/embryo) was co-injected with nβ-gal mRNA into the dorsoanimal blastomere on the same side as the MO-injected side at the 8-cell stage. (B) Representative images of pax2 expression in zbtb11 morphants injected with mRNAs. Red-gal stained cells indicate Venus-zbtb11 or zbtb11 expressing cells. White arrowheads, pax2 expression at the MHB; blue arrowheads, reduction of pax2 at the MHB on the injected side (A,B). (C) Venus-zbtb11 or zbtb11 mRNA partially rescues the abberant pax2 expression in zbtb11 morphants. Amounts of injected Venus-zbtb11 mRNA or zbtb11 mRNA are as indicated. Biologically independent experiments were repeated twice (A-C). (D) WISH analysis for otx2, gbx2, rax and pax6 was performed at the early neurula stage (st. 13–14). Biologically independent experiments were repeated 4 to 6 times. Fractions indicate the numbers of the embryos presenting the phenotype per scored embryos (numbers in white or black, minor effects on gene expression; magenta, expanded expression). Dashed line, the midline of the embryo; solid line, the anteriormost position of gbx2 expression; magenta arrowhead, anterior expansion of gbx2; bracket, the size of the eye field expressing pax6. Anterior view with the dorsal side up (pax2, otx2, rax), and dorsal view with the posterior side up (gbx2, pax6). MHB, the midbrain and hindbrain boundary; OS, optic stalk; yp, yolk plug. inj., MO-injected side; uninj., uninjected side. n, the total number of each sample (C). Scale bars: 100 μm (A,B), 500 μm (D). Amounts of injected MOs (pmol/embryo): 0.5. (E,F) Schematic models of gene interactions in MHB formation and eye-field specification. Mutual repression between otx2 and gbx2 (E) and the gene cascade of otx2, rax, and pax6 (F) have well been documented (see the text). zbtb11-MO experiments suggest that Zbtb11 represses gbx2 expression anterior to the MHB and represses pax6 but not rax in the eye field. Arrow, activation; T mark, inhibition. https://doi.org/10.1371/journal.pone.0293852.g005 |
|
|
Fig 6. Knockdown of zbtb11 results in brain and eye defects. zbtb11-MO or control-MO was injected into the animal pole region of one blastomere at the 4-cell stage. (A-C) WISH analysis for engrailed 2 (en2) expression was performed at the tailbud stage. (A) Representative images of en2 expression in control-MO- or zbtb11-MO-injected embryos. The mode of en2 expression is categorized: ‘normal’, ‘anterior shift’, ‘shift and reduction’, and ‘no expression’. (B) The proportion of embryos exhibiting en2 expression modes presented in (A). (C-E) mRNA rescue experiments. Venus-zbtb11 mRNA at three doses (31, 63, or 125 pg/embryo) was co-injected with nβ-gal mRNA into the dorsoanimal blastomere on the same side as the MO-injected side at the 8-cell stage. (C) Representative images of en2 expression in zbtb11 morphants injected with mRNAs. Red-gal stained cells indicate Venus-zbtb11 expressing cells. White arrowheads, en2 expression at the MHB; blue arrowheads, reduction of en2 at the MHB on the injected side (A,C). (D) A schematic presentation of the method to measure the position of en2 expression on the injected side relative to the uninjected side at the MHB. Blue arrowheads stand for en2 expression and white arrowheads indicate the middle of en2 expression at the lateral edge. Perpendicular lines were drawn from the middle of the en2 expression at the lateral edge on both the injected (inj) and uninjected (uninj) sides (dotted black lines). The disposition of en2 expression on the injected side relative to the uninjected side was measured as the distance between these two perpendicular lines (anterior or posterior shifts in + or–μm, respectively). (E) zbtb11 mRNA partially rescues the anterior shift of en2 expression in zbtb11 morphants. The data is presented using the box and wisker plot. Amounts of injected Venus-zbtb11 mRNA (0, 31, 63, or 125 pg/embryo) with control-MO or zbtb11-MO are as indicated. **P<0.01 (Student’s t-test); error bars, s.e.m.; NS, not significant. Biologically independent experiments were repeated twice (A-E). Black dashed lines, the midline of the brain; white dotted lines, outline of the brain (A,C,D). (F-I) Morphological appearances of MO-injected embryos at the tailbud stage (stages 40–43). zbtb11-MO or control-MO was injected with FITC-dextran as a tracer into the animal pole region of one dorsal blastomere at the 4-cell stage and phenotypes were observed at the tailbud stage. Biologically independent experiments were repeated 3 times. (F,G) Representative images of normal-looking control-MO-injected embryos (normal) at stage 40 (st.40) and zbtb11-MO-injected embryos with microcephaly (F) or with short axis (G) are shown by bright field (bf) and fluorescent (f) images (F) or merged images of the injected right side (G). Fluorescence of FITC-dextran indicates the presence of MO. The black short lines indicate the anterior end of the midline (F). White dashed lines indicate the rostrocaudal length of the body (G). (H) Percentages of phenotypes of injected embryos presented in (F,G). Either 0.5 or 1 pmol of MO was injected per embryo as indicated. (I) Quantitative analysis of the eye-size (left) and the rostrocaudal length of the body (right). The eye vesicle was approximated as an ellipse and the area of the eye vesicle was measured. Eye sizes and body lengths were normalized using the average eye size and body length of control-MO-injected embryos. MHB, the midbrain and hindbrain boundary. Scale bars: 100 μm (A,C), 200 μm (F,G). n, the total number of each sample (B,E,H,I). https://doi.org/10.1371/journal.pone.0293852.g006 |
|
|
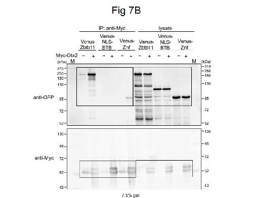
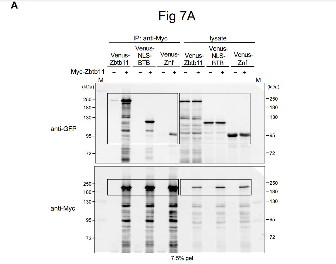
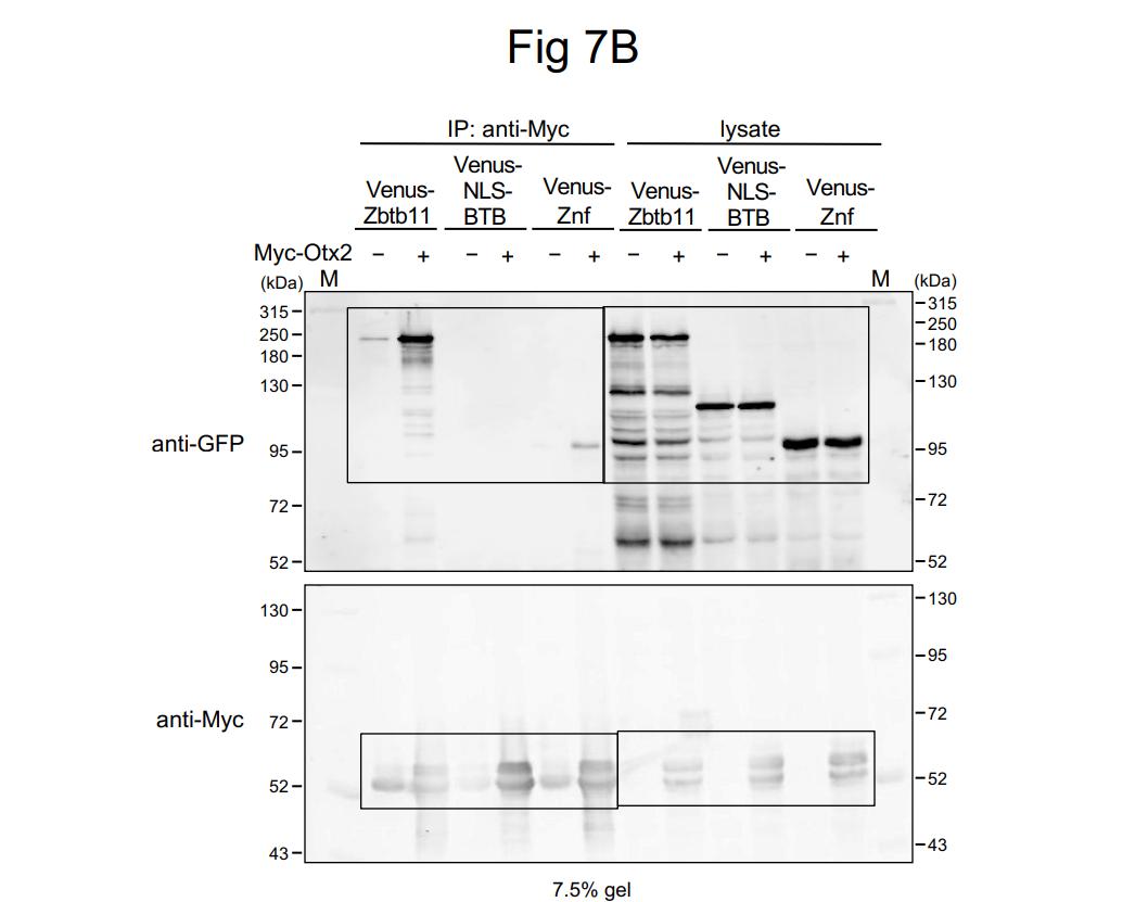
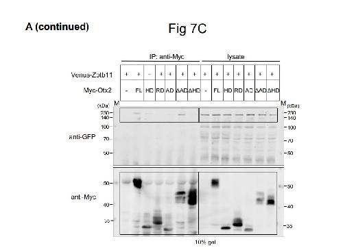
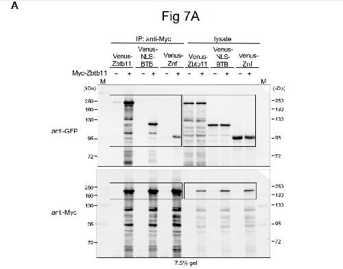
Fig 7. Oligomerization of Zbtb11 and the interaction between Zbtb11 and Otx2. Co-immunoprecipitation (Co-IP) assays were performed using lysates prepared at gastrula stages (stages 10.5–11), and immunoprecipitated with anti-Myc antibody. After immunoprecipitation, western blotting was performed with antibodies as indicated. The amount of protein expressed in the lysate is verified by western blotting (lysate). (A) Co-IP of Zbtb11 with its deletion constructs. mRNA for Venus-Zbtb11, Venus-NLS-BTB, or Venus-Znf was co-injected with or without mRNA for Myc-Zbtb11 into both blastomeres at the 2-cell stage. (B) Co-IP of Otx2 with the full-length or deletion constructs of Zbtb11. mRNA for Venus-Zbtb11, Venus-NLS-BTB, or Venus-Znf was co-injected with or without mRNA for Myc-Otx2. (C) The Otx2 region for interaction with Zbtb11. The left panel shows schematic structures of Myc-Otx2 and its deletion constructs. The homeodomain (HD), repression domain (RD), and activation domain (AD) are indicated. The N-terminal Myc tag is indicated as a yellow box. The full-length (FL) and deletion constructs of Otx2 are indicated by thick lines and the positions of amino acid residues are indicated. Calculated and apparent molecular masses of each construct (kDa): Myc-Otx2 FL, 43 and 52; HD, 23 and 32; RD, 21 and 34; AD, 23 and 31; ΔAD, 32 and 43; ΔHD, 32 and 41, respectively. The strength of interaction between Zbtb11 and each Otx2 construct is indicated (++, +, -) on the right side. The right panel shows the Co-IP of Zbtb11 with the full-length or deletion constructs of Otx2. mRNA for Venus-Zbtb11 was co-injected with mRNA for each Myc-Otx2 construct. Co-IPed, co-immunoprecipitated bands; IPed, immunoprecipitated bands; black arrowheads, nascent products; magenta and green arrowheads, co-immunoprecipitated Venus-Zbtb11 constructs (A-C). Asterisks indicate non-specific bands. Note that multiple bands detected below the full-length product of each Zbtb11 construct are due to partial degradation (A,B). Blue brackets, modified Myc-Otx2 constructs; black dots, IgG heavy chains from the anti-Myc antibody (B,C). https://doi.org/10.1371/journal.pone.0293852.g007 |
|
|
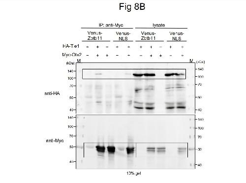
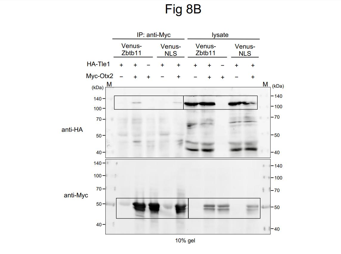
Fig 8. Effects of Zbtb11 on the interaction between Otx2 and Tle1. (A,B) Co-immunoprecipitation (Co-IP) assays and western blots were performed using injected embryos as described in the Fig 7 legend. (A) No specific interaction between Zbtb11 and Tle1. mRNA for Venus-Zbtb11 was co-injected with or without mRNA for HA-Tle1 as indicated. (B) Enhancement of the interaction between Otx2 and Tle1 by Zbtb11. mRNA for HA-Tle1 was co-injected with combinations of mRNA for Myc-Otx2, Venus-Zbtb11, or Venus-NLS, as indicated. The band of HA-Tle1 co-immunoprecipitated with Myc-Otx2 is increased by co-expression of Venus-Zbtb11 (lane 2), compared to that of Venus-NLS as a control (lane 5). Black arrowheads, nascent products (A,B). Asterisks indicate non-specific bands (A). Orange arrowheads, co-immunoprecipitated HA-Tle1; blue brackets, modified Myc-Otx2; black dots, IgG heavy chains from the anti-Myc antibody (B). (C) The effect of Zbtb11 on transactivation activity of Myc-Otx2 analyzed by luciferase reporter assays. mRNA for Zbtb11 with combinations of mRNA for Myc-Otx2 was co-injected with SOP-FLASH reporter DNA, as indicated. Amounts of injected mRNAs (pg/embryo): Myc-otx2, 100; zbtb11, 1500. (D) The effect of Zbtb11 on transrepression activity of Otx2 and Tle1 analyzed by luciferase reporter assays. mRNA for Zbtb11 with combinations of mRNA for Otx2 and Tle1 was co-injected with the meis3-D2-luc reporter DNA, as indicated. Amounts of injected mRNAs (pg/embryo): otx2, 20; tle1, 20; zbtb11, 1500. *P < 0.05, **P < 0.01 (t-test); error bars, standard error of the mean (s.e.m.); NS, not significant; n, the total number of samples (C,D). https://doi.org/10.1371/journal.pone.0293852.g008 |
|
|
Fig 9. Phosphomimetic mutant of Otx2 physically and functionally interacts with Zbtb11. (A) Schematic representation of Otx2 phosphorylation sites and mutant constructs of Myc-Otx2. HD, homeodomain; RD and blue box, repression domain; AD and red box, activation domain; yellow box, Myc-tag. Phosphorylatable sites around the Otx2-RD are replaced with alanine [A] or aspartate [D] and glutamate [E] residues, as indicated. WT, wild type; 4A, nonphosphorylatable mutant; 4E, phosphomimetic mutant. Magenta stars, phosphorylatable serine (S) and threonine (T) residues (T115, S116, S132 and S158); white stars, aspartate and glutamate substitution sites (D115, E116, E132 and E158). (B) Co-IP of Zbtb11 and Otx2 mutants. mRNA for HA-Zbtb11 was co-injected with or without mRNA for each Myc-Otx2 construct. Black arrowheads, nascent products; magenta arrowheads, co-immunoprecipitated HA-Zbtb11; blue brackets, modified Myc-Otx2; black dots, IgG heavy chains from the anti-Myc antibody. (C) Luciferase reporter assay. mRNA for Zbtb11 with combinations of mRNA for Otx2 constructs and Tle1 was co-injected with the meis3-D2-luc reporter DNA, as indicated. Amounts of injected mRNAs (pg/embryo): otx2 (wt, 4E, 4A), 20; tle1, 20; zbtb11, 1500. *P < 0.05, **P < 0.01 (t-test); error bars, standard error of the mean (s.e.m.); NS, not significant; n, the total number of samples. https://doi.org/10.1371/journal.pone.0293852.g009 |
|
|
Fig 10. Schematic model of the complex formation between Zbtb11, Otx2 and Tle1 in the intact, zbtb11-overexpressing or zbtb11-knockdown embryo. In the intact anterior neuroectoderm (ANE), Zbtb11 forms a repressive complex with itself, phosphorylated Otx2, and Tle1 to repress posterior genes such as meis3 and gbx2, and controls the anteroposterior patterning of the neural plate (left). However, overexpression of zbtb11 in the ANE disrupts the stoichiometry between Zbtb11, phosphorylated Otx2, and Tle1, and prevents proper complex formation, leading to a reduction in the transrepression activity of phosphorylated Otx2 and Tle1 (right). Furthermore, knockdown of zbtb11 by zbtb11-MO decreases the repression activity of phosphorylated Otx2 and Tle1, leading to derepression of posterior genes in the ANE (right). https://doi.org/10.1371/journal.pone.0293852.g010 |
|
|
S1 Fig. Developmental expression of zbtb11 in Xenopus laevis and Xenopus tropicalis. (A) Temporal expression of zbtb11.L and zbtb11.S in X. laevis embryos. Expression levels (transcripts per million: TPM) are calculated from RNAsequencing (RNA-seq) datasets of X. laevis developing embryos (Session et al., 2016). (B) Temporal expression of zbtb11 in X. tropicalis embryos. Expression levels (transcripts ×1000 ) are calculated from RNA-seq datasets of X. tropicalis developing embryos (Owens et al., 2016). Images are generated using Xenbase (http://www.xenbase.org/) and developmental stages (oocyte and NieuwkoopFaber [NF] stages) are as indicated (A,B). |
|
|
S1 Fig. Developmental expression of zbtb11 in Xenopus laevis and Xenopus tropicalis. (A) Temporal expression of zbtb11.L and zbtb11.S in X. laevis embryos. Expression levels (transcripts per million: TPM) are calculated from RNAsequencing (RNA-seq) datasets of X. laevis developing embryos (Session et al., 2016). (B) Temporal expression of zbtb11 in X. tropicalis embryos. Expression levels (transcripts ×1000 ) are calculated from RNA-seq datasets of X. tropicalis developing embryos (Owens et al., 2016). Images are generated using Xenbase (http://www.xenbase.org/) and developmental stages (oocyte and NieuwkoopFaber [NF] stages) are as indicated (A,B). |
|
|
S3 Fig. Stability of Myc-Zbtb11, Venus-Zbtb11, and its deletion constructs in the Xenopus laevis embryo. mRNA for Myc-Zbtb11, Venus-Zbtb11, or its deletion constructs was injected into two blastomeres at the 2-cell stage. Lysates were prepared at stages 10–10.5, and western blotting was performed with antibodies as indicated. (A) Western blotting of MycZbtb11. SDS-polyacrylamide gel electrophoresis (PAGE) was carried out with a 7.5% polyacrylamide gel. (B) Western blotting of Venus, Venus-BTB, Venus-Znf, and VenusZbtb11. SDS-PAGE was carried out with a 10% polyacrylamide gel. Black arrowheads, nascent proteins (undegraded products). Calculated molecular weights (MW) of Zbtb11 constructs are as indicated besides dotted lines: Myc-Zbtb11, 140; Venus-Zbtb11, 160; Venus-BTB, 91; Venus-Znf, 87; Venus, 30. Brackets indicate degradation products, and the corresponding degradation products in the different constructs are indicated by the same colour (orange, magenta, or blue) and number of dots. White dots indicate nonspecific bands. Molecular masses of protein size marker (kDa) are indicated on the right side. Uninj., uninjected sample. |
|
|
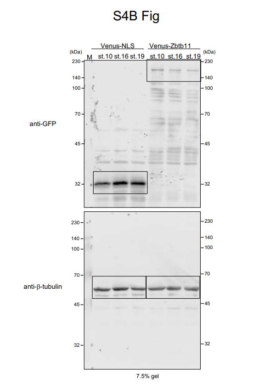
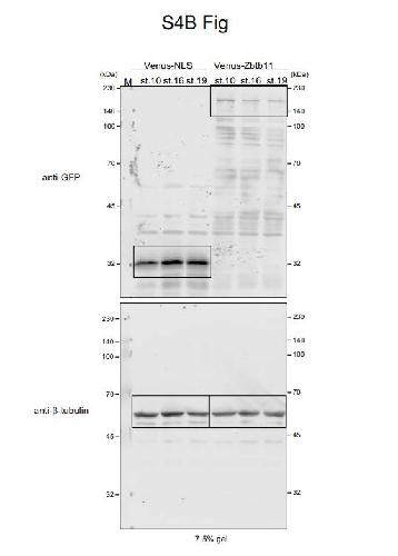
S4 Fig. Protein levels of Venus-Zbtb11 expressed in embryos. (A) Fluorescence observation of Venus-NLS and Venus-Zbtb11. mRNA for Venus-NLS or Venus-Zbtb11 was injected into any one of the blastomeres at the 4-cell stage and fluorescence was observed at stages 14, 19–20, and 28–30. There are no differences in the fluorescence intensity between injected regions, indicating that the protein stability of Venus-Zbtb11 does not depend on tissue type. Merged, fluorescence images merged with bright-field images; Venus, fluorescence images. (B,C) Comparison of protein expression levels between Venus-NLS and Venus-Zbtb11. mRNA for VenusNLS or Venus-Zbtb11 was injected into both blastomeres at the 2-cell stage. Lysates were prepared at stages 10, 16, and 19 and subjected to western blotting using antiGFP and anti-β-tubulin antibodies. (B) Western blotting of Venus-NLS and VenusZbtb11. Upper panels, bands of Venus-NLS and Venus-Zbtb11; lower panels, bands of β-tubulin as a loading control. (C) Expression levels of Venus-NLS and Venus-Zbtb11. The relative expression level was obtained by dividing the band intensity of Venus-NLS or Venus-Zbtb11 by that of β-tubulin. Stages (st.) are indicated, respectively |
|
|
S4 Fig. Protein levels of Venus-Zbtb11 expressed in embryos. (A) Fluorescence observation of Venus-NLS and Venus-Zbtb11. mRNA for Venus-NLS or Venus-Zbtb11 was injected into any one of the blastomeres at the 4-cell stage and fluorescence was observed at stages 14, 19–20, and 28–30. There are no differences in the fluorescence intensity between injected regions, indicating that the protein stability of Venus-Zbtb11 does not depend on tissue type. Merged, fluorescence images merged with bright-field images; Venus, fluorescence images. (B,C) Comparison of protein expression levels between Venus-NLS and Venus-Zbtb11. mRNA for VenusNLS or Venus-Zbtb11 was injected into both blastomeres at the 2-cell stage. Lysates were prepared at stages 10, 16, and 19 and subjected to western blotting using antiGFP and anti-β-tubulin antibodies. (B) Western blotting of Venus-NLS and VenusZbtb11. Upper panels, bands of Venus-NLS and Venus-Zbtb11; lower panels, bands of β-tubulin as a loading control. (C) Expression levels of Venus-NLS and Venus-Zbtb11. The relative expression level was obtained by dividing the band intensity of Venus-NLS or Venus-Zbtb11 by that of β-tubulin. Stages (st.) are indicated, respectively |
|
|
S5 Fig. Specificity of zbtb11-morpholino oligo (MO). mRNA for zbtb11-MO target sequences fused with eGFP (Zbtb11-ATG-eGFP construct) was injected into two blastomeres at the 2-cell stage and then zbtb11- MO or control MO was injected into all blastomeres at the 4-cell stage. Lysates were prepared from gastrula embryos and subjected to western blotting with antiGFP and anti-β-tubulin antibodies. Translation of zbtb11-eGFP mRNA was blocked by zbtb11-MO injection compared to control MO-injected or uninjected samples. Amounts of injected mRNA for Zbtb11-ATG-eGFP (pg/embryo), 500; injected MOs (pmol/embryo), 1. |
|
|
S6 Fig. Original, uncropped and minimally adjusted images of western blots. Original images for (A) Fig 7A-C, (B) Fig 8A and 8B, (C) Fig 9B, (D) S3 Fig, (E) S4B Fig, and (F) S5 Fig are shown. See the corresponding figure legends for details. Boxes indicate the cropped images presented in the figures. M, protein size markers. Molecular masses (kDa) of the protein size markers are as indicated. |
|
|
S6 Fig. Original, uncropped and minimally adjusted images of western blots. Original images for (A) Fig 7A-C, (B) Fig 8A and 8B, (C) Fig 9B, (D) S3 Fig, (E) S4B Fig, and (F) S5 Fig are shown. See the corresponding figure legends for details. Boxes indicate the cropped images presented in the figures. M, protein size markers. Molecular masses (kDa) of the protein size markers are as indicated. |
|
|
S6 Fig. Original, uncropped and minimally adjusted images of western blots. Original images for (A) Fig 7A-C, (B) Fig 8A and 8B, (C) Fig 9B, (D) S3 Fig, (E) S4B Fig, and (F) S5 Fig are shown. See the corresponding figure legends for details. Boxes indicate the cropped images presented in the figures. M, protein size markers. Molecular masses (kDa) of the protein size markers are as indicated. |
|
|
S6 Fig. Original, uncropped and minimally adjusted images of western blots. Original images for (A) Fig 7A-C, (B) Fig 8A and 8B, (C) Fig 9B, (D) S3 Fig, (E) S4B Fig, and (F) S5 Fig are shown. See the corresponding figure legends for details. Boxes indicate the cropped images presented in the figures. M, protein size markers. Molecular masses (kDa) of the protein size markers are as indicated. |
|
|
S6 Fig. Original, uncropped and minimally adjusted images of western blots. Original images for (A) Fig 7A-C, (B) Fig 8A and 8B, (C) Fig 9B, (D) S3 Fig, (E) S4B Fig, and (F) S5 Fig are shown. See the corresponding figure legends for details. Boxes indicate the cropped images presented in the figures. M, protein size markers. Molecular masses (kDa) of the protein size markers are as indicated. |
|
|
S6 Fig. Original, uncropped and minimally adjusted images of western blots. Original images for (A) Fig 7A-C, (B) Fig 8A and 8B, (C) Fig 9B, (D) S3 Fig, (E) S4B Fig, and (F) S5 Fig are shown. See the corresponding figure legends for details. Boxes indicate the cropped images presented in the figures. M, protein size markers. Molecular masses (kDa) of the protein size markers are as indicated. |
|
|
S6 Fig. Original, uncropped and minimally adjusted images of western blots. Original images for (A) Fig 7A-C, (B) Fig 8A and 8B, (C) Fig 9B, (D) S3 Fig, (E) S4B Fig, and (F) S5 Fig are shown. See the corresponding figure legends for details. Boxes indicate the cropped images presented in the figures. M, protein size markers. Molecular masses (kDa) of the protein size markers are as indicated. |
|
|
S6 Fig. Original, uncropped and minimally adjusted images of western blots. Original images for (A) Fig 7A-C, (B) Fig 8A and 8B, (C) Fig 9B, (D) S3 Fig, (E) S4B Fig, and (F) S5 Fig are shown. See the corresponding figure legends for details. Boxes indicate the cropped images presented in the figures. M, protein size markers. Molecular masses (kDa) of the protein size markers are as indicated. |
|
|
S6 Fig. Original, uncropped and minimally adjusted images of western blots. Original images for (A) Fig 7A-C, (B) Fig 8A and 8B, (C) Fig 9B, (D) S3 Fig, (E) S4B Fig, and (F) S5 Fig are shown. See the corresponding figure legends for details. Boxes indicate the cropped images presented in the figures. M, protein size markers. Molecular masses (kDa) of the protein size markers are as indicated. |
|
|
zbtb11 (zinc finger and BTB domain-containing 11) gene expression in X. laevis embryo, NF stage 3 (4-cell), assayed via in situ hybridization, dorsal up. |
|
|
zbtb11 (zinc finger and BTB domain-containing 11) gene expression in X. laevis embryo, NF stage 11, assayed via in situ hybridization, dorsal up. Key: dm: dorsal mesoderm |
|
|
zbtb11 (zinc finger and BTB domain-containing 11) gene expression in X. laevis embryo, NF stage 12.5, assayed via in situ hybridization, hemisection, dorsal up. |
|
|
zbtb11 (zinc finger and BTB domain-containing 11) gene expression in X. laevis embryo, NF stage 23, anterior view, dorsal up. Key br:brain; opv: optic vesicle. |
|
|
